- 收藏
- 加入书签
课程思政与放射医学专业教育协同效应的初步实践与探索
——“三元辐射”课程思政PDCA模式
摘要:将思政教育融入专业课堂,是培养爱国家、爱人民、有担当的社会主义新型人才的必要途径。通过对放射毒理学课程特色进行分析,深度挖掘专业知识体系中蕴含的“医者仁心”、“工匠精神”和“科学精神”,形成放射医学专业教育和课程思政协同教育的“三元辐射”课程思政模式。基于知识整合和重组,规划课程思政结构体系。采用多元教学策略,搭建思政教育载体。建立以过程评价、增殖评价和终结性评价为框架的思政评价体系,多维度评价育人效果。通过持续改进促进课程思政的不断优化,最终形成PDCA整体建设方案,为放射医学的课程思政提供可推广的思政模式。
关键词:课程思政、放射医学、三元辐射、PDCA循环、社会主义核心价值观
根据《高等学校课程思政建设指导纲要》精神,全面推进课程思政建设是落实立德树人根本任务的战略举措。在高等教育中,促进专业发展与课程思政的协同育人发展具有重要意义[1]。温州医科大学制定并出台《温州医科大学课程思政建设工作方案》,该方案指出:立足专业特点,充分挖掘和运营各门课程蕴含的思想政治教育元素,实现知识传授、能力培养和价值引领相统一的育人目标,促进专业教育和课程思政同向同行,相互融合,形成协同效应,构建全员全程全方位育人大格局。
放射医学是国家属定的特殊管控专业,是临床医学的特色专业与专科。目前,放射医学专业仅在吉林大学、苏州大学、南京医科大学、温州医科大学、安徽医科大学和内蒙古科技大学包头医学院等11所高校开设,温州医科大学是第五所成立的高等院校。在面对国家和社会对放射医学人才的高数量、高质量要求时,无论是专业人才培养,还是该专业课程思政建设都还在初期探索阶段。其中,苏州大学以关键学科问题和实际临床应用为主线,分别渗透相关思政元素,促进放射医学生的专业教育、思政水平的全面发展[2]。国内其他学校放射医学专业课程思政的建设和思政元素的融入目前并未取得明显的进展。虽然除以上11所高校外,多家医院在放射科开展了思政课程的建设,但多以医学影像学、核医学等单一、零散的课程为主,并未全面覆盖和系统形成放射医学专业的课程思政建设[3-5]。因此,并不满足我国高质量放射医学专业人才的战略需求,放射医学专业的课程思政建设任重而道远。
放射毒理学是毒理学的一个分支,也是放射医学的组成部分,放射医学专业基础课之一,是构建放射医学思想体系和研究手段的重要方法学之一。随着核能、核科学技术的发展,对放射毒理学知识的需求无论在职业性或意外事故情况下内污染人员的医学处理和预后评价上都显得十分迫切。因此,《放射毒理学》课程具有鲜明的医学类和理工类特色。在放射毒理学的教学中,结合放射医学专业围绕医学,兼顾技术的特色,寻找专业课与思政课的契合点,不断拓展课程思政的广度和深度,进行协同专业内容设计,实现专业知识与课程思政的协同育人,全面推进放射医学课程思政建设具有重要的意义[6]。
1 “三元辐射”课程思政PDCA模式总体设计
该课程思政的总体设计思路以管理学中的PDCA循环为模型,规划课程思政的全面实施和质量管理。PDCA循环是管理学中质量管理的一个重要方法,分为计划(Plan)、实施(Do)、评价(Chack)和改进(Act)四个阶段,是一种周而复始、螺旋上升的过程。能够在反复的计划、实施、评价和改进中发现和改进各种管理问题。该模式在课程思政建设中的应用能够有效促进课程思政建设的不断优化和完善[7]。图1为“三元辐射”课程思政PDCA计划方案。
2“三元辐射”课程思政PDCA模式计划阶段
课程思政,设计先行。教师团队首先通过深入分析《放射毒理学》课程的特色和优势,从学科和思政教育这两个方面深入研究育人目标,结合人才培养方案和培养目标,深度挖掘提炼每个专业知识模块中所蕴含的思政元素。
温州医科大学放射医学专业是医防融合的专业,致力于肿瘤放射治疗,又兼具辐射防护特色。该专业人才培养的目标是面向临床医师,培养具有肿瘤放射治疗、放射物理、辐射防护的,具有一定创新能力的应用型放射医学专业人才。既需要培养“医者仁心”的医学人才,有需培养具有“工匠精神”的高技能人才。同时,放射医学是随着核能和核技术的发展而逐步建立起来的一门医学学科。中国核工业的发展是由无私奉献的老一辈科学家们开创的,蕴含了探索未知、追求真理、攀登科学高峰的科学家精神的丰富思政元素。因此放射毒理学的思政建设目标注重“医学”和“技术”两个主线,分别对应医学类和工学类课程。并且这两个主线并不独立,而是相互影响且相互渗透。中间交互部分包含理学类课程,分别形成“医者仁心”、“工匠精神”和“科学精神”三元辐射思政模式。再以三个主线分别辐射,结合通识教育课程和基础课程中的公德、私德等社会主义核心价值观,系统设计放射医学课程思政建设,形成课程思政与放射医学专业教育同向同行的协同培养效应,培养德智体美全面发展的高素质放射医学专门人才。
3 “三元辐射”课程思政PDCA模式实施阶段
3.1 理论教学和课程思政相融合
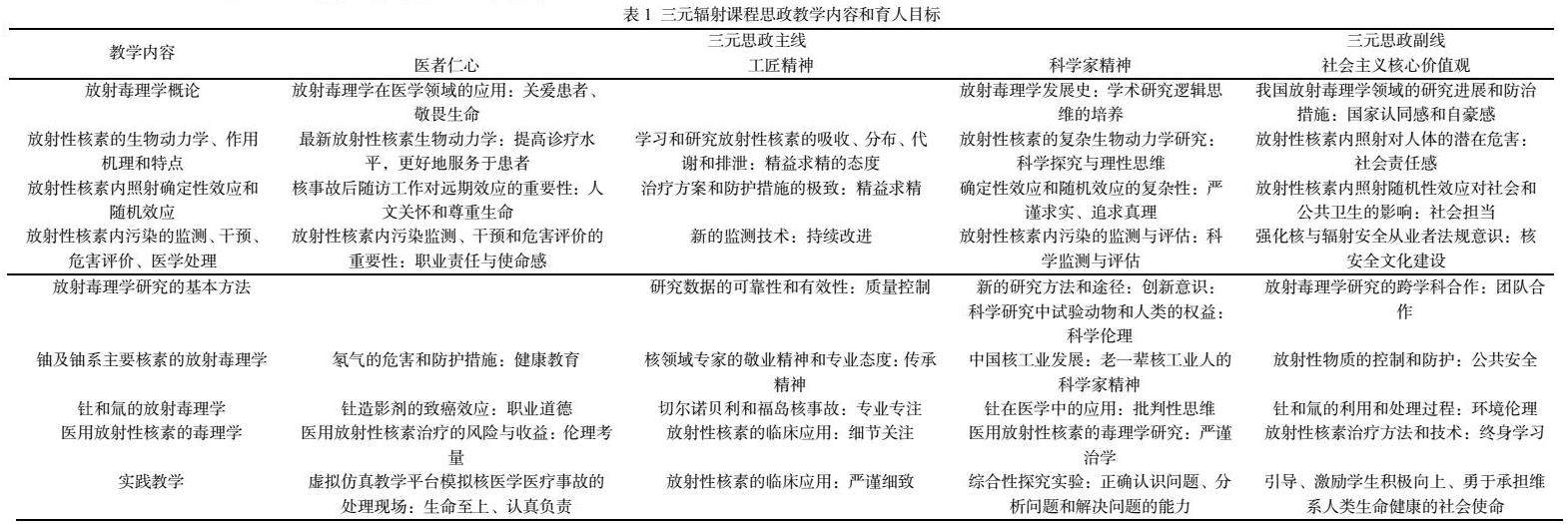
根据教学要求及放射毒理学的学科特点,整合和重组教学内容,构建8大知识模块,包括(1)放射性核素的生物动力学、作用机理和特点;(2)放射性核素内照射确定性效应和随机效应;(3)放射性核素内污染的监测、干预、危害评价、医学处理;(4)放射毒理学研究的基本方法;(5)铀及铀系主要核素的放射毒理学;(6)钍和氚的放射毒理学;(7)医用放射性核素的毒理学;(8)实践教学。然后根据教学大纲,确定《放射毒理学》的三元辐射思政元素及价值目标(如表1所示)。将“立德树人”作为教育的根本任务,牢固树立学生正确的价值取向。将放射毒理学的学习内容与国家卫生事业发展及人民生命健康紧密结合,培养学生的科学精神、医者仁心精神和工匠精神,加强对放射医学学事业的职业认同感与使命感,将社会主义核心价值观内化于心后外化于行,达到新时代专业教育的要求。
例如在“放射性核素内污染的监测、干预、危害评价、医学处理”这一知识模块中,通过切尔诺贝利等核事故以及我国首例核辐射案主人公主演的电影《站起来》为思政切入点,从“医者仁心”主线讲解放射性核素内污染监测、干预和危害评价的重要性,从而激发同学们关爱患者的大医精神和救死扶伤的职业使命感。以放射性核素检测中检测技术的发展以及现存问题,从“工匠精神”主线培养学生持续改进的理念。以”黑龙江某肿瘤医科大学附属医学工作人员受超照射剂量事故“为思政切入点,从“科学精神”主线培养学生科学检测与评估的意识。以“河南省杞县某辐照装置卡源事件”为思政切入点,从“社会主义核心价值观”强化核与辐射安全从业者法规意识,促进核安全文化建设。
表1 三元辐射课程思政教学内容和育人目标
3.2 搭建多元思政教学策略
构建以学生为本的多元教学策略,搭建共同承载思政和专业教育的教学体系,实现二者的有机结合,包括(1)线上线下混合式教学:实现提高学生学习自主性,合理分配教学资源,线上平台的在线讨论是学生表述观点的重要载体。(2)PBL:以真实案例中设置的问题为基础,以学生为主体,以探究为导向的一种学习模式。案例背后的思想理论基础是思政目标的重要切入点。如放射毒理学PBL案例《幸福的烦恼》在故事情景中不仅设置了氡气的放射毒理学知识,还包括放射性核素的辐射防护问题以及医学人文和社会问题,激发了学生利用放射毒理学知识参与社会讨论,思考并理解国家政策制定的科学依据,增强学生维护社会公共利益和公共秩序的意识。(3)虚拟仿真《临床核医学操作与应急处置》:通过虚拟仿真教学平台模拟一起核医学医疗事故的处理现场,还原真实突发事件现场。通过该实验,使学生熟悉临床核医学操作和应急处理过程,具备处理突发事件的能力。采用案例教学与讨论教学方法,结合授课内容,将事件给患者健康带来的危害讲述透彻,使学生能够身临其境、感同身受地了解放射性核素事件的始末和危害,培养学生生命至上的健康理念和认真负责的工作作风,引导、激励学生树立积极向上、勇于承担维系人类生命健康的社会使命。此外,也通过实践教学及健康大讲堂等第二课堂体现课程的实践性,将课程思政目标外化于行,将显性教育和隐形教育相统一[8-10]。
4 “三元辐射”课程思政PDCA模式评价阶段
课程思政评价体系不仅能够考察知识掌握程度、能力发展水平及专业领域的思想政治素质的发展轨迹及问题,从而更有针对性地进行教育教学,促进学生全面发展。也能够帮助教师洞察课程思政在教学设计、实施、资源、机制等方面存在的问题和不足,从而调整教学策略和方法,推进后续的改进措施,实现新一轮的PDCA循环,持续提升教学质量和价值引领。这里将评价体系分为过程性评价、增殖性评价和终结性评价,如图2所示。
过程性评价基于教和学的深度融合,立足学生的学习轨迹,注重课程课前、课中及课后的横向评价。例如在课前通过学生线上资料的完成情况评价学生的学习动机和预习情况。课中通过出勤率、课堂讨论及课堂表现评价学生的参与情况和学习状态。课后通过课后练习、问卷调查和报告书写考察学生的学习效果等质性评价。在整个过程性的评价过程中,除注重知识和能力的完成情况外,还将检验课程思政的融入效果。例如在虚拟仿真实验中除了让学生掌握核素对血液淋巴细胞微核变化率影响等放射毒理学实验的实验操作技能,还会让学生展开对此次事故的经验教训和对医生职业素养的论述。使学生熟悉本专业领域相关法律、法规及政策,在本专业领域实践活动中能够理解并遵守职业道德和职业规范。
增殖性评价基于教育效果,追踪学生在成长过程中的思想道德发展情况,是一种纵向评价。增殖评价在过程性评价的基础上,通过谈话和问卷调查评价学生的情感认同。通过线上课程或PBL课程中的话题讨论和观点表述,进一步分析情感的强化效果。最后在实践教学、临床实习及未来工作单位的评价追踪学生的实际践行效果。
终结性评价以期末理论考试中开放的形式评价学生的价值观形成。如通过放射医学、核工业和原子能事业领域中的放射毒理学热点事件的论述题,让同学们发表观点,以此评估专业课与课程思政的融合[11-12]。
5 “三元辐射”课程思政PDCA模式改进阶段
“三元辐射”课程思政PDCA计划是放射医学专业的专业教育和课程思政协同教育的初步探索模式。基于对课程思政评价建设情况的深入分析,未来放射医学专业的课程思政建设将继续服务国家和区域发展需求,结合学科前沿知识,构建更加完善的思政教学平台和基于课程群的课程思政体系,促进放射医学专业的专业教育和课程思政的同向同行和融合发展。
6 结语
“三元辐射”课程思政PDCA模式将放射毒理学的学习内容与国家卫生事业发展及人民生命健康紧密结合,结合“健康中国”时代引领作用,培养学生实事求是、理性探索的科学精神,加强学生对放射医学事业的职业认同感、荣誉感与使命感,树立为保障人类健康服务的医学生思想,体现“爱国、敬业、法治”社会主义核心价值观引领,将专业深度和价值高度深度联合,相互成就,协同发展,有效促进放射医学专业的专业教育和课程思政的同向同行和融合发展。
参考文献:
[1]教育部.教育部关于印发《高等学校课程思政建设指导纲要》的通知[EB/OL].(2020-05-28)[2023-02-01].http://www.gov.cn/zhengce/zhengceku/2020-06/06/content_5517606.htm.
[2]张琦,曹建平,聂继华.课堂思政在放射医学教育中的应用实践初探[J].科教导刊(中旬刊),2020,(08):51-52.
[3]王亚蓉,李玮,王磊,等.课程思政在医学影像教学中的融入和应用[J].医学教育研究与实践,2024,32(04):516-520.
[4]张瑜,何晓静,郭大静.“课程思政”融入《医学影像学》的实践和探索[J].中国继续医学教育,2023,15(12):33-36.
[5]华俊,陈晓良,刘琪,等.思政教育融入核医学住院医师规范化培训的实践与思考[J].中国现代医生,2024,62(20):125-127.
[6]王晓宏.课程思政视域下高校思政课和专业课协同育人的制约因素与推进路径[J].安徽开放大学学报,2022,(04):64-68.
[7]汪茵,曹仪民,王昆,等.基于PDCA的课程层面课程思政教学质量保障体系研究[J].石材,2024,(08):28-30.
[8]苏立宁,朱登祥,魏会平.“线上+线下”模式的课程思政在医学细胞生物学教学中的实践与探索——以河北北方学院为例[J].河北北方学院学报(社会科学版),2023,39(04):95-97.
[9]胡兆勇,李新华,殷坚,等.线下线上相结合的解剖学课程思政体系的构建[J].解剖学杂志,2022,45(02):174-175.
[10]张丽娜,王丽君,刘爱连,等.医学影像专业课程中思政教育融合PBL教学的探索与实践[J].卫生职业教育,2022,40(02):74-75.
[11]燕越,刘忠超,刘尚争,等.ARM微处理器技术课程思政实践与探索[J].现代农机,2024,(02):94-97.
[12]梁丹.基于增值评价的课程思政评价的实施研究[J].辽宁高职学报,2024,26(03):76-80+112.
基金项目:温州医科大学2022年度高等教育教学改革项目一般项目““三元辐射”课程思政与放射医学专业教育协同效应的初步探索”(JG2022024)。
作者简介:严俊芳(1992—),女,博士研究生,讲师,研究方向放射生物学,Email:yanjf114072@wmu.edu.cn



京公网安备 11011302003690号