- 收藏
- 加入书签
探索如何通过培养强有力的班干队伍提高班级管理的有效性
摘要:实现学生自治是班级管理的最高境界。而达成这一最高境界的有效途径是如何打造一支强而有力的班干队伍。班干队伍的培养是顺利开展班级工作的重要保证。本文将从如何设定职位、选拔、调整、培养这四个方面叙述有关这一话题的探索成果。
关键词:班级管理,班干队伍,自主管理
一、前言
13年前笔者担任初一(4)班的班主任,那时经验不是却时间充足,所以每一天一有空就在班里守着,各种大小都会亲力亲为,细心处理。所以当时班级成为了全校有名的优秀班集体,无论班风,学风还是各类集体活动表现都是令人赞不绝口的。可一年后,可一年后,当他们升初二时,笔者因休假而不得不暂时离开他们。原本优秀的班级却因为不能适应新的班主任,而令该班成为了学校领导头痛的班,一年之内换了三个班主任,家长与学生们苦不堪言。后来笔者进行深刻反思后发现了造成那样不良后果的原因之一是因为该班缺乏一支有力的班干部队伍。从那以后笔者便不断学习探索培养得力的班干部的有效途径。
二、强有力的班干部队伍在班级管理中的作用
(一)在班级管理中的作用
班级就像人的身体,班主任如同班级的灵魂与大脑,而班干部就像躯干、中枢神经系统与骨骼。仅有灵魂与大脑,再好的决策也无法落实,更无法达到预期的效果。只有把班干部队伍建设好,这个班级才有可能实现学生自制。达到班级内的长治久安,从而建设成为优秀出色的班集体。
笔者在2015年接手了一个班级,就是吸取了2010年的教训,一开始便着手培养得力的班干队伍。通过开展了各种活动,提供大量的机会锻炼班干部的各项能力。通过博览群书,学习探索各种方法,培养得力的班干部队伍。后来这个班级因表现出色,2016年被评为市里的“五四红旗团支部”,被授予了荣誉牌匾。
(二)培养得力的班干队伍对学生个人发展的作用
领导能力不是天生就带来的,而是在后天的成长过程中不断观察实践,探索而形成的一种能力。大多数人的领导能力都离不开学生时代的学习与实践。通过担任班干部,孩子们可以增强各项能力,包括语言表达沟通能力、分析与解决问题的能力、自我管理能力,也可以塑造阳光、开朗与积极的性格特征。通过担任班干部还可以加强责任担当,服务与奉献意识,使得个人能力更加适应社会与工作岗位的需要。当然对其职业生活与家庭都是十分有利的。
由上可见,培养得力的的班干部队伍实际上是教育工作中至关重要的一项工作,无论对学生个人还是对社会以及国家都是必不可少的。那么该如何培养一只强而有力的班干部队伍呢?下面笔者将从如何设定职位?如何选拔?如何调控?如何培养?这四个方面谈个人的实践探索经验。
三、如何设定职位?
职位的设定是与班主任的班级管理观念相匹配的,所以班主任应当首先确定自己认为适合本人育人理念的一套管理机制,然后再根据管理机制设定相应的职位。
笔者经学习摸索发现“小组合作与精细化管理结合”的班级管理模式是比较符合初中阶段孩子们特点的教育措施。
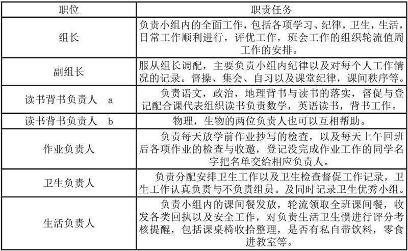
所以在接任新班级的前两周,笔者会根据原班委情况指定班长、学习委员、生活委员、体育委员等几个重要的工作负责人,然后着手收集每位学生的个人信息(包括爱好,特长、个人曾担任班干职务、个人崇拜的人与理由,以及前一个阶段的成绩等)。收集的目的是为了合理分小组,将全班根据不同人的性格,喜好,家庭成绩分成若干小组。宣布小组成员后,各小组先集中到一起商定组长、组名、组规、组目标以及组内个人分工。小组内的分工包括组长1名,读书背书负责人2名,作业负责人1名,卫生负责人1名,生活负责人1名。然后再进一步明确组内每个岗位的工作职责。如组长负责全面工作开展与质量监督,指挥提醒所有组员执行履行各自的职责。具体安排见下表:
小组商定好各小组内的工作负责人后,再由班主任组织每一小组的各职位负责人进行开会,推选出三位负责人作为全班的班委后进行开会。如从组长中推选出班长的候选人。三位中选出一个正班长,从组长中选出一位纪律部长,两位纪律干部。
每组的两位背书组长推选出六位背书组长负责人,推选出两位班级背书组长负责人,其余为各科课代表。从每组的作业负责人中推选出全班负责班级作业负责人,作业部长。同样的是选出班级卫生部长与生活部部长,所以综合起来班级的班干包括一位正班长,两位副班长,一位纪律负责人,两位背书读书负责人。一位作业负责人。一位卫生负责人。与一位生活负责人班委职责分工表。
如此一来,每个小组相当于一个小型的班级,而小组内的各个职位负责人可以得到锻炼,相当于每个学生都在某方面得到了实践,为了完成各自的工作职责,跟随小组组长的领导与班级的各部门负责人的指引与带领,领导与处手能力得到很好的提升。
另外,为了避免小组成班级中某位同学请假而导致的某项工作欠缺岗位缺失而使得班级体内或组内工作没法进行的特况出现。笔者会
将各职位的值表的表格罗列出来。以便于各其他班干或组员可以代替请假的同学完成相应的工作。
设定职位,由各小组根据小组同学的特点作出安排,可采取自建为主,他见或组长指定。一旦确定之后,并对相应的职位工作负责。为了更快进入状态,由班主任集中不同部的负责人进行培训。对各部门负责人进行每天汇报的形式主提升。
四、如何选拔班委成员?
班干队伍有15位班干与各部门负责人组成全班各部门工作。如何选拔能够服务领导,全班同学,直至日常学习,生活,工作正常开展的班干呢?
可以采取各小组推荐后民主投票票高前三者可以结合起来,由老师任命或经考察后再由学生投票而产生一位部长,一位干事。
这一选拔能够坚持民主形式,对学生自身有较多的好处,一方面可以另被选举的同学应得到同伴的认可而产生自信与责任感,另一方面也可以让全班同学知道当先的同学是明星所向,有群众报基的。所以更利于以后工作的开展。 一旦确定班委后需要有仪式感——颁发聘书,明确个职位任务职责。
五、如何考察调控?
经过选拔各职位的班级负责人后,考察调控是十分必要,也是十分关键的。如果没有适当的制度约束,管理班干队伍,班干队伍将会在各种情况之下出现各种管理漏洞,最后便溃不成军。成为空有其名的一只班干队伍了。
笔者采取的调控方法有三个。首先成立班干队伍,支出便集中到一起商讨开会。制定班干行为准则,罗列出来,在按部门分小组讨论,按不同方面整理成一个班干守则。确定好班干守则之后,在班上公布守则内容,如有更好的建议可以补充进去,完善后张贴在教室里一份油。当届班干队伍签名确定。第三步是采取严格的制度化管理,班长负责值日班长汇报至清洁检查制,学习任务检查考核制班级分工制工作考核制等。由各部门负责收集意见后,跟班干门视察的情况制定,经一定时间实践后确定下来。把各种制度按照学习类,纪律类,卫生类,生活类归纳起来形成班级管理制度。只有把行为准则确定下来,且全班同学达成一个需要自觉遵守的意识,班级内一切才会井然有序。有了规矩后可以依照班规监督管理班级,过程中各类情况的出现都会在考验着班干的处事能力与沟通协调能力,正是在一次一次的考验中。锻炼了班干的各项能力。第四步是定期开展民主讨论,对各部门部长班干岗位实行民主测评,低于50%的部门和班干个人进行惩戒或撤职处理。
民主评议的方式可以很好的将班干的工作与班级管理是否到位联络起来。只有民主测评可以充当桥梁。班干工作到位,民主测评好。不到位则有可能被处理。班主任应当在测评时引导学生站在班级发展。与个人发展的角度思考,尽可能得出有效作用的评议
六、结论
得力班干的特征是大事讲原则,小事讲风格,有方法、懂合作,有调控能力、自主管理与处理能力,及时与班长、班主任沟通,所以班主任培养他们对以下几个意识:公平公正意识、服务精神意识、注意方法意识与团结互助意识。
除了要培养以上意识,班主任也要充分满足班干部需求,依照马斯洛需求,班主任应当满足其安全感需要体会到归属感,感到价值感以及体验成就感,这四个方面需求。实际上班主任就如同一个训练场上的教练,培养班干部,关键在于人在合适的岗位安排合适的人员。让班干部知道做什么,经过系统培训让班干知道怎么做,多给点信任与鼓励,让班干喜欢也有信心做好班级管理工作。
参考文献:
[1]刘玉娟. 班干部培养在中学班级管理中的作用. J . 吉林教育. 2019(08):14
[2]黄玉 . 基于核心素养的学生班干部培养研究.D .西南大学

京公网安备 11011302003690号