- 收藏
- 加入书签
CO2非金属激光切割工艺在艺术设计项目式教学中的应用与探索
摘要:CO₂非金属激光切割工艺诞生于二十世纪七十年代,是对传统加工工艺方法(如钻铣、刀锯、刨、切削、磨等)的重要补充与发展。作为一种新型加工方法,它直接利用光能的热效应对材料进行打孔、切割的加工。本文内容聚焦于“CO₂非金属材料激光切割”,关注的核心对象是激光切割工艺在艺术设计项目式教学中的应用。文章主要综述了激光切割工艺的工作原理和特性,阐述其在艺术设计项目教学中的应用,并对其未来的发展进行了总结。
关键词:激光切割工艺,非金属材料,工程训练,艺术设计,项目式教学
绪论
艺术设计项目式教学是一种“新兴的教学模式,提倡以学生为主体,引入具体项目,分小组合作为教学,让学生共同完成一个整体性项目的教学活动,以培养学生在实践过程中逐渐掌握新知识新技能和适应社会发展为目的,即为社会培养实用型人才为直接目的的一种人才培养模式”[1]这种模式强化了专业设计与动手实践之间的联系,将以课堂课程教学为中心向以艺术设计项目实践为中心转变。艺术设计项目的落地可通过多种加工工艺实现,传统的加工设备及工艺方法不能很好地满足个性化设计、复杂零件及精加工需求,一定程度上限制了学生的创新设计能力。CO₂非金属激光切割工艺是特种加工工艺之一,是先进制造加工技术的典型代表,它直接利用光能的热效应对材料进行打孔、切割的加工。其因切割精度高、速度快、切缝小、材料变形小,已经成为有效辅助艺术设计项目落地实施的重要工艺手段之一。建立设计教学与工程实践之间的互动关系,学生使用计算机辅助图形完成产品设计,通过激光切割机完成产品加工及制作,最终让学生运用材料在结构上进行创新,建立从平面到立体转化的思维模式,培养学生具有三维空间意识。在整个项目中运用工程思维,培养工程素质,打造激发创意、材料选择、探索激光切割工艺、寻求合作、成本分析、高效管理的教育培养体系。
一、激光与激光切割工艺概述
1、激光
激光是20世纪以来人类的重大发明之一,被称为“最快的刀”、“最准的尺”、“最亮的光”。“激光不同于普通光源向四面八方发光,激光器发射的激光,天生就是朝一个方向射出,光束的发散度极小,大约只有0.001弧度,接近平行。”[2]激光具有定向发光、高亮度、颜色纯和能量大的特点。激光加工技术是利用激光束与物质相互作用的特性对材料进行切割、焊接、表面处理、打孔、微加工以及做为光源,识别物体等的一门技术。主要包括切割、焊接、打孔、打标、划线、微雕等各种加工工艺。
2、激光切割工艺原理
激光切割工艺是特种加工工艺之一,是先进制造技术的典型代表。其基本原理:“把具有足够亮度的激光光束聚焦后照射到被加工材料上的指定部位,被加工材料在接受不同参量的激光照射后可以发生气化、断裂以及内部应力变化等现象,从而达到工件材料去除、连接、改性和分离等不同的加工目的。”[4]
3、激光切割加工设备组成
一台完整的CO₂非金属激光切割加工设备应由机床系统、激光器系统、冷却系统、输出系统、排风系统、配气系统以及稳定的电源组成。根据使用者的功能用途、需求要求不同,激光切割设备的配置也略有不同。兼具数字化、智能化,具有远程监控、智能报警、开盖保护的CO2 非金属激光切割机为教育用激光加工提供了高效的解决方案。
4、激光切割工艺特点
CO₂激光器的波长为10.6um,广泛应用于亚克力、纸板、木板、纺织品等材料的高精度切割和雕刻。相对于传统切割工艺CO₂激光器是连续激光,切割具有加工精度高,速度快,工艺材料种类灵活多样,对材料的非接触式烧灼刻蚀,避免了材料变形,材料损耗少,切割断面效果好,自动化程度高,操作流程简便,利用计算机辅助图形设计可实现个性化制造等特点。
5、激光切割工艺的影响因素
激光切割工艺质量受输出功率、切割速度、焦点位置、辅助气体压力等工艺参数影响。除了以上重要的变量,对切割质量产生影响的因素还包括材料表面反射率、材料表面状态,材料质地,加工形状以及工件固定等其他因素。材料的材质和厚度会影响到激光能量的消耗。材料的表面状况会影响到激光束吸收的稳定性,而加工形状又会影响到热量的扩散。工艺参数的设定直接影响切割材料的表面粗糙度、切缝宽度、毛刺以及热影响区宽度。激光切割参数设置需要根据材料种类和厚度进行针对性的选择和调整,研究激光切割参数设计能够对切割过程中的主要因素实施高度控制,使切割出的工件充分满足要求且具有重复性。研究激光切割参数的优化以及激光切割与不同非金属材料的相互作用对提高材料加工质量有一定的促进作用。
二、CO₂非金属激光切割工艺在艺术设计项目式教学中的应用
1、项目概述
用材料激发设计灵感,学生通过个性化设计,使用CO₂非金属激光切割工艺,完成设计作品的加工和模型装配,发掘和开发材料及形态的支撑和跨越能力。项目注重学术研究、工程训练与设计实践协同发展,强化学生的工程思维、培养学生动手技能和激发学生创新能力。项目以对不同材料的造型形态研究为目标,引导学生参与设计制作的全过程,并以工程思维使用Auto CAD、Rhino、Adobe Illustrator等软件进行二维绘图设计、三维建模设计,了解CO₂非金属激光切割工艺的理论知识、基本操作技能和实践途径的规律,利用激光切割工艺进行材料加工。锻炼学生使用设计思维深入分析和探究材料在转变成设计产品的过程中的受力形态、载荷强度的变化。作品强调人与环境的协调融合,以及与未来生产方式技术之间的有机联系与系统分析。最终培养学生结合未来社会生产方式,从信息化、自动化、人工智能化角度发现问题、分析问题和解决问题的能力。
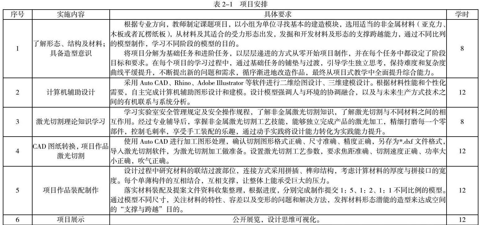
2、项目安排
以完成艺术设计项目作品为例,阐述CO₂非金属激光切割工艺与艺术设计的结合,强化学生“做中学”,充分调动学生学习主动性,将所学理论知识应用到具体项目中,并在项目实践中得以验证,培养学生设计能力和工程实践能力。
结论
相比较传统的机械加工模式,CO₂非金属激光切割工艺因其精度高、速度快、切割材料种类多、切割质量好、能够处理大尺寸复杂结构的切割等优点深受广大师生的欢迎,为师生模型加工和装配提供高效、快速、准确地支持。以项目为契机,将激光切割工艺与艺术设计项目有效融合,加强专业方向内的深入实践,引进先进设备,提升加工精度,学习前沿非金属激光切割工艺技能,提高材料切割质量,加强校际之间、校企之间的项目合作交流,积极探索CO₂激光切割工艺在艺术设计教学中的应用,通过工程训练、技术操作与艺术设计,强化了学生的工程思维、实践动手能力,将设计思维可视化,在新结构、新材料方面,创造出新空间形式。力争打造学术研究、工程训练与设计实践协同发展三位一体的教学模式。
参考文献:
[1]陈毕双、董彪,《激光切割知识与技能训练》,华中科技大学出版社[M],2021年1月。
[2]王笑香,《工艺参数对激光切割工艺质量的影响》[J],工程技术 - 技术创新与应用,科技促进发展,2012年。
[3]何广川,《浅谈激光加工技术的现状及发展》[J],现代制造技术与装备,2020第10期。
[4]陈胜,黄辉宇等,《激光切割技术的研究现状》[J],有色金属加工,2022年10月。
[5]雷晓,陈劲松等,《激光加工技术在项目式教学中的探索与实践—以江苏海洋大学为例》[J],教育改革与发展,2021年1月。
[6]赵荣强,顾荣,《推进特种加工教学改革》[J],体现现代制造特色,中国科教创新导刊,2013年。
[7]张淼,田成良,《激光切割技术在物理教学中的应用》[J],中学物理,2022年4月。
[8]王中林,《激光加工工艺与设备课程教学内容设计—基于工作过程的探讨,新课程研究》[J],2012年1月。
[9]刘天元,《激光加工在纺织服装行业应用的研究进展》[J],应用激光,2022年6月。
[10]郝兴安,董建明等,《激光加工实训课程教学实践探索与研究》[J],教育教学论坛,2021年2月。
[11]路明雨,张明等,《激光加工非金属符合材料的研究与应用进展》[J],宇航材料工艺,2022年。
[12]赵嘉媛,《激光加工工艺在先进制造技术课程中的应用》[J],西部素质教育,2016年5月。
[13]焦辉,吕汝金等,《基于理论与实践相结合的激光加工实训课程探索与实践》[J],现代制造技术与装备,2022年。
[14]王钰,《“专创融合”理念下艺术设计专业项目式教学方法改革探讨》[J],中国文艺家,2020年9月。
[15]吕薇露、黄韵等,《环境艺术设计专业“项目式”教学改革模式初探—以室内设计创新为例》[J],装饰,2011年。
[16]王瑛,《“项目式教学”在环境艺术设计专业中的应用与思考》[J],教育现代化,2020年。
注释:
[1]王瑛,“项目式教学”在环境艺术设计专业中的应用与思考[J],教育现代化,2020年6月第51期。
[2]https://baike.baidu.com/item/激光
[3]陈毕双、董彪,《激光切割知识与技能训练》,华中科技大学出版社,2021年1月。
[4]同上。
[5]陈毕双、董彪,《激光切割知识与技能训练》,华中科技大学出版社,2021年1月。
[6]德美鹰华官方网站gueagle.com.cn
作者简介:夏欢(1984年11月),女,回族,北京,清华大学,激光加工。
(作者单位:清华大学艺术与设计实验教学中心)




京公网安备 11011302003690号