- 收藏
- 加入书签
探索完善以学习者为中心的专业和课程教学评价体系,推动中等职业学校“课堂革命”纵深发展的实践
摘要:中等职业学校学前教育专业作为通过专业课程培养复合型幼儿教师的主路径,其培养的幼教质量与幼儿学习发展紧密相关。而课程教学评价体系构建是否完善,直接影响幼教培养质量。
关键词:中等职业学校;教学评价体系;学前教育;评价方式
前言:中等职业学校与普通中学不同,教师以传递理论知识为基础,强调对学生的专业技能培养——体现就业与升学并重特征。如何明确学前教育专业课程设置切实具备以上特征?评价的作用顺势凸显。构建并完善以学习者为中心的课程教学质量评价体系,一方面助推学前教育课程改革,一方面影响幼教人才培养整体质量。
一、中等职业学校学前教育专业课程教学质量评价现状
(一)评价主体相对局限
以《幼儿园教师专业标准(试行)》为依托,采取定性评价与定量评价相结合的评价方法,并对所收集的材料进行全面分析,做出价值判断,是提高学前教育专业课程教学质量的必经之路。如学生评价、教师评价、专家评价等。
(二)评价内容相对浅表
从想要达成的育人目标与效果来看,中等职业学校学前教育专业课程教学质量评价的内容应该是多元的、全面的。包含:课程目标达成度评价、课程实施过程评价、课程资源开发应用情况评价以及学习者学习效果评价等,对课程建设与课程完善持续性追踪评价,而不是将评价局限在学生的学习成绩。
(三)评价方式相对单一
在“知识本位”转向“素养本位”的教育改革趋势下,中等职业学校学前教育专业课程教学质量评价的方式应该是灵活的、开放的、多元的。以此为基础,将单项测试与多项测试相互结合,通过评课、说课等方式进行课程教学质量进一步评价。
二、完善中职学前教育专业课程教学质量评价体系应遵循的原则
构建以学习者为中心的中等职业学校学前教育专业课程教学质量评价体系,使学生参与教学质量评价活动的意识阶梯式增强,是提高学前教育质量,培养优秀幼教人才的大势所趋。
(一)方向性原则
顺应时代人才培养标准变化,党和国家提出了与学前教育育人质量提升相关的诸多政策与方针,为培养高质量、复合型幼教人才指明方向。中等职业学校学前教育专业相关人员时刻保持与党和国家的政策与方针相一致,解读新时代下的幼教人才培养规格要求,以其为标准,可以使课程教学质量评价体系的构建与完善更加有效。
(二)科学性原则
中等职业学校学前教育专业课程教学质量评价体系需要符合本专业学生的学习发展规律、认知规律以及基本学习特征。从而彰显课程特色,方便学生参与评价活动之中,从不同层面、不同角度进行科学合理评价甚至评价比较,领会学前教育专业课程的深层价值,立足具身视角,争取达到更好的学习效果与评价效果,体现出评价的主动性与连贯性。
(三)客观性原则
影响学前教育专业课程教学质量评价体系构建与完善的因素很多,要使评价体系尽可能具有广阔覆盖面,切实反映学前教育专业的教学质量,评价人员必须厘清评价指标的内在逻辑,使每一项评价指标相互独立又相互作用,能够对学前教育专业的现实价值与潜在价值做出客观判断。
三、中等职业学校学前教育专业课程教学质量评价体系完善建议
在以学习者为中心的基础上严格遵守评价程序,合理评价——关注评价的过程而非结果,善于在评价的过程中发现问题,抓住问题,解决问题,对评价的指标与标准及时修改,实效提高评价效率,为课程教学质量提升打下基础。
(一)树立正确的课程教学质量评价观
首先,尊重学生的思想与需求,指引学生参与到评价活动之中,深化学生视角的评教与评学方式。其次,根据已发现的传统评价模式存在的问题,针对性改进教师评价方式,驱动教师因人而评、分层细评。最后,从学前教育专业的课程价值与特色出发,建立相关评价保障机制,便于幼教领域专家参与其中,组织新颖的、拓展性的评价活动,实现评教促教具体目标。
(二)建立完善的课程教学质量评价指标体系
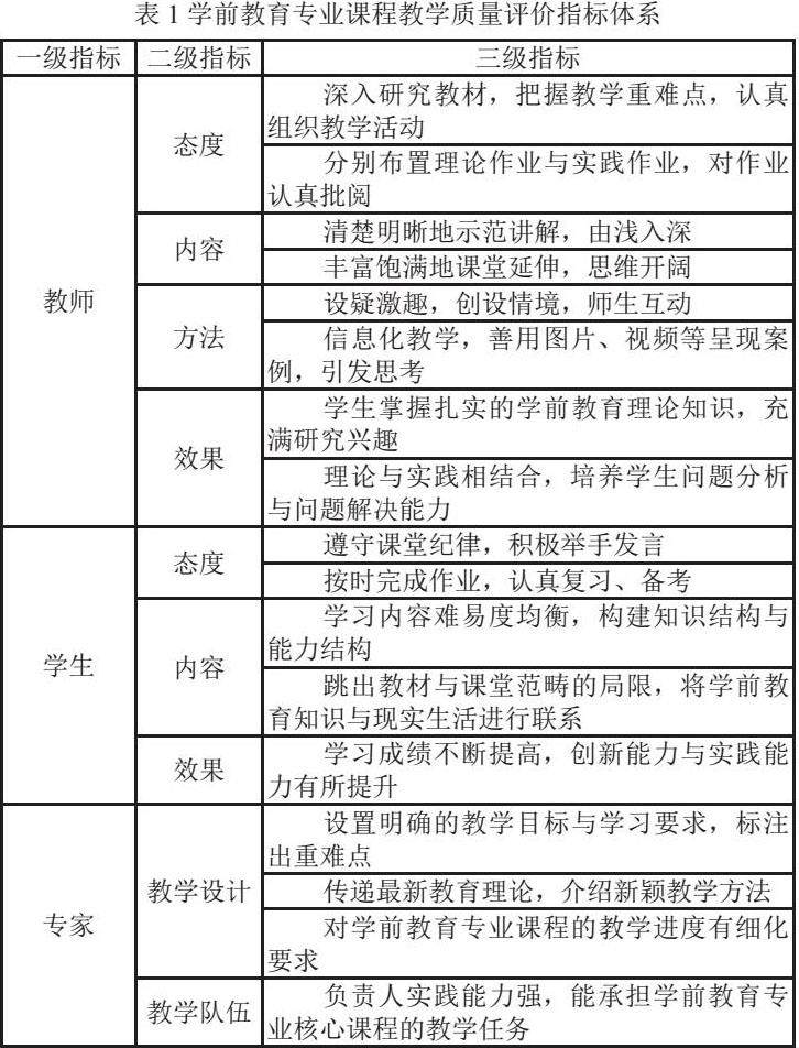
归根结底,发挥课程教学质量评价体系的诊断功能与激励功能等,是体现学前教育专业课程教学水平的关键。而评价指标体系地构建是提高评价质量与革新教学方式的重要一环。完善学前教育专业课程教学质量评价指标,重点从教师、学生、专家3个一级指标切入,将指标细分为9个二级指标以及17个三级指标(详见表1),保证评价面面俱到且评价实践卓有成效。
结语
探索完善“以学习者为中心”的中等职业学校学前教育专业课程教学质量评价体系,要发挥课程教学质量评价体系对课堂教学的诊断功能、导向功能以及优化功能,相关人员必须树立正确的课程教学质量评价观,并制定相应的课程教学质量评价指标体系,以“以评促教、以评促学”为目标,在评价方式、评价主体、评价内容等方面的革新下足功夫,打好保障评价质量的基石,循序渐进推进学前教育专业课程建设与完善,使教学质量与育人效率稳步提升。
参考文献
[1]余冬燕,梁心仪.中职学前教育专业职业能力考核评价体系的探析与创新[J].现代职业教育,2021,(16):26-27.
[2]赵琪,董玲艳,鲍璐.学前教育专业混合式教学模式教学评价体系研究[J].科技风,2021,(10):26-27.
[3]张菡.三位一体评价模式在中职学前教育专业中的应用[J].启迪与智慧(中),2020,(06):70.

京公网安备 11011302003690号