- 收藏
- 加入书签
基于化工生产情境和价类二维模型建构的教学设计
——以“氨的催化氧化法制硝酸及尾气处理”为例
【摘要】基于高三学生的学情分析和高考课标解读,笔者选择了氨催化氧化法制硝酸的工业真实情境来实现氮元素及其化合物性质、化学反应速率和限度理论这两个知识点的复习。
【关键词】氨的催化氧化 价类二维图 硝酸 化工生产情境
一、问题的提出
硝酸是化工生产中的重要原料,在氨催化氧化法制硝酸的工业情境中,呈现了“化学反应原理中的限度和速率知识的运用”,“物质类别和元素价态的变化”, “氮元素的循环”,“能量的综合利用”,以及“尾气的处理”,所以,我认为,在高二学生学习了化学反应速率和化学平衡理论知识后,并且也掌握了元素化合物的知识,而元素化合物的复习[1]是高考复习的基础,硝酸的工业制备是一个很好的情境素材[2] [3],可以培养学生运用原理去解释实际生产中的条件和设备选择的原因,同时,从物质类别维度和价态变化维度,依据复分解反应原理和氧化还原反应原理来设计制备硝酸的路线和尾气处理的方法,是对元素价类二维图[4]的深化应用。
二、教学与评价目标
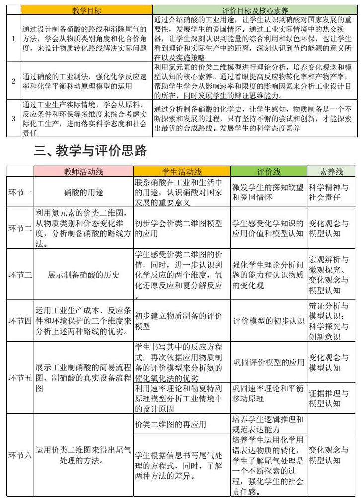
根据教育部制定的2017年版的化学课程标准要求,从本节教材的结构和内容分析出发,结合高二年级学生的认知结构及其心理特征,我们制定了以下的具体教学与评价目标[5]:
三、教学与评价思路
“工业制硝酸”的教学与评价示意图
四、教学过程
4.1环节一:展示硝酸的用途引出硝酸的制法这个主题
【教师】展示硝酸的用途
【学生】了解硝酸在化肥工业和国防工业中的用途,包括氮肥、炸药、硝酸甘油和硝化纤维素的制备,此外在制药、塑料、有色金属等方面都需要用到硝酸。
4.2 环节二:运用价类二维图模型分析制备硝酸的途径
【教师】引导学生从物质类别和化合价升降角度,分析制硝酸的方法
从氧化还原反应角度来分析,硝酸中氮元素的化合价是最高价+5价,制备硝酸需要用到低价氮元素的单质或化合物被氧化的途径;另外,从物质类别来看,硝酸属于挥发性酸,可以通过复分解反应,难挥发性酸(高沸点酸)制备挥发性酸。
【学生】书写制硝酸的路线,了解两种最重要的化学反应思维
4.3 环节三:利用工业生产硝酸的三个维度来分析历史上制备硝酸的方法的优劣
【教师】展示制备硝酸的历史、工业生产评价模型
【学生】运用价类二维中的两种思路分析制备硝酸的历史方法,同时,从工业制备的三个维度来评价,两种制备硝酸的途径是否适用于工业生产
【教师】从而引出工业制硝酸的“氨的催化氧化法制硝酸”。
4.4环节四:根据氨的催化氧化法制硝酸的流程,书写其中涉及到的化学方程式。
【教师】展示制硝酸的简易流程图
【学生】书写方程式
【教师】评价学生的书写正误。同时,了解铂-铑催化剂的选择性,使得氨的催化氧化产物为一氧化氮。
【教师】引导学生分析三个反应的热效应,三个反应都是放热反应,那么怎样才能充分利用其中的热量?从勒夏特列原理来分析,如何才能提高二氧化氮的吸收率和硝酸的产率?引出,工业上是如何解决的?
【学生】利用化学反应与能量的知识分析热效应。同时思考勒夏特列原理
4.5环节五:利用勒夏特列原理分析制硝酸的过程中,如何提高反应物的转化率和产物的产率[6]?
【教师】展示制硝酸的工业设备图
【学生】根据箭头标注说出气体的流路,产生疑问
【教师】顺势介绍热交换器和能量循环利用
【学生】角色扮演工业生产者,结合如何提高反应物的转化率来分析设备的设计意图
【教师】分析3NO2+H2O = 2HNO3+NO这个反应的特点,利用勒夏特列原理来分析,如何提高二氧化氮的转化率?
【学生】运用勒夏特列原理知识解释
【教师】工业生产中,经常采用循环利用原料,增大接触面积,延长气液接触时间来提高物质的产率或提高吸收的效果。从吸收塔中出来的硝酸浓度仅有50%,要获得浓度较高的硝酸,要用硝酸镁来吸水,经过蒸馏操作来获得更高浓度的硝酸。作为一个工业生产者,在获得产品的同时,不能忘记环保。在制硝酸的过程中,会有氮氧化物的尾气产生,如果将这个尾气直接排放到空气中,第一会污染环境,第二会造成氮氧化物的损失。
4.6环节六:利用价类二维图模型分析尾气处理的方法
【教师】展示价类二维图
【学生】运用价类二维图
【教师】引导学生依据信息书写方程式
【学生】书写并讨论
【教师】评价两种方法的差异。碱液吸收法,经济,但是难达标。催化还原法吸收效果好,但是成本高。介绍尿素在尾气处理的应用。如何才能做到低成本高吸收的尾气处理方法,需要我们不断探索。
【小结】通过前面的学习,大家看到工业情境下的硝酸的制备,希望同学们在今后学习中,多注重真实情境的学习,利用物质转换、能量变化、反应原理和经济效应等多个维度,分析工业生产的问题。
五、课后反思
在学生学习了“氮元素及其化合物的性质”和“化学反应速率和限度理论”后,学生对这两个知识的认知孤立的,尤其是对理论部分,仅仅停留在表面,不会运用。在高考考查中,都是考查运用知识去解决实际问题,而且给出的都是新情境和新背景,因此,笔者认为,需要将知识放在工业情境下来运用,并提炼模型来解决,让学生遇到问题时,心中有方向,头脑中有办法。一是凸显出了化学学课的价值,二是增强学生对知识的运用能力和解决问题能力。
在整堂课中,培养学生学会从宏观和微观角度认识物质的多样性,并且能运用所学知识解决实际问题,在整个硝酸的工业制备中,学生认识到,作为一个工业生产者,必须综合考虑成本、反应条件以及环境保护等主题,所以,在解决问题的过程中,很好的落实到科学态度与社会责任这一目标。而且,从制硝酸的发展历史来看,学生可以感受到物质制备是一个不断发展和探索的过程,树立可持续发展的思想。
六、参考文献
[1]王磊,郭晓丽,王澜,等.元素化合物认识模型及其在复习教学中的应用:以高中《化学1》“金属元素及其化合物”单元复习为例[J].化学教育,2015(5):15-21.
[2] 中华人民共和国教育部制定.普通高中化学课程 标准[S].北京:人民教育出版社,2018.
[3] 梁弘文等.从情境素材到设计基于真实情境的化学教学[J].化学教学———以“工业制硝酸”情境为例,2019(9):56-60
[4] 宋立栋,刘翠,王磊,等.基于项目式教学的含硫物质转化复习教学设计与实施[J].化学教育(中英文),2019(10): 37-40.
[5] 周师捷. “教、学、评一体化”的高中化学教学实践研究[D].湖南师范大学,2019
[6] 夏向东.化学教学中问题情境的创设策略[J].化学教学,2009(02):35-37.



京公网安备 11011302003690号