- 收藏
- 加入书签
高校学生党员非权力性影响力培养路径的探索与实践
摘要:本文首先剖析了高校学生党员的非权力性影响力的内涵,通过“造环境”工程、“明身份”工程、“讲学习”工程等思政教育手段,从校园文化建设、提升学生党员的主体意识、变革工作学习方法等方面,深度挖掘和探讨培养学生党员非权力性影响力的实践路径。
高校学生党员是大学生群体中能够在自我管理、自我服务、自我学习等各个方面都能堪当典范的优秀群体,他们是高校党建工作的最基本的“细胞”,如何多角度的发挥、维护、挖掘好高校学生党员的影响力,对于开创高校基层党支部工作新局面,提升高校思政工作水平都有着十分重要的促进作用。
一、学生党员非权力性影响力的内涵
行为科学理论根据影响力的性质, 将影响力分为权力性影响力和非权力性影响力两种。权力性影响力是指由政府或教育行政部门等组织赋予的在实行领导活动之前就获得了要被领导者服从的影响力,其核心是权力,是一种种强制性影响力。非权力性影响力是指人的品质、作风、知识、能力、业绩以及行为榜样等非权力因素对被领导者造成的影响力, 这种影响力更多地属于自然性影响力。[1]
高校学生党员非权力性影响力是指在校大学生党员就读期间,以其个人的品行担当、知识才华、情感气质等人格魅力因素在广大青年学生群体中产生积极正向的示范作用,进而影响乃至改变他人的思想、心理和行为的能力。这是一种自发性影响力,主要在赢得广大青年学生群体发自内心的崇敬、信服和仰慕的情感基础上建立起来的,能发挥出比权力性影响力更大、更深刻的影响作用。
二、学生党员非权力性影响力培养的实践路径
本研究将着力从将以文新与新闻传播学院第二党支部及第三党支部的学生党员作为研究对象,全面实施学生党员“非权力性影响力”培养的“三期”工程,来提升和培养学生支部党员的非权力性影响力。
(一)第一期:“造环境”工程
高校学生党员非权力性影响力不够深远和广泛,是高校内外部环境、相关软硬条件综合作用的结果。因而,创设良好的环境,有利于激发学生党员的主体意识,进而提升其非权力性影响力。
(1)美化校园场地建设,营造党员主体作用发挥的物质环境。通过对党员活动室、校园主干道、教室走廊的宣传橱窗、学生活动中心等场所,以学生喜闻乐见的方式,如手抄、漫画、电子屏动画、摄影摄像等物质形态文化氛围塑造,宣传党的理论、知识、历史、人物。
(2)抢占网络媒体阵地,形成党员主体作用发挥的舆论环境。采用新媒体技术搭造学习平台,主动占领主流媒体阵地,如抖音、微博、微信等,以学生党员喜闻乐见的媒体形式,创新内容形式和传播途径,确保内容分类有趣、更新有序、储备兼容、形式新颖。同时鼓励学生党员在线上的超话、论坛、交流群、留言区等板块发声,有针对性地提出自己的看法和建议。
(3)创新校园活动品牌,创设党员主角意识发挥的人文环境。纵观各大高校校园文化艺术活动,都不同程度的呈现出多元丰富性、自发形成性、灵活开放性的特点,我院集专业教师、政工队伍、朋辈资源的力量,结合专业特色,打造了“汉语言文化节”、“影像艺术节”两大文新院品牌化的学生活动。同时,组织学生党员开展社区服务活动、志愿者活动、暑期三下乡等,探索对学生党员主体意识强化的新途径。
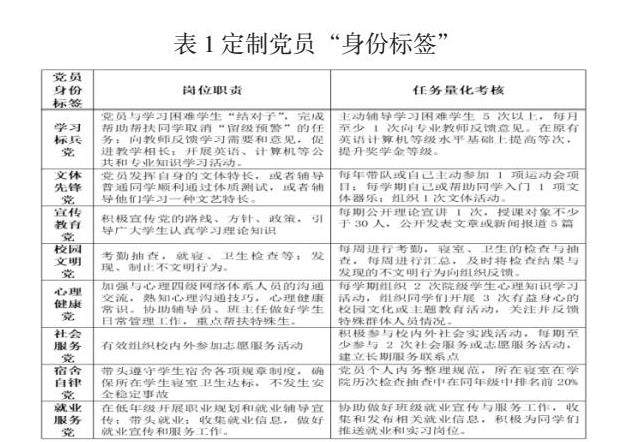
(二)第二期:“明身份”工程
学生党员之所以非权力性影响力不强,还有很大一部分原因在于对自我党员身份角色认同的迷茫性。所以,我们要充分挖掘好不同专业学生党员的特长与优势,在设立学生党员“身份标签”之初,便要注重对不同类型岗位的党员进行分类指导,提出了具体化的任务要求,保证党员可以有的放矢地开展工作。
(三)第三期:“讲学习”工程
充分挖掘校内外师资、社会资源、朋辈辅导等主体力量,依托融媒体环境,通过“学、讲、传”的形式,循序渐进的采用阶梯式推进学生党员的教育与学习,实施新时代新形势下的文新青年的党性教育,以达成充分发挥学生党员的主动性的目的。
(1)涉江文学社。依托院部社团“涉江文学社”为载体,通过创办主题期刊、写作天空网、论坛征文集等形式,让学生党员先一步地学习和理解习近平新时代中国特色社会主义思想,然后扩散到让更多学生参与到相应理论学习和文学创作活动中中来,发挥学社在理论学习、实际践行方面的积极交互作用。
(2)党员学“习”日。积极组织各学生党支部学生党员,以主题党日活动为契机,每月开展1次党员学“习”日活动,针对日常时事政策上的所见所闻,进行理论梳理、心得感悟交流等的活动等。各支部宣传委员则需要及时拍照并撰写活动记录及相关新闻稿,同时发布到院官微“文青新声”和院官网平台,积极做好宣传工作,扩大影响范围。
(3)著作品读会。以培养学生党员带头“爱读书、读好书、善读书”的宗旨,由党支部书记在每学期初推荐4部优秀、经典的政治理论著作和书籍,学生党员进行提前深入阅读。于每月中旬组织开展党员小组读书分享会,在读书会上,学生党员可就所读的书本内容结合自身实践,发出所思所感,也可针对阅读中的疑难困惑之处展开交流。品读会可分期、分类、分主题进行:如第1月分享品读会以“史”明鉴为主题,深入学习《县乡中国》历史类书籍。 第2期品读会则可以“英雄事迹”为主题,阅读并分享焦裕禄、黄文秀等平民英雄的先进事迹等。
(4)文新微讲堂。举办“党员接力讲”微党课大赛,学生党员可以就入党程序、时事政治、红色故事、党史人物等为切入点,采取谈话谈心、故事演绎、辩论赛、音乐mv、视频录制等形式,创作不同风格、不同内容的微党课作品,通过“微讲堂”赛程的推进加强学生党员对于党和国家政策的政治认同、思想认同和情感认同。
学生党员是广大青年群体中的先进分子,是高校学生队伍的中坚力量。树立和培养学生党员的非权力性影响力,对于加强高校基层组织建设,发挥党组织的战斗堡垒作用,提高基层党建工作的有效性,拓宽学生党员民主权利等都有着非常重要的意义。
参考文献:
[1]章迪薇.高校学生党员非权力性影响力培养机制研究[J].科技信息,2010(11):182-183.
[2]李丽娟.新媒体时代高校学生党员主体意识培育路径研究——基于SWOT分析法[J].世纪桥,2017(12):49-51.DOI:10.16654/j.cnki.cn23-1464/d.2017.12.020.
基金项目: 2020年度怀化学院科学研究项目:高校学生党员非权力性影响力培养路径研究(项目编号:HHUY2020-31)
作者简介:刘素雅、1989年12月、女、汉族、湖南株洲、硕士研究生、讲师、教育技术学、高校党建,学生思政
罗中影、1990年7月、男、瑶族、湖南溆浦、硕士研究生、助教、教师、艺术设计、高校党建,学生思政

京公网安备 11011302003690号