- 收藏
- 加入书签
农林高校学生干部队伍生态文明教育路径探索与实践
——以中南林业科技大学为例
从十八大“两个一百年”目标中的“建成富强民主文明和谐的社会主义现代化国家”,到二十大报告中提出“推动绿色发展,促进人与自然和谐共生”,其表述中“和谐共生”一词的增添,又一次彰显了生态文明的重要性。生态文明教育是生态社会建设的先导性环节,高校之于其他教育而言具有独特的理论优势和受众优势,因此,高校必须下好先手棋,打好主动仗,找准切入点,探索建立科学高效的生态文明教育长效育人机制。作为国家布局在中部地区的农林高校,中南林业科技大学依托生态学学科建设,在加强生态文明教育上持续发力,系统推进,以“实施重点计划、打造团队矩阵、形成浓厚氛围”为思路,深入推进“优才生科”学生干部队伍生态文明教育工程,为国家和社会培养了大批具有生态行为、生态理念、生态道德的高素质生态建设者,并充分发挥“领头羊”效应,形成示范引领,全面提升了在校学生的生态素养,改善了生态行为。
一、设置多元课堂,筑牢学生干部的生态文明意识
意识对行为具有能动和指导作用,生态文明教育的首要目的是提高学生干部的生态文明意识,高校要充分发挥课程教学在生态文明教育中的重要作用,站在思想政治视域下看生态文明教育,将其与马克思主义基本原理、中国特色社会主义理论体系、思想道德修养与法律基础、中国近现代史牢牢结合在一起,实现生态文明教育与各类专业课、选修课之间的有机融合。中南林业科技大学坚持把生态文明教育摆在全局工作的重要位置,面向全校学生开设通识教育选修课程《生态文明导论》,以习近平新时代中国特色社会主义生态文明观为指导,围绕“新时代建设什么样的社会主义生态文明,怎样建设美丽中国”等问题,深入挖掘生态文明建设中党的系列政策主张的深刻意蕴;阐明 “生态兴则文明兴,生态衰则文明衰”;论证生态文明是人类遵循人、自然、社会和谐发展这一客观规律而取得的物质成果、精神成果和制度成果的总和,是人类文明发展的必由之路;引导学生增强生态建设认同感、明晰生态文明建设工程对国家和社会发展的重要性,经过多年的沉淀和发展,该课程成为了学生干部的“必修课”。
在此基础上,学校结合团学干部成立大会、党校、团校等各级各类培训班强化教育,引导学生干部认清生态现状,树立忧患意识,与雨生自然、深圳爱湾医学检验研究所、广州天地林业集团等企业建立了深度合作,定期邀请行业专家举办主题讲座,接待社会各界人士和团体参观、考察和访问,使生态文明教育实现常态化。
二、拓展实践渠道,帮助学生干部养成生态文明行为
当前,高校开展生态文明教育的形式主要是课堂,专业教师凭借其理论基础和生态认知,能够引导受教育者在一定程度上认识生态环境现状,但一万次灌输不如一次实践唤醒。一方面,生态文明教育是在实践过程中进行的,通过实践,使主体在与自然、社会和人接触的过程中深化生态文明认知,强化生态责任情感;另一方面,生态文明教育效果的重要衡量标准是主体外显的实践行为,通过生态文明教育,主体在社会生产生活中,坚定地践行生态文明行为,这才是生态文明教育对个体发展以及社会发展的实效性[1]。
中南林业科技大学以学生党建工作办公室、团委学生会、学生社团为主体,积极拓展平台,联合社会力量,探寻综合化生态实践基地建设,开创多元化、多样化的生态志愿活动,打造了“赴东洞庭湖绿色发展调研团”、“生辉志愿服务团”、“野生动植物保护协会”等多个生态文明志愿服务标兵团队,引导学生在实践中养成高尚的生态志愿服务精神。其次,学校以重大节日、重点活动、重要工作为抓手,形成了“生态文化节”、“生态E林”、“实验周开放日暨自然教育科普活动”等多个沉浸式生态文明体验教育特色品牌,让学生走出课堂,置身于生态实践中,收获直观的生态体验,从而催生正确的生态认知;组建了一支具备思想政治教育学科和生态文明教育背景专业教师队伍,善于引导学生制定合理方案,开展实地调研,将生态文明理论知识与生态体验教育融为一体,探索生态文明教育新视角。学校还以新媒体作为生态文明教育重要载体,紧密结合思想政治教育价值诉求,积极在学生干部中选树生态文明榜样,对在各级各类生态文明竞赛取得优秀成绩的学生给予表彰,以此达到正向激励作用。
三、完善考评体系,强化学生干部的生态文明责任担当
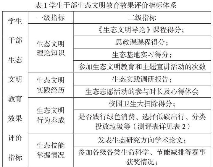
对生态文明教育效果进行有效的评价,有利于高校进一步明确教育目标,促进生态文明教育的良性发展。一套科学合理的考评指标体系标准应该是具体全面且操作性强的,能够实现生态文明教育过程和结果评价相结合,静态的生态理念教育和动态的生态实践教育相结合。为衡量生态文明教育的教育效果,中南林业科技大学在学生干部评价指标体系中纳入了“生态文明教育效果”评价,包括学生干部是否掌握了生态文明理论知识与实践技能,是否养成合理的生态价值观、健康的消费观以及健康绿色的生活习惯,如表1学生干部生态文明教育效果评价指标体系和表2学生干部生态文明行为测评表。
将生态文明理念和高校学生干部队伍建设工作有机结合起来是中南林业科技大学在教育管理育人方面的有益探索与尝试,通过培养学生干部队伍生态文明理念,确保学生干部实现生生态行为、生态理念、生态道德协同并行,辐射带动整个大学生群体积极投身到生态文明建设的伟业中来,更好地实现高校人才培养目标。
参考文献
[1] 王晓燕. 新时代生态文明教育的逻辑与进路[J]. 思想理论教育导刊,2020(9):122-126.
[2] 李诺,刘真言,刘月美,等. 高校开展生态文明教育的意义与途径[J]. 北京师范大学学报(自然科学版),2023,59(4):674-679. DOI:10.12202/j.0476-0301.2023126.
[3] 牛建平. 青年生态文明教育的实践进路[J]. 人民论坛2022(22):98-100. DOI:10.3969/j.issn.1004-3381.2022.22.023.
作者简介:伏珂颖(1995-),女,汉族,湖南汨罗,硕士研究生,中南林业科技大学,思想政治教育


京公网安备 11011302003690号