- 收藏
- 加入书签
基于案例教学模式的《系统工程学》课程思政建设研究
——以“系统工程方法论”章节为例
摘要:系统工程课程理论性、综合性、实践性较强,适宜结合实际案例场景进行知识点、思政元素的传递和发散,本文提出一种基于案例教学模式的系统工程学课程思政理论框架,并以系统工程方法论章节为例,分析课程知识体系、课程思政元素、专业教学目标及思政教学目标,指出课程思政教学建设实践重点,以期为系统工程课程思政教学改革提供参考。
关键词:系统工程、案例教学、课程思政、教学改革
0引言
随着“工业4.0”、“中国制造2025”、“制造业白皮书”等战略的发布,新一轮工业革命也在全球范围内蔓延,给各大产业带来了转型升级的机遇和挑战,这对承担人才培养的高等工程教育也提出了更高的要求[1]。培养具有坚定理想信念、扎实理论知识、卓越实践能力、综合跨学科能力的创新创业型工科人才,对满足产业需求、服务国家战略转型具有重要意义。如何在"新工科"背景下的专业课教学中融入课程思政,在提升学生专业知识的同时,加强学生的思想政治教育,从而协同完成立德树人的根本任务,服务于社会主义发展,已成为一项紧迫的时代课题[2]。
《系统工程学》作为工业工程专业的专业基础课程,它是一门融自然科学和社会科学的思想、理论和方法于一体的新兴交叉学科,课程涵盖系统工程概述、系统工程方法论、系统模型与模型化、系统仿真及系统动力学方法、系统评价方法、决策分析方法、战略研究与管理、系统工程应用实例等内容,旨在引导学生运用系统的观点去看待与分析问题,用系统工程方法去处理问题,培养学生运用系统工程方法识别分析、模拟仿真和解决复杂工程问题的能力。
系统工程学以复杂系统为研究对象,强调从整体出发,是综合应用科学方法解决复杂问题的一门技术。该门课程与实际生活结合紧密,广泛应用于国家多项复杂工程建设以及问题解决。课程的理论性、综合性、实践性较强,单纯的理论讲授难以保障课堂教学效果,需要结合实际的工程案例场景进行知识点的讲授和发散。同时,课程内容蕴含良好的文化基因和价值范式,是传播社会主义核心价值观、开展课程思政教育的有效教学载体。因此,本课程尝试在多个教学环节中设置工程与社会、人文精神、科学精神等教学案例,通过教师讲授、课堂讨论等方式进行知识传授和价值塑造引导。本文以“系统工程方法论”章节为例,对基于案例教学模式的系统工程学课程思政教学进行探讨。
1 基于案例教学模式的系统工程学课程思政理论框架
立德树人是教育的根本目标,开展系统工程学课程思政旨在将思想政治教育融入课程教学和改革的各环节、各方面,实现立德树人润物无声[3]。寻求知识体系与思想政治教育之间的有机融合,在传播学科知识的同时达到思想政治教育,是系统工程学课程思政教学的最终目标。
基于案例教学模式的《系统工程学》课程思政建设的核心是梳理和挖掘课程思政元素,并结合专业知识体系与国家重大工程、社会难度、军事安全等实践案例之间的融合点,将课程思政元素融合到课程理论和案例实践引导中去,通过真实的案例实现专业教学目标和思政教育目标的深度融合。基于案例教学模式的系统工程学课程思政理论框架如图1所示。
如图1所示,基于案例教学模式的《系统工程学》课程思政建设将系统工程理论知识与实践案例进行融合,首先结合理论知识梳理系统工程教学案例库,将理论知识要点融入教学实践案例,基于实践案例使理论知识更加具象化,进一步帮助同学们理解抽象的系统工程概念、理论和方法。同时,结合课程知识体系以及系统工程教学实践案例挖掘和提炼思政教育元素,将思政元素融入到课程理论及案例教学的全过程,从而实现课程教学专业教育目标和思政教育目标融为一体的教学效果。
2 基于案例教学模式的系统工程学课程思政元素分析
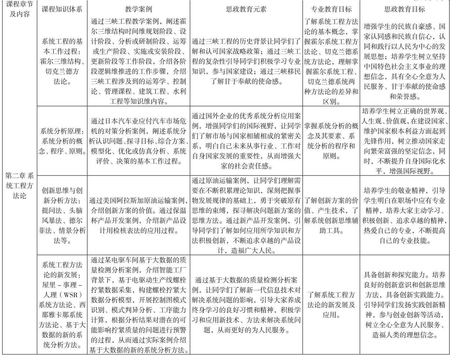
为了将德育浸润课程知识体系及案例中,本文对系统工程学知识体系、课程思政教育元素、专业教育目标、思政教育目标进行了初步的分析和总结,“系统工程方法论”章节的思政元素分析结果如表1所示。
3 基于案例教学模式的系统工程学课程思政建设实践重点
(1)保持案例库的持续更新
系统工程学教学案例具有一定的时代性,需要与时俱进,持续更新以保障案例资料的适宜性、创新性、完整性和动态性,从而实现系统工程理论与实践的有机融合。同时,要以案例为载体,不断深化提炼思政元素,在案例教学过程中,引导同学们树立正确的世界观、人生观、价值观,增强学生的民族自豪感、国家认同感和民族自信心,具备推动国家走向繁荣富强的坚定信念,努力实现将思政元素浸润入案例之中,达到“化盐入汤”的效果。
(2)加强课程教学的互动
在课堂教学环节中,坚持“启发式”教学方法,采用讲授、讨论相结合的教学方式,通过生动、适宜、丰富的教学案例,引导学生学习、掌握和理解系统工程学知识体系,同时在互动和讨论中,引导学生去理解和领悟思政元素,从而达到思政教育目标与专业教学目标协同融合效应,增强系统工程教学的生命力。
(3)完善课程的考核及评价方式
为了准确的了解课程思政教学的实施效果,不断的完善思政教学内容和教学方式,需要推行多元化的考核及评价方式,避免课程最终考核环节只涉及知识体系。建议将课程考核分为课堂互动、课后作业、小组作业与期末考核等多个环节,在课堂互动、小组作业等环节,设置能够融合专业教育与思政元素的案例分析、系统分析主题等,通过考核结果分布来了解学生思政教育目标的达成情况。同时,通过课程调研问卷的方式,来了解课堂思政元素的接受程度、对课程思政重要度的认识以及同学们的感悟情况,找出课程思政教学存在的薄弱环节,便于课程思政教学效果的总结和反思完善。
4 小结
《系统工程学》蕴含良好的文化基因和价值范式,是传播社会主义核心价值观、开展课程思政教育的有效教学载体,同时课程理论性、综合性、实践性较强,适宜结合实际案例场景进行知识点、思政元素的传递和发散。本文结合系统工程课程特点,提出一种基于案例教学模式的系统工程学课程思政理论框架,并以系统工程方法论章节为例,分析课程知识体系、课程思政元素、专业教学目标及思政教学目标,指出课程思政教学建设实践重点,以期为系统工程课程思政教学改革提供参考。
参考文献:
[1]鲍吉龙,钟秋波,张浩,向肇洋.地方本科院校工程教育改革面临的问题和对策研究[J].北京教育(高教版), 2021, 000(004):57-60.
[2]于力,陈忠道."新工科"背景下课程思政的案例设计与实施 ——以"数字图像处理"课程为例[J].工业和信息化教育, 2021(3):33-36.
[3]高德毅,宗爱东.从思政课程到课程思政:从战略高度构建高校思想政治教育课程体系 [J]. 中国高等教育,2017,(1): 43-46.
基金项目:重庆理工大学本科教育教学改革研究项目(项目编号2023YB089);重庆理工大学一流本科课程建设项目(项目编号0119239708)。
通讯作者:龚小容、女、渝奉、1986-03-07、博士、讲师、重庆理工大学


京公网安备 11011302003690号