- 收藏
- 加入书签
基于融合教育特需学生发展的资源教室课程建设研究进展
融合教育是保障残疾儿童少年平等接受义务教育的重要途径,而课程是提高融合教育质量的重要抓手。近年来,我国在本土融合教育模式——随班就读方面积极探索和实践,并构建了相关的课程政策体系。2020年,教育部印发的《关于加强残疾儿童少年义务教育阶段随班就读工作的指导意见》指出,要注重融合教育课程教学调适;2022年2月,国务院办公厅关于转发教育部等部门《“十四五”特殊教育发展提升行动计划》指出,要加强随班就读课程教材建设。融合教育发展已经由“普及推进”到“质量提升”阶段,而目前特需学生的学科发展需求仅靠针对普通学生的集体课堂教学远不能满足,亟需资源教室课程予以支持,故梳理已有的特需学生资源教室课程建设相关研究,厘清融合教育课程建设与实施现状,为建设更具适切性的资源教室支持性课程提供参考。
1.课程调整和建设的内容
查阅分析已有研究发现,目前的资源教室课程建设大多是在普通课程的基础上针对特需学生进行课程调整。课程调整是根据学生的特殊需求对课程目标、内容、活动、策略方法、教学材料和资源、评价等相关要素进行分析、编辑、修改、补充、删减或重组的过程[],主要包括课程目标、课程内容、课程实施以及课程评价的调整。
1.1课程目标
课程目标调整是指对学生学习结果的内容、表现形式(行为或动作)、目标行为出现的情境以及达到标准的调整。魏寿洪指出,在目标行为上,若特殊学生不能“说出”,则改为“指出”,或者对独立完成水平、达成的正确率和精熟度、完成的分量或速度等标准进行调整,以此表现学习结果[]。杨云秀等依据《3-6岁儿童学习与发展指南》及特需儿童的动作发展情况,将健康领域-动作发展的目标在普通儿童动作发展目标的基础上,进行了简化、降低、替代、补充调整[]。党凯琳等认为融合课程目标要契合普通课程目标,且应当在个别化教育计划的指导下调整普通课程目标,为特需学生特别设立各阶段的个别化目标[]。胡少华也提出,课程目标调整要体现出课程目标的系统性和层次性,也要依据随读学生的身心特点,体现出课程目标的适合性[]。因此,已有研究分别探索了资源教室课程目标的粗略调整方法,以及兼顾普通课程与学生需求两者的大致调整方向,但缺乏可复制、可移植的实践性研究。
1.2课程内容
课程内容调整是指对学生为达到课程目标需要学习的技能内容的调整。钮文英、魏寿洪等认为课程内容调整包含教材和作业调整:教材调整是指对教材文本的数量和难度、呈现的清晰度、内容的逻辑性和层次性、版面和印刷的适切性等方面进行修正、精简、替换、添加、补充等调整,作业调整是指对学生作业的内容、分量、形式、评价等做出增加、减少内容等调整[][]。台湾地区新修订的“特教新课纲”强调为特需学生设计课程内容以普教课程为主,并依特需学生的身心特质增加补救性或功能性课程,采用简化、减量、分解、替代与重整的方式弹性调整能力指标,编写课程内容[]。于素红提出教师可以从数量和范围、深度和难度方面调整课程内容[]。胡少华则提出课程内容的调整不是简单地删减、替换,其实质是构建学习环境,重组知识和学习活动,要借鉴特殊教育课程的内容,将补偿性、发展性、功能性的课程内容整合到普通课程中[]。另外,还有一些研究对语文、德育、社会实践、语言干预康复、陶艺、环境生态、阳光伙伴等特定课程探索了具体的课程内容,但缺乏系统性。目前一部分研究厘清了课程内容调整的理念和方向,一部分研究对具体课程的内容进行了调整,但两者缺乏紧密联系,且具体实践研究内容散乱不够系统,缺乏操作性和模式化。
1.3课程评价
课程评价的调整是通过对学生、课程内容等的评价来判断课程的编制和实施是否达到预期目标和效果。储昌楼认为对特需学生的评价不能简单套用对普通学生以学业评价为主的考试办法,应注重综合性、过程性、多元化的课程评价,如建立包括阶段评价和测验结果等资料的个人档案[]。盛永进也指出评价要适应特需学生需要,可以调整评价的过程和时间、测试环境、内容呈现形式和作答方式、作答时间,或通过提交综合档案证据等形式的替代性评价来测评特需学生的学习效果[]。胡少华提出融合教育中的评价体系需要多元化全方位,除了对文化知识的评价外,还包括对社会适应性、缺陷补偿、潜能开发的评价[]。已有的研究指出了课程评价应强调过程性、多元性、替代性和综合性,注重兼顾过程性评价和总结性评价,但涉及特需学生具体课程评价的调整方法的实操研究较少。
1.4课程实施
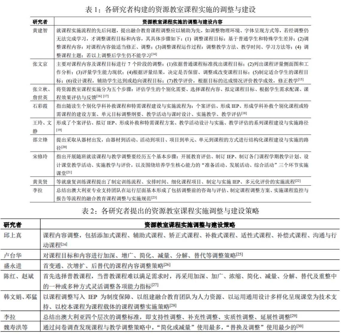
课程实施是把根据课程目标所选择的教学内容应用于实践的过程,是实现预期课程目标的途径。将各研究者构建的资源教室课程实施部分的调整与建设内容罗列,见表1 [] [] [][][][][] [][][]。由此可见,已有研究的课程实施基本上遵循评估、制定课程计划目标或IEP、实施课堂教学和评价这一模式,都着眼于宏观的课程实施流程,较少涉及微观上的实施细节,如教学人员、方法、时间、地点和情境,活动过程、学习策略、评价方法等。课程实施只有基础框架,且各框架要素、维度不同,缺乏整合,没有可推广的细致实施流程。
2.课程调整和建设的策略与趋势
课程调整和建设的策略方面,将各研究者构建的资源教室课程调整与建设策略罗列,见表2 [][] [] [] [][][]。综合已有研究,大多数课程调整和建设主要囊括了三种策略:课程调整、课程扩增(特需课程)、课程改动(增加与减少)。而对于具体的课程目标、内容和过程的调整,各学者在普通课程基础上,从特需学生身心特点与需要出发,采用增补、简化、替代、减量、分解、重整等策略进行适度弹性调整。
而目前资源教室的课程建设趋势已从课程调整走向新的课程建构。1998年美国特殊技术应用中心提出通用学习设计的课程概念,并形成了三个基本原则:提供多样性的呈现方式、多样化的表达机会和具有选择性的参与方式[],盛永进指出这样可使具有不同背景、学习风格和能力的学生,包括障碍学生,都能按照自己的方式参与、获得和理解课程[]。邓猛、韩文娟、颜廷睿也认为通用学习设计根据不同任务中学生解决问题的能力、心理特征、学习风格以及所取得的进步等情况,选择使用不同的方法来传递和展示教学材料所承载的知识和信息[][]。黄妍妮立足于融合教育视角下的语文课程,提出通用学习设计的目标关注需求、内容多元表征、过程弹性生成的一般模式[]。通用学习设计的“通用”理念使资源教室课程建设开始从课程调整转向课程设计。
除了通用学习设计理念,还有学者提出问题解决导向、学习者中心、多元实作评量、有较强操作性的重理解课程设计理论UbD(Understanding by Design),包含确认预期的学习结果、确定证明达到预期的证据、设计教学活动三个阶段[]。另外,刘耀兵等提出基于集团管理模式的融合教育课程一体化建设,关注个别化课程的系统建构与实施,将分散、孤立的课程要素整合为关系密切、结构协调的有机体,并以课程清单的形式推广至整个集团,满足所有学生学习、生活和个性发展的多样化需求[]。
目前资源教室课程发展有两个基本的方向,一是注重对普通教育课程的调整,二是强化普通教育课程的通用性,如学习通用设计理念的运用、重理解的课程设计和一体化清单课程建设的新理念,加强了教与学的灵活性和多样性,后者目前虽然只是一种理念,缺乏实践探索,但二者对我国正处于不断探索阶段的融合教育课程设计有着重要的启示。
3.总结
已有研究就普通课程要求与特需学生的身心状况、学习需求之间的共同地带进行整合调适,包含专对课程各元素进行调整的研究,以及对整体课程建设和调整的策略与趋势的研究。在宏观上以调整和增加特殊课程为主,在微观具体调整策略上,针对课程目标、内容、评价、实施四个元素,对教学内容的呈现方式、支持程度、学生的参与程度、反馈方式、时间、难度、数量等全部或部分内容采用不同程度的简化、替代、分解与重整等。但就近年来资源教室课程建设的实践来看,具体学科补救或康复内容的构建和实施缺乏实践层面的具体方法和模式,并未积累较多成功且可推广的实践经验。另外资源教室课程各元素的调整建设与课程实施过程脱节,同时各科课程实施缺乏整合,未脱离普通教育分科教学模式的框架。
在课程建设的趋势上,目前我国资源教室课程主要以普通课程为主轴进行适当调整,但由于特需学生的身心特征和教育需求存在较大异质性、复杂性,为了在最大程度上满足学生的教育需求,简化课程实施者负担,已经有从注重对普通课程的调整,到强调融合课程的通用性,向通用学习设计等新模式转化的趋势。接下来,需要对资源教室具体的学科补救课程或康复课程的设计做进一步细致化、模式化探索。
参考文献
[1] 邓泽兴.试论融合教育推动下的课程调整[J].重庆文理学院学报(社会科学版) ,2012(6) : 149-150.
[2] 魏寿洪,程敏芬.融合教育课程调整研究进展[J], 2017.
[3] 杨云秀,苏珠.学前融合教育健康课程的建构与实施—以新津县幼儿园为例[J], 2016.
[4] 党凯琳.随班就读课程调整:意义、策略与出路[J], 2020.
[5] 胡少华.融合教育中的课程调整目的、内容及路径[J], 2020.
[6] 钮文英.拥抱个别差异的新典范[M].台北: 心理出版社股份有限公司,2008: 349-454.
[7] 魏寿洪,廖进,程敏芬.成渝两地普小教师融合教育课程与教学调整实施现状研究[J].中国特殊教育, 2018(6): 14-22.
[8] 陈红,刘蕾,赵斌.台湾地区新修订特殊教育课程纲要的设计、实施及启示[J], 2017.
[9] 于素红.普通学校随班就读学生的课程建设[J], 2005.
[10] 胡少华.融合教育中的课程调整目的、内容及路径[J], 2020.
[11] 储昌楼.积极推进普通学校,融合教育资源中心课程建设[J].现代特殊教育, 2018.
[12] 盛永进.参与普通课程学习:美国特殊教育课程融合改革述评[J].外国教育研究,2013(3):82.
[13] 胡少华.融合教育中的课程调整目的、内容及路径[J], 2020.
[14] 黄建智.特殊需求学生课程的调整[J].云嘉特教,2011( 13) : 55-60.
[15] 张文京.融合教育与教学[M].桂林: 广西师范大学出版社,2013: 291-304.
[16] 张立秋.大连市甘井子区资源教室课程建设实践探索[J]. 现代特殊教育, 2018(15): 11-13.
[17] 詹世英.建构资源教室课程,为特殊教育需要学生提供适合教育—以四川大学附属实验小学江安河分校为例[J]. 现代特殊教育, 2019(17): 25-28.
[18] 石彩霞.加强资源教室功能建设,提升随班就读学生学习质量[J]. 现代特殊教育, 2017(11): 35-37.
[19] 王玲,文静.优化资源教室个案支持系统的实践探索—以四川省成都市双流区为例[J], 2018.
[20] 邵立锋.普通学校随班就读学科课程群的构建[J], 2016.
[21] 宋修玲. 随班就读课程与教学调整的路径探索—以江苏省南京市为例[J].现代特殊教育, 2021(21): 22-25.
[22] 黄美贤,须芝燕. 随班就读学生康复训练课程方案的编制与实施[J].现代特殊教育, 2014.
[23] 李拉.澳大利亚融合教育的课程调整及启示[J].中国特殊教育, 2019(7): 15-21.
[24] 邱上真.特殊教育导论—带好班上每位学生[M].台北:心理出版社,2002: 23-78.
[25] 卢台华.从个别差异,课程调整与区分性教学的理念谈新修订特殊教育课程纲要的设计与实施[J].特殊教育季刊,2011( 116) : 1-6.
[26] 盛永进.随班就读课程的调整[J], 2013.
[27] 陈红,赵斌.我国台湾地区新修订“特殊教育课程纲要”对大陆推进随班就读的启示[J], 2019.
[28] 韩文娟,邓猛. 融合教育课程调整的内涵及实施研究[J].残疾人研究, 2019(2): 70-76.
[29] 李拉.澳大利亚融合教育的课程调整及启示[J].中国特殊教育, 2019(7): 15-21.
[30] 魏寿洪,廖进,程敏芬.成渝两地普小教师融合教育课程与教学调整实施现状研究[J].中国特殊教育, 2018(6): 14-22.
[31] 李拉.融合教育课程:概念、性质及发展方向—融合教育理论研究专题(三).
[32] 盛永进.全纳走向下国际特殊教育课程的发展[J], 2013.
[33] 韩文娟,邓猛.融合教育课程调整的内涵及实施研究[J].残疾人研究, 2019(2): 70-76.
[34] 颜廷睿,邓猛.全纳课堂中的学习通用设计及其反思[J], 2014.
[35] 黄妍妮.融合教育视角下语文课程通用学习设计一般模式的建构[J].现代职业教育, 2021(11): 48-50.
[36] 张婷. UbD理论在融合教育课程设计中应用研究[J], 2020.
[37] 刘耀兵,黄辉.集团管理模式下融合教育课程一体化建设实践探索[J].现代特殊教育, 2020(21): 19-20.

京公网安备 11011302003690号