- 收藏
- 加入书签
基于CIPP模式构建高职商科类专业课程思政评价体系研究
摘要:随着我国社会经济的持续快速发展,更多的人逐渐认识到高职院校的重要性。高职院校相比本科院校,更加注重实践教学,力争为国家培养出更多高素质的复合型人才。新时期背景下,为积极推进我国社会经济的持续健康快速发展,建设富强民主文明和谐美丽的社会主义现代化强化强国,国家迫切需要具有高素质高水平且用于创新实践的有志青年,积极投入到国家建设工作当中。因此,高职院校必须加强对学生的思想政治教育,除了常规的德育思政课程教学,还应将思政内容有机的融入基础课和专业课的教学当中,充分发挥课程育人的主体作用。本文从基于CIPP模式构建高职商科类专业课程思政评价体系的意义入手,探析课程思政评价原则以及评价体系的构建,并在此基础上提出针对性的实践应用建议和措施,旨在为积极推动高职院校课程思政建设提供一点参考。
关键词:CIPP模式;高职商科;课程思政;评价体系
随着经济全球化进程的持续深化发展,思政教育在人才培养过程中的战略地位也愈发凸显出来[1]。高职院校肩负着为国家和社会培养更多高素质复合技能型人才的重要任务。“培养什么人、怎样培养人、为谁培养人”是教育的根本问题,也是检验高校一切工作的根本标准。推动新时代课程思政高质量发展,是全面提高人才培养质量的重要任务,也是改进和加强高校思想政治工作的现实需要。
一、当前高职院校商科专业课程思政评价建设面临的问题
从目前高职院校的课程思政评价体系构建情况来说,尚存在评价范围覆盖不全面、评价结果有效性发挥不足、评价主体及评价方式不够健全等问题,进而对高职院校思政教育的发展造成一定的阻碍。
(一)课程思政评价体系范围覆盖不全
由于立德树人的根本任务和价值塑造是一个持续不断、逐渐积累的过程,其最终结果需要通过长期的评估来确定。因此,从课程建设的角度来看,高职院校商科专业思政的评价应当考虑到学生的个体差异和他们在初始阶段的认知特点,以课程思政的教学目标为核心,综合运用诊断性、形成性、增值性和终结性评价方法。评价应注重对事件整体发展过程的评价,而并非仅对结果进行评价。
(二)评价结果有效性发挥不足
目前大部分的课程思政评价方法,终点是为了给出一个评价结果,而没有以不断提高高职院校课程思政教育教学质量为目标,积极推动课程思政的建设与发展。构建一套科学、合理、具有指导作用的课程思政评价体系,能够更加全面并及时发现高职院校商科专业课程思政工作中的不足之处,从而做出相应的调整,确保课程思政建设与发展方向的正确性。
(三)评价主体及评价方式不够健全
目前高职院校部分的课程思政评价主体为学校教学督导,评价方式具有一定的局限性。评价主体和评价形式需遵循多元化原则[3],这样可以更好的调动企业用人单位和社会各界的力量,使其参与到学校商科类专业课程思政的评价工作当中,构建主体与方式多元化的评价机制,从而对商科类专业课程思政的教学背景、输入、教学过程以及教学成果进行全面客观的评价。
二、基于CIPP模式的高职院校商科专业类课程思政评价体系的构建
CIPP模式是一种动态且全面的评价模式[2],其以全方位、全过程评价为核心,能够对评价对象的实际情况做出客观评价,从而为改进完善教育教学提供科学合理的依据。构建高校商科专业课程思政评价体系。CIPP模式包含背景(Context)评价、输入(Input)评价、过程(Process)评价、成果(Product)评价四个阶段。在高职商科类专业课程思政评价机制中引入CIPP模式,能够对思政教育的成效做出更加科学的评估。因此,基于CIPP模式,构建高职商科类专业课程思政评价体系对于推动学校思政课程建设与发展具有十分重要的现实意义。
结合CIPP评价模式,高职院校商科类专业课程思政建设的评价体系共包括四个大项内容(见图1),每个项目满分都是100分,评分≥86分,即为优秀;85分≤评分≤71分,即为良好;70分≤评分≤60分,为合格。
(一)背景评价
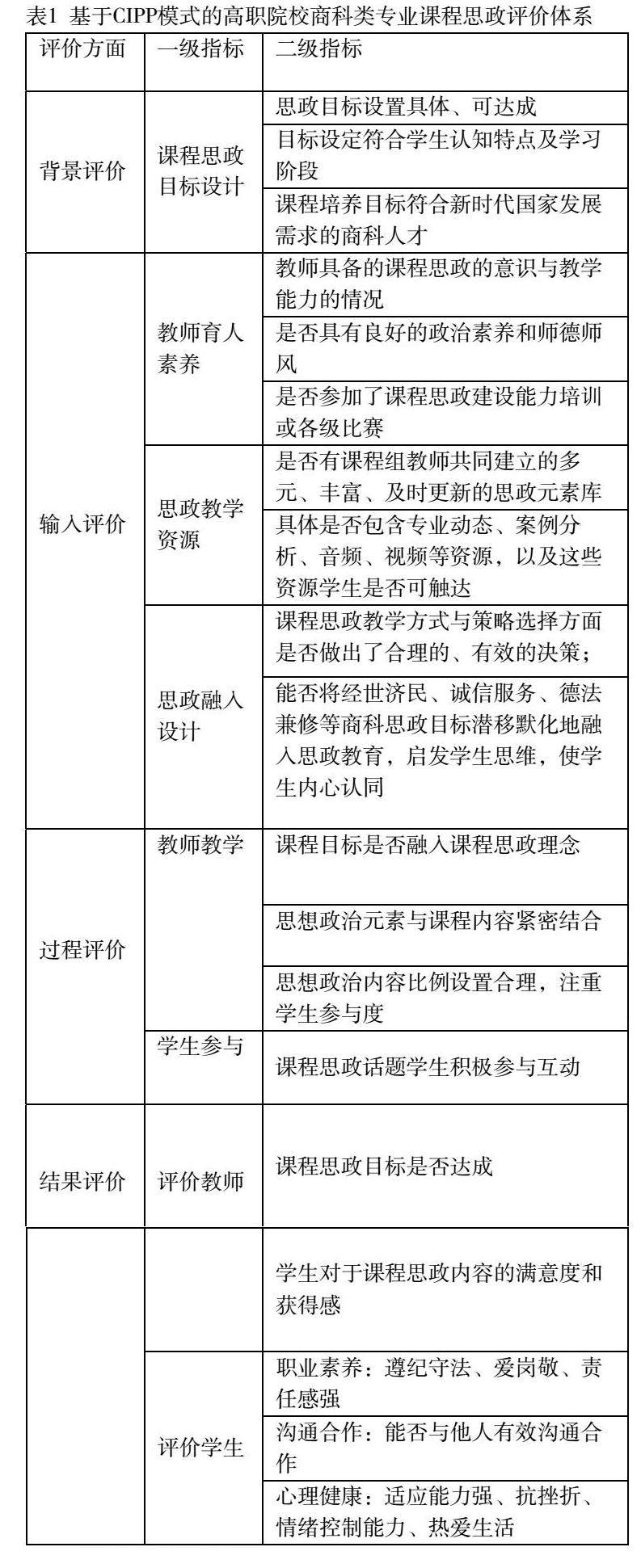
这项内容主要是考评商科类专业课程思政目标的设置情况,确认是否具有可操作性、适切性以及可实现性。在背景评价阶段,需要对思政教育目标、学生的学习需求以及课程设置等多方面进行评价,通过个案访谈、问卷调查等方式,了解当前商科专业学生对思政教育的需求和期望,评估目前思政教育的不足,从而为接下来的输入评价提供更为客观的参考。
(二)输入评价
这项内容主要是建立在背景评价基础上的,对课程实施前的相关环节予以评价,主要是对课程思政实施所需的资源进行有效评价,具体包括以下三方面:教师课程育人素养、课程思政教学资源和课程整体思政融入设计。教师课程育人素养评价主要考察授课教师具备的课程思政的意识与教学能力的情况、是否具有良好的政治素养和师德师风、是否参加了课程思政建设能力培训或各级比赛。课程思政教学资源评价主要检测设立在考察课程是否有课程组教师共同建立的多元、丰富、及时更新的思政元素库,具体是否包含专业动态、案例分析、音频、视频等资源,以及这些资源学生是否可触达。课程整体思政融入设计评价主要考察教师在思政教学活动内容设计、课程思政教学方式与策略选择方面是否做出了合理的、有效的决策;能否将经世济民、诚信服务、德法兼修等商科思政目标潜移默化地融入思政教育,启发学生思维,使学生内心认同。
(三)过程评价
过程评价就是要对课程思政教育实施过程予以评价[4]。这一部分主要包括教师课程思政教学设计、教学组织及授课、学生学习过程展开过程性评价。面向教师的考察主要评价内容为课程目标是否融入课程思政理念、思想政治元素与课程内容紧密结合以及思想政治内容比例是否设置合理,注重学生参与度。面向学生的考出主要评价内容为学生是否积极参与课程思政话题互动。
(四)成果评价
这一部分主要是对教师课程思政水平提升和学生成长两方面予以评价。教师层面考察课程思政目标是否达成、学生对于课程思政内容的满意度和获得感。面向学生的考察主要检测其在职业素养、沟通合作以及心理健康等方面的成长进步情况。
(五)评价体系的构建
基于CIPP模式和评价原则,高职院校商科类专业课程思政评价共包括一级指标8个、二级指标19个,具体如表1所示。
(六)具体评价方法
在采用CIPP模式评价商科类专业课程思政教学过程中,具体可采用教师自评、学生自评、专家评价、组内评价和组间评价相结合的方式。教师在授课过程中,以“单元评价”的方式,根据评价量表,在每单元授课前对相关教学设计进行自评,授课结束后,再就课程思政融入情况等重点进行总结和反思。同时,专家(教研组或教学督导)在教师授课过程中,定期对其授课情况做出评价;学生则可以通过评课等方式和途径,对课程授课情况予以评价。教师随后根据专家、学生的定期评价和单元自评,对课程思政素材的融入方式等及时做出改进和调整,不断提升自身的授课水平,提高授课成效。针对学生学习的评价,首先,需建立电子档案,通过学生自评、组内评价、组间评价和教师评价(随堂评价、线上评价、线下评价、阶段性评价、教师协作评价)等多种方式,对课程学习过程中思政素材融入效果做出评价,各项评价需及时进行反馈,并详细记录在电子档案中,促使学生在学习方式上做出调整和改进,不断提高学习成效。同时,该电子档案也可作为学生课程学习过程性评价的重要依据。
参考文献:
[1]许祥云,王佳佳.高校课程思政综合评价指标体系构建——基于CIPP评价模式的理论框架[J].高校教育管理,2022,16(1):47-60.
[2]张春萍,孙培军.基于CIPP模式的思政课评价指标构建[J].江苏高教,2021,000(010):81-84.
[3]佟瑞鹏,王乐瑶,王露露,等.基于CIPP的安全学科课程思政评价[J].中国安全科学学报,2022,32(12):19-24.
[4]祝继高,韩慧博.基于商业案例的"四位一体"课程思政建设模式研究——以《投资银行理论与实务》课程为例[J].财务与会计,2023(18):48-50.
[5]薛艳莉.基于CIPP模式的高职院校课程思政教学评价指标体系构建研究[J].广西教育,2023(3):36-39.
作者简介:
姓名:王婧(1981-),女,民族:汉,籍贯:吉林德惠,职务:教师,职称:副教授,学位:硕士,研究方向:电子商务,单位:惠州城市职业学院。

京公网安备 11011302003690号