- 收藏
- 加入书签
后亚运时代体育场馆赛后利用的情况调研与运营建议
中图分类号:G818.2 文献标识:A 文章编号:1009-9328(2024)06-180-04
摘 要 杭州亚运会已圆满落幕,赛后场馆利用成为关注焦点。本文以杭州亚运场馆赛后利用为研究对象,采用问卷调查法、实地考察访谈法、案例分析法等方法,梳理杭州亚运场馆建设规划与赛后利用概况,分析亚运场馆赛后利用存在运营主体整合力度不够、专业场馆难以保留、赛后利用策略不明确、专业人才匮乏、传统运营模式存在局限性等问题,解析国内外城市赛后场馆利用的经验启示,提出成立市场化体育运营集团、构建多维一体赛事矩阵、推出亚运场馆利民“亚运惠”、强化场馆综合开发利用、打造专业管理人才梯队、推动亚运数字遗产升级转型等运营建议。
关键词 后亚运时代 体育场馆 赛后利用 运营建议
一、杭州亚运场馆赛后利用情况分析
(一)杭州亚运体育场馆建设分布情况
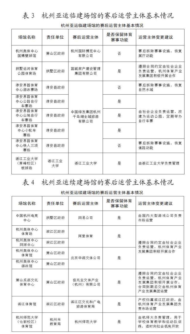
杭州亚运会共有56个竞赛场馆,其中杭州市共有42个亚运竞赛场馆(40个亚运场馆+2个亚残场馆)。根据赛后运营方式,杭州亚运场馆可分为以下四类。
1.政府管理运营场馆(10个)。由政府部门及其下属单位管理运营,赛后恢复原有体育功能,计划引进国际、国内重大体育赛事活动,同时向社会低免开放。其中,富阳银湖体育中心原计划赛后整体改变用途,现经协商将通过土地置换方式交由市体育局下属射击射箭管理中心管理,整体保留体育赛事功能,用于省、市专业运动队日常训练和承办射击、射箭专业赛事;富阳水上运动中心原计划赛后由恒励控股集团整体租赁,现经协商将移交市体育局下属水上运动中心使用,用于省、市专业运动队日常训练和承办皮划艇专业赛事;杭州棋院(智力大厦)棋类馆计划赛后交由中国棋院杭州分院使用。
2.学校管理运营场馆(8个)。由高校体育馆、体育场改建而成,赛后恢复为学校体育场、体育馆,平时用于学校体育教学和运动队训练,并适时向社会低免开放。
3.企业管理运营场馆(21个)。由社会企业担任管理运营主体,赛后承办赛事活动、体育培训、会议会展、文艺演出等,并在确保公益属性的前提下向社会经营开放。其中,淳安界首体育中心自行车馆计划赛后改造为水上乐园;淳安界首体育中心公路自行车赛场、小轮车赛场和山地自行车赛场赛后改建为运动公园,计划定期举办自行车赛;西湖国际高尔夫球场赛后交还给产权主体;钱塘轮滑中心由杭州钱塘产城开发集团有限公司负责运营,是国内首个拥有双曲面轮滑赛道的场馆,也是目前亚洲最专业的室内轮滑场馆,将开展轮滑培训、承接轮滑赛事等。桐庐马术中心由杭州富春马业投资发展有限公司运营,是目前全国唯一达到亚奥运赛事标准的马术场馆,但马术项目群众基础薄弱,发展马术比赛、马匹交易、马术装备制造难度大。
4.赛后拆除场馆(3个)。杭州奥体中心国博壁球馆赛后拆除临时设施,恢复展厅功能。淳安界首体育中心游泳赛场和铁人三项赛场将在赛后恢复原有自然水域、道路功能。
(二)杭州亚运场馆赛后利用规划方案
杭州亚运场馆的赛后利用规划方案是一个综合性的系统工程,需要政府、社会和市场三方面的共同努力。通过科学规划、合理布局和有效运营,这些场馆将继续为市民提供优质的体育服务和文化体验,为杭州的城市发展注入新的活力(表1)。
总之,场馆利用规划方案旨在确保场馆赛后继续发挥作用,为市民和城市发展贡献力量,总体原则是应保尽保+一馆一策、开放共享+服务市民、市场运作+持续发展。
(三)杭州亚运场馆赛后利用存在问题
从现有亚运场馆赛后利用规划来看,场馆赛后利用缺乏全市域系统谋划、统一领导,各场馆主要依靠责任单位自主选择赛后利用途径,运营模式多元,存在以下五方面问题。
1.运营主体整合力度不够。如杭州奥体中心体育场与奥体中心网球中心与阿里体育签署了长达十五年的运营合同,而滨江区政府提供免租政策。但这种模式缺乏对整个运营体系的统一规划,可能导致运营效率不高。
2.专业场馆的保留难题。杭州亚运会未有市级财政投资新建的场馆,均由区县级或社会资本投资建设。由于部分专业运动受众面窄,市场运营难度大,企业可能倾向于改变场馆的赛事用途,这对亚运遗产的长远利用构成威胁。
3.赛后利用策略不明确。尽管部分场馆已与企业签订了赛后运营协议,但具体的实施方案尚不清晰。这可能导致场馆的可持续运营能力存在风险,并影响长期效益。
4.专业人才匮乏。当前签约运营单位多以房地产公司为主,缺乏专业的场馆运营团队和高水平的市场开发人才。这在一定程度上制约了场馆的赛后运营效率和效益。
5.传统运营模式的局限。传统的大型体育场馆运营模式主要依赖场地租金收入,对于场馆冠名、商业赞助和周边衍生品开发等多元化收入来源的开发不足。同时,企业在追求市场盈利的过程中往往忽视了对场馆设施的维护,导致设施折旧损耗大。
综上所述,杭州亚运场馆赛后利用存在诸多问题,需全市范围内进行系统谋划和统一领导,以实现场馆的长期、高效利用。
二、国内外城市赛后场馆利用的经验启示
(一)国内城市赛后场馆开发利用的经验
近年来,北京、上海、南京、成都等城市先后举办大型体育赛事,探索出体育场馆高效利用的路径,为杭州高水平做好亚运场馆赛后利用提供了借鉴。
1.北京。北京将冬奥场馆打造成推广冰雪运动、带动全民健身的主要场所,承办国内外高水平赛事,大力开发场馆文娱展演等功能,冬奥会后永久场馆赛后利用率达100%,实现了场馆从赛时到赛后的顺利衔接和长期运营。比如,国家速滑馆“冰丝带”向公众开放6000平方米冰面,国家体育馆冰球馆成为承接冰球赛事及专业队训练的场地。
2.上海。上海2016年成立的上海久事体育产业发展(集团)有限公司(简称“久事体育”)是大型国有企业上海久事(集团)有限公司旗下全资子公司,注册资本38.2亿元,立足“政府引导、市场化运作”,以体育赛事、体育场馆、职业体育、体育科技与服务为主营业务,负责运营上海东方体育中心、上海旗忠网球中心、上海徐家汇体育公园、上海浦东足球场等多个地标性大型体育场馆,管理资产规模逾114亿元。
3.南京。2014年青奥会后,南京市委、市政府成立南京体育产业集团,由南京市国资委全资控股,骨干核心团队均参与过南京青奥会组织筹备工作。集团运营南京全民健身中心、青奥体育公园场馆、龙江国际网球中心等体育场馆,经营性和准经营性资产达40亿元。
4.成都。成都大运会49个体育场馆采取“短期+长期”相结合的方式推动场馆惠民和可持续利用,引入华润文体、阿里体育等企业开展市场化、专业化运营,激活高等级赛事引流作用,引进和培育文艺演出、体育培训、会议展览、餐饮娱乐、旅游休闲等多元业态,构建以场馆为核心的产业链体系。成都大运会闭幕第二天,猛追湾游泳场室内游泳馆已经开始面向公众开放。
(二)国外大型场馆赛后开发利用的启示
1.谢菲尔德体育场馆(英国)。赛后利用模式以其高效性和综合性著称,充分利用场馆的基础设施,紧凑排列赛事、活动、体育培训和文艺演出的时间,最大限度减少场馆资源闲置。每年举办2000多场赛事,包括体育培训、会议保障、宴会婚庆等多种活动,兼顾重点项目和综合性,硬件设施适合专业运动队训练,同时包括市民健身项目,如足球、羽毛球、健身房等。
2.洛杉矶SoFi体育场(美国)。它不仅是NFL橄榄球洛杉矶公羊队和洛杉矶闪电队的主场,还将成为2028年洛杉矶奥运会以及2026年FIFA美国/墨西哥/加拿大联合世界杯的主场馆。SoFi体育场拥有最先进的场馆设施和技术,如巨大的环形视频板、ETFE覆盖的屋顶等,为观众提供了极致的观赛体验。其次,体育场被餐厅、酒店、零售、住宅、办公场所和公园场所组成的混合用途社区所环绕,形成一个综合性的体育娱乐综合体,增强了与周边社区的互动和融合。
3.长野冬奥会场馆(日本)。其是日本体育场馆赛后利用的成功典范。冬奥会结束后,长野市和民间企业共同出资成立了股份公司,负责运营速滑馆和冰球中心大厅及奥运博物馆等设施。场馆不仅用于举办体育赛事,还举办音乐会、展会等多种活动,采用公私合营的模式;同时场馆还以极低的价格服务于市民,增进市民对冬奥设施的感情,避免民众反感使用税金来补贴冬奥设施;在推广和普及冰雪运动发挥了重要作用,成为学生和市民进行冰雪运动的重要场所。
4.阿贾克斯体育场(荷兰)。位于阿姆斯特丹,是阿贾克斯俱乐部的主体育场,设施非常完善,能够满足不同人群的需求,体育场内设有阿贾克斯博物馆、足球俱乐部咖啡馆、官方球迷商店和超过60个售货点和快餐店。在非比赛日,体育场的托儿所、银行、电影院、娱乐等公共设施对外开放;在休赛期举办文艺演出和会展,有效衔接赛事和商业。
三、杭州亚运场馆赛后的运营主体及发展建议
杭州亚运会大部分场馆已经制定了赛后利用计划,并实施了多种运营模式(表2、表3、表4、表5)。这些场馆的赛后利用不仅丰富了市民的文化体育生活,还促进了相关产业的发展。杭州亚运会大部分场馆已经确定了第三方运营单位,这些单位将引入各类体育文化资源和品牌,搭建平台组织开展体育赛事、培训会展、文艺演出等活动。
四、杭州亚运场馆赛后开利用的运营建议
亚运场馆是亚运会留给我们的宝贵资源,是城市发展的重要基础设施,也是促进体育事业和体育产业发展的重大载体。建议坚持“市域统筹、分类利用、以盈补亏、整体运营”,建立集团化运营模式,统筹兼顾经济效益和社会效益,构建体育场馆可持续运营体系,推动全市体育场馆内涵式发展,为打造国际“赛”“会”之城提供重要支撑。
(一)成立市场化体育运营集团
市场化、专业化是大型体育场馆运营的发展趋势,杭州市属体育场馆大多采用事业单位管理模式运行,缺乏市场化运营能力和经验。2024年3月28日,杭州市体育产业发展集团有限公司正式揭牌,定位为打造赛事之城主平台,拥有体育赛事、场馆运营等业务板块。建议开展集团化运作、标准化管理,统筹调配资源,加快形成体育场馆利用的规模效应,提高整体经营效益,实现场馆利用市域大统筹、盈亏大平衡、服务大普惠。
(二)构建多维一体赛事矩阵
亚运场馆因赛而生、因赛而活,举办赛事是体育场馆利用的重要方式。首先,在专业赛事上,由市体育局牵头,聚焦足球、篮球、羽毛球、乒乓球、皮划艇、射击、电竞、游泳、轮滑、马术等杭州具有场馆设施条件的体育项目,积极申办能长期落户的国内外顶级单项赛事和U系列赛事。其次,在城市赛事上,借鉴“村BA”“村超”的成功经验,建立“杭州赛事”品牌认定体系和标识Logo,重点培育具有杭州特色、可在亚运场馆举办的品牌赛事,根据赛事能级、赛事规模、城市曝光度等指标动态评定出“杭州赛事”等级。再次,在俱乐部赛事上,建议奥体中心体育场、杭州电竞中心等亚运场馆与征战CBA、中超、KPL、LPL等联赛的在杭职业俱乐部签订长期合作协议、承办俱乐部主场赛事。最后,在商业赛事上,加强与体育运动品牌和体育经纪公司联系,积极承办耐克中国高中篮球联赛等国内顶级商业赛事,争取承办体育名人参加的邀请赛、表演赛、友谊赛等粉丝众多、市场火爆的商业性赛事。
(三)推出亚运场馆利民“亚运惠”
首先,采用延长开放时间、分时段开放等方式满足市民高峰时段健身需求,推动机关企事业单位、中小学体育场地分时段向社会低免开放。其次,市民使用杭州市民卡在亚运场馆健身锻炼可享受阶梯优惠,每年全民健身日(8月8日),包括亚运场馆在内的全市公共体育场馆全部免费向公众开放。再次,利用亚运场馆、青少年活动中心开展大众健身指导及体育特长培训活动,组织亲子赛、青少年暑期体育夏令营等活动,推动各类体育项目普及推广。最后,由市体育局牵头,支持亚运场馆在举办学校运动会、打造青少年第二课堂、开展青少年体质监测等方面与中小学加强合作,促进青少年身心健康发展。
(四)强化场馆综合开发利用
为了推进场馆的市场化运作,提升其公共服务的职能,应推行更为深度的“体育+”商业开发策略。这不仅仅是对场馆自身的更新换代,更涵盖周边设施的扩展与优化,以提供更为繁复且多层次的消费体验。我们将以亚运场馆为中心,构建一个集结体育、文化、商业、休闲等的综合性城市服务体。例如,萧山与滨江地区可结合奥体场馆群及其周边的商业设施,共同打造一个充满活力的运动休闲中心,为市民提供多元化的休闲选择。在拱墅区,我们可以依托杭州电竞中心及新天地时尚街区,打造一个电竞与数字娱乐的复合体,推动数字娱乐产业的发展。同时,市文广旅游局与市商务局应紧密合作,积极引导大型亚运场馆承接各类大型文化与体育活动,如演唱会、节日庆典、会议展览等,丰富市民的文化生活与提升城市的整体形象。此外,我们还将结合三大世界文化遗产,共同策划亚运地标精品游等城市体验活动,为游客提供独特的城市旅游体验。这不仅有助于推广亚运精神,还能增强城市的旅游吸引力。为了确保场馆的长期稳定运营,市体育局需牵头建立亚运场馆的“年检”制度。若连续三年评估结果未达标,将考虑调整场馆的运营权,以确保其运营的高效与安全,为市民提供更好的服务。
(五)打造专业管理人才梯队
体育场馆管理水平的高低,关键在于人力资源的素质。因此,我们建议在全国范围内精心挑选那些具备大型赛事筹备和体育企业运营经验的专业人才,以构建一支高效的管理团队。实施“场馆责任制”的考核机制,将有效评估场馆运营成效,进而提升企业的专业管理水平和市场竞争力。为进一步优化人才结构,市国资委将借助杭州体育产业发展集团等市属国企的平台,推出相应管理岗位。我们采用分类分级的评价方式,对应聘的社会专业人才进行全面评估。企业与应聘者通过双向选择的模式,择优录用,确保更多具有赛会筹办和场馆管理经验的人才留在杭州,为杭州的体育产业发展贡献力量。这种方式的实施将有助于增强杭州在体育产业领域的吸引力,同时也为人才的成长和发展提供了广阔的舞台。
(六)推动亚运数字遗产的升级转型
亚组委推出了“智能亚运一站通”服务,为用户提供全面的“食、住、行、游、购、娱+票务”服务体验,不仅方便了用户,同时也为赛后的转型奠定了基础。建议将该服务进一步升级为“场馆通”,并上线“赛会之城一站通”平台,实现全市亚运场馆及其他体育场馆的联通。在服务端,用户能够迅速获取各大场馆的详细信息,如赛事功能、场地规模、接待能力、交通状况、赛事安排、空场时间以及媒体传播、裁判团队和装备租售等相关资源。此外,用户还可以享受到一站式服务,包括赛事申办、场馆预定、裁判预约和装备租借等。在治理端,我们建立了场馆实时监测体系,通过大屏幕实时掌握场馆内的环境数据、人流分布、能耗指标和安全防护信息等。特别是在大型场馆如奥体中心体育场,我们采用数字孪生技术,实现场馆物理世界与数字世界的透视交互,从而打造出即时感知、科学调度和高效运行的智慧管理模式。这样的管理模式不仅提升了场馆的综合管理效能,也为未来更多智能化的体育场馆管理提供了借鉴。
★基金项目:2024年杭州市哲学社会科学规划常规性课题“后亚运时代公共文化体育设施运用的现实困境与优化路径——以杭州市为例”(项目编号:M24YD089)。
参考文献:
[1]Lin J. Research and analysis of Olympic venue development and utilization: Based on the examples of Barcelona, Sydney, Beijing and Rio Olympic venues,2021.
[2]Falla M. J. Sporting mega-events and their influence on the social and physical capital ofcommunities in the host city: The Gold Coast 2018 Commonwealth Games experience[D].Doctoral dissertation, University of Technology, Sydney (Australia),2022.
[3]成珮芸,潘聪慧,钱心奕,等.国际重大赛事场馆的赛后利用研究及对杭州亚运会场馆的启示[J].体育社会学,2023(13):109-145.
[4]刘哲剑,王恒利,李凌.2022北京冬奥会场馆赛后可持续利用自我推进机制:机理、困境、路径[J].天津体育学院学报,2023,38(01):59-65.
[5]庄洁.成都大运会场馆利用促进城市公共体育服务发展的研究[D].成都:成都体育学院,2023.
[6]魏歆媚,傅钢强,刘东锋.我国举办亚运会的经验与启示[J].体育文化导刊,2024(06):19-26.




京公网安备 11011302003690号