- 收藏
- 加入书签
基于KPI的“互联网+医疗健康”服务绩效评估体系的构建及其应用
摘要:基于医疗质量健康发展要求,结合项目管理的过程方法,从系统服务、系统运营使用、系统质量、系统运维、用户满意度等维度构建基于KPI的“互联网+医疗健康”服务绩效评估体系,并以某市互联网医院平台服务的考核为案例,通过评估结果应用促进互联网医疗服务的不断升级优化。
关键词:项目管理;互联网+医疗健康;绩效评估体系;医疗服务
1背景
为深化医疗卫生体制改革,贯彻落实《国务院办公厅关于促进“互联网+医疗健康”发展的意见》[1]、《互联网诊疗管理办法(试行)》、《互联网医院管理办法(试行)》、《远程医疗服务管理规范(试行)》等相关政策文件要求,打造医疗、康复、护理有序衔接的服务体系,全国各地根据当地发展需要,依托实体医疗机构,利用现有医疗数据资源,在确保医疗质量安全和信息安全的前提下[5],建设具有当地特色的互联网医院平台。
2015年12月桐乡市卫计委核发第一家互联网牌照-乌镇互联网医院,随后浙江、北京、上海等多家医疗机构开始建立自己的互联网医院,随着国家政策的推进和互联网技术的不断成熟,越来越多的互联网医院开始落地运营,2016年后互联网医院呈现快速发展态势,好大夫在线、京医通、联众智慧、微医等多家互联网医疗平台也开始崭露头角。截止2023年6月,全国正式挂牌运营的互联网医院已经达1200多家,主要提供在线咨询、图文远程诊疗、远程监护、慢病管理、在线购药等一系列互联网医疗服务,覆盖医疗机构、药品供应链、互联网技术、支付平台、快递平台等多方面领域。
随着互联网医院的快速发展和建立,对互联网+医疗健康的监管也迫在眉睫。目前针对医疗健康的评估主要集中在实体卫生医疗机构中,张岚,郑小华[1]采用资料收集方法,成熟的平衡计分卡法,德尔非法等原理建立与医院战略相关的绩效考核指标体系。崔爽、杨九龙等人[2]围绕公立医院的任务,性质,功能和责任,从工作效率,服务质量,社会责任,反应性,经管理与财务结果,组织管理等角度建立公立医院绩效评价指标体系,通过绩效评价达到促进公立医院遵循政府的医疗卫生方针政策,维护人民群众的根本利益。陈宏、徐占民[3]等人,构建以病人为中心,以员工为导向、医疗效果与效率、运营管理、社会责任、卓越提升6个核心维度的三级公里医院绩效评价指标体系。徐芬、康琦等[4]从服务态度、医疗质量、服务效率三个综合指标,通过聚类分析构建社区卫生服务机构绩效评价KPI指标体系。综合来看,当前研究学者对医疗体系的评估主要集中在实体医疗机构中,对“互联网+医疗健康”尚未有成熟的评估体系和评估流程,单天龙、李晓冬等[6]和屈香、李娟娟等[7]分别从“条件、能力、效果”和"结构-过程-结果"对“互联网+远程医疗”的评估指标进行分析;吴烨和周典等人[8]应用SERVQUAL模型、四分图模型等方法确定互联网医院的影响因子。这些研究建立在服务对象或服务范围固定或有限,并没有从平台建设本身对“互联网+医疗健康”体系的角度进行系统评价。
本文从平台建设全生命周期和项目管理的角度,结合相关监管部门的要求,面向管理部门工作人员和医院医务人员、患者,通过调查研究、采集数据和资料审查等方式,积极探索符合《互联网诊疗监管细则(试行)》[9]政策的“互联网+医疗健康”服务评价体系,并在某市的互联网医院平台进行落地,通过评估查找问题、提出建议,不断推进平台优化建设,为医疗健康服务开展和医疗服务优化提升夯实基础。
2研究方法
个人深入访谈:对卫生行政管理部门的主管领导,及信息处的相关业务人员进行访谈,了解“互联网+医疗健康”监管的侧重点。
文献查阅:在知网、万网、维普网等知识平台,及中国政府网、地方政府官网等政府网站查阅相关医疗健康体系的有关要求和研究方向,初步构建指标体系架构。
专家咨询[2]:根据初步拟定“互联网+医疗健康”的评价体系,邀请信息化、医疗领域的专家咨询,确定指标体系框架和具体指标[1]。
调查研究[3]:拟制调查问卷,面向医疗机构、医疗企业、患者,就不同对象关注的问题进行调研,进一步完善指标体系。
统计计算:以SMART原则为基础,针对医养结合的运维模式及明晰不同的被考核对象,考虑KPI、KPA及OKR所适宜不同业务状态与管理模,基于主层次分析方法确认指标的权重,基于热卡填充(Hot deck imputation)方法对问卷调研的缺失值进行补充,最后运用综合评价方法[5]对评估过程进行结果计算。
3指标的构建
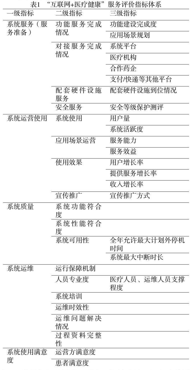
根据《互联网诊疗监管细则(试行)》相关要求,基于“互联网+医疗健康”服务平台建设规划和建设要求,考虑平台服务的建设成效,本着推动和促进系统的优化和提升为动力,结合当前地方政府对医疗监管实际工作开展情况,从系统服务、系统运营使用、系统质量、系统运维、系统使用满意度等5个维度,构建互联网+医疗健康服务全生命周期的服务体系。经过专家咨询和评审,及相关监管部门的讨论,最终形成5个一级指标,19个二级指标,19个三级指标,具体详见表1。
系统服务主要是考核互联网医院平台的是否达到运行使用的要求,一是从软件功能服务建设的完成情况,平台本身提供的互联网诊疗的应用场景规划的情况来考量平台服务的完备性;二是从平台对接的系统平台、医疗机构、合作药企、支付平台、快递平台等其他,评估平台是否能够有效整合现有的医疗资源,将看病-就诊-取药,全流程链路进行打通,为患者提供便捷优质的医疗服务;三是将互联网诊疗过程中所需采购硬件设施的到位情况进行考核,如机房、。四是为了保证医院、和患者信息的安全性,保护个人隐私不泄漏,将平台安全等级保护测评的结果纳入考核范围。
系统运营使用主要评估平台正式建成后系统投入使用的情况。一是从系统用户量、系统活跃度对系统覆盖人群和使用人员信息进行评价;二是从平台为患者提供的服务(如诊疗、咨询、上门服务等运营场景的服务次数、服务的频率),及系统正式运营后的服务效益(如业绩、收支情况等)评价所提供的应用场景运营情况。三和四则从宣传和宣传后平台的使用效果来考虑,从宣传推广的手段、使用用户的增长率、服务增长率,评估平台建成后是否利用新闻、发放宣传手册、小程序广告等方式为来扩大平台的影响力,以便让系统可以为更多的有需要的人群提供更加便捷的服务。
系统质量主要考核平台建设功能、性能达标情况,及系统运行稳定性和可用性进行考量。一是从系统完成功能建设是否与合同要求建设一致性,及系统运行的性能如吞吐量(TPS)、并发量、响应时间(RT)、每秒查询率(QPS)是否满足并优于系统使用需求;二是根据系统全年非计划最大中断时间和系统恢复正常的时间,及系统全年发生故障后维修和重新恢复正常所需的平均时间来综合评估系统运行的可用性。
系统运维主要考虑平台在正式投入使用后是否能够真实运营盈利。一是从平台是否建设长期有效的网络管理、安全管理、存储备份、故障管理、等相关运维机制,并贯彻执行保障平台运营过程有效管理;二是从平台运维人员的专业性[3],是否具备相关运维资质来考虑;三和四则从平台运行故障后运维人员响应的及时性,以及是否能够有效解决运维过程出现的问题来评估;四是从平台需求规划、需求方案和服务方案撰写、系统建设、系统验收、质保运行等项目全流程所产生的过程文档进行规范管理进行评估。
系统使用满意度主要是面向平台运营方如医疗机构、药店、快递、医保支付、第三方支付、监管部门的工作人员、领导,及平台患者设计相关调查问卷,通过对系统使用的评价反馈不断优化系统建设。
4指标体系的应用
在制定的指标体系的基础上,对某市互联网医院平台建设情况进行评价,根据综合分析法得出平台建设情况较好,该平台的建设能够满足患者和医疗机构的使用需求。
具体评估步骤如下:
(1)构建指标体系:采用个人深入访谈、文献查阅、专家咨询、调查研究、统计计算等方法确定“互联网+医疗健康”服务平台的评价体系;
(2)确认指标体系的权重:相关监管部门重点监督方向,及医疗机构、患者等用户切关注情况,基于KPI原理,初步拟定各项指标权重,并经过专家评审后最终确认;
(3)整理材料清单:梳理各项指标所需评估材料清单,并准备对应模板,将整理后的材料发放给被评对象;
(4)评估数据采集:通过API接口、线下上传、调查问卷等方式,采集评估对应材料;
(5)计算结果:对采集处理后的数据进行审核,根据综合分析法和统计分析方法计算出平台评估得分;
(6)评估结果确认和发布:与被评单位确认评估结果,如被评单位无异议则将评估结果进行发布,并推送到对应监管部门,如有异议则转到步骤(4);
(7)评估结果应用:对其评估结果可与其监管部门协商确认后应用于平台资金拨付中,对评估过程发现的问题可将其反馈与被评单位以此督促平台的进一步优化。
本次评估根据对采集的应项目过程文档、项目演示材料、系统使用人员满意度调研、系统运行日志、专家评审意见、第三方认证报告等材料的审核评价,通过综合评价方法计算得到本次评价结果。平台本次绩效评估得分为87.52分,评估等级为良好,该在整体质量和运维表现突出,在系统运营和系统服务准备有待加强。希望平台能够利用本身优势,在加强平台系统功能建设的同时,接入更多优质的医疗资源和数据资源,为广大市民提供服务内容更丰富、服务质量更好、服务效率更好的医疗服务。
参考文献:
[1]张岚,郑小华,郭洪良,等.利用平衡计分卡建立医疗机构绩效指标及考核体系[J].实用医院临床杂志,2007,4(2):4.DOI:10.3969/j.issn.1672-6170.2007.02.049.
[2]崔爽,杨九龙,李中帅,等.公立医院绩效评价研究—公立医院绩效评价的方法与指标体系[J].中国卫生经济,2008(02):57-61.DOI:10.3969/j.issn.1003-0743.2008.02.017.
[3]陈宏,徐占民,孙嘉欣,等.PATH模型对我国医院绩效评价体系构建的启示[J].中国医院管理,2016.DOI:CNKI:SUN:YYGL.0.2016-08-004.
[4]徐芬,康琦,陈安琪,等.基于聚类分析的社区卫生服务机构绩效考核指标体系构建方法[J].国外医学:卫生经济分册,2017,34(1):5.DOI:10.3969/j.issn.1001-1137.2017.01.07.
[5]国务院办公厅关于促进“互联网+医疗健康”发展的意见国办发〔2018〕26号
[6]单天龙,李晓冬,杨鑫.基于多指标综合评价体系的"互联网+远程医疗"现状评价[J].产业科技创新,2020(004):000.
[7]屈香,李娟娟,马桂峰,等.山东省"互联网+医疗健康"综合评估指数构建及其应用[J].中华疾病控制杂志,2022,26(10):5.
[8]吴烨,周典,田帝,等.互联网医院评价体系与政策建议[J].中国医院2022年26卷1期,13-16页, ISTIC,2022:安徽省健康发展战略研究中心资政项目.
[9]《互联网诊疗监管细则(试行)》国卫办医发〔2022〕2号
作者简介:
周桂兰(1993-),女,广西南宁人中级工程师,从事应用统计、咨询服务。
杨通秀(1992-),女,贵州黄平人,中级工程师,从事产品设计。
曾祥卓(1991-),男,广西南宁人,从事自动化测试。
闫盈盈(1991-),女,山西吕梁人,中级工程师,从事方向为计算机视觉、自然语言处理。
高振伟(1989-),男,河南周口人,中级工程师,从事自然语言处理。

京公网安备 11011302003690号