- 收藏
- 加入书签
基于深度学习理论视域下的高三生物试卷讲评
——以“三模试题”为例
【摘要】试卷讲评课在平时的教学过程中以学生听,教师讲授为主,学生很容易听不进去或者走神。基于深度学习的视域下,笔者在课堂上尝试让学生进行说题的方式进行讲题,并进行解题规律总结,发现来自于学生同伴的典型错误的分享更能引起生生之间的互动共鸣。
【关键词】深度学习;试卷讲评;高三生物;三模试题
深度学习的特征之一就是在理解已有的知识基础上的与特定教材的内容进行批判性互动,探寻知识的逻辑意义,使现有事实和所得出的结论建立联系,是一种高阶思维输出结果的学习状态和学习过程。笔者所带班级为学校高三(11)班理科铁英班,学生基础掌握扎实,学习态度较好,但思维认知能力还不够,遇到陌生复杂的题型错误率非常高。因此,笔者一直在尝试改变过度讲解试卷的模式,让做错的同学通过课下的教师引导、自主反思和归纳来把对应类型的题目讲解清楚,还能与同学分享思维误区的心得体会,尝试一次后学生好评如潮,犯典型错误的同学们通过来自同伴的讲解也能产生强烈共鸣,达到深度学习、生生互动的课堂效果。
在正式对学校高三生物的“三模试卷”讲评前,笔者会对试卷的考点分布进行详细分析,主要包括考查的知识点、考查的内容与考查的形式进行详细罗列,让学生能够对每一次测试做到知己知彼。随即归纳本次测试最大感受:1.学生基础不扎实。2.乱中出错,未读完选项。3.圈划关键词、用手段规避失误。4.题目未能全部做完,留有空题。基于以上几点问题,笔者选择以下角度展开讲评,希望能够让学生在今后的测试中做到触类旁通,能运用所学知识解决实际问题。
一、翻开课本找答案
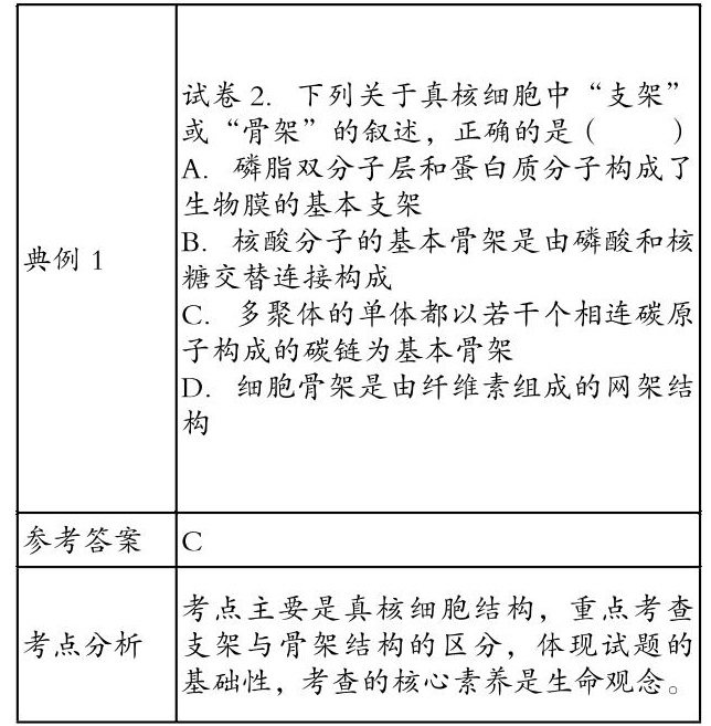
以下试题均来源于笔者所在学校第三次模拟测试试题(后面简称“三模”),所选的例题均为学生错误率非常高的题目,有些题目甚至学生自己都无法相信自己会做错,但同样值得深入探讨学生背后的错误根源。(如下表典例1)。
此题答案选项为C,学生错误率极高,很多成绩好的同学难以置信自己会犯错。学生在讲解时直接将课本中的概念原话截图圈出,很多学生恍然大悟,原来在于对核酸基本骨架、细胞骨架、多聚体等基本概念的辨析还存在误区。通过翻开课本找答案设计意图在于培养学生重基础、回归教材的解题习惯。在学生完成通过提问:1.生物大分子多糖、蛋白质、核酸的单体是什么?脂质属不属于生物大分子?2.原核生物有细胞骨架吗?细胞骨架存在于哪里?3.蛋白质的结构是由什么决定的?DNA的结构由什么决定?两者什么不同?让学生能够在课后把对应知识点常考误区分辨清楚。
二、用表格等方式对易错、易混淆知识点进行横纵向比较
此题答案选项为A,笔者让所教学生A同学,运用表格比较的方式上去为学生回顾梳理比较原核细胞与真核细胞的7个常考知识点的区别。A同学一开始不知道从何入手,在慢慢引导其列表格进行横纵向比较后,他的知识体系逐步得到完善丰富,后面在课堂上能够独立地进行讲解,且知识输出十分流畅,获得很好的效果。
此外,笔者还当堂选择了一道往年的高考变式训练题来当堂检测其它同学的掌握情况。课堂效果超乎预期,反馈十分激烈。
三、巧用原文破解信息提取难题
典例3 试题6.KRAS基因是RAS致癌基因家族成员之一,编码的KRAS蛋白酶与肿瘤的生成、增殖、扩散等有关。KRAS蛋白酶结合鸟苷三磷酸(GTP)时为活化态,结合鸟苷二磷酸(GDP)时为失活态。鸟苷酸转换因子(GEFs)和GTP酶激活蛋白(GAPs)能调控上述两种状态的转换(如图)。下列说法错误的是( )
此题由B学生负责讲解,题目信息量非常大,短时间能够正确理解并正确判断选项十分困难,B学生首先对于这类新情境信息阅读理解题,总结了解题模式如下图。
先看选项,通过建联系:1.结合所学生物学知识原理建立联系。2.与题干关键信息进行联系。然后再与所学知识点进行比较找异同。3.与题干关键信息进行比较找异同、并进行归纳、推理得出答案巧作答。这样一来此类题目可以大量节省时间,并快速找准答案。
四、揭开遗传难题的神秘面纱
以下两对基因与果蝇眼色有关。眼色色素产生必需有显性基因A,aa时眼色白色;B存在时眼色为紫色,bb时眼色为红色。2个纯系果蝇杂交结果如下图,请据图回答下问题。
(一)A基因位于______染色体上,B基因位于______染色体上。若要进一步验证这个推论,可在2个纯系中选用表现型为______________的果蝇个体进行杂交。
学生C将遗传学问题的常见研究模式总结如下:
通过对于常见遗传题:基因在染色体上位置的判断方法的解题规律总结,使学生的思维能力得到锻炼。在梳理、归纳、总结中,学生自行获得了解题思路,潜能得到极大发挥。
五、反思
《普通高中生物学课程标准(2017年版2020年修订)》中明确指出“高中生物学学业质量标准是依据生物学学科核心素养中的生命观念、科学思维、科学探究和社会责任的四个维度及其划分的水平,结合必修课程和选择性必修课程的重要概念、方法等对学生学习相应的课程后所表现出的核心素养水平的描述。”这就要求在平时的课堂教学中,教师要落实基本概念、基本原理,聚焦学生的思维认知能力的提高,提升学生的实验操作水平、语言规范准确描述问题等。而这些恰恰又是学生最难实现的地方,让学生课堂自主讲解、采用说题的方式可以极大降低学生的学习负担,提高课堂讲解的效率,锻炼学生科学思维品质等。因此,笔者建议在一线教学过程中,应优化学生的学习和教师的讲授时间比例,以求达到教学的最佳水平。
【参考文献】
[1]郭元祥.知识的性质、结构与深度教学[J].课程·教材·教法,2019,11.
[2]教育部考试命题中心.中国高考评价体系[M].北京: 人民教育出版社,2020:1.
[3]中华人民共和国教育部.普通高中生物学课程标准( 2017年版2020年修订)[M].北京: 人民教育出版社,2020:2.
(责任编辑:洪冬梅)






京公网安备 11011302003690号