- 收藏
- 加入书签
基于弘扬“社会主义核心价值观”的 幼儿园绘本阅读活动的实践探索
【摘要】社会主义核心价值观的培育是幼儿园教育的重要内容,但社会主义核心价值观具有高度抽象性,不适宜幼儿直接理解感知,而作为幼儿喜爱与亲近的绘本阅读能够起到桥梁作用,促进幼儿的理解与践行。对此,为发挥绘本阅读活动在培育幼儿社会主义核心价值观的作用,笔者通过立项课题,采用调查研究与实践探索相结合的方式,分析出基于弘扬“社会主义核心价值观”的幼儿园绘本阅读活动的现实困境,并从阅读内涵、创设绘本、环境创设、活动设计、家园共育五个方面提出五大实施策略,促进幼儿园开展基于弘扬社会主义核心价值观的幼儿园绘本阅读活动,更好落实立德树人的根本任务。
【关键词】幼儿教育;社会主义核心价值观;绘本阅读活动;现实困境;实施策略
绘本是一种以图画为主,文字为辅,甚至可以完全没有文字全是图画的,比较适合低幼儿童阅读的书籍。幼儿园绘本阅读活动是幼儿园以绘本为依托,有目的、有计划、有组织地引导幼儿阅读绘本文字和图画语言、理解绘本内容,欣赏绘本的艺术内涵,开展绘本活动、发掘绘本和生活的联系,促进幼儿德智体美劳多方面能力发展的活动。社会主义核心价值观是社会主义核心价值体系的内核,体现社会主义核心价值体系的根本性质和基本特征,反映社会主义核心价值体系的丰富内涵和实践要求,是落实立德树人根本任务的重要目标与抓手,但由于其高度抽象概括性,使处于具体形象思维阶段的幼儿,难以理解其内涵与行为指向。而绘本和绘本阅读活动可以将社会主义核心价值观以可视化的图画和生动活泼的形式,展现在幼儿面前,帮助幼儿理解和接受。但据笔者所在的课题组观察了解,当前较少幼儿园开展社会主义核心价值观的绘本阅读活动,忽视了绘本阅读活动这一形象、有趣的活动方式对传递中国特色社会社会主义核心价值观的重要价值,鉴于此,课题组通过开展基于弘扬“社会主义核心价值观”的幼儿园绘本阅读活动的实践研究,结合问卷调查结果,分析现实困境,并针对困境探寻实践策略,为幼儿园开展同类实践活动提供参考和借鉴。
一、基于弘扬“社会主义核心价值观”的幼儿园绘本阅读活动的现实困境
(一)缺少适宜幼儿阅读的蕴含中国特色社会主义核心价值观的绘本资源
幼儿园现有阅读书目主题主要涉及认识生活、认识自然、认识世界和学习中华优秀传统文化者居多,而鲜见直接蕴含中国特色社会主义核心价值观的绘本资源,通过个别访谈及通过各大官方购书平台搜索绘本资源发现,如今市面上确实关于适宜幼儿阅读的“中国特色社会主义核心价值观”绘本阅读资源不多,且绘本阅读资源质量参差不齐,并非真正都适宜幼儿阅读,而利用贴近幼儿生活的本土资源创作的“中国特色社会主义核心价值观”绘本阅读更加鲜有。课题组进一步调查显示,有88.57%的被调查者认为需要关于符合幼儿一日生活经历的“中国特色社会主义核心价值观”的本土原创绘本。“中国特色社会主义核心价值观”绘本资源不足、适宜幼儿阅读的又更加少,这不仅不利于幼儿通过自主阅读理解中国特色社会主义核心价值观的粗浅认知,更不利于幼儿教师利用绘本资源设计与组织多样化的活动内容,帮助幼儿借助绘本情境通过直接感知、实际操作与亲身体验进行学习感知。
(二)体现渗透中国特色社会主义核心价值观的班级阅读环境创设不足
课题组通过观察幼儿园阅读环境中发现,当前幼儿园阅读环境创设更倾向于展现园本文化、主题活动环境、区域活动环境等,而体现社会主义核心价值观的阅读环境创设主要是24个社会主义核心价值观词语与搭配情景图的形式呈现,风格单一枯燥,幼儿与之互动少,有流于表面化的嫌疑,幼儿并未能从班级阅读环境中获得对社会主义核心价值观的潜移默化的熏陶与理解。造成此现象的原因可能与幼儿园教师对中国特色社会主义核心价值观的解读和理解不透彻有关,因为被调查者普遍反映中国特色社会主义核心价值观太抽象了,不知道怎么通过具体、形象化的环境创设传递给幼儿,这反映出有必要帮助幼儿园教师明晰中国特色社会主义核心价值观在幼儿发展阶段的发展指引。
(三)鲜有关于“中国特色社会主义核心价值观”绘本阅读活动的设计与实施参考
绘本阅读活动是幼儿园常态化的集体活动之一,教师对常规的绘本阅读活动设计与组织比较清晰,但有70.7%的被调查者认为需要了解关于中国特色社会主义核心价值观在幼儿教育中的具体内涵与要求,23.25%的被调查者认为不知道如何设计“中国特色社会主义核心价值观”幼儿绘本阅读活动,这反映出当前幼儿园教师对如何采用绘本阅读活动形式进行中国特色社会主义核心价值观教育存在一定的难度和困惑,缺乏针对性的指导和引导,导致被调查认为自己很少会主动开展“中国特色社会主义核心价值观”绘本阅读活动。
(四)较少引导家长开展关于“中国特色社会主义核心价值观”亲子共读绘本活动
由于蕴含“中国特色社会主义核心价值观”绘本资源少,因而仅有不到50%的被调查者认为“会向家长推荐蕴含中国特色社会主义核心价值观的阅读书目”,那么由此可推测大部分家长未能与幼儿开展“中国特色社会主义核心价值观”亲子共读绘本活动,反映出当前幼儿园及其教师在指导家园共读中,对中国特色社会主义核心价值观的渗透方面存在欠缺,削弱了家园共育支持幼儿理解中国特色社会主义核心价值观的作用。
二、基于弘扬“社会主义核心价值观”的幼儿园绘本阅读活动的实施策略
课题组针对前述困境,课题组遵循理论指导到实操指导的思路,从阅读内涵、创设绘本、环境创设、活动设计、家园共育五个方面探索实施策略,以期帮助幼儿园教师明晰内涵要义、习得适宜资源、获得案例参考、加强家园合作这几个方面,促进“中国特色社会主义核心价值观”绘本阅读活动在幼儿园落地。
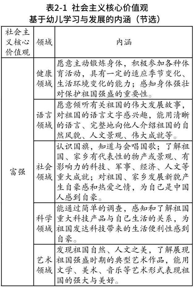
(一)构建社会主义核心价值观基于幼儿学习与发展的内涵
在学理上辨析社会主义核心价值观在幼儿阶段的发展要求,是帮助幼儿园明确培育目的的必然要求。因此,课题组在秉持《幼儿园教育指导纲要》《3-6岁儿童学习与发展指南》精神下,结合名词解释、对标幼儿发展特点,通过集体研讨与提炼,形成12个词在五大领域的幼儿学习与发展内涵(见表2-1)。
该幼儿学习与发展内涵具有如下特点:一是突出以幼儿为主体,强调生活化特点,如在健康领域,感知身体强壮对保护祖国强盛的重要性;二是提出以阅读能力为重点,强调特定领域阅读能力的渗透,如在科学领域,能通过简单的调查,感知和了解祖国重大科技产品与自己生活的关系。另外,该发展指标的形成是一个动态过程,会随着对幼儿五大领域阅读能力理解的深入调整内涵。
(二)开发基于社会主义核心价值观的12本绘本
符合源自幼儿生活、体现本土文化、易于幼儿理解社会主义核心价值观绘本少之又少,对此,课题组在满足绘本创作的基本要素下,以3-6岁幼儿为阅读对象,明确原创绘要点,一是每本绘本阐述一个社会主义核心价值观主题;二是绘本突出故事性,是一种以图为主,以文字为辅,图文并茂的读物;三是绘本故事主人公应选择课题组所在地区西关文化中的典型人或物,故事场景应凸显西关文化;四是绘本的创作过程应与幼儿互动,融入幼儿的思考与典型语言,突出幼儿主体性。基于上述要点,课题组形成了以荔湾区“泮塘五秀”为原型主人公创作的12本绘本(见表2-3)。
教师在使用该绘本资源时,应注意基于幼儿年龄特点,设计或提供符合幼儿理解的绘本阅读活动,因为这12本绘本并未指明适用哪个年龄段,而绘本本身也不局限某一年龄段阅读。
(三)创设基于社会主义核心价值观的阅读环境策略
1.形成公共阅读环境的创设四策略
一是将阅、说、诵、讲、唱、演等方式融入幼儿园公共空间打造,为幼儿创设富有童趣互动的阅读环境;二是彰显园所特色课程的阅读环境。如荔湾区儿童福利会幼儿园以运动特色为基点,利用幼儿园各个楼层的长廊,围绕不同的运动主题,以图文并茂的形式为幼儿展现丰富多彩的运动项目阅读环境,凸显富强主题。三是创设主题式阅读环境。如凸显爱国主题,可将亲子军模作品与具有爱国教育意义的绘本有机地结合起来,营造一种特有的军事场景。在这样的情境中,更能激发孩子们的阅读兴趣,也使他们对这些爱国主义教育的书籍有了更直观的感受和理解,也是一种别样的“阅读”。
2.形成班级阅读环境的创设二策略
一是打造涵盖五大领域的班级阅读区。保障题材多样化,投放涵盖多个社会主义核心价值观词语的阅读材料与操作材料;文体多样化,如:文学作品、绘本、画报、益智书、手工书等;来源多样化,图书既可以由教师提供,也可以发动家长参与;形式多样化,阅读区中的材料可以有视觉类的,如图书、图片、影像及幼儿自制图书。有听觉类的,如与故事、儿歌、散文配套的光碟,幼儿自编自讲的故事录音,教师讲故事的录音。有操作类的,如在阅读区投放了小型手偶,供幼儿自由选择手偶套在手上讲述故事情节,丰富阅读乐趣,给予幼儿多感官通道的阅读体验。
二是营造温馨的班级阅读氛围。①准备几个干净美丽的抱枕或坐垫,如可爱的动物造型、柔软的爱心抱枕;②提供能够充分展现图书封面、与幼儿身高相符的书架或卡通书袋;③根据图书的不同性质与种类选择适宜的呈现方式,或挂、或平铺、或垒高、或排列等,保持视觉的美感;④在墙面上,尽可能的展示幼儿的社会主义核心价值观阅读作品。如设置“亲子自制图书”展示墙、设置“绘本故事”展示墙等。⑤创设“好书推荐”区,幼儿可以自己做主,经常轮换。
(四)架构基于社会主义核心价值观的阅读活动设计
1.形成基于社会主义核心价值观的绘本教学设计框架
对于一线教师,框架模板的提供无疑是实现教育理念的中介桥梁,有助于教师规范设计逻辑。根据社会主义核心价值观基于幼儿学习与发展的内涵与绘本阅读的结合点,形成了涵盖活动目标、活动准备、活动重难点、活动过程、注意事项及拓展等基本模块的五大领域绘本教学设计框架,并通过组织现场课例观摩交流研讨方式,帮助教师进一步明确阅读活动绘本教学设计框架的关注点。
2.形成绘本教学指导策略
教学指导策略是帮助教师实现如何教,优化教师教学成效的必要支架手段,结合社会主义核心价值观基于幼儿学习与发展的内涵与幼儿年龄段基本特点,形成了五大领域绘本教学指导策略(见表3-3),为教师开展绘本教学活动、区域活动、个别化活动等组织形式采用。
(五)探索家园合力共读的指导策略
1.搭建多维平台,丰富阅读资源
如利用图书漂流活动,丰富“社会主义核心价值观”阅读资源;运用“时光树”家园联系平台、美篇“雅乐阅读好时光”栏目指导家长选择阅读内容。
2.融入家园共育课程建设,发挥园本课程辐射家庭阅读力度
如荔湾区广雅幼儿园的“雅乐家”园本课程中,构建了含经典诗词、经典读物、经典电影、经典音乐、经典语录、经典戏剧、经典考古等“经典乐”内容版块,以经典童戏活动为媒介,融入“社会主义核心价值观”培育,向家长展示多感官、多元化的阅读方式,启发家长在亲子共读中融入多种指导方法,增强居家阅读乐趣。
3.制定家长阅读指导指南
围绕阅读过程,形成阅读前的准备、阅读中、阅读后的体会和应用等三个环节九步骤的家园共读一本书策略(见表3-4)。重点指导家长根据幼儿特点预设适宜的阅读目标;运用小游戏吸引幼儿投入阅读;采用朗读、讨论、故事表演等方式启发幼儿思考;通过画、做、演、找等方式表达对阅读内容中蕴含的社会主义核心价值观的感知与理解。
综上所述,通过绘本阅读活动培育幼儿社会主义核心价值观,是比较生动可行的。但将社会主义核心价值观科学地融入绘本活动中是一个长期的过程,毕竟社会主义核心价值观内涵十分丰富,未来,我们需要不断创新绘本活动的内容与形式,同时强化与实践接轨,促进幼儿对社会主义价值观的生动感知与践行,从而提高基于弘扬“社会主义核心价值观”的幼儿园绘本阅读活动的丰富性与成效性。
【本文系⼴州市中⼩幼学校思想政治理论课教学专项研究课题“基于弘扬社会主义核⼼价值观”的幼⼉园绘本阅读活动研究”(课题编号:GZJYSZ2019-013)研究成果】
参考文献:
[1]陈成珠.社会主义核心价值观融入幼儿教育的路径探索[J].课程教育研究,2019.
[2]沈雯.社会主义核心价值观融入幼儿园教育的思与行[J].厦门广播电视大学学报,2020.
[3]李佳静.社会主义核心价值观融入幼儿园教育活动的研究[D].河北师范大学,2021.
责任编辑 洪冬梅




京公网安备 11011302003690号