- 收藏
- 加入书签
朋辈分享视角下我国在校大学生职业生涯规划服务模式的探索与实践
——以广东药科大学CDP研学社为例
【摘 要】当前我国大学生就业问题突出,大学生职业选择盲目、趋众效应显著,因此大学生进行合理有效的职业生涯规划成为焦点。本文借鉴“专创融合”理念,探索基于朋辈分享理念的在校大学生职业生涯规划(CDP)新型服务机构——CDP研学社及其创新模式运营实践,通过运营公众号、举办生涯系列讲座、生涯规划项目制、举办职业规划大赛、个性化生涯咨询辅导等形式,引导和启发、帮助大学生在专业学习之余,积极主动探索职业生涯发展方向、了解自身潜力及社会环境,深度思考并制定有效的职业生涯策略,相比有限的课堂教学模式,朋辈分享CDP机构沟通成效显著。这种生涯规划服务机构的探索不仅有利于解决当前在校大学生有关CDP的心理纠结,帮助在校大学生规划学业,走出迷茫,提升大学生未来的就业满意度与幸福感,而且为目前我国高校探索有效的大学生职业生涯规划教育模式提供创新思路和重要参考。从长远观点看,本文探索构建的CDP朋辈分享沟通机构建设还为目前社会上大学生盲目就业及就业困难等问题的有效解决提供重要参考。
【关键词】在校大学生;职业生涯规划(CDP);CDP研学社
前言
据教育部最新数据,2020年我国高校毕业生将达到874万人,再创历史新高。而目前全球经济下行压力增大,大学生就业难度加大。此外,目前新冠疫情的影响,我国许多企业停工隔离将会直接给高校毕业生就业平添困难。另外,2019年7月中国青年网调查显示,87.93%的大学生担忧自己的就业前景,纠结自身未来就业方向及职业生涯发展。综合起来,就业环境让大学生们从心理到生理都承受巨大压力,如果不加以关注并科学合理地引导,后果不堪设想。相关研究表明,成功的职业生涯规划教育能引导人职匹配的科学就业理念,提供有效的求职就业方面的引导和帮助,同时激励大学生自我管理和实现目标,减少大学生盲目就业、“眼高手低”的就业现象。这样,科学化、个性化、专业化的大学生职业生涯规划(Career Development Planning,简称CDP)指导体系建设迫在眉睫。
作为重要的人力资源,大学生的职业生涯规划应该受到家庭、学校和社会的重视,职业规划和职业发展是一项需要培养的综合技能[1]。但因不少学生自身CDP意识薄弱,加上有些家庭引导、学校教育及社会支持等要素的不足,不少大学生的职业选择在自我认知和规划决策方面存在着盲目性和功利性并存的怪象。比如在这次新冠状病毒疫情爆发期间,医生和军人等职业相比和平年代其重要性更加凸显。李兰娟院士建议“把高薪留给具有道德和才华的科学和军事人员,并控制娱乐界的明星数千万美元收入,教育儿童尊重崇尚科学和尊重科学”[2],这才是对目前社会的职业选择价值观的正确引导。因此加强职业生涯规划教育,对帮助在校大学生找准自身定位,增强就业竞争力具有十分重要的意义。
本文试图从朋辈分享的角度,探索性地创立并运营广东药科大学职业生涯规划研学社,借助于“专创融合”理念和朋辈分享方式,组建拥有CDP专业知识的学生团队,发扬CDP专业知识“武装”起来的同学的利他精神,充分利用优秀同学以及校内外专业专家、校友等资源,帮助启蒙低年级在校学生生涯规划意识,为在校大学生提供个性化生涯规划指导,帮助在校大学生走出职业迷茫,进而提升大学生未来的就业满意度与幸福感,解决当前在校大学生有关CDP的心理纠结。从长远观点看,本文探索构建的CDP朋辈分享沟通模式实践可以为我国高校利用现有资源有效引导在校大学生职业生涯规划的策略落地提供参考,进而为有效解决目前大学生盲目就业及就业难等社会问题的根源提供重要思路。
1. 目前大学生职业生涯规划的主要问题
2019年3月,团队成员针对当前在校大学生职业生涯规划的现状及问题进行全面深入调查。采用线上填写电子问卷和线下面对面访谈的形式,共计776人接受调查,基本覆盖不同学院不同专业和年级,结果显示,近90%的学生认为个人职业生涯规划大有必要,同时也反映出目前大学生职业生涯规划存在以下突出问题:
(1)早期职业生涯规划意识不强,未能认识到提早进行职业生涯规划的重要性。如图1所示的数据对比,一半以上的大一同学认为职业生涯规划可以放在大三、大四阶段进行,反而有近一半的大四阶段学生认为在大一开始就需要开展职业生涯规划,甚至有27%的毕业生认为,应该从高中开始进行职业生涯规划。这说明:很多大学生在大学早期阶段并没有重视职业生涯规划,往往到了大三、大四临近毕业时,才发现对自身认识不足,对职业选择与规划也毫无概念,对未来职业发展方向感到迷茫,这是导致大四学生甚至毕业生对职业生涯规划“悔不当初”早点重视的感受。
(2)不少学生对所读专业了解不深入,更谈不上对专业学习和自身发展相结合的深度理解并落到实处。多数学生的高考志愿并非理性填写,更谈不上是基于科学合理的职业生涯规划的结果。因此,有同学即使了解自身性格特点和兴趣特长,但对现阶段对所学专业了解不深,对专业前景迷茫,职业发展目标不明确。
(3)缺乏科学有效的CDP指导和沟通。具体调查反馈主要体现在以下几个方面:首先,职业生涯规划课程缺乏普及性,比如广东药科大学目前仅开设于商学院人力资源管理专业,其他学院及商学院其余专业较少甚至没有相关课程。其次,大学生职业规划课程的授课教师由于非相关专业出身且缺乏相应培训,不能有效激发学生对CDP的兴趣。有近30%的受访学生表示按就业指导课的要求做过职业生涯规划,但反馈帮助不大。学生仅单纯地通过做相关测试题得到结果,很有可能会因为看不懂测评报告且又缺乏实践指导而陷入迷茫。
在深度访谈调查中,项目成员发现大学生对职业生涯发展问题的纠结极易引发心理健康问题。有研究表明,当学生们掌握强大的职业决策技能,就会减少这些心理问题的出现,拥有更饱满的能量和更高的生活满意度[3]。
2.基于朋辈分享的CDP研学社的构建探索
实践和研究都表明:超过70%的学生更愿意和朋辈进行交流,更愿意向同专业学长和学姐进行职业规划的咨询[4]。祁晓恩(2018)倡导建立符合当代大学生价值取向与时代特质的生涯规划咨询评估体系,针对当代大学生在职业生涯规划方面存在的问题,进行深入的学习与研究,并辅之以可操作性的实践探寻[5]。
鉴于目前不少高校普遍缺乏专业的职业生涯规划导师的现状,本项目团队积极响应教育部提倡“专创融合”号召,有效利用人力资源管理专业同学的职业生涯规划及管理的专业课学习成果,自发组织成立基于朋辈分享理念的CDP沟通与服务平台——职业生涯规划研学社。该平台的运营团队是拥有一定职业生涯规划专业知识的人力资源管理专业优秀学生,重点着眼于CDP朋辈分享沟通平台,结合“专创融合”理念,主动依托和利用学校教授、专业校外导师以及专业咨询人员的CDP知识储备与咨询经验,通过讲座、咨询辅导以及职业规划比赛等方式,为校区同学们提供职业生涯发展与规划的沟通平台以及学习、分享机会。为在校低年级大学生(无法接触到专业CDP知识和流程的学生们)提供职业生涯规划的相关帮助、指导和咨询,激发大学生的自我成长和自我规划意识,提高职业生涯规划能力。
3.大学生职业生涯规划沟通与服务模式的探索与实践
本项目创立的职业生涯规划研学社是广东药科大学首个以职业生涯规划(CDP)为主题的学生组织,旨在围绕在校大学生职业生涯规划开展活动,切实地为在校学生提供专业的CDP咨询辅导服务,帮助在校学生认识自我和了解外部的职业环境,增强学生的职业认知度、职业兴趣感并帮助学生树立正确的职业价值观[6]。同时,职学社的创立有助于加强不同年级、不同专业同学们在CDP方面的互动与交流,为其他高校社团今后开展与职业生涯规划相关的活动提供有价值的参考经验,推动高校大学生职业生涯规划指导和服务的长期发展与规范化。
职学社创立9个月以来,规划并实施不少富有特色的CDP活动,主要体现如下:
3.1 运营CDP专用朋辈分享公众号,定期更新职业生涯规划的理念与国内外最新生涯发展动态与成果
职学社于线上搭建公众号运营体系,设计了“咨询服务预约”、“干货分享”、“活动专栏”三大模块,将微信公众号作为职学社传播CDP知识的载体,定时推送相关职业生涯规划文章、共享职业生涯人物故事、国内外职业生涯规划发展动态、以及宣传社团开展关于职业生涯规划活动实时信息等内容。
公众号“广药职业生涯研学社”2019年6月正式运营,至2020年3月累计关注用户高达146615人,新关注用户季度增长率约为12%。干货类文章阅读量占当日用户数量比为68.16%、人物故事分享类文章为46.01%、咨询服务类文章为37.11%、宣传活动类文章为79.79%。
该公众号有效促进本项目运营,在各种CDP活动的调研、通知及组织、实施及效果反馈等全程中起到至关重要的作用。
3.2 发掘和开发广受欢迎并富有特色的大学生职业生涯系列讲座
生涯系列讲座是高校中普遍采用的提高学生对职业生涯规划认识水平最为简便的途径之一。职学社通过邀请校内外专家、杰出校友、在校优秀学生等作为讲座主讲人,针对某一既定的生涯主题进行分享和讲解,从而帮助学生提高职业规划意识,真切感知规划的重要性,为更好地实现职业目标奠定基础。
2019年9月,职学社举办的“生涯规划早知道”主题讲座,围绕“是什么”“为什么”“怎么做”的角度展开讲解,通过专业课老师和职场资深经理人、杰出企业家校友、心理咨询师等生动的案例分享、测评互动、亲切交流等形式为到场学生提供指导。调查结果显示,过半数的学生意识到提早进行职业生涯规划的重要性并开始探寻与思考,自觉关注自身职业兴趣与所学专业之间的联系;并有相当一部分学生主动参加职业生涯规划相关课程活动,主动学习理论和实践知识,运用更加便捷的方式获取信息,增强职业生涯规划能力。
职业生涯规划的内容丰富,可根据主题和听众的特点进行选择,结合实际案例,深入浅出地讲解CIP理论、CASVE循环等职业规划知识,分享实践中可行的工具和方法,更好地帮助学生树立职业规划意识,增强未来职业规划的合理性,学会适时调整自己的职业规划,找到适合自己的职业发展道路,进一步实现职业目标。
3.3 团队分组、灵活展开创新性的职业生涯规划服务特色项目
CDP具有因人而异的个性化和不可复制的特点,传统的CDP课堂教学由于开展形式单一、内容枯燥陈旧,难以激起学生学习的兴趣,即使通过有限的实验课讨论也不足以让学生完全掌握CDP能力和技巧。因此,让CDP培训“回到实践中去”,职学社成员从自身需求的视角出发,创新性地开发出特色服务项目。“CDP”假期训练营(简称CAMP)就是其中一个有效的探索活动。
CAMP项目以广药在校大学生为辅导对象,利用假期开展项目制活动,规划时间跨度三天或者一周,立足于CIP和“个性化体验式生涯辅导”理论,采用多样化的教学辅导方式,主要讲师是人力资源管理专业的优秀同学,低年级同学作为助教,指导老师在后期辅助指导答疑解惑,通过分析简短理论联系实际,以面对面交流的形式解答同学们在职业探索过程中产生的迷茫问题,强化学生的自我认知和职业认知,增强职业生涯规划意识、提高个人规划能力,一步步地引导学生作出符合自身个性特点的职业决策并指导其科学地分解职业目标,为同学们更好的实现自己的职业发展提供帮助。
利用线上朋友圈、微信公众号,线下交流、张贴海报等形式宣传项目制活动,通过面试筛选学员参与CAMP项目。比如,第一期项目招募筛选出20位同学参与,活动时间跨度为3天,分为四组,每组5人开展活动,组建职业生涯规划辅导小组。将不同专业背景、不同年龄的学员均分为几个小组,为学生提供与朋辈一同探讨分享职业规划的平台,实现信息共享。项目制导师以理论知识结合实际引导学生进行自我探索;采用团辅体验式教学,减少导师在课堂中单一输出知识的教学形式,增加学生参与职业探索的实践机会,运用团体辅导的多种技巧和工具并融合形象生动的游戏形式,帮助同学们树立学生职业生涯规划意识并为同学们提供专业化个性化的CDP指导。
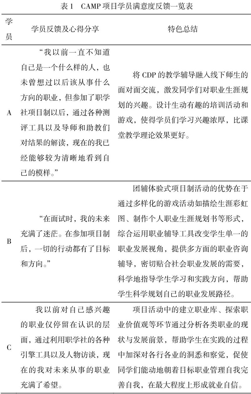
从评估效果看,项目制的开展具有非常积极的影响,为后面CAMP项目的开展奠定良好的基础。第二期CAMP在元旦假日期间开展,同样用这种朋辈分享集中辅导服务了20名学员,在校园内中引起强烈的反响。在项目后期对学员满意度评估反馈,表1为典型的学员反馈信息。
3.4 提供个性化的职业生涯规划咨询辅导服务
职学社的服务群体主要面向在自我认知、职业认知、职业生涯规划等方面存在疑惑的在校大学生。作为独立的成年个体,大学生们有着较强的自我感知:是否充分了解自己的兴趣、能力、优势和劣势;是否对自己的大学生活感到满意;是否有人生规划;是否知道自己未来几年的发展计划[7]。职学社的运营超乎其他社团的活跃度也证明:职业生涯规划咨询辅导服务是在校大学生普遍关注的焦点和真实需求。
职学社的咨询辅导是对不同指导对象和不同阶段的学生,根据各自不同的需求,进行有针对性指导并开展个性化服务。主要通过开展线下服务,对咨询者提供职业生涯规划方面的相关帮助。(图2所示)
职学社运营9个月以来,共有35名在校生成功接受了职学社提供的朋辈咨询辅导服务,他们有来自不同学院不同年级的学生,通过评估和反馈,我们发现,大多数同学在接受咨询服务过后可以较清晰地认识到自己的优缺点、兴趣爱好,对于未来的职业选择也开始有了更加清晰的认知,并学会在审视自身内外部因素之后作出正确的职业决策,开始规划自己的大学生涯,为真正步入职场做准备。
例如来自药事管理专业的大三Z同学,通过金字塔模型分析及相关测评环节,发现她对自身兴趣以及能力了解比较模糊,对未来职业发展方向感到焦虑,大学实践与学习经历也较为平凡,从而引发不自信的心理状态。对于她目前的学业压力以及即将面对的择业压力表现出抗拒与恐惧,谈及未来的职业发展Z同学也表示并无明晰的方向。
咨询员(大四HRM专业同学)遂以轻松话题作为切入点拉近与Z同学的距离,帮助她一步步地梳理自己的人生轨迹并协助她完成MBTI、霍兰德等职业兴趣方面的测评,引导其发掘自己在过去有成就感的经历,逐步建立起Z同学的信心。咨询员通过测评结果的解读,帮助分析 Z同学的个人性格兴趣与职业价值观等特征,实现其更好地了解自我。
经过两个多小时的咨询辅导,Z同学开始懂得要正确地审视自己,后续跟踪观察,发现Z同学开始尝试积极参加各种各样的社会实践,渐渐找到兴趣特长和发展方向。在诸如此类咨询服务中,咨询员运用基本的心理测量工具和分享沟通技巧,主要帮助同学们学会认识自我,这样在清晰的自我认知基础上,开始个人职业生涯规划启蒙。
3.5 以训培赛、以赛促学——职业规划大赛
秉承“认识—实践—认识”的复盘模式,职学社于2019年9月举办校区第一届职业规划大赛,对启发同学们关注职业生涯规划成效显著。一方面通过讲座教学唤醒同学们的职业生涯规划意识,另一方面通过聘请相关企业导师来对职业生涯规划报告进行实践性评估,评估分析的结果再回到相关的课堂教学和讲座教学之中。三者有机结合,形成一种良好的实践与理论相长性的模式,转被动性规划为主动性规划[8],使得同学们的职业生涯意识得到激励和强化,将同学们的职业生涯规划由浅入深地推进。
初赛、复赛到决赛递进式开展,从书面呈现到个人演讲,再通过“演讲+答辩+情景模拟”的复合形式,让选手对个人的职业规划不断修正探索,层层深化,逐渐推进选手职业规划的完善,并导向实施阶段。在决赛当中,CDP研学社学习广东省职业规划大赛的赛制,并将校赛第一名的选手推送参加省赛,以此提高在校学生的职业规划意识和竞赛意识,有益于学校营造更强的学术氛围。本次大赛成为了校园的热点话题,提高了学生职业生涯规划上有方向、有计划、主动作为的意识[9]。
在配备导师团队的基础上,职业生涯规划研学社通过公众号、专门的咨询网站为在校学生提供了专业的职业生涯规划测评工具。同时也向学生宣传了如何进行自我评估的科学分析法,并且在职业规划赞助商的帮助下为选手提供了线上课程。从多种途径确保参赛选手形成客观的自我认知、确立职业目标,并进行初步的“人职匹配”的探索,做出一份专属的科学的职业生涯规划书。
结论
“专创融合”视角下构建并运营9个月的CDP研学社,将专业学习(职业生涯规划专业课)与创新实践相结合,团队成员力求运用自身所学的职业生涯规划知识,在了解本校学生职业生涯规划现状及存在的问题基础上,通过朋辈分享模式,开展职业生涯讲座、项目制、辅导咨询和职业规划大赛等形式不断探索与实践并取得显著成效,极大程度上提高了在校大学生进行职业生涯规划的意识和能力。
职业生涯规划研学社的实践成果是对高校职业规划和就业指导教育工作的有力补充和具有创新性的改进,是朋辈分享学生组织在职业生涯规划教育中的一次尝试,为高校开展朋辈分享模式下的职业生涯规划教育工作提供了有力的实践经验,未来着力在广州大学城、乃至广东省众多高校进行朋辈分享CDP理念及服务模式的推广,为我国众多高校进行职业生涯规划教育创新模式提供重要参考。
综上,基于朋辈分享理念的在校大学生职业生涯规划沟通模式,通过近一年来的探索与实践,为我国高校利用现有资源有效引导在校大学生职业生涯规划的策略落地提供参考,从长远观点看来,不仅有利于解决当前在校大学生有关CDP的心理纠结,而且为解决大学生盲目就业及就业难等社会问题提供创新思路。
参考文献:
[1]Teychenne M,Parker K,Teychenne D,et al. A pre-post evaluation of an online career planning module on university students' career adaptability[J].Journal of Teaching and Learning for Graduate Employability,2019,10(1):42.
[2]教育锐享.[EB/OL]. https://new.qq.com/omn/20200215/20200215A0H6KQ00.html.2020-02-15-2020-03-18.
[3]Prescod D,Gilfillan B,Belser C,et al. Career Decision-Making for Undergraduates Enrolled in Career Planning Courses[J]. College Quarterly,2019,22(2):n2.
[4]陶李.朋辈辅导在大学生职业发展规划咨询平台建设中的实践与探索[J].长春大学学报,2019,29(08):84-87.
[5]祁晓恩.大学生职业生涯规划课程教学实效性初探[J]. 当代教育实践与教学研究,2018(12):183-184.
[6]张方华. 面向就业的大学生职业生涯规划教育[J]. 科技资讯,2018,016(035):255-256.
[7]XIE L,ZHU X,CAO C. Research on the Construction of Education Trajectory and Career Planning Based on Individual Characteristics in Higher Vocational Colleges[J]. DEStech Transactions on Social Science,Education and Human Science,2019(iceme).
[8]陈希佳.浅析大学生职业生涯规划大赛的有效作用[J].福建商业高等专科学校学报,2014(01):55-58.
[9]焦中彦,陶咏梅.以“职业规划大赛”为依托,强化大学生职业生涯规划能力[J].科教导刊(下旬),2015(03):167-168.
基金项目:
广东药科大学2019年度大学生“专创融合”社团项目
作者简介:
傅益珍(1997-),女,汉族,广东清远,广东药科大学本科生,研究方向:职业生涯规划。
刘得泽(1997-),男,广东药科大学本科生,物流管理专业,研究方向:职业生涯规划。
冯淑清(1997-),女,广东药科大学本科生,人力资源管理专业,研究方向:职业生涯规划。
莫封春(1996-),男,广东药科大学本科生,物流管理专业,研究方向:职业生涯规划。
吴海燕(1972-),女,广东药科大学医药商学院,副教授,管理学博士,博士后,研究方向:创新管理、职业生涯管理。
(作者单位:广东药科大学)



京公网安备 11011302003690号