- 收藏
- 加入书签
小学语文阅读教学与教育戏剧的融合实践研究
摘 要:为促进义务教育新课程标准以及双减政策的落实,教育教学方法与手段日趋丰富多样化。教育戏剧作为一种趣味性与实践性极强的教育方式也越来越受一线教育者的青睐。鉴于此,笔者尝试进行小学语文阅读教学与教育戏剧的融合实践研究,对核心概念进行界定,对其可行性进行分析,最终尝试梳理出切合实际的、可操作的教学策略。以期能够帮助一线小学语文教师有效地开展教育戏剧与小学语文阅读教学实践,助推学生的阅读能力、综合能力以及核心素养的提升,从而打破传统语文阅读教学“讲授式”、“灌输式”的囧局,助推语文阅读教学新模式的出现。
关键词:教育戏剧;小学语文阅读教学;可行性;教学策略
《义务教育语文课程标准(2022年版)》的发行以及双减政策的出台,都不约而同地指向学生核心素养的发展以及综合能力的提升。在义务教育阶段的课堂教学过程中应用戏剧教育,能够促进学生主观能动性获得进一步增强,促成自主的学习内驱力。在已开展的语文实践教学中发现,构建小学语文阅读与教育戏剧的融合教学模式,能够有效优化语文阅读教学,促使学生在课堂创设的戏剧情境中,以角色身份结合自身经历进行亲身体验、表达与演绎,激发出切身独到的、深刻的理解与感悟。从而全面提升学生的语言表达能力、思维能力、审美创造能力。然而,对于教育戏剧这一相对较新的教育模式,如何有效融入小学语文阅读教学的课堂中,仍有不同的见解,需要对之进行更深入的研究。
一、核心概念的界定
(一)戏剧
戏剧的英文Drama一词起源于希腊语,原意是生成物,或者说一个行动。戏剧的起源难以考究,但人们大多认为戏剧是一种符合社会需求,满足人类内心愿望的活动,最早见于劳动或庆祝丰收时的即兴歌舞表演以及人类早期的祭祀活动。因而,便形成了一种普遍认识:戏剧是指以语言、动作、舞蹈、音乐、木偶等形式达到叙事目的的舞台表演艺术的总称,是由演员扮演角色在舞台上当众表演故事的一种综合艺术。
(二)教育戏剧
“教育戏剧”一词源于国外,各方学者对其定义各持己见。随着教育戏剧在中国的引进与发展,越来越多群体对教育戏剧投来关注的目光。近年来,教育戏剧应用于教学中取得了良好的教学效果,国内外关于教育戏剧的研究氛围也越来越浓厚。
笔者通过查阅近五年中国知网关于“教育戏剧”的相关文献与著作,对于“教育戏剧”的定义进行收集,梳理出常见的以下几种说法,具体内容见下表1。
从表格中可见,学者们对教育戏剧的定义说法不一,但都离不开教育戏剧作为一种教学方法,尤为注重其过程性与实践性运用于课堂教学这一观点。笔者借鉴各位专家学者们给教育戏剧下的定义,结合本课题的研究方向,对教育戏剧的概念界定为:教育戏剧是戏剧方法与戏剧元素结合文本内容相融于课堂教学过程中,以“学生为中心”,通过即兴表演、分角色朗读、角色表演、主题讨论、创编课本剧、故事分享、朗诵等形式,勾连学生的亲身经验与实践体验,促进学生对文本以及人物情感的深入理解,增强教学趣味、提升教学质量,实现教学目标与育人目标的教育教学方法。
二、小学语文阅读教学与教育戏剧相融合的可行性分析
(一)教育戏剧遵循学生身心发展规律
义务教育阶段的学生身体和心理等方面都在快速发展,可塑性极强。在教育戏剧应用于语文阅读教学的过程中,遵循了学生的身心发展规律。学生能够充分地运用自己的身体体验与文本进行深度对话并习得相关知识与情感体悟。在教学过程中运用教育戏剧不仅能够吸引学生的注意力,更能让学生的学习热情得到充分调动,使他们的好奇心和求知欲得到最大的满足。让他们在课堂这个“舞台”中央,成为更好的自己。
教育戏剧在课堂上的呈现离不开学生的亲身体验,角色扮演、即兴表演、主题讨论等戏剧形式的呈现。这不仅充分发挥学生的主体性,展现其个体本质的独特性,还契合了小学生爱玩的天性,助推学生在“玩”的过程中获取知识,习得技能,体悟情感。
(二)教育戏剧与素质教育相契合
《义务教育语文课程标准(2022年版)》强调义务教育要围绕培养学生核心素养开展真正的素质教育。核心素养是学生通过课程学习逐步形成的正确价值观、必备品格和关键能力,是课程育人价值的集中体现。义务教育语文课程培养的核心素养,是学生在语文实践活动中积累、建构并在真实的语言运用情境中表现出来的,是文化自信和语言运用、思维能力、审美创造的综合体现。教育戏剧注重个体的个性发展以及综合能力的提高,不是为了培养学生的表演才能,其根本目的是育人,培养全面发展的人。两者的教育目的相契合,说明了小学语文阅读教学与教育戏剧相融合的举措是可行的。
三、教育戏剧与小学语文阅读教学相融合的教学策略
教育戏剧在培养学生的综合能力和提升学生的核心素养方面起到十分重要的作用,越来越多教育工作者关注并实践教育戏剧与学科教学相融合的教学模式。但聚焦于教育戏剧融于语文阅读教学上的研究尚少。因此,笔者根据本课题的研究所需,结合自身的小学语文阅读教学经验,在小学语文阅读教学中应用教育戏剧进行实践探索,尝试梳理出切合实际的、可操作的教育戏剧与小学语文阅读教学相融合的教学策略。
(一)厘清教育戏剧与语文阅读教学的关系
教育戏剧与语文阅读教学有着密不可分的关系。教育戏剧的目的不是培养会表演的人,也不是传授戏剧知识,而是借助戏剧的元素开展教学活动,注重教育性与过程体验性。语文阅读教学的目的也不只是引导学生对文本的语文知识点的掌握,而是在语文素材积累的基础上,在反复阅读与交流的过程中,进一步体会文本所表达的情感与价值,从而摆脱浅层的文本阅读,迈向更深层次的文本再创作的深度阅读。由此可见,教育戏剧与语文阅读教学在教育教学过程中相辅相成,互相成就。
在语文阅读教学中融入戏剧教育,不仅使教育戏剧的教育性与过程体验性在语文课堂上得以体现,还能使静态阅读与动态阅读得以自由切换,助推学生内化静态阅读所积累的语文知识。并结合亲身体验、借助戏剧习式充分地表达出来,使学生的阅读兴趣得到进一步激发,综合能力得以有效提升。
(二)关注文本特征,教学内容精准化
部编版小学语文教材有两大特点,分别是具有强烈的趣味性以及课文内容富于故事性。基于此,对小学语文课文进行戏剧加工,在小学语文阅读教学中融入教育戏剧便能够水到渠成了。然而,教育戏剧受其戏剧性与教育性的局限,并非所有的文章都适用于教育戏剧与语文阅读教学相融合的教学模式。因此,在实际教学工作中,需要教师关注文本的特征,聚焦具有思辨性、故事性、能引发学生深刻思考的文本,精准选择教学内容。低年级的寓言故事、童话故事等十分适合在教学过程中应用教育戏剧,比如《动物王国开大会》。中年级的历史故事、童话故事、神话传说也适合进行文本再创造以及戏剧加工等,比如《为中华之崛起而读书》、《西门豹治邺》等。高年级的民间故事等故事性较强的课文,在进行阅读教学时也可以灵活地融入教育戏剧,比如《猎人海力布》。
课本中的文章便于教师精准选择教学内容,但教师对教学内容的选择不能局限于语文教材,应该将课内外阅读资源有机结合,将视野投放于课外。教师可从单篇文章阅读教学转向整本书阅读,找寻适合进行阅读教学与教育戏剧相融合教学的课外阅读教学资源。
(三)立足教学设计,戏剧策略灵活化
一定的教学模式形成于课堂教学活动中,不仅使教学思路清晰,利于教师掌控课堂,还利于学生对教学内容的理解与掌握。从戏剧的角度对文本进行深入解读,这是对教师的第一个要求。解读文本后则制定可操作的教学设计,并引领学生构建戏剧结构,开展便于掌控的模式化的教学活动,才能更好地驾驭课堂,吸引学生在课堂活动中勇于并乐于表现。
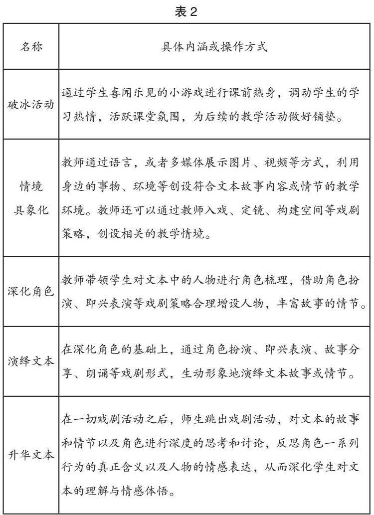
笔者通过查阅中国知网关于运用教育戏剧教学模式的相关资料与文献,结合小学课文较强的故事性,将教学设计制定为“破冰活动——情境具象化—深化角色—演绎文本—升华文本”五个流程(五个流程的具体内涵或操作方式见表2),使教学活动具有一定的模式,便于课堂的掌控以及灵活调动。
在实际教学活动中,教师根据教学设计,结合教学目标与文本所需灵活选择戏剧策略。小学语文阅读教学中常用到的戏剧策略既有动态的扮演活动,也有静态的思考讨论,主要包括:课本剧、坐针毡、定格、时空转换等。教师立足于教育戏剧教学设计,以教学目标为抓手,灵活选择戏剧策略,才能使语文阅读教学更加丰富多彩,使学生的综合能力有所提高。
(四)聚焦语文知识,戏剧表达实用化
小学语文阅读教学中融入教育戏剧并非只注重过程体验性而摒弃了字、词、句、朗读、写作等语文知识和技能的习得。在教学活动中,语文知识和技能的习得可以作为补充,使得戏剧表达更加实用。在教育戏剧的破冰活动中,教师可以结合生字教学设置有趣的游戏。比如你划我猜,随机抽选学生通过动作比划出某个生字的字形、含义、读音等,其他学生猜字,这样在破冰活动中也促进了生字词教学的完成。
朗读是语文学习的重要部分,在演绎文本的活动中,学生提前熟读文本对话,在表演过程中输出对话,这些学习过程随处可见朗读的身影。
阅读是吸收,写作是表达。在演绎文本前,学生需要对文本进行再创作,将其转化为符合自己表达的剧本形式,这个过程能大大促进学生的写作能力。
结语
教育戏剧实际以教育为核心,戏剧为手段。构建小学语文阅读教学与教育戏剧的融合教学模式不仅契合新课程标准培养学生核心素养的要求,也加速了“填鸭式”、“讲授式”的传统阅读教学的转型,促进学生综合能力的提高。笔者将继续在教育一线深入探究,且思且行,奔赴更好。
【本文是湛江市哲学社会科学规划课题“小学语文阅读教学与教育戏剧的融合实践研究”(课题批准号:ZJ22YB107)研究成果】
参考文献:
[1][挪威]卡丽·米亚兰德·赫戈斯塔特.通往教育戏剧的7条途径[M].华东师范大学出版社,2019.
[2].卡梅尔·奥沙利文.教育戏剧:实践指南与课程计划(上)[M]抓马宝贝.教育体验中心,译.北京:中国人民大学出版社,2016:6.
[3].李婴宁.教育戏剧概论(上海戏剧学院艺术教育专业教育戏剧课程讲义)[M/OL],2007:2.
[4].张晓华.教育戏剧理论与发展[M].台北:心理出版社,2004:19-20.
[5].赵小凤.教育戏剧的内涵、特征与价值.[J].当代教育与文化,2018.
[6].教育部.义务教育语文课程标准(2022年版)[S].北京.北京师范大学出版社,2022:4.
[7].石周芹.教育戏剧运用于小学文言文阅读教学的行动研究[D].闽南师范大学,2022.


京公网安备 11011302003690号