- 收藏
- 加入书签
基于英语学科大观念的高三英语单元整体教学设计与实施
摘要:基于英语学科大观念的单元整体教学设计有助于教师分析、优化教学内容;组织、理顺教学逻辑;引导学生挖掘语言所承载的主题意义并体会语言是如何承载意义的,从而促进学生形成对于主题和内容的结构化认知,实现“语言”与“心灵”的共同成长。在英语学科大观念指导下的高三英语复习应以《课标》为基本依据,立足学情,甄选内容,分解目标,设计活动,引导学生从主题和语言两个方面共同构建单元大概念。在教学实施过程中,教师应实践英语学习活动观,确定“教、学、评”统一的评价体系。从而使学生的核心素养得到综合发展,实现普通高中英语课程立德树人的根本任务。
关键词:英语学科大概念;高三英语教学;设计与实施
一、引言
《普通高中英语课程标准(2017年版,2020年修订)》(教育部,2018;以下简称《课标》)指出普通高中英语课程的具体目标是培养和发展学生在接受高中英语教育后应具备的语言能力、文化意识、思维品质、学习能力等学科素养。为促进这一目标的落实,《课标》更新了内容,重视以学科大概念为核心,使课程内容结构化,以主题为引领,使课程内容情景化。[1]
高三阶段是学生全面发展并落实核心素养的重要阶段,与高一、高二的英语学习一脉相承,是充分发挥高中英语课程育人价值不可或缺的重要环节。但是目前高三英语教学也存在着一些问题,如重知识技能,轻策略思维;重机械刷题,轻主题探究;重正答比例,轻育人价值;重单一训练,轻整合迁移。
高中英语课程的价值绝不应仅仅局限于让学生多做题,教学生会做题的“术”的层面,更要使学生通过系统的英语学科学习有“道”的层面的获得,即形成正确的价值观、必备品格和关键能力。英语学科大观念是指向学科本体的语言大观念和具有跨学科特点的主题大观念的融合统一。[2]具有永恒性、抽象性、普遍性和迁移性等特点的“大观念”[3]不仅能够有效克服目前高三复习的误区,而且在全方位育人、培养优秀的终身学习者方面有着积极的促进作用。
随着广大一线教师和英语教育理论研究者对新《课标》学习和理解的程度逐渐加深,大观念全人培养方面的积极作用吸引了英语教学界的极大关注。在中国知网上以“英语大观念”或“大概念”为关键词进行搜索,可以检索到近百篇与此相关的论文。有学者尝试厘清英语学科大观念的理论溯源,分析其育人价值与意义;[4]有学者探讨基于大观念的教学设计原则、思路与方法;[5]一线教师也在教学中不断学习,尝试引入大观念的教学理念,积极投身把理论转变为教学实践的创造性劳动中,贡献了涵盖小学、初中、高中等各学段的教学设计,于此同时也获得了自身专业化的可喜成长。[6] [7] [8]
二、基于英语学科大观念整体设计高三单元复习教学
主题大观念包含在人与自我、人与社会、人与自然等三大主题范畴之中,为学生学习语言和探究主题意义提供语境,并在学习内容中有机渗透情感、态度和价值观,以使学生在完成学习后能够基于主题建构并生成新的认知、解决问题的思想方法以及正确的价值观念。语言大观念指的是学生在学习和使用语言的过程中感知与体悟的关于语言是如何理解和表达意义的知识结构、方法策略和学习观念。主题大观念和语言大观念是相互依存、互为补充的共生关系。[9]而大观念统领下的英语学习为学生提供了主题一致、角度多样、结构优化的语篇学习材料,有助于学生在建构知识网络,理解知识本质的基础上,进一步形成对学科本体论、方法论、价值论形成统一的认识,[10]从而最大限度的发挥英语学科的育人价值。
大观念理念下的高三教学应该延续高一、高二的教学原则,继续围绕人与自我、人与社会、人与自然三大主题语境展开。对教材语篇和拟采用的练习语篇进行重新整合,使学生在一系类逻辑相关,在同一主题语境统领下的语篇学习过程中,积累词汇和语篇等知识、发展语言技能和思维品质,形成针对某一特定主题的结构化、系统化的认识和不断深入、可迁移的学习能力,并从中获得精神成长的力量,全面提升学习能力。
大观念指导下的高三单元整体复习首先要做好提炼概括主题大观念和分析确定语言大观念两个方面的工作。首先,根据课标所建议的普通高中英语课程主题语境内容要求,研读教材,初步筛选与主题相关的复习语篇。比对已有语篇与《课标》中关于主题语境和话题群的划分,查看教材中的已有语篇是否可以满足复习需要;以外研版新教材为例,全套教程共7个模块,每个模块中有6个单元,每个单元中有understanding idea 和developing idea 两篇主要课文,共80多个语篇。如果现有资源不能满足学生的学习需要,则应该多方拓宽学习渠道,补充学习资源。版本教材的同话题课文、教材配套分级读物、英文报刊精华文章、全国及本市精选高考试题都是不错的选择。在精选材料和文本分析的基础上,确定单元主题大观念和语言主题大观念。
第二,建立核心素养与学习资源之间的匹配关系,明确用哪些材料从哪个角度培养哪一方面的核心素养,构建科学合理、循序渐进的教学计划和单元教学推进流程图。单元教育目标的设定应以《课标》中关于核心素养水平划分层级的描述和高中英语学业质量水平二中针对听、说、读、写等具体语言技能的质量描述为主要依据。同时,还应充分调研和了解学情,在课标要求与学生学习需求之间找到平衡,从而精准科学地设定单元教学目标。
最后、做好高三复习备考的整体复习蓝图。教师在高三教学的初始阶段就做好每个话题的单元整体教学设计,根据实际教学情况,梳理确定单元主题、单元数量和每个单元的授课时数,教学活动的安排和评价方式等。努力做到一张蓝图绘到底。
三、大观念指导下的高三单元教学实践尝试
(一)做好已有语篇文本分析,增补必要语篇
《课标》中人与自我主题语境中子主题8是关于未来职业发展趋势,个人职业倾向、未来规划等;子主题9是关于创新与创业意识。考虑到目前自主创业已受到越来越多的大学毕业生的青睐,并成为年轻人就业的一个重要选择,教师把主题8与主题9中的创业合归为“职业”大主题。并以此为关键词,对外研社普通高中教科书《英语(新标准)》共七册教材中的阅读文本进行检索。再从语篇类型、内容、意义三个方面对语篇进行分析。
分析以上四篇教材中与职业话题相关的语篇,一篇为申请信,三篇是对入职后或创业后的描述。对比课标中该话题下子主题群的描述,我们发现教材已有语篇对未来职业发展趋势和学生职业未来规划的介绍不够丰富。因此,教师把目光投向课外,从外研社悦读联播、外刊阅读、China Daily等权威渠道寻找能够进一步丰富学生对该话题认知的语篇补充到教学中。
以上话题有助于开拓学生对于职业多样性的认识、制定科学、合理的职业规划和志愿活动参与计划。
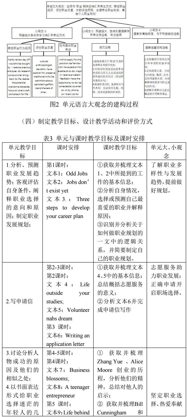
(二)基于语篇分析,提炼单元主题大、小观念
本复习单元的十个语篇可以按照职前了解-志愿申请-职后热爱的主线,基本按照时间顺序和职业发展的客观逻辑顺序进行教学编排。Odd jobs 和Jobs that don’t exist quite yet向学生展示了几类有别于大家普遍认知的职业,引导学生体会到职业的多样性和未来职业发展的趋势。Three Steps to develop your career plan手把手地指导学生如何做好自己的职业生涯规划。由此归纳出第一个小观念:了解职业发展多样性和未来趋势,提前做好职业规划;Life outside your studies和 Volunteer nabs dream job共同聚焦志愿服务活动,探讨其成功的关键要素和对未来职业发展的重大促进作用。Writing an application letter引导学生认识到职业选择应基于自身特点、兴趣爱好和过往经历。由此总结出第二个小观念:重视志愿服务,合理申请岗位;Business blossoms 和A teenager entrepreneur set up her candy business讲述了两个不同的创业故事,但是体现着同样积极的创业精神。Life behind the lens 和Masters of time讲述了从事不同工作的人,坚定自己的职业选择,笃爱一生。由此提炼出第三个小观念:无论是个人创业还是从事传统职业,都要形成独立的职业思考,坚定自己的选择并愿意为之付出热情和努力。
(三)基于语篇分析,提炼语言大观念
语言大观念的学习是融入主题大观念的探索之中的,由于主题探究的特殊指向和内容,某些领域的词汇、表达方式势必会成为高频词汇。而且由于主题表达的需要,承载这些主题意义的篇章也在一定程度上遵循着类似的语篇结构。
就本单元而言,在词汇和表达上,主要涵盖三个方面的内容,第一类是描述人物职业经历的词汇或短语,如hardly take a day off; wouldn’t be bought by…; restore precious antiques; do research, conduct trial; bring… back to life; realize the potential, overcome obstacles, focus on one’s craft, come back for life;第二类主要为评价职业态度的词汇或短语, 如cultural anthropologist; devotion, have passion for, preserve traditional skills, be optimistic about, painstaking effort, stand the test of time; 第三类主要是恰当提出职业申请的词汇和表达方式,如wish to apply for the position; be familiar with; have passion for; enable sb to do; major in; receive excellent feedback; have the opportunity to do; be contactable via email at.. or by phone on…thank sb for time and consideration等。
语法主要是学习表语从句,因为此语法项目更加适合用于表达创业成功及事业有成的几位主人公成功的原因和他们的共同点,因此归入到小观念2,即围绕语义,协调发展理解性和表达性技能,关注语用。小观念2还包括提取各篇关于“职业”文章的具体事实性细节信息和根据申请目的,选择恰当写作类型,写出语言礼貌、得体、内容有逻辑的申请信。
就语篇知识而言,总结概括介绍性应用文和申请信的基本结构、总结段落大意,分析句间承接、概括、次序、总结等逻辑关系、分析解释典型段首句和过渡句的作用是教学中一贯关注的重点。除此之外,“职业”话题下的多处出现生动的修辞表达,如故宫修表工匠被誉为“Masters of Time”,他们所做的工作被比作race against time,如此表达可以让读者真切地感受到这份工作的重要性和挑战性;回乡创业的归国留学生创办玫瑰种植基地的标题business blossoms一语双关,把玫瑰花的绽放与创业者事业蒸蒸日上同时表现得淋漓尽致。因此比较理解并阐释几处比喻或双关等修辞表达也是语篇学习的一个重要着眼点。由此提炼出语言第三个小观念,理解并阐释段落、句子和修辞的功能。
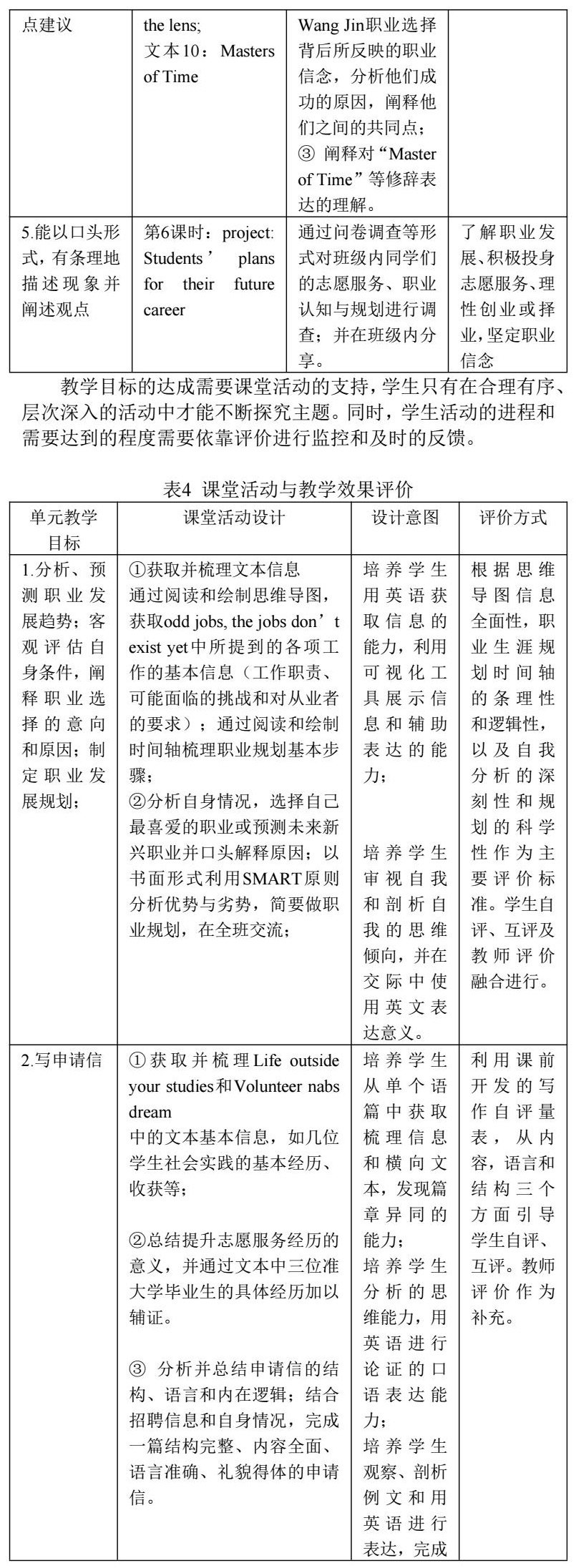
(四)制定教学目标、设计教学活动和评价方式
四、基于英语学科大观念的高三整体复习教学反思
(一)高三复习备考是学生高中英语学习的特殊阶段,教师要优化语言学习材料的供给,要为学生提供语篇内容丰富、类型多样,足量的阅读输入。同时更加丰富的语篇也会给学生提供关于某一特定主题更加丰富的理解视角,便于学生对主题形成多角度,更全面的理解。但是教师要注意选材的权威性和文章的可读性,恰当地把课文语篇、高考语篇和拓展语篇有机地编织、组合到主题下。
(二)主题大观念的探究和语言大观念的学习要融会贯通,水乳交融。教学中不是让学生探究完主题后再进行语言的学习,反之亦然。而是在主题探究的过程中自然而然地习得语言,其实很多语言形式、词汇表达、修辞手段、篇章结构等就是为了表达主题意义而服务的。
(三)大观念的形成是水到渠成的过程,是学生自我发现的过程。大观念的提炼是教师在上课伊始对主题教学的规划,教师心中的大观念是无需向学生言明的,学生自己在探究的过程中多参与,多发挥主动性才能获得更为深刻的学习体会。同时教师也要注意在课堂上给学生的思维发展留白,激发学生思考,从而产生更加灵动的课堂生成。
五、反思与展望
(一)单元主题大、小观念的提炼是以对单元内独立语篇分析为基础的,对于语篇的理解和主题提炼的角度,不同的教师会有不同的理解,可谓“智者见智、仁者见仁”。如何能够更加科学地提炼出单元主题值得我们更进一步的研究和探索。
(二)对于学生通过英语学科大观念统摄下的单元整体复习方式的教学效果缺乏定量的研究。在后续教学中,为本项研究提供更多的数据支撑将是今后的一个探索方向。
参考文献:
[1]中华人民共和国教育部 普通高中英语课程标准(2017年版2020年修订)[S] 北京:人民教育出版社,2020:4
[2] [4] [9] [10]王蔷、孙万磊、赵连杰,等. 大观念对英语学科落实育人导向课程目标的意义与价值[J].教学月刊.中学版(外语教学), 2022-(4):3-14
[3] [5]陈则航、付绘、孙晓慧,等. 基于大观念的教学设计原则、思路与方法[J]. 教学月刊. 中学版(外语教学), 2022-(4):15-23
[6] 丁雪莹、孙万磊. 基于英语学科大观念的高中英语单元整体教学设计与实施 [J]. 教学月刊. 中学版(外语教学), 2022-(5):26-34
[7] 陈芳、蒋京丽. 基于英语学科大观念的初中英语单元整体教学设计 [J]. 教学月刊. 中学版(外语教学), 2022-(5):35-42
[8] 姚达文、卢少芬、谢婉霞,等. 基于英语学科大观念的小学英语单元整体教学设计与实施 [J]. 教学月刊. 中学版(外语教学), 2022-(5):43-54






京公网安备 11011302003690号