- 收藏
- 加入书签
基于CiteSpace的高校外语课程思政的可视化分析
摘要:本文运用CiteSpace可视化分析软件,以中国知网数据库(CNKI)中117篇“外语课程思政”为主题的文献为数据来源,分析发文量、文献下载频次、关键词,并绘制关键词聚类图谱进行热点分析。研究发现外语课程与思政教育的融入是教育领域的一颗新星,越来越多的高校教师和学者从融入策略和实践角度进行研究,试图将显性的课堂教学和隐性的思政教育结合,落实立德树人的关键任务,培养外语综合性人才。
关键词:CiteSpace;外语课程;思政教育;可视化分析
随着世界各国的联系日益密切,外语沟通世界的桥梁地位也变得更加突出。与此同时,各国文化不断交流碰撞,学生在学习外语的过程中受到外来意识形态的影响,容易在不经意间吸收外来文化。因此,教师在教学实践中,要重视思想教育,引导学生辩证地看待问题。近年来教育部对课程思政建设越来越重视,外语课程思政融入策略也成为了课程思政的热点之一。为了详细了解高校外语课程思政融入的现状,本文借助CiteSpace软件,以中国知网数据库中的相关文献为样本,对发文量、文献下载频次等进行分析。
一、研究背景
《高等学校课程思政建设指导纲要》中提到高校教师对课程教学内容要做到深入理解、深入研究,让思政教育潜移默化地融于课程教学中。对于外语课程,大学生作为文化传播的重要主体,除了扎实的基本功外,还必须具有政治认同、家国情怀、宪法法治意识等基本素养,才能向世界客观传递中国声音,进而为国家的发展做出贡献。由此可见,做好高校外语课程思政建设不仅必要,而且是一项长期性、系统性的工程。
二、理论基础
陈超美教授开发的可视化软件CiteSpace能把海量的文献数据以一种多元的、可视的形式呈现出来,通过巧妙的空间布局,把该领域的演进历程等信息集中体现在一张知识图谱上,还能提供其他知识单元之间的共现分析功能。科学研究的重点随着时间发生变化,科学研究的发展是可以通过其足迹从已发表的文献中提取的,因此通过对“外语课程思政”关键词的搜索和各年度出现的频次进行统计分析,可以解释该领域研究现状与趋势,通过可视化图谱分析该领域研究热点。
三、中国知网数据库文献研究
1、发文量分析
截止2021年2月,中国知网数据库中有关“外语课程思政”主题的文献共117篇,其分布情况如图一,考虑到收集数据时,2021年的数据不全,因此发文量趋势仅仅参考2014年—2020年。可以发现:“外语课程思政”是教育领域的一颗新星,最早提及“外语课程思政”的文献为2014年,2018年以前学术界对该方向的关注几乎为零,从2017年起呈上升趋势,由曲线趋势推测,未来几年有关“外语课程思政”的研究将持续增大。
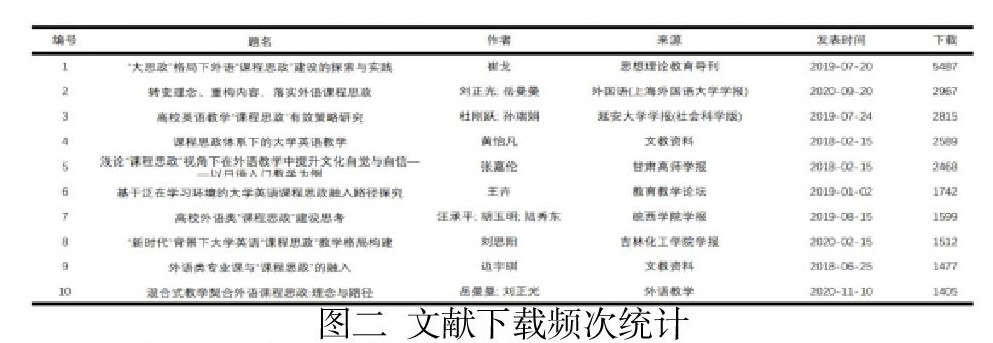
2、文献下载频次分析
文献的下载频次,在一定程度上可以反映出在特定时间段下该主题的研究方向,为学者在研究方向上提供一定的参考。在中国知网上检索“外语课程思政”关键词,选取下载频次最高的10篇文献,如图三:有关外语课程思政的探索与实践下载频次最高,下载频次最高的10篇文献主要集中在2019年,通过分析发现,在“外语课程思政”主题下,2019年多为对外语课程思政融入的策略、实践的相关研究。目前,对外语课程思政融入策略的研究正处于上升期,各大高校和学者也开始对教学革新进行探索,实践需要时间去证明,因此可以推测,接下来会有更多的学者从具体的教学方法、教材设计等实践方面提供良策。
3、关键词和热点分析
(1)、数据处理
经过CNKI数据采集和转换,在CiteSpace中对关键词进行分析时,将Node Types 选择为Keyword,点击Go进行数据分析,Time Frame为2014-2021,Qualified Records为116,得到节点数(Nodes)为129,连接数(Links)为166。数据分析后点击Visualize进入关键词共现分析的可视化界面。删掉3条与本研究不相关的关键词后,重新得到节点数(Nodes)为126,连接数(Links)为156,通过对相关参数的调整得到关键词共现图(图四),关键词是对学术论文主题的高度凝练,圆圈节越大,表示关键词出现的频次越高。
在此基础上,在快捷菜单栏中选择Find clusters,由Label clusters with indexing terms获得聚类标签。CiteSpace通过算法将关系紧密的关键词进行聚类,给每一个关键字一个值,同一聚类中值最大即为该类的代表,成为聚类标签。最后通过菜单栏中Clusters将色块显示出,调整节点得到图五。
图五中Q(模块值)为0.3328,S(平均轮廓值)为0.8996,均用于判断图谱的绘制效果。当Q>0.3时,表明划分聚类结构是显著的,当S>0.5表示聚类合理,S越趋近于1,表示网络同质性越高。因此,该图网络社团结构和聚类效果合理有效。图五显示,高频关键词共分为9个有效聚类:0#教学、#1文化自信、#2外语教学、#3思政教育、#4原则、#5高职院校、#6大学英语、#7立德树人、#8实践路径。编号越小则包含的成员信息量就越大。
(2)、热点分析
在图五基础上通过Summary Table功能得出图六。其中LSI、log-likelihood ratio, P-level、mutual information表示三种不同聚类算法,本研究选用第二种log-likelihood ratio。Size相当于一个类团中的成员数量,Size<10,一般认为聚类效果差,Silhouette相当于一个类团内部成员的紧密程度,Silhouette>0.7,一般认为紧密程度良好。由此可以看出,高校外语课程思政领域研究的热点主要包括教学、文化自信、外语教学、思政教育。
教学是高校外语课程思政领域研究的第一大热点,与其联系紧密的关键词包括课程思政、外语类课程等。通过对相关文献的梳理发现,有关“教学”的研究方向主要有教材内容、课程评估、实践。教材内容多为以该外语为母语的作者编写,涉及到该语言的文化特点和思维方式,因此,倡导教师在教材内容上深入挖掘思政元素,在教材背景中多联系与中国历史和当代契合的元素进行对比分析,将具有中国特色的文化符号贯穿于教材内容。在课程评估方面,高校调配形成性评估和终结性评估的比值,注重学生在阶段性学习中的表现。因此,近年来不断有高校、学者将课程学习、教学方法、课程评估有机统一,在不断的实践中更加“以学生为中心”。
文化自信是研究的第二大热点,涉及外语专业、融合等关键词。在多元文化交融的时代,学生思想容易受到影响,因此,高校和教师有责任将文化自信教育融合到课程教育当中,在课堂活动中融入爱国教育、国内外社会热点等。然而文化自信的建立是潜移默化的,这对教师的文化功底和思想理念有一定的挑战性。因此,不断有高校教师团队优化课程设计,不断有学者相互借鉴和交流,努力探索出先进的教学方法,推进文化自信在外语课堂上的建立。外语学科是与多元文化接触最为密切的学科,基于文化自信的语言能力培养是实现中华民族伟大复兴的必然要求。
外语教学作为热点之一,中西方文化、价值观引领、跨文化交际等核心词与外语教学协同效应,其实就是将显性的外语教学和隐性的思政教育相统一。有学者认为外语教学具有人文性,其课程内容不仅有专业的外文知识,也涉及当地的风土文化。同时,外语教学具有直观性,外语教学直接以听、说、读、写的方式锻炼学生的运用能力。比如在英语中常听到“How are you”这句话,经过长期的英语学习,就会自然地把“你好吗”作为问候语运用到日常交流中,外语专业的直观性直接影响学生的行为。直观性可以理解为显性的外语教学,人文性则为隐性的思政教育,包括文化熏陶、价值观的引领等。因此,直观性与人文性的有机融合和协同效应是高校外语教师面临的挑战。
思政教育是该研究的另一热点,与外语课程、传统文化、社会主义核心价值观等核心词密切联系。通过总结文献观点,发现思政教育是培养综合性人才的有力支撑,是提高外语教师团队政治意识的有效手段,同时也是学生在外语学习中坚定政治立场、形成正确价值观的重要保障。事实上,外语课程涉及到政治、经济、文学、历史、外交、法律、社会文化等各方面内容,这些内容与思政课程内容联系紧密。利用教学手段将相关内容反复深入到课程中,深化学生的认知理解,进而引起学生对思政教育的重视,深度参与思政学习。
四、结语
本文运用CiteSpace可视化分析软件,对“外语课程思政”领域的文献进行了统计和可视化分析。以2014年—2021年2月的117篇文献为样本,通过对文献发表时间分布、文献下载频次、关键词、关键词聚类的定量分析和对文献的定性研究解读,得出结论:
1、外语课程思政于2014年被学者关注,2015、2016年学术界对此没有关注,从2017起该研究热度持续上升,但外语课程思政领域研究成果总体偏少。
2、外语课程思政自有热度以来,学者主要从外语课程与思政教育的融入策略和实践进行研究,由此推测未来该趋势将持续上升,并会逐渐出现更多更为具体的教学改良措施。
3、高校外语课程思政领域研究的热点主要包括教学、文化自信、外语教学、思政教育。
本研究通过可视化分析将该领域的现状、未来研究趋势、现阶段热点呈现出来以供高校教师、学者参考,但截至目前中国知网数据库文献数量有限,限制了该领域知识图谱的完整性、系统性。未来,将继续深入挖掘图谱信息,推进高校外语课程思政的有效融入。
参考文献
[1]杨烨军,宋马林,陶伟良,翁世梅.基于知网数据库的课程思政研究文献知识图谱分析[J].智库时代,2019(15):187-190.
[2]李祥祥,朱凤荣,孙兆静.高校课程思政的研究热点与发展趋势——基于Citespace知识图谱的可视化分析[J].大理大学学报,2020,5(01):42-48.
[3]张惠,刘淑梅.国内近十年跨文化教学可视化研究——基于CSSCI期刊(2009—2018)数据[J].现代交际,2020(02):158-159.
[4]陈晓,李昊旻.国内英语教学法研究热点前沿分析——基于CNKI来源期刊的科学知识图谱分析[J].文存阅刊,2018(18):159-160.
基金项目:2020年吉林省创新训练项目《高校外语课程中课程思政融入策略研究》(项目标编号:202010193135)
作者简介:杨婷,女,吉林农业大学外国语学院英语本科, 研究方向:英语.
张景伟(1976-)男,吉林长春人,硕士,教授,研究方向:外国语文学,翻译.





京公网安备 11011302003690号