- 收藏
- 加入书签
ChatGPT辅助经管专业本科生学术论文写作的思路探索
摘 要:当前经管专业本科生在学术论文写作中面临文献收集与阅读能力匮乏、数据清洗和分析能力欠缺、文字逻辑和表达能力薄弱等突出问题。2022年底发布的ChatGPT作为生成式人工智能技术的现象级产品引发广泛关注。在论文写作的全生命周期中,ChatGPT在文献阅读、确定选题、数据分析、文字润色等环节具有广阔的应用场景,但如果被错用和滥用,也存在学术剽窃、不当引用和虚假知识等潜在风险。从事论文指导及授课的老师应针对具体场景搭建“红绿灯”规范学生使用,利用“ChatGPT助理”为学生提供个性化辅导,以“六经注我”精神培养学生独立思考能力。
关键词:ChatGPT;学术论文写作;经管专业;本科生
作者简介:李博文,男,1993年10月出生,河南洛阳人,经济学博士,浙江越秀外国语学院国际商学院讲师,主要从事文献检索与论文写作的教学研究;姚浩楠,男,2000年10月出生,浙江台州人,浙江越秀外国语学院2021级金融工程专业本科生,研究兴趣为ChatGPT。
【基金项目】本文系绍兴市教育科学2024年规划课题“ChatGPT辅助经管专业本科生提升学术写作能力的路径研究”和2023年度“技术赋能教育教学”校级专项教改项目“生成式AI技术在经管专业论文写作课程教学中的应用研究 ”的研究成果。
Abstract: Currently, undergraduates majoring in economics and management face prominent problems in academic paper writing, such as a lack of literature collection and reading abilities, data cleaning and analysis abilities, and weak writing logic and expression abilities. The ChatGPT released at the end of 2022 has attracted widespread attention as a phenomenon-level product of generative artificial intelligence technology. Throughout the entire lifecycle of paper writing, ChatGPT has broad application scenarios in literature reading, topic selection, data analysis, and text polishing. However, if misused and abused, there are also potential risks such as academic plagiarism, improper citation, and false knowledge. Teachers engaged in thesis guidance and teaching should set up “traffic lights” for specific scenarios to standardize students' use, use “ChatGPT Assistant” to provide personalized guidance for students, and cultivate students' independent thinking ability in the spirit of “classics being my footnote”.
Key words: ChatGPT; Academic writing; Economics and management major; Undergraduates
About the authors: Li Bowen was born in 1993 in Luoyang, Henan Province. He is a lecturer working in Zhejiang Yuexiu University, and mainly engages in teaching research on undergraduates’ academic writing. Yao Haonan was born in 2000 in Taizhou, Zhejiang Province. He is an undergraduate in Zhejiang Yuexiu University with an interest in ChatGPT.
学术论文写作是培养学生综合能力和提升基本学术素养的重要环节。然而,当前经管专业本科生第一次严肃的学术论文写作经历往往是在四年级开始的学位论文。这导致了一些问题,包括文献收集与阅读能力匮乏,数据清洗和分析能力欠缺,文字逻辑和表达能力薄弱等,这些问题成为了阻碍学生学术写作能力发展的常见障碍。近年来,中国教育部高度重视本科毕业论文的质量和水平,指出“毕业论文是学生综合运用所学知识和能力的重要体现,也是评价学生综合素质的重要依据之一”。实践环节,各省教育厅相继启动实施针对本科生的毕业论文抽检工作,凸显出教育主管部门自上至下对于本科生学术写作能力的高度重视。
近年来,生成式人工智能技术飞速发展。尤其是OpenAI公司于2022年11月底推出的ChatGPT产品,能够对输入的提示文字进行回复,并产出逻辑清晰、论证充分的文本。该产品一经推出便立即火遍全球,也在教育界和学术界引发广泛关注和讨论。然而,将其应用于辅助学术写作,尤其是辅助经管专业本科生的学术写作,仍然是一个相对新颖且未被充分探索的领域。基于此,本文首先结合论文写作流程中经管专业本科生面临的现实问题,展示ChatGPT辅助文献阅读、明确选题、数据分析、文字润色等应用场景;然后评估ChatGPT辅助学术论文写作可能造成的学术剽窃、不当引用、虚假知识等潜在风险,最后针对从事论文指导和授课老师提升经管类本科生学术论文写作能力探索出具体思路。
一、ChatGPT辅助学术论文写作的应用场景
根据学术论文写作的全生命周期,理论上经管专业的本科生论文写作流程如下:首先检索和阅读文献,其次基于已有文献和社会实际情况明确选题,再次进行数据收集、清洗和分析,然后结合理论假设和数据分析结果撰写论文文本并加以润色,最后将论文作品提交给导师或出版社。如表1所示,在论文写作流程当中,经管专业的本科生在不同环节面临的主要问题也各不相同。面对这些个性化的问题,ChatGPT作为一个强大的辅助工具,可以帮助学生在学术论文写作中获取信息、生成思路、改进语言和提高文字质量。
ChatGPT好用但不应被滥用。例如在文献检索和提交论文等环节,对ChatGPT“索取”过多往往会输出错误信息;而在文本撰写环节,滥用ChatGPT会让学生产生依赖作用而无法真正提升学术写作能力①。因此,本文将重点围绕ChatGPT辅助文献阅读、确定选题、数据分析、文字润色等环节分析ChatGPT对于经管专业本科生论文写作的应用场景。
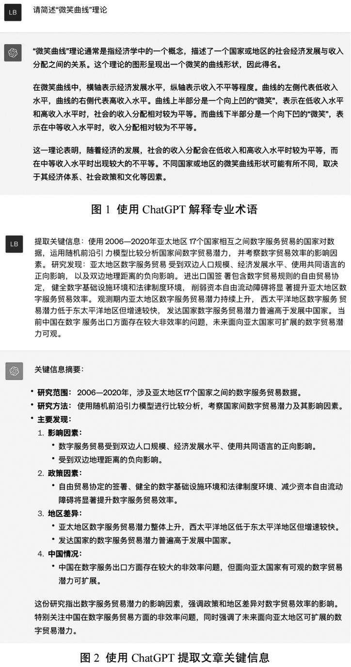
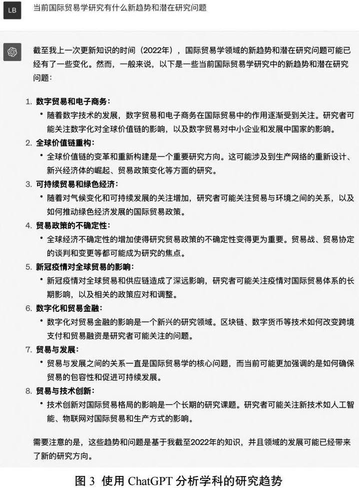
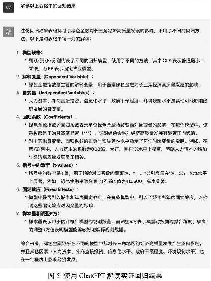
(一)文献阅读:解释专业术语,提取关键信息。在学术研究初期,大量阅读相关领域的核心、前沿学术文献是撰写学术论文的重要准备工作。然而许多本科生对专业学术文献缺乏兴趣,也缺乏理解复杂内容和提取关键信息的能力。尤其对于经管专业本科生,面对学术文献中大量的专业术语、公式推导和实证分析图表,需要花费大量时间才能深刻理解掌握。如图1所示,ChatGPT可以用通俗易懂的语言解释专业术语,帮助学生理解学术文献中的复杂内容。此外,如图2所示,它还可以帮助学生提炼和总结学术文献的核心观点和关键技术,甚至对专业性较强的复杂图表和数据进行详细解读(见图5)。这些功能极大地降低了经管专业本科生学习和理解文献的时间成本与准入门槛,具有广泛的应用空间。
(二)提炼选题:追踪学科动态,发掘潜在价值。当前学术领域的研究热点和前沿知识不断涌现,对于本科生甚至是研究生而言,长期追踪某一领域的最新动态并不容易。受限于学识与经历,他们可能无法快速准确地把握学术界的最新趋势,也难以发现并提炼出具有潜在价值的科学问题。在此背景下,如图3所示,学生可以通过向ChatGPT提供相关提示语的方式,获取关于特定研究领域的最新研究趋势和热点信息。ChatGPT可以通过分析海量的学术文献和研究成果,为学生提供全面、及时的学术资讯,帮助他们更好地了解该领域的发展动向,从而有针对性地提炼出具有学术价值和研究意义的科学问题。这种个性化的信息获取和问题提炼过程,有助于激发学生的研究兴趣,培养他们的科研能力,使他们更好地融入学术界的前沿研究,并为未来的学术探索奠定坚实的基础。
(三)数据分析:辅助软件编程,解读表格结果。近年来数字经济发展和数字技术普及使得经管专业本科生的数据处理与分析能力倍受关注。在实操过程中,软件出现代码报错或操作流程混淆会耗费学生大量心力。如图4所示,ChatGPT可以在问题提示下辅助学生编写完善Stata、SPSS、R、Python、Excel等诸多常用软件代码,帮助学生节约时间并减少焦虑。此外,通过ChatGPT的帮助,如图5所示,学生可以更好地理解数据分析方法和技术,并能够更有效地解读和利用表格结果。这种个性化辅助学习方式不仅可以提高学生的学习效率,还可以增强他们的数据处理与分析能力,为他们未来的学术和职业发展打下坚实的基础。
(四)文字润色:确保逻辑连贯,检查细节错误。当前,本科生在撰写论文时往往面临段落逻辑性、语句连贯性、语法规范性和词汇严谨性等方面问题,这些问题常常影响到论文的整体质量。在过去,论文指导老师需要花费大量时间和精力来指出学生论文中存在的这些问题,这对于学生和老师来说都是一项繁重的任务。然而,有了ChatGPT的帮助,学生可以将论文初稿中不满意的段落或语句上传,进行语言润色和修改。相比人工润色,ChatGPT的文字润色具有更高的效率和精准度,而且可以根据学生的需求在用语、结构和风格等方面提供更加个性化的改进建议。通过使用ChatGPT进行文字润色,学生不仅可以提升论文的质量,还可以在这个过程中学习和习得学术写作技巧和文字表达能力,逐渐提高学术论文写作水平。
综上,在学术论文写作的全生命周期中,针对本科生面临的主要问题,ChatGPT可以辅助论文指导或授课老师在文献阅读、确定选题、数据分析、文本润色等环节为学生提供指导。ChatGPT的应用可以显著提升学生论文写作质量和学术写作能力,缓解论文写作焦虑和思维灵感瓶颈,同时也可以减轻老师在指导学生论文写作过程中的工作压力。
二、ChatGPT辅助学术论文写作的潜在风险
尽管ChatGPT在辅助学术论文写作方面有着强大功能,但也存在着被错用和滥用的潜在风险。一项针对美国大学生的调查问卷发现,至少有三分之一的学生采用ChatGPT撰写课程论文,约89%的学生使用ChatGPT完成作业②。虽然这组问卷数据可能存在特定样本选择造成的偏误,但是ChatGPT的出现也给师生带来挑战。下文从学术剽窃、不当引用、虚假知识等角度论述ChatGPT辅助学术论文写作的潜在风险。
(一)学术剽窃。学生可能会将ChatGPT生成的文本直接用作自己的论文内容,这会导致学术剽窃等不诚信问题,并成为当前部分国外教科研机构抵制ChatGPT的主要原因之一。学术剽窃不仅会违反学术道德,损害学生的学术声誉和职业前景。而且,学生会将ChatGPT生成的文本视为自己原创内容不加批判地直接使用,也无助于学生的学术论文写作能力和学术品味的提升。
(二)不当引用。就目前ChatGPT最新版本的表现看,该产品并不主动提供产出文本的文献引用信息。如果研究者强制要求其提供参考文献,ChatGPT可能产出不相关甚至完全虚假的文献引用信息。因此,学生可能会忽视对现有文献的引用,从而导致不当引用的问题。这可能会导致学术诚信问题,因为不当引用可能被视为抄袭或学术不端行为,对学生的学术声誉和成绩产生负面影响。
(三)虚假知识。ChatGPT本质上是一个生成式语言模型,其生成的文本质量取决于该产品获取的文本质量。因此不当的提问和低质量的文字输入可能会带来“垃圾”进、“垃圾”出的问题,并使得生成的文本可能存在错误、不准确或不合逻辑等问题。当学生面对ChatGPT产出的虚假知识,很容易被其误导并产出内容有误的学术论文。虚假知识可能涉及虚构事实、不实论点或者不符合学术标准的观点。这种情况可能导致学术论文的质量受损,甚至对学术研究领域产生不良影响。
综上,在使用ChatGPT这种新技术、新工具过程中,必须始终坚持学术诚信和独立思考原则。从事论文指导和授课的老师应确保学生将ChatGPT作为一个辅助工具,而不是完全依赖它来完成论文写作③。老师应教育学生加强对文献引用的重视,确保正确引用和注明来源。最重要的是,老师应引导学生提升自己的信息素养,强化批判性思考和判断AI技术生成文本的质量和准确性。
三、用好ChatGPT辅助本科生学术论文写作的三点思路
针对当前经管专业本科生学术写作过程中遇到的普遍问题,以及ChatGPT辅助学术论文写作的典型应用场景,旨在防范该产品潜在风险情况下,为高校老师在指导和教授学生学术论文写作探索出如下思路④。
(一)“红绿灯”规范学生使用场景。学生的认知普遍经历从“无意识的无为”到“无意识的有为”,在此过程中的当务之急是让学生明白ChatGPT可以做什么、不能做什么、以及禁止做什么。论文指导或授课老师应结合经管专业论文写作流程分类规范学生AI技术的使用场景,搭建“红绿灯”引导学生做到令行禁止。在文献检索和论文写作环节,规劝学生不简单地依赖ChatGPT产出“学术垃圾”;在论文选题、文献综述和开题报告的撰写时应该谨慎使用AI技术,将产出结果与其他科学资料进行反复引证;在文献阅读、数据分析和文字润色环节指导并鼓励学生运用AI技术解读繁琐的数理模型和回归结果,开展初步的数据探索和可视化分析,以及校对文字语法错误和提升文字逻辑性。
(二)“AI助理”为学生提供实时反馈和指导。论文指导或授课老师可以通过“AI助手”的生成内容来对学生的论文进行实时反馈和指导。通过分析学生的写作文本,“AI助理”可以协助老师改进学生论文的结构、逻辑和语言表达。此外,“AI助理”还能批量智能批改作业,节省老师大量的时间和精力,同时也能够生成优质的论文案例,为学生提供参考和借鉴,减轻老师的工作负担,提高教学效率。
(三)“六经注我”培养学生独立思考能力。ChatGPT可以提供丰富的信息和观点但也可能产出虚假信息,因此需要培养学生独立思考的能力。老师可以通过提出开放性问题、组织讨论、要求学生进行逻辑分析等方式,帮助学生将ChatGPT生成的内容融入自己的思考,形成独特的见解和观点。在使用ChatGPT的过程中,老师需要引导学生保持独立思考,鼓励他们通过与ChatGPT的互动来梳理自己的思路,而不是完全依赖ChatGPT的生成内容。
结语
当下,ChatGPT为代表的生成式人工智能产品如雨后春笋般涌现,引发教育界和学术界的广泛关注和讨论。具体到经管专业本科生进行论文写作的全流程,ChatGPT在文献阅读、确定选题、数据分析、文本润色等环节具有广阔的应用空间,但若不当使用功能也可能造成学术剽窃、不当引用、虚假知识等潜在问题。当然,任何新技术、新工具的推广和使用都不是一帆风顺的,且技术本身具有中立性,关键在于学生的使用方式。本着“堵不如疏”的原则,高校老师应搭建“红绿灯”规范学生使用场景,运用“AI助手”获取实时反馈指导,以“六经注我”精神培养学生独立思考能力。
注释:
① 郭茜、冯瑞玲、华远方:《ChatGPT在英语学术论文写作与教学中的应用及潜在问题》,《外语电化教学》2023年第2期,第18-23页。
② 王树义、张庆薇:《ChatGPT给科研工作者带来的机遇与挑战》,《图书馆论坛》2023年第3期,第109-118页。
③ 高湘民、申皓铭:《生成式人工智能对科技论文写作的影响》,《中国科技信息》2023第15期,第124-128页。
④ Larry Ferlazzo:《19 Ways to Use ChatGPT in Your Classroom》, https://www.edweek.org/teaching-learning/opinion-19-ways-to-use-chatgpt-in-your-classroom/2023/01, 访问时间: 2023年11月1日。





京公网安备 11011302003690号