- 收藏
- 加入书签
新工科和工程认证背景下食品分析实验课程达成度评价体系构建及教学改革探索
【摘 要】:在国家积极推动“新工科”建设的背景下,注重培养学生的工程实践能力,已成为实验课程教学改革的核心。工程教育认证是保障教育质量和促进工程师资格国际互认的重要基础。依托北方民族大学食品科学与工程专业的工程教育认证,本文详尽地论述了食品分析实验课程的课程目标与毕业要求指标点之间的对应关系。在此基础上,我们构建了食品分析实验课程的目标达成度评估体系,以2021~2022学年为例,通过对《食品分析实验》教学质量的调查研究,从教学方法、理论与实践相结合、考核制度等方面进行了探讨。
【关键词】:《食品分析实验》;工程教育认证;达成度评价体系;教学改革
DOI:10.12417/2705-1358.24.02.036
高等教育的发展程度反映了一个国家的发展程度与潜力。2016年,我国首次提出了“新工科”的理念,并于2017年正式提出“加快推进新工科”的建设与发展。在《“新工科”建设复旦共识》对“新工科”内涵进行了阐释,强调要新工科与传统工科交叉融合的“新结构”,探索一种“新模式”来实施对工程教育类型人才的培养,构建和健全具有中国特色的工程教育“新体系”[1]。
中国工程教育专业认证协会承担组织和指导国内各类高校进行工程类教育的专业鉴定与认证工作,即工程教育认证。旨在推动国内有关大学的工程教育教学改革,提高我国工程教育的整体水平与国际竞争力,培养造就一大批具有创新能力和国际视野、高素质的现代工程技术人才,进而促使我国培育的高等人才更加贴合产业与社会的需求[2]。工程教育的根本思想是能力本位,同时也不乏需求导向的理念。以大学生的学习效果为起点,工程教育应关注大学生对知识与技能的掌握和运用程度,注重学生知识技能的学习效果[3]。在培养目标上,要根据行业、社会对人才的需求,制定培养目标;在课程体系设计上,要根据行业和社会对人才的需求,筹备教学体系。在教学中,更多地重视对高等人才能力的培养,重视每个独立个体在各个阶段的学习成效。在此基础上,按照教育教学的规律,对培养目标、课程体系、教学方法等进行持续的调整和优化[4]。遵循工程教育专业认证的核心理念,各专业立足于“逆向设计,正向施工”的原则,以培养目标为导向,精心且合理地规划教学方案与课程体系。在施教过程中,紧密围绕培养目标,有针对性地编排教学素材与教学方法。明确教师在工程教育中的职责,把培养学生的能力作为基本目标,合理评价与考核每个学生的教学目标和毕业条件[5]。工程教育认证的核心在于不断追求质量的提升,而评估的目的则在于促进这种改进的实现。学生是教育质量的主体,毕业生评价是衡量教育质量的重要指标,各专业必须致力于构建教学质量的持续优化体系,定期对课程内容、培养计划、毕业标准以及教学大纲进行全面评估。同时,教师需要不断地对教学手段和策略进行革新。更为重要的是,教师理应从学生的实际学习成效中展现改进的成果,确保教学质量的稳步提升[6]。
食品分析实验是食品科学与工程专业中,一门不可或缺的实践必修课程。该课程深度融合了分析化学、分析化学实验以及仪器分析等多领域知识,是一门极富实践性的综合性学科。本课程的主要内容是介绍食品中基本成分的分析方法。通过本课程的学习,使学生掌握食品感官评定及卫生检验中的基础知识、理化检验、基本理论、基本研究手段和实验方法;能够灵活运用食品分析与检测的基本理论知识和实验方法,综合其他学科相关知识并应用于实践。培养学生良好的实验技能和卫生检验的科研的初步能力,为食品行业把好质量关,为改善生产技术与工艺,发展新型食品资源奠定基础,通过加强动手能力的培养,从而达到开拓学习思路、夯实检测技术的教学目的。本研究以工程教育认证的核心思想为指引,紧密结合食品分析实验的独特教学属性和工程教育的严苛标准,构建了《食品分析》实验课程与《毕业要求》指标相对应的达成度评价体系。以2021~2022学年为实证对象,深入剖析了食品分析实验课程的达成度情况,并基于分析成果,提出了切实可行的改革策略。
1 食品分析实验的课程目标与毕业要求指标体系
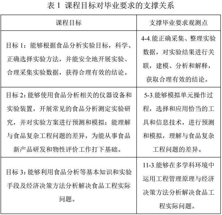
课程目标是《食品分析实验》课程编写的关键指引,它作为整个课程体系的核心标准,将贯穿于教材编写的始终,发挥着不可或缺的导向作用。确定食品分析实验的课程目标,首先要确定《食品分析》课程与毕业要求的对应关系,使其在实际教学过程中得到充分的体现[7]。根据食品分析实验课程在食品科学本科教育架构中的重要地位,以及与之对应的毕业生能力培养标准,我们将食品分析实验课程的教学目标细化为以下三个层面:
①课程目标能够根据食品分析实验目标,科学、正确选择实验方法,并能安全地开展实验、合理采集实验数据,获得合理有效的结论。
②课程目标能够使用食品分析相关的仪器设备和实验装置,开展常见的食品分析测定实验研究,并对实验方案进行预测和模拟;能理解与食品复杂工程问题的差异,为能从事食品新产品研发和物性评价工作打下基础。
③课程目标能够利用食品分析等基本知识和实验手段和经济决策方法解决现实中食品工程的实际问题。
(1)教学内容与授课方式支撑课程目标达成的说明[8]
①学习食品及加工制品的质量要求以及学习食品及加工制品的质量要求以及对食品中各类成分的分析方法和原理,并能精准地采集并系统化整理实验数据,将实验结果进行逻辑串联,构建分析模型以阐释内在规律,进而推导出既合乎逻辑又具备实用价值的结论。在教学方面,主要运用启发式、案例式教学法,辅以多媒体教学课件等现代教学手段,共同构建丰富多彩的课堂教学内容。教学内容与教学方法相得益彰,共同服务于实现课程目标1。
②学习利用食品分析的原理及方法,使学生具备建立单元操作模型与选用合适工具和信息技术的能力,预测和模拟食品中各类成分的分析操作过程、理解与食品复杂工程问题的差异的能力,并具有工程思维、工程实践以及解决实际问题的能力。在教学方面,主要运用启发式、案例式教学法,辅以多媒体教学课件等现代教学手段,共同构建丰富多彩的课堂教学内容。教学内容与教学方法共同服务于实现课程目标2。
③学习食品分析实验方法与基本的操作技巧,深化学生对理论教学知识的理解,使学生能够使用相关仪器设备和实验装置,开展常见的生物化学实验研究,并对实验方案进行设计;正确记录实验过程,进行结果分析,获得实验结论,并具有安全地开展食品工程相关实验的能力及合作能力,同时在多学科的背景下,应用工程管理学的基本理论和经济决策理论,对食品工程的实际问题进行分析和解决。主要采用实验现场教学法。教学内容与授课方式支撑课程目标3。
(2)课程考核内容/方式与课程目标的匹配性说明[9]
本课程的考核总成绩由平时成绩、实验成绩构成,分别占总成绩的0.4、0.6,其中:平时成绩分为三个模块,分别是预习报告、实验预习汇报及实验操作,其中预习报告与实验预习汇报各占5%;实验操作分数占总成绩的30%,实验成绩包括实习报告及实验测验两部分,实践操作占总成绩的40%,实验考核占20%;
本课程通过实验预习汇报、预习报告、实验操作、实验报告和实验考试来评价课程目标1、目标2、目标3的达成情况,各考察环节的考试内容、目标分值、题型等见表2。课程评价的内容和方法要符合课程目标的需要,并能支持对相应的课程目标进行评价。
因为在工程教育认证中,是以“大学生”为中心的,所说的“大学生”不单是指这个整体,而是每一个独立的学生个体。因此,为了研究大学生的课程目标完成度,分别对各个课程目标的达成情况作了散点分布图(图1)。从图1中可以看出,通过学生是否能够根据食品中各类成分的分析方法和原理,并能精准地采集并系统化整理实验数据,将实验结果进行逻辑串联,构建分析模型以阐释内在规律,进而推导出既合乎逻辑又具备实用价值的结论。该课程目标考核的达标值为0.6,进一步分析课程目标1散点图(图1a)76名同学均达到或超过0.6,达到预期学习效果。通过学生是否能够利用食品分析的原理及方法建立单元操作模型与选用合适工具和信息技术的能力,预测和模拟食品中各类成分的分析操作过程、理解与食品复杂工程问题的差异的能力。该项课程目标考核的达标值为0.6,进一步分析课程目标2散点图(图1b),76名同学均达到或超过0.6,达到预期学习效果。在此基础上,让同学们能够更好的理解和掌握食品分析的实验方法与基本技能,并能在多学科的背景下,将工程管理的原理和经济决策的方法应用于食品工程的实践中。该项课程目标考核的达标值为0.6,进一步分析课程目标3散点图(图1c),所有76名同学超过0.6,达到预期学习效果。本课程总目标达成情况:0.84。进一步分析各学生课程总目标达成情况散点图(图1d)全部76名同学超过0.6,达到预期学习效果。
2 食品分析实验课程教学改革措施
(1)紧跟认证需求,适时修订课程大纲。遵循工程教育专业认证的严苛准则与规范,我们确定了实验课程的教学目标以及学生应熟练掌握的技能要点,同时对教学大纲进行了系统优化,以使其与食品科学专业的认证标准严丝合缝。在最新修订的人才培养体系框架内,食品分析实验课程的教学宗旨已全方位涵盖相关的毕业要求指标点。在实践环节中,我们摒弃了传统的考核模式,引入学生自评机制,构建了更为科学的实验成绩评价体系[10]。学生的实验成绩由课堂实际表现和实验报告两部分构成。其中,课堂实际表现从出勤情况、实验投入度及小组合作默契度三个角度衡量;而实验报告则着重考察其提交的及时性与规范性,以及数据处理的准确性与实验分析的深度。此举既凸显了实验报告的关键地位,又强化了学生参与实验和团队协作的重要性。这一公正且合理的评价方式得到了学生的广泛认可,对于培养和提升学生的实践操作能力和创新思维具有积极意义。
(2)加强实验技能。加深对实验原理的认识,并根据实际情况,选用合适的实验方法。《食品分析实验》是食品科学与工程专业的实践必修课,分析化学是食品分析的基础,由于学生对分析化学的认知尚浅,某些核心原理难以透彻领悟,这使得他们在分析过程中往往感到无所适从。只有深刻领会这些原理,学生的实验能力才能获得质的飞跃。鉴于食品成分的繁杂性,分析工作必须建立在对各种分析方法原理的精确理解和熟练掌握之上。倘若对分析原理的领悟存在偏差或不够深入,那么在实际操作中很可能会遇到严重困扰,从而导致分析结果的失真。因此,教师在讲授时应着重阐释原理,使学生清晰了解各种药品与仪器在实验中的具体作用。
(3)以实验条件为依据,进行实验教学课程体系的优化。食品分析实验课程的设置,不仅在于巩固过往的理论教学基础,更着眼于激发学生的创新思维与实践能力。传统的教学方式常常局限于书本上的标准方法和材料,既显得单调乏味,又因学校实验条件的限制,难以精确满足实验需求,从而影响结果的准确性或迫使实验流程简化。为了丰富和提升实验教学的品质,我们可以将本课程有层次地划分为两个主要部分:其一是基础实验板块,其目标是使学生熟练掌握食品加工的基本技能和基础实验操作。这一部分将遵循传统的教学模式进行,确保学生能够打下坚实的基础。其二是综合性与设计性实验板块,其核心旨在培养学生独立开发新产品和解决生产实践中问题的能力。在这一板块中,学生被要求自主设计实验方案,在深入研阅相关资料并紧密联系实际生活的基础之上,精心挑选出符合个人兴趣的实验材料。教师方面,则会根据学校的具体情况以及学生的个性化设计方案,来周密地部署整个实验过程[11]。
(4)调整教学思路,充分调动学生学习的积极性。改变了原有的实验教学运作方式;在基础实验中,同样的实验内容,会尽可能地将不同的材料和配方分配给不同的小组,在老师的引导下,学生可以设置参数的梯度,从而使学生能够在一个单位的时间里获得更多的知识,而不是只有一个结果。综合实验是以5~6人为一组,在老师的指导下选定或确定一项主题,在一定的期限内自行进行资料查阅,制定实验方案,实验研究,数据整理,研究报告的写作,老师负责提供药物和仪器,同时在实验的时候,对学生所遇到的问题给予启发,并给出意见。
(5)注重基本操作培训,使操作标准化
在实验课程的设计安排上,应包括从基础溶液的配置、样本采集、样本处理(诸如分离、萃取、富集等环节)到测定流程,再到实验数据的分析处理等诸多环节,以确保每位学生均能独立进行食品的分析工作[12]。鉴于过往的实验教学中,学生通常直接使用教师已配好的各类药品,导致学生对于药品配制的方法与规范缺乏深入了解。然而,《食品分析实验》课程的基础操作训练则能精准地体现对学生实际操作能力及创新精神的培养。分析结果的精确度,主要体现在学生每一个基本操作步骤的规范与执行上。另外,《食品分析实验》课程的教学目标也是要把学生培养成实用型人才,因此,在实验中要更加规范。
(6)开设大型仪器课程,培养学生现代分析意识。在现今开设的《食品分析实验》课程中,我们在为学生奠定基础分析技能的同时,更需培养学生对常用大型仪器的操控能力以及对其标准操作程序的认知。通过这样的教学设计,学生不仅能够掌握基础的分析手段,还能对高级仪器的使用规范有所认识,并使其具有较强的应用能力。以食品分析中广泛采用的高效液相色谱技术为例,基于先前基础课程所传授的知识,我们推导出了高效液相色谱技术的理论基石。本文着重阐述了该技术的适用领域,旨在帮助学生更深入地理解分析原理及仪器的构造特点。通过这样的学习,学生们不仅能够更好地掌握这一技术,还能为将来在分析领域选择恰当的方法奠定坚实的基础。
(7)培育学生剖析、归纳以达成精确论断的本领。在过去的教学实践中,我们注意到,学生在牢固掌握基本操作技能后,通常能够较为流畅地执行测量作业,并收获颇丰的相关数据。然而,因为对数据处理手法的认知不足,以及对误差理念的模糊不清,他们最终呈现的分析成果往往难以令人信服,甚至有些得出了截然相反的论断。因此,对实验报告的写作方法和数据分析的步骤进行了重视,同时还要通过试验来对误差的成因进行分析,以便获得真实可信的结果。
(8)开放实验场所,充分彰显其作为实验教学核心基地的效能。完备的实验分析装置与严谨的操作管理流程,构成了确保实验教学质量的坚实基石。在实验教学团队的构建、实验室仪器装备与环境安全保障,以及管理体系的诸多层面,均能有效契合教学之所需。近年来,学校针对实验室的管理架构实施了不间断的改革举措,为了提高仪器的利用率,将仪器设备共享到了一个新的高度。同时,为了让学生们能够在实验的基础上得到更好的学习环境,这对于提升学生的实际能力和提高实验教学的质量起到了很大的作用。
3 结语
《食品分析实验》是一门以食品中的物质组成成分检测为主体的具有较高的应用能力的专业课程。在学习了实验教学内容之后,学生们可以对有关的实验技能有一个比较深入的了解,可以自己进行实验操作和产物的测试,并且可以对试验测试的结果进行独立的分析,从而提高了食物的检测和综合分析的能力。针对食品专业本科学生工程能力培养的现实需要,在《食品分析实验》课程中引入创新和工程实践能力,突出工程实践教育思想,构建食品工程人才培养体系;围绕《食品分析实验》教学内容与模式的改革,提高学生的专业基础、实践能力和创新能力,为我国食品安全领域的发展提供专门的人才,为保障我国食品安全,促进食品产业的发展做出贡献。
参考文献:
[1]“新工科”建设复旦共识[J]. 高等工程教育研究, 2017, (01): 10-11.
[2] 姜春玲, 陈君. 工程教育专业认证下实践教学体系与模式探索[J]. 高教学刊, 2024, 10(08): 63-67.
[3] 贾权, 郭计云, 王明明.“新工科+工程教育认证”背景下特色专业人才培养体系探究[J]. 高教学刊, 2024, 10(S2): 157-160.
[4] 张郃, 孔祥鹏, 常西亮等. 工程教育背景下化工应用型人才培养模式的探讨[J].化工设计通讯, 2024, 50(02): 79-81.
[5] 钟鸣, 范丽萍, 李威娜等. 工程认证背景下地方高校食品专业课程体系设置——以嘉应学院食品科学与工程专业为例[J]. 食品工业, 2023, 44(12): 237-242.
[6] 王久鑫, 张克平. 基于工程教育专业认证“核心理念”的本科毕业设计创新模式研究——以机械设计制造及其自动化专业为例[J]. 兰州文理学院学报(自然科学版), 2023, 37(03): 113-118.
[7] 程相龙, 王要令, 郭晋菊等. 浅析工程教育专业认证中课程目标设置及达成评价[J]. 工业和信息化教育, 2024, (02): 32-36.
[8] 王丽, 王威, 张杨梅. 面向工程认证的课程目标达成评价方法研究——以“信号与系统”课程为例[J]. 工业和信息化教育, 2024, (02): 12-16+22.
[8] 陈雷, 曹慧, 艾超等. 工程教育认证背景下的《食品工艺学》课程建设的教学改革与实践[J].中国脂,2023,48(05):155-156.
[9]刘士亮,毛德强,于翠松等.工程教育认证驱动下课程目标达成度评价方法研究[J]. 教育教学论坛, 2023, (04): 20-25.
[10] 谭伟, 杨浩森, 田铁. 工程教育专业认证下的测试技术课程教学研究与改革[J]. 大学教育, 2021, (12): 58-60.
[11] 陈姝娟, 何利, 李美良. 工程教育专业认证背景下《食品分析》课程教学改革的探索[J]. 食品与发酵科技, 2021, 57(05): 127-130.
[12] 周凯, 袁洪强, 谢向东. 工程教育认证背景下建筑结构试验与检测课程教学改革研究——以长江大学为例[J]. 华章, 2024, (02): 102-104.
项目资助:2021年度北方民族大学教育教学改革研究项目一般项目:基于新工科及校企协同育人背景下 食品分析实验教学体系改革与研究。
作者简介:徐小春(1984-),女,宁夏银川人,博士,讲师,从事食品分析的科研教学工作。





京公网安备 11011302003690号