- 收藏
- 加入书签
基于学习科学与游戏化教学的初中化学课例研究
——以《燃烧与灭火》为例
【摘 要】:本文重点阐述初中化学课例如何在学习科学与游戏化教学的理论支持下,利用游戏元素,将课堂整体设计成为一个大游戏。既让课堂以学生的“学”为主,又让这种学习过程更科学化和游戏化。学习应该是主动积极的体验、感悟及运用过程,让初中化学课堂在“游戏化”的教与学中寓教于乐,并应用学习科学让学习者完成“意义学习”是本文的重要研究方向。
【关键词】:学习科学;游戏化;学习动机;意义学习
DOI:10.12417/2705-1358.24.09.055
理查德·E.梅耶在《应用学习科学》中说:“学习动机是意义学习的先决条件[1]。”初中化学是学生学习这门学科的“启蒙”阶段,《初中化学新课程标准》中提到;“倡导从学生和社会发展的需要出发,发挥学科自身优势,将科学探究作为课程改革的突破口,激发学生的主动性和创新意识,促使学生积极主动的学习。”那么如何激发学生学习化学的主动性(即学习动机)从而达成意义学习的目标呢?
学习科学中学习的五种动机理论为:兴趣、信念、归因、目标或者伙伴[2]。而游戏的挑战性、竞争性等特性可以使学习变得更有趣。这种游戏化学习模式通过捕获学生的好奇心、注意力,从而激发学生的学习动机。而这种动机,并不是表面上的休闲娱乐、发泄等动机,而是因为挑战、好奇、竞争等行为或心理对学习产生兴趣以及目标的深层次动机。游戏化教学的核心就是要激发内在动机的价值,在教学各个环节的活动中有机融入游戏元素或理念,从而使学生能够挣脱常规教学的缚和限制,以对待游戏的精神和态度来对待学习的过程和结果,让意义学习在化学学习中生根发芽。笔者将从以下三个方面阐述本课例的具体做法:
1 挖掘游戏元素,选择游戏化教学方式
游戏化教学的方式两种:一是将游戏应用于教学活动中;二是将教学活动设计成游戏[2]。化学是科学教育的重要部分,是以实验为基础的科学学科,鲜有完全适用的网络或实体游戏能运用于具体教学。本文讨论的课例《燃烧与灭火》为人教版九年级化学第七单元课题一的内容,主要运用第二种游戏化教学方式,构建游戏化的教学情境,利用小组PK、积分、排行榜等游戏元素将传统教学活动环节设计为游戏闯关。
以表1中为例,将课堂的导入环节设计为相关性的角色扮演游戏导入,新授环节的第一环节则将相关的课程知识“燃烧的定义”设计为游戏中的一次闯关。通过角色扮演让学生身临其境的体会化学知识源于生活,并能在掌握后服务于生活。既能恰到好处的引导学生主动进入课堂学习状态,又能收获良好的课堂教学效果。
传统教学只是“填鸭式”的让学生被动接受了知识,学生要应对评价就只能机械记忆重难点知识,这种“机械学习”会日渐消耗学生的学习兴趣并使其主观能动性大大减退。但若利用游戏化的元素使教学环节和学习过程变得生动有趣,那么学生在后阶段更深层的学习中遇到与“燃烧与灭火”相似的可联系生活实际并自发性探究的问题时,就有了知识上的正向迁移能力。所以笔者在对本课例设计及不断反思中以激发学习者主动探究学习从而获取知识、提高能力为思路,旨在培养学习者在“意义学习”的过程中,通过游戏化的体验将具化的“旧知识”迁移为获得“新知识”的能力。即主张“授人以鱼不如授之以渔”。
2 探究性学习与游戏化教学有机结合
美国著名教育家杜威提出了探究性学习的概念。而随着我国课程改革的深入,探究性学习在义务教育阶段的课程实施中犹受重视。化学学课的核心素养中提到:“证据推理与模型认知”、“科学探究与创新意识”。这两点都需要学生独立自主的通过科学探究的活动,获得知识并培养探究能力,从而形成良好的情感态度与价值观。笔者在本课例中将游戏化教学充分与探究性学习融合,具体分为以下三个阶段:
2.1自主学习阶段
结合表1中的环节设计可看出这次游戏化探究性学习相当于一次“赤壁之战闯关赛”。在“闯关”的第一关,“挑战者”首先化身相应历史人物锁定需要解决的问题“什么是燃烧?”,在相关生活经验中及已有知识下,“单枪匹马”的进入自主学习阶段。
2.2合作探究阶段
当第一关已经通过自主学习阶段闯过后,挑战者的身心经过消耗可能会使接下来的“闯关”进入举步维艰的困难境地。这时进入恰到好处的团队协作,对挑战者而言就如“及时雨”。
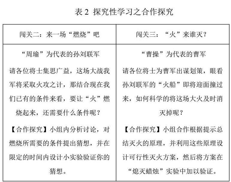
以表2所示的合作探究阶段为例,将探究性学习和游戏化教学有机结合。在此阶段,挑战者将体会到团力量之强大,并实现个人在团队中的价值,通过游戏化的手段增强这次“闯关赛”的竞技与趣味效果。
2.3总结交流阶段
通常教学过程中的总结阶段大多由教师根据板书引导学生归纳本节课的重点知识。本课例因利用游戏化探究性学习为主导,特将总结交流阶段设计为挑战者分享心得体会,恰当的经验交流和反思总结可以避免游戏化过度带来的主次不分问题。
师:本次“赤壁之战闯关赛”的重重关卡没有难到各位有勇有谋的挑战者们,善于总结反思的将士必能在面临今后的各种难关时,披荆斩棘,勇往直前。那么今天这次闯关之旅让你有什么收获和感想呢?
生:作为孙刘联军成员的我,知道了燃烧就是……以及燃烧需要的条件是……/作为曹军将士成员的我,了解到我们可以利用以下方法或原理来灭火……/我还认识到探究过程中合作的重要性……
综上所述,不难发现游戏化教学和探究性学习只要采用恰当合适的方式相互融合,就能达成“1+1>2”的效果。既能使教学方式变得丰富、有趣、有意义,更能让课堂上的师生关系平等和谐的促进发展。学生以游戏中的主角身份获得到使命感和荣誉感,能在游戏化的探究性学习情境中回望历史、把握当下、憧憬未来。
3 以练促学,游戏化元素评估学习效果
“实践是检验真理的唯一标准”,对于习得的知识和能力若不及时巩固,那么其有效期将大大缩短。练习的目的是巩固所学,而通常教学过程中的练习就是做题,通过习题完成情况来评估学生的学习情况。本课例选择游戏元素的检测方式,利用学生游戏时的竞争意识和好胜心来优化教学评估方式,示例如下表3中所示。
“布鲁姆教育目标”为:记忆、理解、应用、分析、评价和创造。课堂教学过程中的练习环节能及时快速的证明出各项教育目标是否阶段性达成。这种游戏元素充斥的检测练习,让学生在高度集中的游戏体验中真实反馈学习效果。正如“幽默是一种高级的智慧”[3]。把知识变成游戏,用游戏进行教学,或许是一种高级的教育智慧[4]。
4 结语
结合以上三点不难看出,笔者希望以本课为例,体现学生是知识及能力的主动建构者,教师只作认知的指导者、引领者。促进意义学习便是促进学生主动获取概念知识和策略能力。利用游戏化的框架背景与游戏环节,目的在于科学化的激发学生的兴趣作为学习动机,让学生因为在“玩中学”而喜欢学习化学。利用贴合实际、符合历史故事的生动情节,旨在让学生自发参与并相信肯定自己能达成学习目标。利用探究性学习,分组合作的学习模式,是让学生身处模拟下的社交氛围中,在团队中即将同学视为伙伴,更将教师当作助手,找到自身归属感,愿意参与到“意义学习”中,不断加深其深度学习的“内驱力”。但是,再好的课例设计也会存在不足。本课例最终实际完成课堂教学后,不难发现还有许多值得思考的问题。例如:如何让游戏化初中化学课堂在轻松快乐教学的同时,还能助力学生学科核心素养的提升?游戏真的能激发所有学生的学习动机吗?游戏激发的动机都是学习动机吗?游戏激发的动机可以迁移到日常学习中吗?[6]这些问题都值得笔者去思考,游戏化学习在学习科学的指导下如何运用于初中化学教学还需要更加深入的研究。
参考文献:
[1] (美)理查德·E.梅耶著;盛群力,丁旭,钟丽佳译.应用学习科学:心理学大师给教师的建议[M].北京:中国轻工业出版社,2016.
[2] 尚俊杰,曲茜美主编.游戏化教学法[M].北京:高等教育出版社,2019.
[3] 林语堂.林语堂经典作品选:论读书论幽默[M].当代世界出版社,2002.
[4] 尚俊杰,庄绍勇,蒋宇.教育游戏面临的三层困难和障碍:再论发展轻游戏的必要性[J].电化教育研究,2011(5):65-71.



京公网安备 11011302003690号