- 收藏
- 加入书签
基于课后习题例谈小学语文中年段文言文教学策略
——以统编版小学语文四年级下册《囊萤夜读》为例
[摘要]文言文是中华民族优秀传统文化的载体。教师要对照课标要求,分析教材编写意图,以课后习题作为重要依据,准确把握文言文教学目标,探索行之有效的教学策略,提升学生的语文素养。
[关键词]文言文;小学中年段;课后习题;教学策略
文言文是中华民族优秀传统文化的载体,统编版小学语文教材从三年级开始新增多篇文言文。教师要对照课标要求,分析教材编写意图,准确把握文言文教学目标,探索行之有效的教学策略,提升学生的语文素养。
一、中年段文言文教材分析
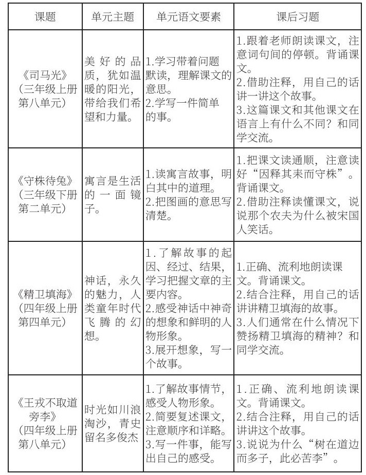
统编版小学语文教材陈先云主编说,统编语文教科书的思考练习体现了语言文字训练的系统性、发展性,是具体的“语文学习活动”的凭借,是提升语文学科能力的的抓手。笔者认为,课后习题是教师把握教学重难点、设计教学策略的重要依据。笔者将中年段教材中的文言文篇目为主相关内容梳理如下。
通过梳理,不难发现以下几点:
(一)统编版小学语文教材选入的文言文都出自名著名篇,目的是运用优秀传统文化润物无声地培养学生的人文底蕴。这也是教材总主编温儒敏教授在阐述教材编写理念中提到的“整体渗透,润物无声”。中年段选取的内容是短小精悍或耳熟能详的故事,有利于引发共鸣,激发学生学习文言文的兴趣。
(二)统编版教材语文要素的布置有螺旋式递进的特点,同时,每个单元的内容围绕单元整体目标呈梯度规律发展,每一篇文言文课后习题的设计体现了单元要素的渗透落实。
(三)课后习题最能体现教材编写意图。中年段课后习题主要聚焦在正确流利朗读、背诵以及理解字词和文章内容上,这说明学习文言文应当“积累为重,诵读为本”。同时课后习题渗透了学习方法,是确定教学目标的重要依据,也是教师设计教学策略的重要凭借。
二、中年段文言文教学策略
根据以上综合分析,笔者以李威老师执教的《囊萤夜读》为例,浅谈中年段文言文教学策略。
《囊萤夜读》课后习题共四项,内容既指明了本课教学目标及重难点,即读准字音,会写生字,诵读积累,借助方法理解内容、感悟人物形象等,又指向了学习方法,即通过借助注释和扩词法等理解关键词句的意思。教师从课后习题着手,确定教学内容取向,采用如下教学策略。
(一)策略一:以读为本,突破重点
诵读是学生走进文本,和文本对话的前提。李老师引导学生多形式、多层次诵读,循序渐进提升学生的阅读能力。
1.“据义定音”,读准字音
在文言文学习中,难读的字、词,往往影响学习成效。本课教学,教师抓住多音字“盛”,引导学生根据字义来判断字音,再让学生运用方法读准另一个多音字“数”。教师聚焦难读的字,不着痕迹地引导学生总结方法并加以运用,扎实扫清读音障碍。
2.“人物后停顿”,读好节奏
正确停顿是诵读文言文的要求之一,不会断句,就很难理解文言文的意思。教师在引导学生读好句子“胤恭勤不倦,博学多通”时,出示之前学习的文言文——“女娃/游于东海”和“诸儿/竞走取之”等句子,引导学生发现停顿规律,即在读“谁干什么或怎么样的”句式时,要在“谁”的后面加以停顿。教师在此基础上,引导学生温故知新,迁移运用,读通课文。
3.深读感悟,读出韵味
要让学生感受文言文的韵律美,激发学生诵读兴趣,教师就要创设丰富的诵读形式,让学生在兴趣盎然中感受文言文的韵律美。比如,分角色诵读、创设情境诵读、配乐诵读等。在执教《囊萤夜读》时,李老师通过创设情境,引导学生想象车胤囊萤夜读的画面,并配上悠扬的古琴声,引导学生读出画面,读出韵味。
(二)策略二:教给方法,实践运用
课程改革强调学习方式的转变,强调学生的主体性。课堂上教师除了教知识、训练技能,更要教学习方法,发挥学生的主体作用。
在文言文教学中,字词句的释义是重点环节,也是学生普遍存在的学习难点。教师在教学中,要尤其注重方法的渗透。李老师在执教《囊萤夜读》时,除了引导学生回顾学习文言文的方法,如:借助注释、联系上下文、关注插图等,还结合关键字——“倦”,引导学生学习扩词法并迁移运用:“文中还有哪些地方也可以运用这样方法理解意思?”这也是课后习题中要求学习掌握的学习方法。
(三)策略三:聚焦词句,自主探究
吴忠豪教授说:“教学语文,须聚焦字词,不断丰富学生的‘语言经验’”。文言文篇目语言简练但难读难懂,教师在教学中要聚焦关键词句,尤其是难懂的词句,引导学生自主探究。
李威老师在执教《囊萤夜读》时,聚焦“练”和“囊”字,通过补充图片和诗句“千里澄江似练”和“水如一匹练,此地即平天”等引导学生分析辨析,从而理解关键词的意思。在感悟人物形象时,教师抓住“以夜继日”这个词创设情境,想象车胤白天和晚上读书时的场景,学生通过探究,明白“在练囊微弱的萤火下,从晚上一直读到白天,就是——以夜继日”,这样既理解了意思,也通过关键词感悟到车胤勤学苦读的品质。
(四)策略四:补充材料,拓展迁移
小学阶段选入的文言文篇幅短小,教学时要做到适当延伸与拓展,增加积累,提升学生的阅读量和阅读能力。本课学习中,为了进一步感悟人物形象,深刻体会人物优秀品质,教师结合史料,拓展阅读内容,让学生了解成年后的车胤官至吏部尚书,成为一位正直的好官,从而让人物形象更加丰满。同时,以“追光少年”为主题,补充了其他小古文——《凿壁偷光》《孙康映雪》等,引导学生将本课习得的阅读方法进行迁移应用,让学生从文言故事中体会字词句的释义,感受人物的优秀品质。
统编版小学语文教材确立了文言文在语文课程中的地位,强调了文言文在小学语文教学中的重要性。教师要依据课后习题明确教学目标,通过有效的教学策略,逐步提升学生的语文学习能力,培养学生的语文素养。
参考文献
[1]陈洁男.比对课后练习,做好教学衔接[J].语文建设,2019(10):25-27+61.
[2]朱水平.统编语文文言文教材简析及教学建议[J].教学与管理,2019(29):35-37.


京公网安备 11011302003690号