- 收藏
- 加入书签
新文科和双创背景下《运营管理》课程“信息化+理实一体”教学改革探索
摘要:《运营管理》课程属于管理类专业的一门专业基础课。本文在分析了课程教学痛点基础上,基于新文科和双创背景,融合思政目标;通过增添案例库、视频、动画,融合前沿知识,各专业知识交叉融合,来重构课程知识体系,对教学内容创新。设计了基于新文科背景的信息化教学体系;基于翻转课堂、R-A结合、情景和游戏等教学模式创新,设计了符合对每一个章节内容特色的理论和实践一体化的教学举措,解决了课程教学中理论与实践脱节的问题,打造应用型教学,有效培养学生运用综合知识解决复杂问题的能力和创新性思维。
关键词:新文科;运营管理;信息化;理实一体
1 引言
运营管理是企业管理的重要一环,在企业管理的各领域中,运营管理是最复杂的领域,其涉及的面最广,牵涉的部门最多,任何一个企业经营管理者都必须先了解企业生产运营管理的基本规律与特征,才能管理好一个企业。随着市场竞争的加剧,企业对于具有运营管理知识和技能的人才需求不断增加[1]。学习运营管理课程将帮助学生适应市场需求,更好地服务于企业和社会,有效的运营管理能够提高企业的生产效率、降低成本、提高服务水平、增加市场份额等,对企业的长期发展有着至关重要的作用[4]。在大学经管类专业中,都安排《运营管理》这门课程作为专业必修或选修课程。运营管理课程对于提高学生的专业素养、提高就业竞争力、适应市场需求以及促进企业发展都具有重要意义。
目前我国正在大力推进新文科建设,其核心是实现交叉融合,将信息技术融入到经管类等文科专业的教学改革中去。因此,在新文科指导下,将信息技术融入到传统的课堂教学中去,进一步推进教与学的信息化改造,可以有效促进以“教为中心”向以“学为中心”的转变,实现教师和学生全方位互动,焕发课堂的活力,提升教学效果[2]。
加强学生创新创业教育,是服务社会发展,转变经济方式、建设创新型国家的战略举措,是培养学生创新精神和实践能力,实现以创新创业带动就业的重要途径。作为一门理论性和实践性并重的学科,《运营管理》课程的实践教学能帮助学生洞悉企业创建和运营规律,掌握市场预测、成本分析和管理决策等方面的技能,是培养学生认知能力、创新能力的主要平台,也是为企业培养创新人才,为社会培养创业人才的重要途径[3]。
2 运营管理课程教学痛点
《运营管理》是一门综合性、实践性较强的课程,属于管理类专业的专业基础课,通过本课程学习使学生能够了解现代运营管理的基本内容及其核心思想,以及国内外在该领域的新思想、新概念和新方法,使学生能够掌握科学的管理思想、管理手段及相关技能,学会对生产现场的各种要素进行合理的配置和优化,培养学生的实际操作能力。本课程授课对象为物流管理、财务管理、市场营销等管理类专业大三的学生,已经修完相关的通识课程和部分专业课,有一定的专业基础和理论基础,但是大多缺乏工程背景和企业实践经验。由于本课程不同于一般性的理论课程,其与企业具体的生产活动密切相关,课程内容定性和定量结合、理论和方法结合,需要学生具备一定的定量分析基础,但是授课学生中文科专业的学生比例较多,因此教学过程中容易出现运营管理知识建构能力低、理论与实践脱节、高阶思维能力弱、创造性思维不足和成长价值格局小等问题,具体教学痛点和表现如图1所示。
(1)运营管理知识建构能力低。由于课程内容涉及企业运营全流程,覆盖面广,同时定性和定量结合、理论和方法结合有一定的复杂性,学生主动建构能力不足。
(2)理论与实践脱节。课程内容注重理论介绍,缺乏实践应用性,学生难以应用理论知识解决实际内容。
(3)高阶思维能力弱、创造性思维不足。课程教学过程中,大部分是学生被动的接受知识,缺少深入思考发现问题及开放性批判性分析问题的多元思维模式,缺少创新意识。
(4)成长价值格局小。大部分学生学习目的局限于短期成长需求,学科情感尚不深厚,对国家民族发展中个人的价值与责任感不强。
综合以上情况,基于新文科和双创背景的运营管理课程教学改革能够很大程度上缓解教学的痛点问题。
3 基于新文科和双创背景的《运营管理》课程“信息化+理实一体”教学改革措施
本课程教学改革基于提出问题、分析问题和解决问题的研究脉络,针对现状分析,提出基于新文科和双创背景的教学目标调整,融合思政目标,以及教学内容的重构;分别针对新文科背景和双创背景在信息化和理实一体进行整个课程教学的改革,具体框架见图2。
3.1结合新文科及创新创业背景调整学生培养目标,重构教学内容
(1)教学目标上结合新文科和创新创业背景进行调整
在每章节教学内容讲解中,除了对知识目标、能力目标及情感目标等三个培养目标的强化之外,积极融入思政和创新创业目标,从价值观上面引领学生的发展。把思政教育贯穿教育教学全过程,课程结合生产运营有关的价值观、中国制造、中国力量、中国故事,积极引入实业发展中的艰苦创业等奋斗精神的实例,融入课程思政元素,夯实管理知识的同时,培养学生的大局观及脚踏实地奋斗的企业家精神。在教学目标中强化创新素质和创业潜能培养。
(2)增加案例库、视频和动画等相关知识
课堂开始的案例导入,引起学生的学习兴趣和思考;课中围绕知识点讲解案例分析,帮助学生对知识的理解和掌握;课后结合问题解决的案例应用,提高学生的应用管理知识解决具体问题的能力。同时增加视频和动画等元素丰富教学过程,帮助学生对枯燥知识的理解。
(3)融合前言知识
注重前沿和热点知识的及时跟进,例如引入绿色制造、工业4.0、智能制造、元宇宙等前沿知识,实现传统知识和前沿知识结合,拓展学生的视野和紧跟时代的前瞻性。
(4)跨专业知识交叉融合、产学融合
运营管理课程的知识点比较多,针对某些专业应用性强的知识讲解比如在市场预测方面及计划制定方面可以请教有关市场专业教师进行实时的远程讲解,在收获更专业知识的同时实现专业知识交叉融合创新,培养综合性复合型管理人才。同时积极利用企业资源,校企合作,理论与实践结合,助力运营管理素养的全面构建。
3.2 融合新文科背景,构建信息化教学体系
(1)基于智慧课堂的信息化教学模式设计
教学过程中结合智慧课堂进行互动教学,能够提高教学效率,从课前、课中及课后设计中,达成学生的全程参与学习和反馈,有利于开展课前精准的学情分析、课中的积极主动参与学习和课后的知识巩固和个性化辅导。
首先课前准备方面,将有关章节的课前预习内容、所用的参考内容、课堂讨论的案例材料等内容提前推放到智慧课堂平台给学生提前学习和参考,让学生对下次课程的知识概况有个全面的认知;同时对于前次课程的学习掌握情况进行分析,通过相应的作业反馈结果选择精讲、学生进行小组讨论后由学生讲或者侧重点的讲解等方式,有针对性的进行教学内容学习。
其次,课中环节,利用智慧课堂平台进行考勤、提问、讨论、头脑风暴、资料数据查阅、课堂测验、课堂作业等方式,积极开展课堂互动,多环节的推进学生参与课堂,提高学生的学习兴趣和主动性。
再次,在课后环节,针对于教学的重难点、学生容易出错的知识点录制成短视频等微课资料上传到智慧课堂平台,学生可以在课后复习或者写课后作业的时候通过速度平台的教学课件、教学短视频等进行相应知识点的学习巩固,教师可以对学生进行个性化辅导。
(2)建设智慧教学共享资源库
构建“微课”模块,针对重难点知识进行微课的教学内容设计;基于创新创业能力的“任务驱动”模块,包括教学任务的选择与设计、任务实现要求、评价方式设计等内容;重点建设课件、习题、试卷、典型案例、成果展示等共享资源库,从而增强师生互动和线上与线下互动。
3.3理论与实践一体化教学,提高双创能力
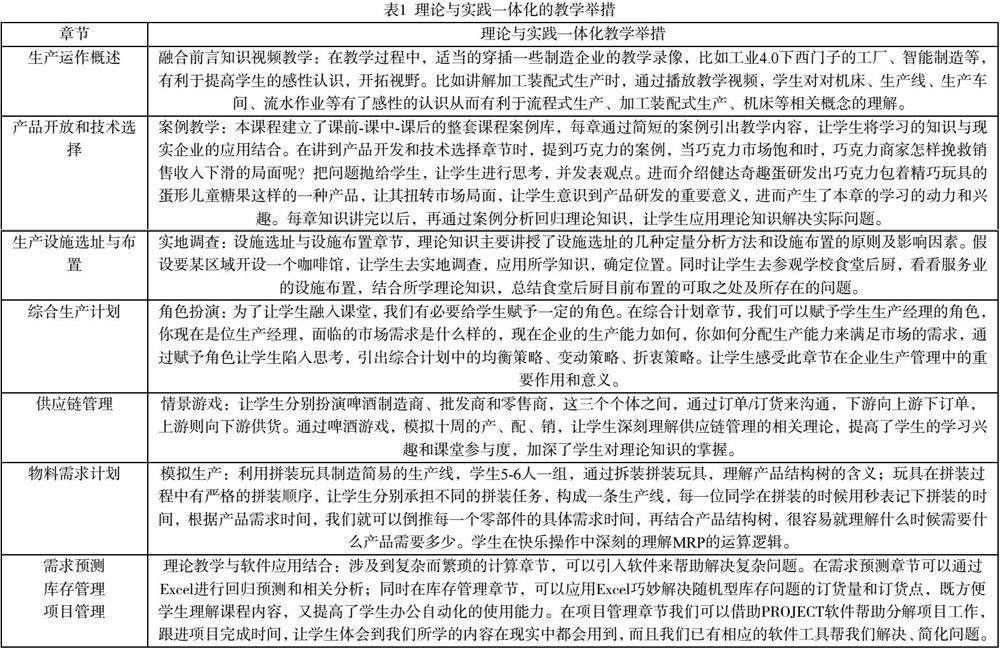
(1)各章节理实一体化教学举措
各章节理论与实践相结合的教学模式具体展开如表1所示[4]:
(2)以学生为中心的教学模式改革,提升知识应用和高阶思维能力
在教学模式方面,围绕以学生为中心、基于“高阶性、创新性、挑战度”设计教学过程,开展课堂讲授与课堂讨论相融合、翻转课堂、R-V结合等教学模式。
课堂知识讲授与课堂讨论相融合,针对各章节灵活切入针对的讨论方式,比如在讲到供应链管理的时候通过学生分组做情景游戏—啤酒游戏的方式,让学生在游戏中轻松理解供应链管理的难点;对于生产计划的制定方面,以角色扮演的方式学生分组模拟各层次生产线,沉浸式理解相关企业管理知识,解决运营管理中枯燥知识难懂的问题。
采用翻转课堂的方式,对部分内容学生提前在线上进行学习和案例资料收集,围绕案例问题求解积极进行课堂讨论,课堂教学中会关联专业的例子、生活中的例子以及一些生产中的应用案例开展教学,提高学生的学习积极性和知识理解掌握深度。
R-A结合、层层递进的方式,将真实世界的问题和抽象理论结合起来,改变教学内容的呈现形式。首先基于真实世界的问题—引出案例,其次分析问题、深入机理,再次结合课程的抽象理论构建知识进行理论推理,应用对应的知识解决问题,最后反馈真实世界进行关联、类比和改进再进入下一个案例,具体如图3所示。层层递进的过程呈现,比如在学习生产大纲的制定这部分内容,教师讲解改变工人数、改变库存水平及混合式的制定方法,学生通过所学方法对原例子进行优化,构建出成本更低的生产大纲计划,课后再针对对具体企业问题的解决进行小组的项目挑战,体现了高阶性、挑战性的学生综合能力培养。
4 总结
本文指出了运营管理对于企业的意义及该课程对于管理类人才培养的作用,但是课程教学过程中容易出现运营管理知识建构能力低、理论与实践脱节、高阶思维能力弱、创造性思维不足和成长价值格局小等问题。针对新文科建设特点和双创的背景分析,调整课程培养目标、重构课程内容,构建“信息化+理实一体”的教学改革方案。基于智慧课堂的信息化教学模式设计提高教学效率,激发学生的学习积极性;设计了符合对每一个章节内容特色的理论和实践一体化的教学模式,解决了课程教学中理论与实践脱节的问题;同时围绕以学生为中心、基于“高阶性、创新性、挑战度”设计教学过程,开展课堂讲授与课堂讨论相融合、翻转课堂、R-V结合等多种形式教学模式,提高知识的应用性和和创新性。
参考文献:
[1]马文彬.本科《运营管理》教学中存在的问题与对策研究[J].市场周刊(理论研究),2013(05):151-153
[2]马永军;张志武.新文科背景下智慧教学模式探索——以“宏观经济学”课程为例[J].黑龙江教育(理论与实践),2020(04):81-82
[3]冯路.基于创新创业能力培养的《运营管理》课程实践教学探索[J]时代教育,2017(17):141+147
[4]吴凤媛,李伟春,谈红,张秀珍.生产与运作管理课程教学改革探析[J].教育教学论坛,2014(07):28-29
基金项目:广西高等教育本科教学改革工程项目;项目名称:新文科和双创背景下《运营管理》课程“信息化+理实一体”教学改革探索; 项目编号:2022JGB472。
作者简介:张秀珍(1985-),女,广西人,硕士,广西民族大学相思湖学院副教授,研究方向:管理科学、物流管理、物流系统规划。覃娟(1984-),女,广西人,硕士,广西民族大学相思湖学院教授,研究方向:企业管理。黄辉宁(1973-),男,广西人,硕士,经济师,广西民族大学相思湖学院副教授,研究方向:物流管理,供应链管理。容骞(1989-),女,广西人,硕士,广西民族大学相思湖学院讲师,研究方向:教育学。




京公网安备 11011302003690号