- 收藏
- 加入书签
基于地理核心素养的高中地理问题设计能力培养策略研究
摘 要:2022版高中地理新课程标准强调教师要关注学生核心素养的培育,同时要从核心素养的培育要求出发进行自主探究活动。为了培养学生的地理问题设计能力,教师要合理安排课堂环节,为学生创设更多发现问题和自主设计问题以及自主解决问题的空间。本文将基于核心素养视角,首先对高中地理教学中培养学生问题设计能力的积极意义进行简要分析,然后再从立足综合思维培养,开展专题设计活动、立足地理区域实况,设计实际问题情境、突出课堂问题导向,引领学生渐进思考、立足素养培育要求,完善评价指标体系这四个方面对核心素养视角下培养学生高中地理问题设计能力的具体策略加以分析和探讨。
关键词:高中地理;核心素养;问题设计能力;积极意义;策略
在新课程标准的贯彻落实以及新高考改革的视域之下,教师要不断探索创新性的高中地理教学方案,为学生设计更能够调动学生地理课堂参与活力、激发学生地理学习热情的教学环节,以此让学生在学习的过程中变被动为主动,在自主探究的过程中实现地理学习的系统化,从而增强对地理问题的认知和了解。学生的地理问题设计能力源于地理问题的发现,同时也与学生地理问题的解决能力和探究能力息息相关。对地理问题的设计能够帮助学生追根溯源,引导学生在这个过程中更加系统化学习地理知识,培育自身的地理学科核心素养。
一、新课程标准中对于地理核心素养的要求
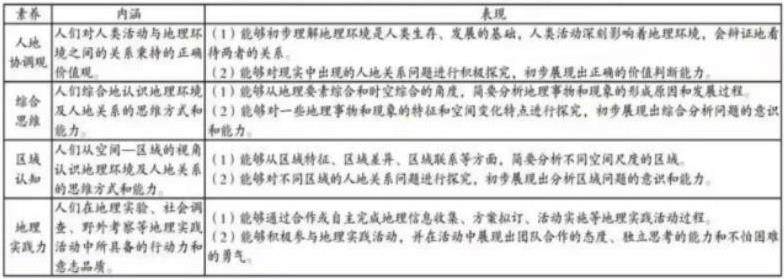
2022版地理新课程标准与之前的课程标准相比实现了突破和变革。在课程目标上,课程标准突破以往“三维”限定课程目标(知识与技能、过程与方法、情感态度与价值观三方面来表述的“三维”目标),基于人地协调观、综合思维、区域认知和地理实践力四大核心素养提出四大方面培养目标,建立以核心素养为导向的新型育人方式和培养模式。新课程标准中所涉及的核心素养的内涵和表现如下:
对学生核心素养的全新定位要求教师在课堂活动设计和方法选择上进行创新,本着对学生的人地协调观、综合思维、区域认知和地理实践力这四个方面的培养入手,进一步培养学生的学科综合能力,让学生能够在这个过程中实现综合水平的提升,强化自身的地理知识应用和探索能力,以适应新高考改革的要求,在地理学习的过程中可以“活”起来。
二、高中地理教学中培养学生问题设计能力的积极意义
(一)培养学生自主学习能力
在当前的高中地理教学过程中培养学生的问题设计能力能够促进学生自主学习能力的循序渐进地提升。教师能够通过鼓励学生自主构思和提出问题的形式,引导学生将自身的角色由被动的学习者转变成主动的探究者。在这个过程中,学生能够应用批判性的思维去审视现有的知识体系,同时也能够用创造性的思维挖掘可能存在的知识盲点,并投入实践性学习去验证假设与理论。这样的学习方式使学生能够在教师的引导下自我驱动,形成深层次的学习动机,提升自我学习的效率和质量。可见在高中地理教学中培养学生的问题设计能力能够切实促进学生自主学习能力的提升,让他们以更加高效的方式投入到地理问题的探究中,从而实现问题的有效解决。
(二)引导学生溯源题目信息
培养学生的问题设计能力能够有效提高他们溯源题目信息的能力。在地理学习中这种能力尤为重要,因为地理学科涉及的空间性和综合性要求学生能够准确追踪信息来源,理解地理现象的发展脉络和内在联系。当学生在从问题设计的视角出发进行地理题目的思考时,他们会更加倾向于对问题的构成要素进行分解,并深入探究问题背后的底层和基础信息,如一系列的概念、原理和数据等等。这个过程能够帮助学生从源头上提升信息处理能力,使得学生在遇到一系列有待解决的地理问题时,不会一头雾水或缺乏解决办法,而是能够迅速剖析问题的本质,准确找到解决问题的关键点所在。这还需要学生在这个过程中不断进行自身问题分析能力和解决能力的培养,在对题目所涉及的信息进行追根溯源的过程中做出问题的设计和解决。
(三)提升学生问题解决能力
问题设计能力是提升学生问题解决能力的关键因素之一。在地理学科的学习过程中,良好的问题设计意味着学生已经掌握了如何准确定义问题、分析问题和提出解决方案的初步技能。在高中地理中着眼于对学生问题设计能力的培养,意味着学生已经在课堂学习中掌握了有效识别信息、归纳信息和整理信息的能力,同时也正在锻炼自身将地理信息应用到特定的实际情境中的能力。经过一系列系统的分析和训练,学生在面对具体的地理问题时能够更加高效地进行逻辑推演和数据解析进而独立构建出问题的解决方案。这不仅能够让学生在解决地理实际问题的过程中头脑更加清晰,同时也能够让他们更加灵活高效应对地理实际情境,切实提升自身的问题解决能力。
三、高中地理教学中培养学生问题设计能力的具体策略
(一)立足综合思维培养,开展专题设计活动
在当前高中地理教学的过程中,教师要基于新课程标准核心素养的要求,助力学生综合思维与能力的培养,锻炼学生对地理问题的综合思考和认知能力,同时关注学生的思维发展与综合能力的提升。在以往的地理教学中,教师更加关注学生对书本上知识分板块地学习,该种学习形式比较机械,同时也不利于学生自主能力的发展和自主意识的培养。在锻炼学生问题设计能力的视角之下,教师就可以面向学生开展一系列的专题设计与探究活动,引导学生能够从某种地理现象的本源出发设计地理问题,并在循序渐进解决的过程中扎实自身的地理知识,培育地理学科综合思维。为了使得学生的积极性获得有效激发,教师可以在班级中划分不同的地理小组,然后组织小组之间互相进行专题活动的设计和安排。
例如在学习高中地理人教版第三章《地球上的水》的过程中,教师就可以引导学生结合本章节的内容开展专题设计活动,以小组为单位设计专题问题,然后班级中的小组以抽签的形式选择合适的问题做出探究式解决。如小组中的学生可以结合海水淡化问题设计题目,通过搜集地球上海水淡化的资料以及淡化过程中所面临的问题设计题目;另外学生还可以结合水资源的浪费和污染问题进行题目设计。节水问题是当前地球上各个国家应当齐心协力面对的一个问题,同时也应当不断寻找行之有效的解决方案和解决策略。一系列的专题探究和问题的设计能够帮助学生从出题人和答题人的视角进行题目的解析,同时也能够让学生更加清晰和有深度地认识当前的出题方式和方向。在这个过程中,教师可以对学生的题目设计过程做出有效引导,让各个小组的地理题目设计都能够与本章节的内容实现紧密联系。
(二)立足地理区域实况,设计实际问题情境
在高中地理教学中培养学生的问题设计能力是一项至关重要的任务。它不仅能够激发学生的探究欲望还能培养他们解决实际问题的能力。为了在循序渐进中培养学生的问题设计能力,教师可以从立足地理区域实况出发设计出贴近学生生活的真实问题情境,激发学生的问题设计思路和设计灵感,让他们能够从地理题目的设计源头入手,结合具体的区域实况思考题目的设计方法。有了具体情境的支持和创设,学生在问题设计的过程中也会更具能动性,拥有更多自己的想法和思考,同时在这个过程中教师也可以引导学生在具体的问题情境中实现对自身能力的锻炼和素养的培育。
例如在学习高中地理新人教版必修一第四章《地貌》的过程中,教师可以带领学生到一处特殊地貌处,并引领学生在实地研学的过程中思考该处地貌的形成原因以及地貌的特殊性能够给农业、工业和第三产业的发展带来怎样的影响。一方面教师需要深入了解当地的地理环境特点,包括自然景观、气候条件、人口分布等,将这些内容与课程标准紧密结合。另一方面,教师要给予学生更多实地调研和考察的机会,将学生带到真实的地理环境中。在课堂上教师可以设置模拟情景引导学生提出问题。如在面对喀斯特地貌情境时教师可以引导学生思考提升西南喀斯特峰丛山地的经济发展的策略,并设计一定的问题解决方案。在这个过程中,学生能够针对具体的问题情境做出关于问题的假设和具体方案的解决,这也是对学生问题设计能力的一种锻炼。教师的热情和专业引导以及学生的积极参与和互动能够共同构成一节生动、高效、充满探索乐趣的地理课。
(三)突出课堂问题导向,引领学生渐进思考
对于高中阶段的学生来说,他们需要在学习的过程中不断培养自身的问题探究能力和思考能力,地理学习过程中重要的不是对知识的获取和题目的解答,而是实现自身能力和思维的锻炼以及核心素养的培育。在核心素养的培育视角之下,教师为了锻炼学生的问题分析和解决能力以及问题设计能力,还要做好自主的引导和帮助,引领学生开展渐进性的思考活动。在应试教育的模式之下,学生的思维逐渐僵化,并不习惯和擅长进行自主思考和发现。因此为了保障学生在循序渐进中适应该种方式,同时能够让自主思考的习惯可以在这个过程中得到培养,教师就要做好有效的引导和支持。教师需要设计的问题是开放性和层次性的结合。这种问题不仅要求学生给出答案,更重要的是引导学生思考如何得出答案的过程。
教师应通过设计一系列由浅入深的问题来引导学生的思考。以探究城市热岛效应为例,教师可以先从定义开始:什么是城市热岛效应?再逐渐深入到原因:哪些因素会导致城市热岛效应的产生?最后探讨解决方案:我们可以采取哪些措施来缓解这一效应?如此学生就会发现针对某一地理问题的由浅入深地解决是一个渐进式的过程,只有不断自己在心中做出提问,那么才会更加接近问题的真相,实现对题目的全方位解答。课堂问题引导对于高效地理课堂的打造必不可少。教师也应当借此机会突出课堂的问题导向性,并让学生在这个过程中做出渐进式的思考,实现对问题的自主探究和灵活式把握。除了关注课堂的问题导向之外,教师还应当重视学生对问题的回答和反馈过程,并通过及时地点评和引导帮助学生理解问题解决的思路和方法,助力学生问题设计和自主解决能力的培养。
(四)立足素养培育要求,完善评价指标体系
为了实现学生核心素养的培育,教师不仅要在教学环节中以核心素养的培育为导向做出教学设计,更要在评价环节中实现教学评价指标体系的完善,使得评价体系中更加关注学生的问题设计能力,而不仅仅关注学生最终的地理学习成绩和呈现出来的学习结果。在以往的教学评价中,评价指标和评价方式的单一化导致教学评价流于形式,同时呈现在高中地理学科教学过程中的评价内容无法得到合理反馈。因此教师要进一步优化教学评价指标,使之朝着多元化和针对性的方向发展。而学生也会结合评价指标的要求不断规范自己的学习形式,在学习的过程中将教学评价指标的内容作为自己的学习目标,从而为了达到评价的要求而做出反思和改进。
在评价指标的设计之前教师应明确地理核心素养的内涵和要求,这包括区域认知、综合思维、地理实践力和人地协调观等关键能力点。所构建的评价体系不仅要评价学生的知识掌握情况更重要的是评估他们的思考过程、问题解决策略以及创新意识等。如教师可以通过学生设计的问题的相关性、深度和创新性来评估他们的问题设计能力,判断学生在问题设计的过程中是否拥有自己的思考和想法,是否能够实现对地理学科所涉及的知识的灵活应用,是否存在足够的创新性和系统性等等。采用相关的评价指标对学生的问题设计结果作出评价,能够帮助教师及时调整教学策略和问题设计的难点,使之更加符合学生的实际发展需要。
结束语
综上所述,在新课程标准指引之下的高中地理教学课堂上,教师要着重关注学生四个方面核心素养的培育,同时要从核心素养的培育视角出发为学生问题设计能力的提升做出课堂环节设计和内容安排,以此让学生在循序渐进中提升自身的问题洞察能力、发现能力和解决能力。对于高中学段的学生来说,他们在知识学习的过程中应当提升自主性和能动性,而助力学生问题设计能力的培养则为学生自主学习地理知识提供有效契机,更有助于他们自身综合能力和素养的全方面培养。
参考文献
[1]李嘉菁.指向学生思维能力培养的高中地理教学问题设计[J].学园,2024,17(01):50-52.
[2]赵兴艳,李娟.基于POA理论的高中地理问题式教学案例设计——以“地域文化与城乡景观”为例[J].中学教学参考,2023,(31):95-98.
[3]杨光全.深度学习视域下高中地理问题链的教学设计与实施——以“运输方式和交通布局与区域发展的关系”为例[J].中学教学参考,2023,(25):85-87+91.
[4]白雪.高中地理问题式教学设计初探——以“水循环”教学为例[J].安徽教育科研,2023,(24):55-58.
[5]愈发发生.高中地理“问题式教学”问题设计与实施策略[J].中学课程资源,2023,19(07):12-13.
[6]焦美倩.CIPP模式下高中地理课堂问题设计有效性评价研究[D].浙江师范大学,2023.

京公网安备 11011302003690号