- 收藏
- 加入书签
基于学科核心素养的小学语文高年级大单元作业设计策略
摘要:《语文新课程标准》明确提出了“核心素养”这一理念。因此,由“知识本位”转化为“素质能力的培养”,也成了教育教学工作推进的一个重要方向。作为从业者,需全面肯定作业环节设计的效能,进而联系大单元教学的理念,来更新作业体系与开展的形式,进而不断激发学生的参与兴趣,促使他们深入作业情景中展开知识回顾,或是阅读分析与归纳,迁移运用与创造表达等。在潜移默化中,积累更多的阅读方法与经验,形成一定的写作建构思维与布局意识等,历经完整的过程,获得核心素养的提升。本文立足于文献探索与教学经验,展开了设计小学语文高年级大单元作业的策略论述,以供参考。
关键词:音乐教育;高职;陶冶情操;审美能力;素质
大单元教学以其本身的综合性、趣味性、巧妙性,为学生的成长与发展注入了源源不断的活力。因此,语文教师也应当关注到相关联的作业环节的设计价值,进而实现革新与优化,促使学生展开对单元教学下所涉及的各个篇幅的解读,体验作者想要表达的所见所闻,接触到更多有价值的写作方法,并且实现迁移运用,结合具体的目标导向实现创造性表达等,养成良好的读写习惯,推动学生的写作素养提升。
一、以赏析与品鉴为基础,发展学生的阅读素养
具有深度的赏析环节,往往是学生积累阅读方法与经验的必经之路,也是他们形成阅读思维的重要前提。因此,在新课程标准不断深入的今天,小学语文教师应不断明确这类型作业的有效设计,带给孩子们的无限启迪,进而结合单元教学下所涉及的各个篇幅的描述,来促使学生进行解读,感受其中所刻画的各种作品形象,体会其中所运用到的一些巧妙构思等,逐渐找到有利的契机,来建立更为完整的认知,发展学生的阅读素养。
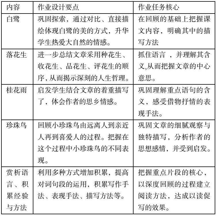
结合教学实践来论述,在进行统编版语文五年级上册《白鹭》《珍珠鸟》《落花生》《桂花雨》几篇课文的大单元教学时,教师就可以设计赏析类大单元作业引导学生,使学生可以学习一些描写事物的方法,理解课文内容,在归纳总结中感受运用具体事物抒发感情的方法。
二、以创造性表达为辅助,强化学生写作素养
阅读的过程可以归纳为汲取,而写作的过程则可以总结为抒发与表达。在新的时代背景下,小学语文教师也应充分意识到这类型作业的有效设计所起到的导向性作用,进而不断运用实践环节来展开对学生的渗透式培养,引导他们深入其中联系获取到的阅读感知或写作手法来迁移运用,立足于具体的目标导向来进行各种事物、人物的刻画,使学生经历完成的思维过程,积累相应的写作方法与经验。
1.设计创造性表达作业的必要性
结合学生反馈出来的习作成果来分析,常常会有语言不够丰富,逻辑不够清晰的情况。究其原因,往往是因为他们的阅读积累还不够充分,因此在语言的表述方面就比较欠缺。另一个方面,则是源于学生的建构思维和布局意识相对匮乏,因此他们无法建立一个正确的逻辑或者是有效的线索,来进行层层的推进,而造成习作效果的不理想,在这一背景下,基于大单元教学来设计的创造性表达作业,则可以充分发挥出其本身的辅助性价值,来为学生的成长与转化而赋能。比如,在叙事类文章的解析过程之中,其中必然涉及事情的发展顺序,包括起因、导火索、经过、结果。因此,在作业之中,教师也需要从这一角度向学生渗透写作表达的思想与方法。促使他们能够结合自己所获取到的逻辑实现论述。
2.设计表达类大单元作业发展学生核心素养的实践(结合出示设计的表达类大单元作业单)
结合教学实践来论述,在进行统编版语文六年级上册《少年闰土》《好的故事》《我的伯父鲁迅先生》《有的人——纪念鲁迅有感》这几篇课文的大单元教学时,教师就可以设计表达类大单元作业来引导学生,使学生以“走近鲁迅”为主题,“借助相关资料,理解课文主要内容”和“通过事情写一个人,表达出自己的情感”,习作要求是要把事情写具体,写出真情实感。
三、以整本书阅读为延伸,读写结合理念的贯彻
整本书阅读具有强大的综合性、趣味性、拓展性,因此不仅能够激发学生的阅读兴趣,更是能够促使他们养成良好的阅读习惯,辅助学生在开阔视野的同时,接触到更多有价值的写作方法,积累更多的阅读经验等,获得双向的提升。因此在现有的教育教学过程之中,语文教学也应全面关注到这类型作业模式的有效运用,于学生整体成长之益,进而展开对所教授大单元篇幅性质的判断,联合学生的接受程度来选择相匹配的版本等,引导学生深入于其中,实现更具有个性化的阅读与表达,在循序渐进中成长。
结合教学实践来论述,在进行统编版语文五年级下册《景阳冈》《草船借箭》《红楼春趣》《猴王出世》这几篇课文的大单元教学时,教师就可以设计整本书阅读活动作业,引进各种名著推进作业,使学生“悦读古典名著品赏百味人生”。具体作业主题或方向可以是:(1)梳理故事情节,感受不同人物特点,开阔学生视野与认知。(2)语言解析与品鉴的结合。实现写作方法的提取与记录,或是展开“读后感”的论述与表达,细致地刻画出想要表达的人物形象,分析自己喜欢的原因,得到的启示等。(3)读书小报与连环画的设计。增强读书活动的趣味性,引导学生在创造实践中,建立更为浓郁的阅读兴趣。
四、结束语
综合以上所述可知,教育目标与方向的不断变革,对教学工作提出了更多的要求,也赋予教师更多的机遇。面对教育的发展与进步,小学语文教师也应与时俱进,探索大单元作业设计的新趋势,进而找到有利的契机,来引导学生建体会作者的独特叙述,积累与归纳相应的读写方法与技巧,立足于具体的目标导向来进行各种事物、人物的刻画,在迁移运用中发展学生的核心素养。
参考文献:
[1]金立颖.立足核心素养,优化小学语文单元作业设计[J].教育家,2023(27):28-29.
[2]刘洪言.基于语文核心素养的小学高段单元作业设计策略研究[D].成都大学,2023.
[3]孔晓锋.核心素养视角下的小学语文单元作业设计[J].新课程研究,2023(04):119-122.
[4]张林青. 统编版小学语文单元整体教学作业设计研究[D].西南大学,2021.


京公网安备 11011302003690号