- 收藏
- 加入书签
基于任务驱动策略的多文本阅读在统编教材中的应用研究
摘要:本文以统编教材为背景,探讨了基于任务驱动策略的多文本阅读在语文教学中的应用效果。就如何进一步优化任务驱动策略下的多文本阅读教学提出了相关建议,为语文教学改革和教学实践提供了参考和借鉴。
关键词:任务驱动策略;多文本阅读;统编教材
本文聚焦于当前教育领域中对提高学生综合阅读能力的迫切需求,旨在探索任务驱动策略在多文本阅读中的应用,以促进教材使用的最大化效益,提高学生的阅读理解能力及自主学习能力。
一、核心概念的界定
多文本阅读:多文本阅读作为一种创新的教学方法,不仅在理论上扩展了传统单一文本阅读的局限,而且在实践中强调通过多元文本的综合运用来提升学生的理解力和批判性思维能力。此方法特别强调文本之间的对话和互动,使得学生能够在比较、对照和综合各种文本的基础上,形成更为深入和全面的理解。
任务驱动教学策略:任务驱动这一概念源于建构主义学习理论,指通过为学生提供实践或感悟问题的情境,以任务完成的方式改变学生学习状态,使学生主动思考、探究的一种学习方式。
二、任务驱动策略下的多文本阅读教学实践
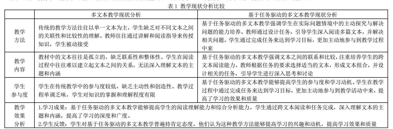
1.教学现状分析
基于任务驱动的多文本教学相比传统教学方法具有明显的优势,能够提高学生的学习参与度和学习效果,见表1。
2.任务设计与情境实施
任务驱动策略下的多文本阅读教学实践中,任务设计与情境实施是关键的环节,影响着教学的有效性和学生的学习效果。
(1)任务设计的原则
一是明确教学目标。任务设计应该以教学目标为导向,确保任务与学习目标紧密对应。教师需要明确任务的目的,确保学生能够在完成任务的过程中达到预期的学习效果。
二是设置具体任务。任务设计需要具体明确,包括任务的内容、过程和要求。任务可以是信息搜索、问题解决、讨论交流等形式,以促进学生的思考和合作。
三是考虑情境设置。任务设计需要考虑教学情境,使任务具有一定的情境化和真实性,激发学生的学习兴趣和动机。情境可以是与学生生活相关的实际问题或场景,也可以是与课程内容密切相关的学习情境。
(2)情境实施的关键环节
第一,创设情境。在教学过程中,教师需要创设具有情境性和真实性的学习情境,使学生能够更好地理解和应用所学知识。情境可以是与学生生活相关的实际问题或场景,也可以是与课程内容密切相关的学习情境。
第二,引导学习过程。教师通过引导学生进行文本阅读、问题分析、讨论交流等活动,促进学生的思考和合作,引导学生逐步解决问题,达到学习目标。
第三,及时反馈与指导。在学习过程中,教师需要及时对学生的学习情况进行观察和评价,给予积极的反馈和指导,帮助学生克服困难,提高学习效果。
三、任务驱动下多文本阅读教学的策略整合
任务驱动下多文本阅读教学的策略整合是指在教学实践中,将任务驱动策略与多文本阅读教学相结合,形成一套系统的教学策略和方法,以提高学生的阅读能力和综合素养。
在任务驱动的多文本阅读教学中,情境化教学以其独特的魅力与效果,不仅提升了学生的学习兴趣和参与度,更在实际应用中深化了学生对知识的理解与掌握。教师在这一过程中,通过设计丰富多样的情境化教学活动,如实地考察和实验,使学生能够将理论知识与实际操作相结合,从而加深对文本内容的理解,并培养将所学知识应用于实际问题的能力。同时,及时的学习反馈为教学策略的修正提供了有力支持,教师基于学生的反馈调整教学内容和方法,确保教学效果的优化。此外,对教学策略的归纳整理与优化,不仅促进了教学模式的完善,也为今后的教学实践提供了宝贵的经验和指导。最重要的是,这一教学方法极大地促进了学生自主学习能力的培养,通过设计开放性的学习任务,鼓励学生独立思考和解决问题,真正实现了从被动接受到主动探索的转变。
四、研究总结
本文以统编教材为载体,运用任务驱动策略,探索多文本阅读教学在语文课堂中的应用。通过文献检索法、综合调查法和个案研究法,深入分析了任务驱动策略下多文本阅读教学的现状,并对学生的反馈评价与素养提升进行了详细论述。研究发现,任务驱动策略能够激发学生的学习兴趣,促使其深入思考和探究,提高了学生的阅读能力和学习效果。同时,教师在任务驱动教学中的角色转变和教学方式的变化也为学生的素养提升提供了有力支持。因此,任务驱动策略下的多文本阅读教学在统编教材中具有重要的应用价值,对于促进学生语文核心素养的提升具有积极意义。
参考文献:
[1]谢云.多文本阅读教学议题选择策略与实践研究[J].吉林省教育学院学报,2024,40(1):35-40.
[2]王亚琼.初中语文亲情类多文本阅读教学研究[D].洛阳:洛阳师范学院,2023.
[3]唐甜.任务驱动法应用于革命文化小说教学的研究[D].银川:宁夏大学,2023.
[4]林忠华.初中语文教学中运用多文本阅读教学提升学生写作能力的思考[J].新课程,2021(33):20.

京公网安备 11011302003690号