- 收藏
- 加入书签
新质生产力背景下基于学生职业素养培育的大数据与会计专业课程思政教学模式构建
摘要:新质生产力时代培养兼具专业能力与职业素养的复合型人才,成为高职教育的重要课题。本文构建“一核三驱” 课程思政教学模式,通过思政内容重构、教学方法创新、校企合作、建立评价体系,实现专业教育与思政育人的深度耦合。本文以《财务大数据基础》课程为例,探索构建新质生产力赋能的高职大数据与会计专业课程思政教学模式。关键字:新质生产力;一核三驱;课程思政;职业素养;大数据与会计
引言
新质生产力作为科技革命与产业变革的核心驱动力,重构了会计行业的人才需求结构。习近平总书记关于新质生产力的论述,为高职教育改革指明方向。当前,大数据、人工智能等技术推动会计工作向智能化、数字化转型,如何将新质生产力理念深度融入课程思政,培养兼具专业能力与职业素养的复合型人才,成为高职教育的重要课题。
1.高职大数据与会计专业课程思政现状分析
当前,大数据与会计专业已初步构建专业课程思政框架,在教学内容上尝试融入社会主义核心价值观与职业道德元素,在教学方法上,案例教学、启发式教学被广泛应用,但仍存在一些问题与挑战。教师思政能力不足,专业课教师普遍缺乏思政元素挖掘技巧,存在 “重知识传授、轻价值引领” 倾向,对新质生产力背景下的思政融合逻辑理解不深;思政元素碎片化,现有教学多停留在案例拼接层面,未形成 “专业知识 - 技术伦理- 职业素养” 的融合,尤其缺乏新质生产力相关的创新精神、数据安全等内容;教学方法滞后,以讲授为主的模式难以激发学生参与感,人工智能、大数据分析工具等技术应用不足,实践教学与企业脱节;评价体系失衡,侧重知识考核而忽视职业素养评价,缺乏对学生创新能力、职业道德及新质生产力等综合素养的评估。
2.“一核三驱” 课程思政教学模式构建
根据专业课程思政现状,本文以新质生产力背景下对大数据与会计专业人才需求为核心,依托 “思政内容重构” “教学方法创新” “校企双元课堂” 三驱动,构建“一核三驱”的大数据与会计专业课程思政教学模式。将新质生产力与学生综合素养培养作为专业课程思政的重要内容,深入了解行业对专业毕业生职业素养的期望和需求,改进现有教学模式,整合教学资源,搭建校企合作平台,进行 “专业知识传授 - 技术伦理浸润 -职业素养养成” 的递进式培养,实现全方位育人。
图1. “一核三驱” 课程思政教学模式

2.1 新质生产力背景下对大数据与会计专业人才的需求
新质生产力背景要求会计人才“精技术、懂业务、守伦理”,会计人才培养涉及知识、道德与技能三大基本要素[1]。知识层面,大数据与会计专业的学生不仅要掌握会计、财务等专业知识,还需要了解信息技术、数据分析、人工智能等相关领域的知识,掌握 Python 等数据分析工具,具备 “财务 + 技术” 跨学科能力。道德层面,学生必须具备高度的责任感、严格按照会计相关法律法规,做到遵纪守法、爱岗敬业、诚实守信,在大数据应用中坚守职业操守,确保数字安全。技能层面,掌握会计核算、 财务管理、税务处理等会计专业技能,还要掌握会计工作所用到的信息技术,拥有创新思维,能解决工作中的实际问题。
2.2 思政内容重构
针对新质生产力背景下高校大数据与会计专业课程思政现状,本文以培养学生职业素养为目的,坚持以立德树人为根本目标,融合新质生产力特征与理念,强化职业道德与社会责任意识[2],挖掘专业课程中的思政元素与新质生产力结合点,重构专业课程思政内容。
2.2.1 职业道德培育
基本职业道德,融入诚实守信、严谨认真、遵纪守法、爱岗敬业的职业道德思政元素,以实际案例为切入点,引导学生深刻认识诚信的至关重要,培养学生在今后的会计工作中坚守职业道德底线,确保会计信息的真实可靠 ;社会责任融入,引入社会责任的思政元素,包括依法纳税、关注绿色经济以及公益责任等,增强学生的社会责任意识,坚守法律底线;爱国情怀激发,融入爱国情怀和民族自豪感的思政元素,引导学生树立为国家经济发展贡献力量的意识,激发学生的爱国热情 。
2.2.2 新质生产力要素
工作学习高效能,结合新质生产力中对高效能、高质量的追求,利用现代技术软件,引导学生思考在新质生产力背景下,如何运用数字化工具优化会计工作流程,提升学生的工作学习效率;数字安全及实践能力,结合新质生产力对数据分析能力的要求,引导学生运用大数据分析工具对财务报表进行深入分析,培养学生实践能力,强调数字安全,不滥用技术,保守秘密,使学生适应新质生产力时代对会计人才的要求 ;创新及可持续发展理念,结合实际案例,引导学生用大数据手段发现问题,解决问题, 让学生思考企业如何通过科学决策实现可持续发展,培养学生的创新思维。

表1.《财务大数据基础》思政内容重构实例
2.3 教学方法创新
2.3.1 启发式教学:问题链驱动思维升级
在大数据与会计专业课程教学中,教师应紧密结合课程内容和实际案例,提出具有启发性和挑战性的问题。采用 “看问题 - 学知识 - 做实践” 三阶设问法,通过问题链引导学生分析专业问题的同时提高职业素养。例如《财务大数据基础》课程中,①看问题,给出某奶茶店一周销售额,周末销售额相较于周内销售额暴增。提问:周末销售额暴增正常吗?可能是什么原因? ② 学知识,教学生写基础 Python 代码计算周内周末销售额差异,给出周末销售额暴增的真实原因:将下周的订单提前记账。提问:“如果把下周的订单提前记账,会有什么影响?”③做决策,调整账目到正确的日期,用Python 比较调整前后的销售额差异。提问:“为什么不能提前确认收入?”
2.3.2 案例教学:虚实结合强化实践
真实场景还原:真实案例能够让学生身临其境,感受实际工作中的复杂性和挑战性,从而更好地将理论知识与实践相结合,培养学生实践能力;例如提供某奶茶店真实数据,让学生用Python 分析每日现金流,强调数据伦理。虚拟案例分析:虚拟案例具有针对性和灵活性,根据教学目标和学生的实际情况进行设计案例,能够培养学生职业技能和素养;例如提供虚拟案例,某奶茶点销量虚增财务数据,用Python 代码排查异常数据,强化“不做假账”的职业底线。

表 2:虚实案例教学维度
2.3.3 课堂翻转:以学生为中心的深度学习
课堂翻转能够充分调动学生的学习积极性和主动性,提高学生的参与度。教师提前将教学内容相关的学习资料,如教学视频、电子文档、案例资料等上传至线上教学平台,学生进行课前自主学习。学生在课堂展示过程中教师持续关注学生情况,及时给予引导和帮助。通过引导,让学生在学习专业知识的同时,提高职业素养 。
2.4 校企双元课堂
在教学模式创新方面,采用校企双元课堂。校园课堂采用线上线下相结合的方式,利用微信、学习通、学习强国等平台,为学生提供丰富的学习资源,开展线上教学活动,如发布教学视频、组织在线讨论等,线下课堂采用多种教学方法;企业课堂积极开展实践教学活动,邀请企业专家走进课堂分享经验,组织学生到企业参观学习,进行岗位体验,培养综合素养和社会责任感。
企业导师进课堂,根据大数据与会计专业的课程体系和教学进度,合理安排企业专家授课,使学生在学习理论知识的同时,能够及时接触到实际工作中的案例和经验,例如邀请企业财务人员开展《Python 在中小企业财务中的实战应用》讲座;学生岗位体验,与企业共建实训基地,组织学生到企业参观学习,进行岗位体验,感受企业会计文化,逐步养成良好职业道德规范[3],例如与本地小微企业合作,让学生用Python 整理小微企业排列混乱的销售流水,并标记异常交易。
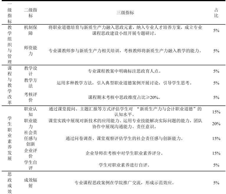
3.评价体系构建
以新质生产力为背景,以人才培养效果为导向,以学生为中心,创新评价理念,通过可观测的行为指标量化思政成效,建立多维度评价指标体系[4]。聚焦大数据与会计专业学生的技术素养、职业道德、创新思维等核心素养,推动专业教育与思政教育深度融合,培养适应智能会计时代需求的高素质技术技能人才。
3.1 设计原则
新质生产力融入,对接新技术对会计行业的变革要求,将 “数字安全” 等纳入评价维度,强化学生对新技术应用的思政认知;职业素养导向,结合会计专业 “诚信为本、操守为重”的职业特点,将职业道德、法律意识、团队协作、社会责任感、爱国情怀等素养贯穿评价全程;多维度动态评价,通过课堂表现、项目实践、企业反馈等多渠道采集数据,实现对学生思政素养的动态跟踪。
3.2 评价指标
表3:评价指标

4.结论
本研究以新质生产力背景下对会计专业人才需求为核心,依托 “思政内容重构”“教学方法创新”“校企双元课堂” 三驱动,构建“一核三驱” 的大数 与会计专业课程思政教学模式,对学生进行“专业知识传授 - 技术伦理浸润 - 职业素养养成” 的递进 “精技术、懂业务、守伦理” 的复合型会计人才。通过深化新质生产力理念融入的思政内 培养学生的社会发展适应力;优化职业素养导向的教学模式、能够有效的提 培养学生实践和解决问题的能力;强化校企协同育人机制,能够加深学生对新质生产力的领悟,同时培养学生的职业素养,增强就业竞争力。
参考文献
[1]李娜. 智能化时代应用型高校会计人才职业素养研究 [J]. 当代会计, 2020, (01): 126-128.
[2]陈晓娟,龚斌安. 数字经济背景下高校大数据与会计专业课程思政建设研究 [J]. 湖北科技学院学报, 202
45 (01): 110-115.
[3]甘泉. 高职大数据与会计专业课程思政实施路径探究 [J]. 湖北开放职业学院学报, 2025, 38 (07): 114-116+122.
[4]宋舒,陈晓琪. 地方高职院校课程思政教学评价体系的构建 [J]. 大学, 2025, (09): 136-139.
陕西省职业技术教育学会 2025 年度职业教育教学改革研究课题“基于学生职业素养培育的大数据与会计专业课程思政创新与实践研究”,课题编号:2025SZX604,主持人:宋雪
京公网安备 11011302003690号