- 收藏
- 加入书签
新时代爱国主义教育融入初中道德与法治课的实践探索
摘要:爱国主义教育是立德树人的核心要义,新时代爱国主义赋予新使命教育更加丰富的内涵,道德与法治课是初中生思想启蒙的关键课堂,是价值塑造的主阵地。通过研究实践,学深悟透爱国主义与道德与法治教材的内在逻辑联系,做好融入工作的起始点;通过盯牢课堂教学,形成基本的教学流程和评价体系,把握融入工作的关键点;通过践行与学校德育活动相统一的路径与方法,挖掘融入工作的凝聚点;通过依托红色资源开展综合实践,探寻融入工作的支撑点,凸显课程育人主载体,活动育人主渠道,更好的体现爱国主义教育、道德与法治教学的根本任务。
关键词:爱国主义教育;融入;初中道德与法治课
新时代,面对实现中华民族伟大复兴的战略全局和世界百年未有之大变局,如何从政治上着眼,从思想上入手,从初中学生的特点出发,种下爱国、创新两颗种子,孕育绿色育人生态,引导学生在思想洗礼、实践锻造中不断增强具有中国心,怀有中国请,十足中国味的志气、骨气、底气是教育者必须回答好的重要课题。我们通过备课抓起始点、课堂抓关键点、活动抓凝聚点、实践抓支撑点,更好地把新时代爱国主义教育融入初中道德与法治课教学。
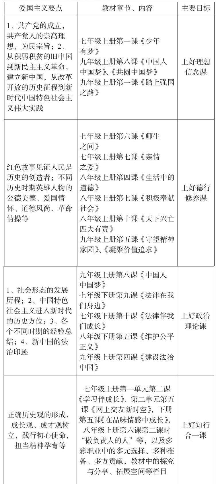
一、找准爱国主义教育与道德与法治课内容的结合点、切入点、着力点是做好融入工作的起始点。
查找爱国主义教育要点与教材内容的内在逻辑联系,形成可参考的对照表。根据侧重点,沿着“育人目标——课程标准——核心素养——课程重建——单元教学内容——课堂学习”路径,上好“四课”。例举:
在重视课时备课的同时积极探索整本书备课和单元备课,进一步理清教材编写设计的意图,思想观点产生的历史背景,发挥的积极影响,知识要点之间的内在逻辑联系,绘制出思维导图或知识树,努力打造爱国主义教育融入道法课的特色教学设计。
二、清晰的教学模式、科学的评价导向是做好融入工作的关键点。
课堂教学是全面落实立德树人根本任务的主阵地,是有效落实双减提质的关键环节。我们牢固树立课堂评价优于教学设计、作业设计优于教学设计的理念,在学课标、研教材的基础上,从落实《河南省学科课堂教学基本要求》和《南阳市各学段教师优质课比赛评分标准》的顶端设计到西峡县新的《道德与法治课堂教学评价标准》和新的《疑探教学教研笔记》的尾端实践入手,形成自探生疑-解疑合探-质疑再探-拓展应用四环节教学流程,通过实施示范引领的“楷模工程”、骨干作用的“名师工程”、生力军培养的“青蓝工程”搭建老、中、青教师专业成长平台,促进教师以课堂为主的专业技能提升,打造了以新授课为主的道法疑探高效课堂,以作业讲练、试卷评析、单元复习、专题复习为主的作业辅导课堂,以综合实践、主题班会、团队活动为主的兴趣培养和能力提升课堂。这样的教学模式和评价导向,有力的促进了爱国主义教育融入道法课堂,彰显了疑和探是课改的风向标,是一切教改的根和魂,从根本上上推动教师由知识的传授者到学生学习行为的组织者、指导者的角色转变,从而有效抑制“教师讲得多、只顾自己明白”等根深蒂固的固症顽疾,实现从“学科教学”到“学科教育”的目标转变,从“疑探模式”到“疑探思想”的形式转变。
三、爱国主义教育、道法教学与学校德育相统一是做好融入工作的凝聚点
结合爱国主义的相关内容,遵循德育规律,按照初中道德与法治课的课程安排,结合学校和学生实际,把爱国主义教育、道德与法治教学、学校德育教育相统一,积极开展多种形式的教育教学实践活动,丰富学生的生活,提高学生的兴趣,培养学生的能力,升华学生的情感,达到立德树人的目的。利用时政热点、重要时刻,结合爱国主义和学校德育工作开展社会活动。I红心永向党,唱响中国梦。适逢建党100周年,开展庆祝建党百年活动,组织举办红歌合唱比赛。《打靶归来》、《没有共产党就没有新中国》、《团结就是力量》、《歌唱祖国》、《我和我的祖国》、《精忠报国》、《国家》、《我们是共产主义接班人》、《夜空中最亮的星》、《少年中国说》,这些红歌反映了中国共产党领导中国革命和建设,克服重重困难,不断奋勇前进,努力争取胜利的历史,体现了中国共产党领导中国走社会主义道路是人民的必然选择,历史的必然选择。在伟大的中国共产党领导下,中国实现站起来、富起来、强起来的历史巨变。表达了共产党人领导中国人民在中国革命和建设不同时期的追求和理想,展示了不同时期中国人民的心声和精神风貌。全体同学通过唱红歌进一步坚定了“四个自信”,表达了当代中学生热爱中国共产党、忠于伟大祖国、崇尚时代英雄、勇于担当的青春宣言。矢志努力学习红色文化,传承红色基因,坚定理想信念,做有丰富知识、创新思维、奉献精神、爱国情怀的社会主义建设合格接班人。通过红歌合唱比赛,洗礼了学生的思想灵魂,陶冶了学生的道德情操,深化了“为党育人,为国育才”立德树人工作实效。II盛世应如英烈愿,强国有我谱新篇。又是一年清明时,山河无恙念先烈。清明时节,寄托哀思,缅怀英烈。与网上祭英烈同步,倡议并组织全体学生到西峡县烈士陵园,祭奠革命先烈,重温初心使命。烈士纪念碑前,师生列队肃立,面向纪念碑三鞠躬,表达了对烈士深切的怀念和无限的敬仰。学生代表袁嘉辰在发言中说“我们今天能够享受革命先烈抛头颅、洒热血所争取的和平幸福生活,就必须努力学习,修德立人,用最优异的成绩告慰先烈。”团委书记张玉介绍了英雄先烈们解放西峡的壮烈事迹,号召青年团员学习英雄先烈为追求伟大理想而赴汤滔火,顽强拼搏的精神。党支部书记杨洪彦在讲话中回顾了党的百年奋斗历程所形成的重要精神谱系,指出中国共产党之所以能够领导中国人民通过28年的艰苦奋斗建立新中国,通过73年探索创新使中国富起来、强起来,以强健的姿态屹立于世界东方,就是因为有伟大思想引领,就是因为有信仰坚定、追求执着、甘于吃苦、勇于牺牲的英雄先烈们的无私付出。号召全体师生继承先烈革命意志,发扬前辈爱国精神,为实现中华民族的伟大复兴而奋力拼搏。
四、以道法为蓝本的校本课程是做好融入工作的支撑点。
乡土教育资源是基础教育课程体系的重要组成部分,必须与时俱进,具有鲜明时代特色。其教学目标既要对接《道德与法治》国家课程标准,也要突出地方特色。依托地方资源,以研、学、旅、行的方式,拓展爱国主义融入道德与法治综合活动实践课的渠道,加强对学生的德育教育。开展了“童心向党,党的光辉照我心”爱国主义实践活动,集体参观马头砦抗战历史纪念公园。活动先发倡仪,动员学生网上报名,随后由道德与法治课教师带领学生集体参观,部分学生家长陪伴参观。明金竹老师向大家讲解了马头砦抗战历史,她从日本的侵华战略、豫西鄂北会战、西峡口抗战的大背景分析马头砦抗战的历史意义,引领参加活动的同学和家长一起回顾抗战英烈们用热血生命坚守马头砦,痛击日寇,捍卫家园的光辉事迹。最后和同学们一起高呼“强国有我,请党放心!”,铿锵有力的誓言直冲云霄,回荡山谷。随后,大家走进当地村落,感受新农村建设成就。本次活动,是庆祝建党百年活动的一部分,学校组织学生走出校园,走近抗战历史遗址,感受先烈打天下不易;走进社会主义新农村,感受乡村振兴取得的新成就。追寻烈士足迹,重温初心使命,牢记肩头责任,唤起强国意识,用鲜活的现实教材教育学生爱党爱国,努力学习,回报祖国。延伸和拓展校本教材,是《道德与法治》课教学回归生活的生命线,体现了学科政治认同、道德修养、健全人格、责任意识等核心素养,强化了生命安全与健康教育、中华优秀传统文化教育、革命传统教育等学习主题,让学生在身临其境中获得感悟和体验,丰富和充实教学内容,实现说理教育与启发引导相结合,增强学生实践体验,促进知行合一,从而潜移默化、持续放大课程的育人功能。
新时代爱国主义教育融入初中道德与法治课的实践推广应用,落小落细爱国主义教育的路径与方法,对县域中小学实施的“133”工程整体教改工作具有巨大的推动作用,解决了学科融合、课程重构、大单元、跨学科教学等诸多难题。以新时代爱国主义教育为主要内容的西峡县区域课改整体推进取得阶段性成果,走出一条具有西峡特色的县域中小学教育全面优质均衡发展之路。
参考文献
[1]朱穗清.新时代爱国主义教育在初中道德与法治课堂的实践[J].求知导刊, 2022(29):92-94.
[本文系河南省农村农村应用性教育科研2020年课题《新时代中学生爱国主义教育实践研究》成果,课题批准号20-HJYY-469]

京公网安备 11011302003690号