- 收藏
- 加入书签
基于“数字化学习与创新”素养培养的高中信息技术课堂项目式教学实践探索
——以“录制个人单曲”项目教学为例
2020 年修订版普通高中信息技术课程标准指出,普通高中信息技术课程是 一门旨在全面提升学生信息素养,帮助学生掌握信息技术基础知识与技能、增 强信息意识、发展计算思维、提高数字化学习与创新能力、树立正确的信息社 会价值观和责任感的基础课程。课程倡导基于项目的学习方式,将知识建构、 技能培养与思维发展融入到运用数字化工具解决问题和完成任务的过程中。如 何基于项目式教学法提升学科核心素养并在常态化教学中落地,一直是新课改 环境下教育工作者研究的热点与难点。
一、“数字化学习与创新”素养的重要性
信息技术学科核心素养由信息意识、计算思维、数字化学习与创新、信息 社会责任四个核心要素组成,他们之间互相联系、互相依存。学生对信息的感 知、信息价值的判断,运用计算思维识别分析、抽象建模、设计解决方案,理 解信息社会特征, 自觉遵循信息社会规范都离不开技术多样、资源丰富的数字 化环境,都是在数字化学习环境下以数字化学习方式进行的[1]。因此,可以把 “数字化学习与创新”素养培养作为依托,支撑学生完成信息技术学科核心素 养体系的构建。
二、高中信息技术课堂项目式教学流程设计
项目式教学是指教师再分析教学内容和课程目标后,创设贴近真实生活的 学习情境和项目主题,引导学生根据自身兴趣选择主题,以项目任务驱动学生 自主探究学习和小组协作学习,调动学生学习的主动性、积极性和创造性,培 养学生的探究能力、协作能力和创新能力[2]。
在高中信息技术课堂,项目式教学可以从以下五方面进行设计。 1、选择项目,问题驱动;2、分析问题,确定方案;3、项目实施,作品制作;4、交流展 示,成果汇报; 5、多维评价, 反思总结。
三、基于“数字化学习与创新”素养培养的项目式教学实践探索
下面以“录制个人单曲”项目为例,阐述基于“数字化学习与创新”素养培养的高中信息技术课堂项目式教学活动的开展。
1、选择项目,情境驱动
项目启动设置的真实情境是:“由于疫情,学校 2021 年的元旦汇演没能正 常开展,现在如果在班级开一个小型演唱会,每一位同学都有机会一展歌喉, 录制一首个人单曲, 你会吗?你需要学习什么技术才能成为自己的音乐总 监?”
2、分析问题,确定方案
引导学生充分分析驱动问题“如何录制个人单曲”,即解决这个问题会面 临哪些需要解决的技术问题, 从而确定项目的探究主题,每节课的内容和任务。在这 个项目中,项目时长为 5 课时。第 1 课时,项目启动,分组头脑风暴;第 2 课时,制作伴奏音乐,为音乐变调;第 3 课时,为音频去噪音、 添加效果;第 4 课时,分组活动, 寻找素材,撰写方案, 形成作品;第 5 课时,展示、交流、 评价。
3、项目实施,作品制作
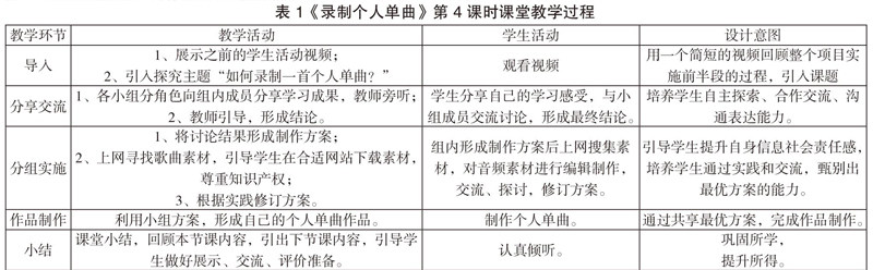
下面以项目中第 4 课时为例, 谈谈项目教学过程(如表 1)。
4、交流展示,成果汇报
本项目的成果汇报采用线下和线上两种形式,线下利用课堂展示分享学生 个人单曲作品,开展一节小型班级演唱会,学生进行投票、评价,线上可将学 生作品上传到班级群、家长群、音乐 APP,让学生作品拥有更多听众,提升学 生成就感。
5、多维评价, 总结反思
教师根据评价表进行现场评价,总结点拨。学生自评交流,撰写心得总结。 组间投票互评,获得票数最多的小组作品获得最受欢迎歌曲奖,上台发表获奖 感言,分享制作经验。
四、结语
数字化学习与创新作为信息技术学科核心素养培养体系中的关键要素和重 要依托,不容忽视。本研究尝试以项目式教学重构课堂, 取得了良好的预期效 果,为高中信息技术学科核心素养,特别是数字化学习与创新素养的培养提供 了实践案例。
参考文献:
[1] 陈明选, 张宁. 基于高中信息技术学科核心素养的学习活动设计 [J].中国 电化教学, 2019,(01): 87-93.
[2] 邢宇航. 高中信息技术课程教学中学生数字化学习与创新素养培养研究 [D]. 桂林:广西师范大学, 2018.

京公网安备 11011302003690号