- 收藏
- 加入书签
基于共生理论的高职产教融合成熟度评价体系研究
摘要:本研究着眼高职产教融合成熟度基于共生理论的评价体系。全面梳理国内外研究现状,并通过深度解析共生理论及其与产教融合的关联。借助多元化调研手段,呈现出当前高职产教融合在合作模式、资源共 享以及人才培养等领域的现状与所面临的问题。基于此依照科学性、系统性等原则搭建评价体系,包含共生单元、模式、环境等维度指标并运用层次分析法确定权重,界定成熟度等级。经实证研究验证体系有效性进而从 优化共生单元、完善共生模式、改善共生环境等方面提出提升策略,为推动高职产教融合深入发展提供理论与实践支撑。
关键词:共生理论;高职产教融合;成熟度评价体系;提升策略
引言
在产业升级与教育改革深度推进的时代背景下,高职产教融合的重要性愈发显著。产教融合作为培养高素质技术技能人才的重要途径,着力于把教 业需求有机结合为经济社会发展增添活力。然而当前高职产教融合在实践中遭遇众多难题, 比如校企合作深度不够、人才培养与产业需求匹配度不高。尽管现有研究收获了一些成果,然而针对产教融合成熟度的系统性评估依旧有所不足。
一、共生理论理论基础
共生理论最早出自生物学 德 de Bary)在 1879 年提出,用于阐释不同生物物种之间在特定环境 的发展与拓展,它渐渐被引入到社会科学等多个领域。共生单 在高职产教融合的情形下高职院校与企业就是核心共生单元 其类型有寄生、偏利共生和互利共生,其中互利共生是最理 效益。共生环境包含了共生单元及共生体所处的外部条件比如政策 教融合共生体的发展起到关键的支持或限制作用。
二、高职产教融合现状分析
2.1 现状调研设计
为全方位、精确地掌握高职产教融合的真实情况,此次调研运用了多样化的研究方式。在挑选调研对象时涉及东、中、西部各个不同地区的 30 所高职院校以及和它们合作的 50 家企业,目的是保证样本具备广泛的代表性能够体现不同区域经济发展程度下产教融合的区别。调研工具主要有面向高职院校的问卷以及面向企业的问卷,问卷内容围绕产教融合的诸多关键层面悉心设计比如合作方式、资源共享状况、人才培养成果等。
2.2 调研数据统计与分析
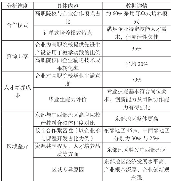
依据调研数据,在合作模式方面大概 60% 的高职 单式培养模式。这种模式在定水准上满足了企业对特定技能型人才 。在资源共享层面仅有35% 的企业为高职院校供应了先进 送的技术成果转化率平均仅有 20%,这表明校企之间资源共享 来看企业对高职院校毕业生的满意度达到 70%,觉得毕业生在专 在创新能力以及团队协作能力方面仍有待强化。
从区域差异角度剖析,相较于中西部地区东部地区高职院校的产教融合程度在整体上更高。东校企合作紧密性、资源共享程度以及人才培养品质等方面,都胜过中西部地区。例如东部地区企程开发的占比达到 45%,而中西部地区则分别是 30% 与
。这和东部地区经济发展水平高、产厚、企业创新观念强等因素息息相关。

2.3 存在问题剖析
基于调研数据,当前高职产教融合存在多方面问题。其一,校企合作的动力机制不健全。企业参与产教融合积极性欠佳,原因是合作成本偏高且短期内难以获取明显的经济效益。在合作中高职院校缺少足够吸引力,难以向企业给予具价值的技术服务或人才支撑。其二,政策落实不到位。虽然国家颁布了一系列鼓励产教融合的政策,然而在地方上政策执行出现偏差。配套举措不完善,导致政策难以有效落实。其三,人才培养与产业需求脱节。高职院校专业设置没能及时依据产业结构调整加以优化课程体系老化实践教学环节薄弱化,导致所培养的学生不能完全契合企业迅速变化的岗位需求。这些问题严重制约了高职产教融合的深入发展,亟待解决。
三、基于共生理论的高职产教融合成熟度评价体系构建
3.1 评价体系构建原则
科学性原则是构建评价体系的基础。在指标选取以及权重确定时要以严密的理论依据与实证研究为依托,保证评价体系能够客观、精准地反映出高职产教融合的真实状况与发展程度。指标需要具备明确的内涵和外延防止出现模糊性和歧义性,同时数据来源要可信统计方法需科学且规范。
系统性原则规定要把产教融合当作一个复杂系统,从共生理论的角度着手全方位考虑共生单元(高职院校与企业)、共生模式以及共生环境等多个维度的要素以及它们之间的相互联系。各指标间应当相互关联、彼此补充,构成一个有机整体防止出现指标孤立或者片面的情形。
动态性原则意识到,高职产教融合处于持续发展变化的进程之中。伴随着产业升级、技术创新以及教育改革的发展,产教融合的内涵与形式同样在不断演进。所以评价体系需要拥有一定的灵活性与适应性,可及时反映这些动态改变并及时对指标内容与权重分布作出调整。
基于共生理论,从共生单元层面而言高职院校师资队伍水准是重要指标。例如双师型教师所占比例,彰显了学校的实践教学能力。而企业的参与程度能够借助企业投入到教学资源的价值来考量,这展现出企业对产教融合的支持程度。
3.2 评价指标选取
在共生模式维度,合作模式的稳定性极为关键。校企合作的密切程度与可持续性,能通过合作协议的平均持续时间这一指标直观反映。利益分配合理性可通过调查校企双方对利益分配的满意度来衡量,以此确保双方在合作中都能收获合理收益维系合作的积极性。
在共生环境维度中,政策支持力度可通过地方政府出台的产教融合专项政策数量及资金扶持额度来展现。对于行业协会的指导作用,可通过行业协会组织校企交流活动的频次、行业标准制定的参与度等指标来评估。良好的共生环境为产教融合给予有力保障。
3.3 指标权重确定
采用 PM3 模型确定指标权重。第一步构建递阶层次结构模型将目标层设定为高职产教融合成熟度,准则层划分为共生单元、共生模式、共生环境三个维度指标层为具体选取的各项指标。借助专家问卷调查,获取不同层次指标间相对重要性的原始数据。
在 PM3 模型中将这些原始数据输入到模型算法中,模型会基于其特定的计算规则对数据进行处理分析。在此过程中通过内置的一致性评估机制对输入数据进行合理性校验,以此保证专家判断所形成的数据具有合理性。
经过 PM3 模型的运算,能够得到各指标相对于目标层的权重。例如共生单元维度权重可能为 0.3、共生模式维度权重为 0.4、共生环境维度权重为 0.3。在共生单元维度中假定双师型教师占比权重为 0.6 企业投入教学资源价值权重为 0.4 等,以此明确各指标在评价体系中的相对重要程度。
四、实证研究
4.1 样本选取与数据收集
为保证实证研究结果的可靠性与代表性,本研究运用分层抽样的方法挑选全国不同地区、不同类型的 20 所高职院校作为研究样本。 部发展中地区的院校,顾及综合型、工科型、文科型等不同学 合的方式向这些样本院校发放问卷,问卷内容围绕着基于共生 教融合成熟度评价体系中的各项指标。研究团队为获得更丰富、准确的数据还对样本院校的校企合作负责人 相关企业代表 以及行业专家展开深度访谈,以弥补问卷数据的不足保证数据来源的多元化与全面性。
4.2 评价结果分析
借助统计分析软件来处理所收集的数据,依照评价体系里的指标权重计算各样本院校的产教融合成熟度得分。结果表明,样本院校的成熟度得分差异显著。部分位于东部地区的工科类高职院校得分颇高,处于成熟级水平。这些院校在共生单元层面具备高水平双师型教师团队教师有着丰富的企业实践经验,并且企业深度介入学校教学活动向学生供给大量实习实训岗位以及真实项目案例。在共生模式方面采取产学研一体化合作方式,校企协同开展技术研发与产品创新工作利益分配合理得当。近三年来,平均每所院校与企业合作开展技术研发项目达 15 项,合作关系稳固且持久。在共生环境方面当地政策支持力度强劲,政府颁布多项助力产教融合的优惠政策平均每个地区出台产教融合专项政策达 8 项。同时设立专项资金予以扶持,每年投入产教融合的专项资金平均达 500 万元。行业协会同样积极履行桥梁职责,举办各类交流活动。然而部分中西部地区的文科类高职院校得分偏低,处于成长级有的甚至处于初始级。其主要存在的问题是共生单元里师资队伍实践能力欠缺,企业参与程度不高。共生模式较为单一,大多是简单的实习合作形式缺少深度合作项目。共生环境不理想政策未能有效落实,行业协会的作用未得到充分发挥。
4.3 评价体系有效性验证
为检验基于共 本研究运用了多种方式。第,开展相关性分析 两者呈现出显著的正相关联系相关系数达到 实状况。然后,邀请行业资深专家对评价结果予 素,评价结果与实际相符可信度较高。另外通 教融合方面所采取的改进举措与评价体系指 导向作用。例如在某院校实施改进措施后的第二年,
也显著增加,新开展技术研发项目 3 项合作企业数量增加 5 家
五、提升高职产教融合成熟度的策略建议
5.1 优化共生单元
高职院校应着力强化师资队伍建设,提升教师的实践能力与专业素养。可构建教师定期到企业实践的长效机制,设定教师每学年必须在企业进行一定时长的挂职研习。参与企业实际项目运作了解行业最新技术与生产流程,以此充实教学案例使教学内容更契合企业实际需求。例如设立并落实教师企业实践专项经费用于保障教师企业实践期间的各项费用支出,同时把企业实践经历与教师职称评定、绩效考核相挂钩以此激励教师踊跃参与。
5.2 完善共生模式
革新合作模式,探寻多元化的产教融合路径。校企除了进行传统的订单式培养、实习实训合作外,还可共同进行技术研发项目成立产学研合作基地 高职院 自身的科研优势为企业攻克技术难题,企业则为科研项目提供资金与实践平台支持达成互利共 业的关键技术难题校企携手组建研发队伍,一起投入人力、物力以及财力进行技术突破。研发成果转化应用后,双方依照约定比例分享收益。此外还可试行现代学徒制,让学生在学校学习理论知识时在企业师傅的指导下开展实践操作。实现工学交替,提升学生的职业技能与就业竞争力。
5.3 改善共生环境
政府应强化政策支持力度,健全产教融合相关法律法规与政策体系。为产教融合提供坚实的法律保障,需要出台专门的产教融合促进法清晰界定校企双方在产教融合中的法律地位与责任义务。同时增加财政投入,设立并落实产教融合专项基金用于支持校企合作项目、实训基地建设、教师培训等。比如针对开展深度产教融合的校企合作项目提供资金方面的支持,针对建设高水平实训基地的高职院校提供设备购置补贴等方面的扶持。
行业协会要切实发挥桥梁与纽带作用,强化行业指导。为高职院校专业设置与课程改革给予参考依据,可以举办行业调研及时把握行业发展动态与人才需求信息。例如通过定期公布行业人才需求报告,指引高职院校依照行业需求调适专业布局完善课程体系。此外行业协会还应举办校企交流活动,构建校企合作平台促进校企双方的对接与合作。比如举办产教融合论坛、校企合作洽谈会等,为校企双方营造更多的合作机会推动高职产教融合迈向更高水平。
结语
本研究以基于共生理论的高职产教融合成熟度评价体系为 行深入探究多维度探索产教融合的发展路径,包含从理论归纳、现状分析, 过构建评价体系明确了产教融合在不同阶段的特征,发现了当前存在的校企合 位等问题。与此同时给出的诸如优化共生单元、完善共生模式以及改善共生环境等策略, 为提高 合成熟度指明了切实可行的方向。未来期待更多研究关注于此,深化对产教融合机制的理解。推动高职教 育与产业发展深度融合,助力培养更多适应产业需求的高素质技能人才。
参考文献
1. 张璋, 周新旺, & 曾播思. (2023). 基于共生理论的地方高校产教融合成熟度评价. 高等工程教育研究 (4), 122-128.
2. 龚志文 , & 蔡清龙 . (2024). 共生理论视角下产教融合共同体构建研究 . 黑龙江高教研究 ,42(9), 137-143.
3. 丛倩 , & 黄华 . (2021). 共生理论视域下的产教融合校企协同 " 走出去 " 研究 . 职教论坛 ,000(001), 151-157.
4. 任冉 . (2024). 基于共生理论的高职院校产教融合共同体构建研究 . 现代商贸工业 , 45(15),100-103.
5. 刘淑辉, 黄孝华, 黄宏锋, 秦芳诚, & 韦莉莉. (2024). 基于共生理论视角下的地方高校产业学院产教融合研究. 延边大学学报(自然科学版), 50(2), 128-132.
项目来源:2024 年度高校国内访问工程师“校企合作项目”(项目编号:FG2024164)、中国职业技术教育学会- 新时代中国职业教育研究院 2024 年职业教育课题(项目编号:SZ24B63)。
吴诗怡,(1993-),讲师,会计学院大数据与会计教研室副主任,研究方向:产教融合、校企合作专利研究。
京公网安备 11011302003690号