- 收藏
- 加入书签
基于“教学评一体化”的初中化学教学策略
——以“燃烧和灭火”为例
摘要:在进行初中化学的教育过程中,教师们应该根据新课程标准,与课程具体内容相结合,制订教学目标,确定评价任务,组织教学活动,并将教学评价贯穿于教学始终,这样才能提高课堂的教育质量。鉴于这一点,本文选取“燃烧和灭火”这一案例,论述基于“教学评一体化”的初中化学教学策略。
关键词:教学评一体化;初中化学;教学策略;燃烧和灭火
《义务教育化学课程标准(2022年版)》(《课程标准》)明确指出,要强化“过程评价”,要重视学生在学习中的特定行为,并根据其学习成绩对其进行评价,从而达到“教学评一体化”的目的。“教学评一体化”是新时期的教学评价方式,是提升化学教学效果的重要途径。“教学评一体化”是教学过程中教师教的活动、学生学的活动以及有关学习评价的总和,是对即时教学、学习和评价的综合。在“教学评一体化”教学中,教师的教、学生的学和教学评价三者关系密切,缺一不可。教学目标是指导教师的教学活动,也是学生学习的基础。教学评价是反映学生和教师学习状况,协助教师制定教学计划,达到教学目的的一种手段,具有领航功能。所以,在进行初中化学“教学评一体化”的过程中,教师要根据教学内容与学生的学习情况,制定出教学目标,以此作为评价工作的基础,对教学进行安排,把教学评价纳入到整个教学过程之中,以此来促进课堂的发展,达到预定的教学目的。通过对“燃烧和灭火”课程的案例分析,论述如何在课堂上进行“教学评一体化”的教学模式。
一、教学评一体化教学模式的内涵
1.“教”:教师在课堂上起到主导作用
教学目标的确定、教学内容的选择、学习活动的设计和信息的反馈是整体过程。教学评价中的“教”是以教师为主体的教学过程。在“教学评一体化”思想指导下,要把学生作为中心,开展多样化的学习活动,使其有效地发挥作用。在准备过程中,教师要对教科书进行深度研究,把每个单元的具体的教学内容与《课标》相联系,把每个单元的教学内容分成几个部分,并且根据学生的实际状况,制定出适合的单元和时间目标。在课堂中,教师要运用有趣的主题来吸引同学的注意力,让他们自由发言,营造活跃、愉快的课堂气氛,以教学目的为导向,进行各种学习活动。
2.“学”:让学习成为学生的主动行为
“教学评一体化”中的“学”就是让学生积极地参与到课堂活动中去,在课堂上进行发现、分析和解决问题,如独立探索或团体协作。这种教学思想的贯彻,主要是要让学生积极地去探究自己的知识,而要让他们在进行持续的思维和探讨之后,才能更好地处理一些特定的问题。在教师的指导下,他们可以自己对重要的东西进行总结,从而建立起全面的知识结构,从而使学习体系变得更加完美。“学”是学生获取知识的有效方式。在课堂上,除了要注意听课外,还应在课后主动复习,从而取得理想的学习效果。这一目标的实现离不开教师的指导。要想让学生主动学习,必须使其感受到该门课程的乐趣。所以,教师要在教学中合理地安排好教学活动,通过有趣的提问和试验等方式,让他们对自己所学知识产生浓厚的研究兴趣,并对所学东西进行深入分析,从而使他们在化学的学习中发挥出最大作用。
3.“评”:对学生的学习过程进行评价
“教学评一体化”中的“评”,就是对学生学习的全过程进行全面的评价,既包括对学生的课外作业或随堂测试的结果进行的,也包括对一些特定的行为如学习状态、互动等的评价,是一种比较全面、比较系统的方式。在教学中,教学评价是一个不容忽视的重要步骤,它可以让学生认识到自己的优点与缺点,还可以帮助教师通过对学生的直觉反馈进行下一步教育活动,从而提升教育的水平。在实践中,教师要仔细地看着他们的学习,适时地对他们进行评价,反馈和总结。在教学过程中,教师要适时地提出建议,帮助他们走出困境,享受学习带来的成就感和满足感,以更加积极的态度对待后续活动。教师运用鼓励性语言对学生进行点评,有助于建立起他们的信心,巩固他们的学习成果。
二、“教学评一体化”对初中化学教学成效的影响
1.提高教学质量
通过实行“教学评一体化”,教师可以对同学们的学业情况有更加清晰的认识,从中找出他们的问题和不足,从而及时调整教学策略,提高教学效果,不仅能提高教学质量,又可以让学生们更加牢固地掌握化学的知识与技巧,同时也可以让他们的综合发展得到更好的发展。
另外,“教学评一体化”注重对学生进行评价的回馈与引导。通过及时、准确、具体的评价反馈,让同学们对自己的学业情况有清晰认识,找出自己的缺点,并对自身学习战略与方式进行适当的修正,这对提高他们的自学和自我反省的能力是非常有益的,也是对他们的终生学习与发展打下良好的基础。
2.激发学生的学习兴趣和积极性
在教学过程中,教师要对学生的成绩进行全方位、多层面的评价,以促进学生的整体发展。在评价过程中,通过对教师的反馈与引导,使学生能够对自身的学业情况有较为清晰的认识,从而为今后发展起到一定的促进作用。
3.培养学生的自主学习和探究能力
“教学评一体化”以培养学生的自学与探索精神为重点,旨在提升其学业成绩,同时也要训练其独立思维与问题解决的能力,为其将来的学业与事业发展奠定基础。在这个过程中,学生的主体性得到凸显,他们积极地参加到教学活动之中,在实验、观察、思考等活动中,发现、分析和解决问题,这对于提高他们的创造力和实际应用能力是很有帮助的,让他们能够在遇到一些比较困难的问题时,能够变得更冷静、更有信心。
4.促进教师专业发展和教学水平的提升
“教学评一体化”是提高教师素质的重要途径。教师需具备扎实的学科基础,不断更新自己的知识体系,了解学科前沿动态和发展趋势。唯有如此,教师们才能向学生们提供最新、最全面的信息。教师们要对教学观念与方式进行深度学习,熟练地掌握先进的教育理论与教育科技,针对学生的具体状况与需要,灵活运用不同的教学方法和手段,以提高教学效果。
三、初中化学教学现存问题
1.单一的教学方法
一些教师还停留在传统的教育观念中,把教师当成是知识的传授者,而学生只是一个被动的接受者,所以采取简单的授课方式,忽视学生的积极性,制约了他们的思想发展。另外,由于缺少实验设备和教学软件等教学资源,所以教师们只好采取授课的方式,而实验和多媒体等教学资源也不能得到充分的利用。
2.实验教学不足
在目前的阶段,大多数的学校都是在初中阶段开始进行化学教学,尤其是在乡村,由于各种原因,不能确保教学效果,而且,在一年之内,学生们还要把新教学内容和中考的复习内容都做好。但高中阶段的考试内容繁多,课堂时间紧张,造成大量的实验课程。在当前的“应试”环境下,无论是学生还是教师,都存在着“重成绩轻实践”的倾向,严重影响实验教学的质量。
四、“教学评一体化”的初中化学课堂教学实践
1.教学目标精准化,导航教学
“教学评一体化”核心在“学”,“教”“评”的目的都是为学服务。因此,在课程实施之后,教育目标应该反映出学生在关键能力、必备品格和正确价值观等方面的改变。因此,在制订教学目标之前,必须先对《新课标》中有关教学内容的规定进行阐释;通过对教科书的研究,确定初中化学课程内容的位置及其所包含的学科理念和方法;首先要对学生进行学情分析,了解他们现有的认识水平和思维特点和发展目标。
“新课标”把“燃烧和灭火”放在“化学反应的价值及其理性调节”这一专题下,让同学们从调节化学反应起始和终止的角度,对材料的燃烧状态和火灾扑救方法有全面的了解,了解化学反应对人类生存的影响,从而更好地为人类的发展做出贡献。
2.评价方案任务化,护航教学
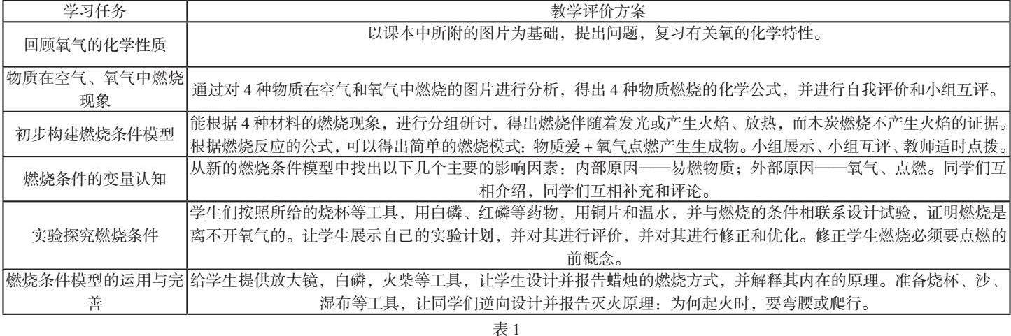
对学生进行适当的评价,可以帮助学生了解自身情况,并能根据学生的实际情况,对课程的内容和速度进行适当的调节,从而提高学生的“教”水平;帮助学生在学习中了解自己的不足和不足,提高自己的学习能力。“教”与“学”只有在持续的最优状态下才能互相促进,协调发展。为此,本文提出“燃烧和灭火”课程的教学评价构想(图1)和评价计划(见表1)。
3.教学内容结构化,通航教学
(1)教学内容结构化
“燃烧和灭火”其主要的知识分布在第1个单元中,即“化学变化”,第二单元提出氧化反应,第七单元将燃烧列为一种剧烈的氧化反应。这些知识之间存在上下位之间的关系,化学变化处于上位知识,在知道了这个层次的关系之后,应该把这样的联系呈现给学生。在课堂上,教师必须站在单元的角度,重新构建教科书的内容,打通新、老知识之间的关系,展现出完整的知识架构。
(2)学生认识方式结构化
在阅读教科书时,不仅要注重知识之间的明确联系,更要注意其所隐含的认识作用。教材第二单元以身边常见的氧气为例说明什么是化学变化。第三单元则从微观视角丰富学生对化学变化的认识。到第五单元则是从表征化学变化的角度教会学生认识化学变化。第七单元则是从控制化学反应的视角认识变化。随后的项目将加强对化工转化为社会发展的理解。这要求首先要了解化学变化的本体,其中包含化学变化的具体内容和表现形式,而后再从调控视角认识化学反应,符合初中学生认知进阶的一般规律。另外,这一部分也承担培养学生对探索性试验中各种变数理解的任务。虽然之前课程已学习探究实验的一般步骤,但是,变量具有隐蔽性、多变性等特点,必须在特定的探索性试验中加以加强,才能提高学生对变量的识别能力。所以,利用表1中的“燃烧和灭火”的教学评价方案,可以较好地评价学生认知结构水平,进而判断其素养达成度。
4.课后评价自主化,返航教学
教学评价的价值在于调动学生学习积极性,反馈教学目标达成度,适时调整和优化教学行为。尽管在课堂上可以通过一些外在的标准来衡量学生的学习成绩,比如:学习热情、准确性、合作效率,以及信息加工的准确性。但是,不同学生学习背景、学习方式、思维方式等存在差异性。这需要教师们转变单纯的评价方法,按照教学目标和评价方案对课外作业进行优化,丰富作业形式,减少纸笔类作业,增加活动性、开放性作业。在教学过程中,有效组织学生自评、互评活动,彰显学生评价主体地位。
结论:总之,在化学课堂中,“教学评一体化”的实施能使教师的教育行为与学生的学习方式得到最大程度的发挥,从而使其更好地达到预定的目的,提高教育的质量。因此,在进行初中化学教学过程中,教师们可以按照《课程标准》的要求,通过“教学评一体化”这一手段,发挥教学智慧,联系教学内容,应用适宜策略制订教学目标、确定评价任务、组织教学活动,以此来促进化学课堂教学的健康发展,提高其教学质量。
参考文献
[1]刘金玉.基于“教学评一体化”的初中化学教学策略——以“燃烧和灭火”为例 [J].求知导刊,2023(30):98-99.
[2]田孟仙.基于问题解决教学模式的初中化学教学策略——以“燃烧与灭火”为例 [J].名师在线(中英文),2023(09):67-69.
[3]甘成秋 ,陈利灯.基于“教—学—评一致性”的初中化学教学范式构建——以人教版“燃烧与灭火”教学为例 [J].福建教育学院学报,2022(12):123-124.
[4]陆鹏宇 ,殷顺高.基于问题教学法的初中化学翻转课堂教学实践——以“燃烧与灭火”教学为例 [J].化学教与学,2023(10):87-88.
[5]高少宏 ,张贤金.基于学科整体理解的教学实践——以初中化学“燃烧与灭火”公开课教学为例 [J].中小学课堂教学研究,2021(11):21-23.
[6]王锋.应用教与学一体化教学设计开展"精心预设"的研究——以初中化学"利用化学方程式的简单计算"教学设计为例 [C].第四届基础教育改革与发展论坛,2014.


京公网安备 11011302003690号