- 收藏
- 加入书签
“浸润童心”课程体系的构建与设置
【摘要】勒流梁季彝纪念学校从生命规律和教育的目的出发,基于“为孩子一生的发展奠定全面而坚实的基础”的办学理念,基于学校的实际情况,挖掘学校和师生发展的文化资源,提出了“浸润童心”的课程理念。并对“浸润童心”课程的内涵和落实途径做了深入的探索,构建了“浸润童心”课程体系。以打造校园文化和实施“国家课程校本化”的研究为主要策略,落实“浸润童心”课程,夯实基础知识,落实育人目标,发展个性特长,促学生全面发展,提高了他们的综合素养,促进了教师的专业成长,提升了学校办学品位。
【关键词】办学理念;浸润童心;课程体系;课程实施
一、“浸润童心”教育的提出
根据《顺德区区委政府关于全面深化教育综合改革的工作意见》(顺委发[2016]2号)和《关于进一步深化勒流街道教育综合改革意见》(顺勒办发[2017]3号)等文件精神,在勒流街道教育局提出“通过特色项目内涵提炼,打造学校品牌文化”的理念指导下,从生命规律和教育的目的出发,基于“为孩子一生的发展奠定全面而坚实的基础”的办学理念,基于学校的实际情况,挖掘学校和师生发展的文化资源,勒流梁季彝纪念学校提出了“浸润童心”的课程理念,并对“浸润童心”教育的内涵和落实途径做了深入的探索,构建了“浸润童心”课程体系。
(一)源于对生命规律的遵循
春风化雨,润物细无声。“浸润童心”教育体现了对儿童、对生命成长规律的尊重。因为,教育的本质力量不是外注的,而是源于生命自身;教育的基本策略是唤醒生命成长的自我觉醒,培养生命主动发展的愿望和能力,最大化开启生命发展的潜能;孕育核心发展力不能靠说教、灌输和强制,而应让学生在具有生命磁场的生活、活动、实践体验中潜移默化地感知、觉醒……
目前,中国的教育改革正是向培养“核心素养”这一终极目标出发。新课程改革中千呼万唤的课程整合、跨学科整合,回归体验,唤醒生命的发展潜能的一种尝试,而这正是以核心素养为导向的教育综合改革最需要的导向。
(二)源于对教育目的的追问
《中共中央 国务院关于深化教育综合改革全面实施素质教育的决定》明确指出:“实施素质教育,就是全面贯彻党的教育方针,以提高国民素质为根本宗旨,坚持立德树人,加强社会主义核心价值体系教育,完善中华优秀传统文化教育。”从教育目标的角度看,素质教育以全面培育和提高教育者综合素养为目的,以培养学生的创新精神和实践能力为重点,造就德智体美劳全面发展的合格公民;从教育的功能看,素质教育是依据人的发展和社会发展的需要,以全面提高全体学生的基本素质为根本目的,以尊重学生的主体地位和主动精神、注重形成人的健全个性为根本特征的教育。
与应试教育所造成的人的“片面发展”相对应,小学的素质教育的目标取向更应该注重均衡性、全面性、综合性和个性化。而课程是落实教育目标的重要途径,只有建构具备这样的特征的课程体系,才能更好地落实素质教育。
(三)源于对学校办学理念的思考
我校的办学理念是“为孩子一生的发展奠定全面而坚实的基础”,其涵义有三层。
第一层涵义:“为孩子一生的发展奠基”:即学校要把握小学教育的主要任务是在德智体美劳等方面为学生一生的发展打下全面、坚实的基础,按照学生的年龄身心特征和成长规律实施教育,不以学生当前的成绩作为学生今后发展的定论,而是用发展的眼光让学生在小学阶段自然地习得道德、知识,本领和技能,培养学生健康、积极、乐观、自信的性格和情感,养成追求知识和真理的兴趣习惯,为学生将来自我的可持续发展打好基础。
第二层涵义:“全面”:全面是指为孩子一生的发展奠定“宽度”的根基。学校将采取一切措施防止学生的偏科发展,学校致力于国家课程的校本化研究,使课程更符合本校学生的学情,更有助于学生的全面发展。同时,学校立足于孩子的个性特长,致力于多元的拓展课程开发研究,提供多元的课程,让每一个孩子都可以通过自身不断地尝试和努力,发现并充分发挥自己的长处,做最好的自己。
第三层涵义:“坚实”:坚实是指为孩子一生的发展奠定“厚度”的根基。学校不以学生一时的成绩为取向,而是强调各学科知识、技能基础的扎实和牢固,强调各学科知识之间的融会贯通,强调学生对知识的实践应用能力。
可见,“浸润童心”教育是对“为孩子一生的发展奠定全面而坚实的基础”办学理念的践行和深化。
(四)源于学校发展的现实需要
梁季彝纪念学校地处文化底蕴深厚的勒流黄连村,是由数十年历史的原黄连小学和连溪小学合并成立的,1994年新校落成。学校一直坚持 “科研兴校,科研兴教”的发展策略,在历任校长的带领下,在教育科研上取得过一定的成效。但因为诸多原因,纪念学校的发展面临着种种困境:学校地处偏远农村,难留住人才,教师流动性大,教师团队的教学水平和科研能力还有待提升;学生养成习惯有待提高;家长因文化素质所限,对学生缺乏科学的教养。
学校一直在探索适合自身发展的文化立校之路。郑小玲校长意识到学校的“顶层设计”决定学校的发展高度和深度,为了进一步践行学校办学理念,传承学校优良的管理文化和育人文化,提出了“浸润童心”教育,明确了学校育人目标,以全面、系统的课程体系落实语文目标,开始了对“浸润童心”教育的时间探索,并初见成效。
二、“浸润童心”教育的界定
“浸润童心”是一个动名词短语,落脚点在于“童心”。“童心”就是赤子之心,源于明代末期杰出思想家李贽的文学观念——童心说,这里象征着心性单纯、烂漫、可塑性强的学生,代表学校密切关注学生的发展。
“浸润”一词体现了学校培养学生的教育观。元代杨载在《古木诗》提到:“浸润长膏液,根株日以培。”“浸润”有逐渐渗透之意。学校旨在以课程为膏液,浸润栽培学生。因此,“浸润”是学校所追求的“慢教育”,期望达到润物细无声境界,这与学校办学理念相互适应。“为孩子一生的发展奠基”,即把握小学教育的主要任务,为学生一生的发展打下全面、坚实的基础。按照学生的年龄身心特征和成长规律实施教育,不以学生当前的成绩作为学生今后发展的定论,而是用发展的眼光让学生在小学阶段自然习得道德、知识、本领和技能,培养学生健康、积极、乐观、自信的性格和情感,养成追求知识和真理的兴趣习惯,为学生将来自我的可持续发展打好基础。
三、“浸润童心”课程的框架体系
(一)“浸润童心”课程的培养目标
在独特鲜明的办学理念引领下,学校形成了富含“浸润”意蕴,体现“全面”目标的学生培养目标:品行端正,学业出众,特长明显,这也是学校的课程目标。根据这个目标,“浸润童心”课程体系分为三大模块:童心课程、童慧课程和童趣课程。
(二)“浸润童心”课程的结构和内容
1.童心课程
童心课程是以做忠、孝、礼、信、善的好公民为培养目标,结合地方和校本必修内容来实施的。素质教育,德育为首,校训“立德弘文”中也明确了德育的重要性,因此学校把“童心课程”放在第一模块,强调学生品行方面的培养。
“忠、孝、礼、信、善”是中华的传统美德,“忠”是忠诚、忠良、忠恕,是讲尽职尽责,忠于祖国,忠于人民,忠于事业。“孝”是孝心、孝敬、孝道,是讲对父母、长辈之“孝”,强调长幼有序。“善”是仁人、爱人、仁爱,是讲人对人的爱,和人相处要包容、和谐、友善;人对大自然之爱,对待世间万物要有仁慈之心。“礼”是明礼、礼貌、礼让、礼节、礼仪、礼制,是讲对人的恭敬谦让。“信”是诚信、信任,是讲人与人坦诚相处,以信取人。围绕这五个方面,学校开展一系列丰富多彩的德育课程,努力抓好学生的文明礼仪和养成教育。
2.童慧课程
童慧课程是以做学科知识、技能全面而扎实的好学生为培养目标,结合国家、地方和校本必修内容来实施的。教书育人是学校教学的根本。童慧课程重在开发学生的智力,强调各学科知识、技能基础的扎实和牢固,强调各学科知识之间的融会贯通,强调学生对知识的实践应用能力。
3.童趣课程
童趣课程是以掌握两项运动技能,拥有两项艺术兴趣的好少年为培养目标,结合国家、地方和校本必修内容来实施的。它促使学生拥有健康的体魄及对个性化学习的浓厚兴趣。所以学校致力于国家课程的校本化研究,使课程符合本校学生的学情。同时,学校立足于孩子的个性特长,致力于多元的拓展课程开发研究,提供多元的课程,让每一个孩子都可以通过自身不断地尝试和努力,发现并充分发挥自己的长处,做最好的自己。
四、“浸润童心”教育的基本特征
我校构建的“浸润童心”课程体系,注重了国家课程、地方课程和校本课程的有机融合,扎实学生的基础知识,发展学生兴趣特长,提升学生的课程学习的幸福感,具有以下几个方面的特点。
1.均衡性。注重课程目标与学校育人目标的相结合,课程目标设置的比例和权重比较平衡。
2.全面性。第一,课程内容涵盖了学校教育的各个方面;第二,课程内容给不同学生有更多的选择空间,包含了学生发展的各个方面;第三,课程让每个学生都有机会参与,旨在让每个学生都得到发展。
3.综合性。改变原来学校课程的零碎化、独立化,兼顾了课程内容之间的内在联系,把根据课程特点对课程进行了分类和融合。
4.个性化。课程既保障了国家课程的落实,让学生都尽可能充分地发展,同时也根据学生的个别性,不同的认知特点、兴趣爱好等,提供了如社团或等的选修课程供学生选择,让其发展个人爱好,给他们个性特长的发展提供更多的空间和可能。
五、“浸润童心”教育的实施策略
立足于学校的办学理念“为孩子一生的发展奠定全面而坚实的基础”和“浸润童心”的内涵,梁季彝纪念学校以打造校园文化和实施“国家课程校本化”的研究为主要策略,落实“浸润童心”课程,夯实基础知识,落实育人目标,发展个性特长,促学生全面发展。
(一)打造校园文化,隐性课程物象化
校园文化是办学理念和文化底蕴的具体体现,是学校发展的核心潜能,同时也是一种隐性课程,对学生的教育起着潜移默化的作用。校园文化建设是整个学校从观念到制度和行为的全方位营造的过程,涵盖了学校工作的全部领域。校园文化建设还是体现学校的教育特征,提升育人质量的过程。在“浸润童心”课程建设的过程中,我们立足学校发展,把学校文化建设、现代学校制度建设、课程体系建设有机结合,提升课程领导力。
1.形成办学理念解读文本,演绎学校的核心价值观
我校将已沉淀的学校办学理念、办学愿景和核心价值观,形成学校办学理念的解读文本,并组织全体教师一起学习,逐渐使办学理念具体化为德育、教学、科研、后勤等部门的工作理念,成为教师工作的指导思想,使之成为全体师生共同的价值追求和行为规范。
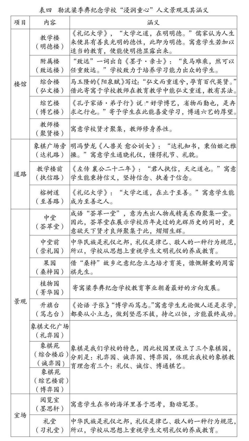
2.规划校园环境文化建设,打造系统化的人文景观
组织全体教师一起根据学校办学理念和办学目标,给学校教学楼馆、道路、景观赋名,全校教师一起设计了彰显我校办学特色的人文景观命名规划方案。
3.设计办学理念引领下的各种蕴含“浸润童心”意义的学校文化标识
学校行政班子和艺术科教师一起设计、修改了学校的VIS视觉识别系统,通过具体的图像符号和环境文化来塑造和传达学校文化。已完成了学校的标识,校徽、工作证、礼品袋、请柬、汇报PPT模版等设计并使用;室内外环境布置方面,完成了象棋文化长廊、象棋文化广场、会议室等工程改造的基础上,重新改造了图书室等。通过这些环境文化的建设进一步提升了学校的形象,并通过具体物象传达了办学理念。
(二)课程、课堂、课题一体联动,实施“国家课程校本化”
为了落实课程,我们实施“课程、课堂、课题一体联动”的策略。分学科、有步骤、有计划地开展国家课程校本化实施的研究,全面提升教育教学质量。
1.优化教育科研,落实基础“童慧课程”
语数英三科以“细化教学目标”为导向,“单元整体教学”为路径,开展教学教研。确立以《基于课程标准的小学语文(数学、英语)教学目标校本化研究》为课题展开了“教学目标”校本化的深入研究。在国家课程标准的基础上,进一步明晰、细化各学科各年级的质量标准,将各学科各年级的知识、能力培养目标进行系统梳理,形成了语数英三科的《教学目标指南》。再在上述基础上,确立了学科教研组、备课组为单位,以小课题研究的方式开展了《基于目标指南的单元整体教学研究》,探索“单元整体教学”的有效模式,以“研”促“教”,为课堂教学提供研讨平台,分别以其中一个年级为试点,开展单元整体教学研究。教师先通过研读《目标指南》和分析教材,对单元内容进行梳理,然后根据不同内容进行筛选、统整和优化,设计单元教学总体方案,最后拟定每课时具体的教学目标,并通过说课、上课、评课的研讨方式开展研究。目前,通过该研究,我们已经提炼出单元整体教学的实施模式和路径,为未来具体模块的教学研究奠定了重要基础。
2.开发拓展课程,打造特色“童趣课程”
体艺综合科以校本资源为基础,开发拓展课程,促进学生体艺特长的发展。我校原已建设了系统、成熟的象棋校本课程。体艺综合科教师以此为范例,以个人或小组团队合作为单元,发挥教师特长和学校已有的办学基础,大力开发、挖掘、整合现有的课程资源,用小课题的形式开发了体育科拓展课程——象棋课程、篮球课程、足球课程,美术科拓展课程——邮票设计课程,音乐科拓展课程——舞蹈律动课程。
3.整合德育课程,落实立德“童心课程”
整合德育课程,落实育人目标。践行社会主义核心价值观,践行立德弘文的校训,为提高德育工作的实效,拟定了以“浸润童心”教育为德育教育的主线,有机整合了校内外各种德育资源和现有德育课程,现已经完成了第一阶段德育课程内容的梳理,拟在下一学年编制我校的德育课程计划和目标体系,实现全方位、全课程育人。
(1)德育系统化、系列化
制定《季小一日常规》,养成教育系统化。以“争章创星储蓄本”为主要手段,利用评价促好习惯的养成。制定年级每月德育主题,德育活动系列化。根据“忠、孝、善、礼、信”德育主题,德育处结合每月重大节日、纪念日,制定了每个月的德育教育主题。根据主题以及年级学生的年龄特点,制定了各年级的培养目标。各班根据主题内容开展形式丰富、有针对性的主题班队会,收到了较好的教育效果。
(2)体艺、科技教育课程化、活动化
在体艺教育方面,我校坚持以课程为核心,以活动为载体全面育人的理念,全面提升学生的身体素质和艺术素养。一方面深入开展体育拓展课程“篮球”课程和美术拓展课程“邮票设计”课程的研究和实施,以课程普及体艺教育。另一方面把我校传统的象棋节、艺术节、体育节活动有机融合,增加了读书和科技活动,整合成“童心体育节”和“童心文化节”两大节活动。以活动为载体,践行办学理念,弘扬传统文化,让学生在活动中提升各项素养,锻炼了身体,提升了棋艺,受到了书香和艺术的熏陶,获得了科学实践体验,受到了热爱集体、恪守规则、团结合作、谦恭礼让等方面的教育。
(3)社团活动多样化、个性化
我校把社团活动纳入常规课程,发展学生兴趣。在了解老师特长基础上,我们联系社区,争取社区资源,开设了包括文学类、艺术类、手工类、传统文化类等将近60个社团活动项目,让每一位学生在这些活动中充分展现自我,培养学生的个性特长。社团项目丰富,学生参与兴趣浓厚,收到了较好的效果。
4.科研课题引领,规范课程建设
以上“浸润童心”课程的实施,我校均以课题研究带动其实施和课堂的研究。
六、“浸润童心”教育的实践效果
(一)提高了学生的综合素养
“浸润童心”课程的实施,不但扎实了学生的学科基础知识,更为学生提供了更多发展的平台,学生在艺术、体育、科学类的比赛中屡获佳绩。其中,学校文艺队在2016学年度街道文艺汇演中获得一等奖;在2016学年街道中小学生篮球比赛中,我校的男子和女子篮球队分别夺得小学组总冠军和季军;学生何雯静参加第十七届广东省中小学电脑制作活动小学组专项动画一等奖;在市、区、街道的各项书画比赛中,我校学生获得多个奖项,在刚结束的街道青少年书画即席挥毫比赛中,获得3个特等奖、4个一等奖、6个二等奖的佳绩。2017年4月至5月,我校在勒流街道文化站承办了主题为“书香墨韵 浸润童心”的第四期青少年儿童优秀书画展览,展出师生书画作品近100幅。本次展出充分展示了我校的艺术教育成效,受到了上级领导和广大群众的高度好评。学校目前也正在积极申报“佛山市书画重点学校”。除了篮球和书画社团成绩斐然以外,集邮社团的工作也表现出色,被佛山市集邮协会评为“2009—2016年度集邮先进单位、集邮特色金奖学校”,并被佛山市集邮协会推荐申报“全国集邮示范学校”。
(二)促进了教师的专业成长
我校坚持“科研兴校、科研促教”的策略,实施“课程、课堂、课题一体联动”的策略,在“浸润童心”课程的构建和实施过程中,我们始终让教师当家做主,发挥在课程开发、教育科研中的核心作用。教师在用教育理论去参与研究、解决问题、开发课程、实施课程、评价课程等过程中,探索新的未知的教育规律以及有效的教育途径和方法,实现了自身的专业成长。学校中青年教师,尤其是新入职的教师,积极投身于教育科研和学校建设中去,成长特别明显,在各自岗位上胜任,并迅速成长为学校的中坚力量。在2017学年各学科青年教师素养大赛中,我校派出的教师代表,多人获得街道二、三等奖,培训学生参加各项比赛屡获佳绩。
(三)提升了学校的办学品位
“浸润童心”课程的构建,彰显了我校的课程领导力,提升了学校的办学品位。在办学理念引领下的“浸润童心”教育,带动了学校个方面的发展。在2016学年度顺德绩效评估活动中,我校的“浸润童心”课程体系的构建得到了评估专家的好评。2016学年度,学校先后获得勒流街道和顺德区“依法治校示范学校”“2009—2016年度集邮先进单位”“集邮特色金奖学校”。学校象棋特色教育享誉全区,2012年11月先后被广东象棋协会、中国象棋协会授予“广东省象棋后备人才培训基地”“全国象棋后备人才培训基地”的称号,成为广东省首家获此殊荣的学校。2016年,在顺德区教育局的支持下,顺德区文化体育局的牵头下,成立了以联盟学校为主体,顺德区棋类协会和顺德区教育局监督和指导的三棋校际联盟组织。我校被推选为第一届轮值主持学校。2016年11月2日,被中国象棋协会授予全国共31所中小学和幼儿园“全国象棋特色学校(幼儿园)”的称号。广东省共有13所中小学获得这一称号,而我校是佛山市唯一获得此称号的学校。









京公网安备 11011302003690号