- 收藏
- 加入书签
基于教学评一致性开展“碱的化学性质”实验教学的探索
【摘要】化学以物质为研究对象,初中阶段“常见物质”的主题内容有四个部分,其中一部分是酸、碱、盐。在人教版的教材呈现中,“碱的化学性质”的内容叙述过于直白,“探究”栏目发挥作用不突出。在结合课程目标对整体单元教学作出分析后,本文探讨以落实核心素养为导向、基于教学评一致性开展的“碱的化学性质”实验教学。
【关键词】初中化学;实验教学;核心素养;教学评一致性
新课程理念提出,课程目标应该以核心素养为导向做整体的规划,并由此组织基于学习主题的课程内容。由此,教师在对教学内容进行分析时,应该做基于教学评一致性的单元整体教学分析。人教版九年级化学下册的教材中,第十单元和十一单元开展酸、碱、盐的教学,目的在于帮助学生建立起“类别物质有相似的化学性质”这一化学观念,同时,实验是化学课程的特色,因此,教师应该重视并利用好实验教学,使科学思维、科学探究与实践、科学态度与责任等素养的培养找到落脚点。
一、基于教学评一致性的教学分析
“碱的化学性质”教学内容,是“常见物质”主题内容构成重要的组成部分,对建立化学观念“类别物质有相似的化学性质”起到重要的作用。在素养立意的导向下做单元整体教学分析,“碱的化学性质”这一课时的教学分析如表1所示。
二、落实实验教学,成为学科素养培养的有力抓手
(一)课前测试及诊断
“如果我不得不将教育心理学还原为一条原理的话,我将会说,影响学习的最重要的因素是学生已经知道了什么,我们应当根据学生原有的认知状况去进行教学。”这是教育心理学家奥苏伯尔(D.P.Ausubel)在其名著《教育心理学:认知观点》的扉页中写到的一句话。课前测试是教师掌握学情的重要手段,准确的学情分析,能让教师对评价学生有更准确的分层,对教学目标的落实和达成有具体的指导作用。课前测试,也是“作业”的一部分,应该要体现作业的功能,能够多元化评价学生。本节课的课前测试设计如下:
化学兴趣小组的学生用图1所示装置进行硫在空气中燃烧的实验,改进因产物SO2扩散而污染空气的后果。
(1)硫在空气中燃烧的反应属于______(填基本反应类型)。
(2)实验中观察到气球的大小发生了变化,B中气球变大的原因是______,你认为C中的气球与A中的气球相比,会_____(填“变大”“不变”或“变小”),你作出此猜测的理由是__________。
(3)如图2所示,甲对应图1中A的气体组成的微观示意图,仿照甲画出图1 C中气体组成的微观示意图。
(4)实验结束后,实验兴趣小组的同学向锥形瓶中加入足量水来溶解SO2,再将液体倒入下水道。
①这种处理方式是否妥当?为什么?
②在学习完本单元的课程后,你将会如何处理实验中产生的SO2,期待你的设计方案。
(在学习完第10单元后再回答这个问题)
前测以硫燃烧的相关知识展开,知识类的考察有反应类型、反应伴随热量变化、SO2是造成酸雨污染的气体等,科学方法类的考察有质量守恒定律、微观表征,情感方面渗透环保意识。课前测诊断如表2所示。
诊断情况统计表说明,学生对SO2造成污染的知识点认知较好,有较好的环保意识,但是微观的理解及表达明显有短板,燃烧的放热是比较简单的知识点,但是还有近三分之一的学生没有掌握。因此,预测“化学变化伴随热量变化”的理解及运用的达标情况会更低。
(二)教学设计与实施
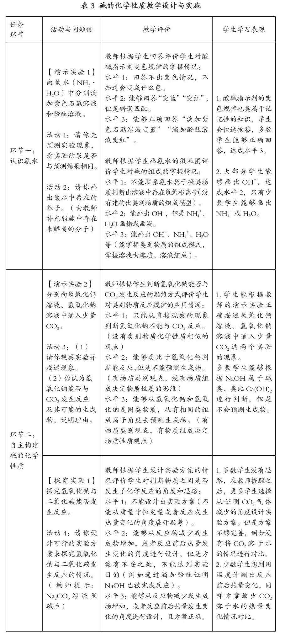
根据“教学评一致性”的教学分析,结合学生课前测诊断情况,笔者进行“碱的化学性质”教学设计,充分预测学生的表现情况,针对每个教学目标最终能达成的情况细化了3个水平的预测,能够在课堂上更好地把握学生的水平并调整到相应的教学策略。教学设计与实施情况如表3所示。
(三)教学效果
教学实践表明,基于“教学评一致性”的教学分析模式,教师能够站在全面统筹的学科课程目标上,吃透主题学习和规划的组织,对单元整体教学、对每一课题的教学目标有更了清晰的定位。同时,实验作为化学学科的特色教学手段,重视实验的设计和落实情况,把握好这个抓手,能够让教学目标与素养的培养联系起来,这也是化学学科的天然优势。
[本文系广州市海珠区教育科学规划2021年教师专项课题“基于教学评一体化的初中化学实验教学研究”(课题编号:2021C033)研究成果之一]
参考文献:
[1]教育部.义务教育化学课程标准(2022年版)[S].北京师范大学出版社,2022.
[2]奥苏伯尔.教育心理学:认知观点[M].人民教育出版社,1978.
责任编辑 温铁雄





京公网安备 11011302003690号