- 收藏
- 加入书签
基于不动产登记存量数据的成果汇交技术研究与实践
摘要:随着不动产登记工作的深入推进,不动产登记存量数据的管理与汇交成为一个重要的课题。本文围绕不动产登记存量数据的成果汇交技术展开研究,旨在探讨工作部署、资料收集与利用分析、技术路线等方面的问题,并针对数据汇交整理及成果检查进行深入探讨。同时,还将重点分析汇交过程中所面临的技术难点,并提出解决措施和合理化建议,以期为不动产登记存量数据的汇交工作提供有益的参考。
关键词:不动产登记;存量数据;成果汇交;技术路线;难点;建议
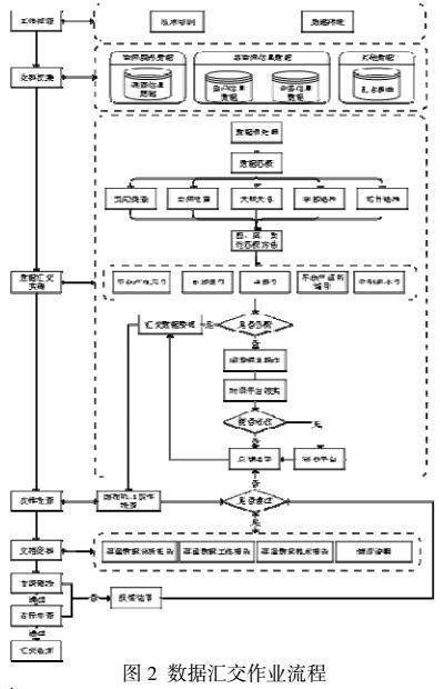
一、工作部署及技术路线
1.1 工作部署
在不动产登记存量数据的成果汇交技术研究与实践中,工作部署是确保汇交工作有序展开的关键步骤。工作部署阶段应明确汇交的目标、任务分工、时间安排和责任人员。同时,还需要建立与相关部门的有效沟通机制,以确保汇交过程中的顺利推进和问题解决。此外,合理的工作部署还应包括技术培训计划,以提高汇交人员的技术水平,增强数据处理和整合的能力。通过科学合理的工作部署,可以确保不动产登记存量数据的成果汇交工作高效、准确、符合统一标准要求。
1.2 资料收集与利用分析
资料收集与利用分析是成果汇交的核心环节。在这一阶段,应全面搜集不动产登记存量数据,并进行数据的筛查、整理、分析和关联。数据的来源可能包括不动产登记业务管理系统、地籍管理系统、调查测绘系统等。首先,对收集到的数据进行筛查,剔除错误、冗余或不完整的数据,以确保数据的准确性和一致性。其次,进行数据的整理与分析,使得数据能够满足汇交要求,例如统一数据格式、空间参考一致性、数据完整性和图属关联性等。然后,利用数据分析方法,对数据进行空间逻辑关系分析,以获取有价值的信息和匹配的空间图形数据。这些分析结果可以用于后续的数据汇交总结、成果检查以及提供决策依据。通过合理的资料收集与利用分析,可以摸清农房不动产办证数据底数,提高汇交数据的质量和效益,为后续工作打下坚实基础。
1.3 技术路线
技术路线的制定旨在对数据进行处理、匹配和整合,以确保汇交数据的一致性和准确性,同时也注重数据安全和隐私保护,确保汇交过程的合规性。如图1:
二、数据汇交整理及成果检查
2.1 数据分析整理方法
数据汇交是不动产登记存量数据按照国家统一标准进行整理,并向自然资源部进行汇报的重要环节。在本次研究中,采用了科学有效的数据分析整理方法。首先,根据汇交要求,按照"先表后图,图表结合"的顺序,从后往前梳理农房发证情况。确定宅基地发证业务数量,并通过宅基地业务编号关联不动产单元号,从而确定宅基地图形和地表建筑物的关联关系。其次,构建不动产单元号和业务号的空间唯一关联关系,将图形信息与发证流程相关业务表信息实现挂接,并自动判断发证图与属性数据的一致性。若发现图形和业务表发证数量不一致,需对数据进行查漏补缺,核实修正属性内容填写错误和不规范的情况。最后,按照汇交规范,完成图形拓扑检查,完善图形要素。宅基地设宗必须规避2012年农用地和2020年乱占耕地范围,需运用ArcGIS软件进行叠加处理,同时确保宅基地发证面积调整后不变。
2.2 问题及核实情况
在数据汇交过程中,经常会存在一些问题,例如空间数据和业务数据不对应、字段内容填写不符合规范、缺少发证关联的相关业务信息等。这些问题可能源自不同数据来源之间的差异,人工录入错误,或者系统运行故障等原因。为了保证数据质量,应对这些问题进行了逐一核实。通过与数据来源单位进行沟通,对比不同数据源,使用数据验证工具等方法,对问题进行仔细核实,并采取相应的纠正措施。通过及时核实和纠正,成功解决了数据不准确、缺失和不完整等问题,提高汇交数据的质量和可信度,确保汇交数据符合要求。
2.3 工作量统计
在数据汇交整理过程中,要进行工作量统计。例如江北新区不动产登记统计结果显示,共有7281宗登薄发证成果进行了整理,其中能够满足汇交要求的宅基地空间图形登记数量为7212宗,业务登记数量为7733宗,汇交率达到99%。同时,还涉及乱占耕地发证40宗和已登薄未发证29宗宅基地,因不符合发证政策本次不做汇交。工作量统计是对汇交工作投入和产出情况的了解,通过统计参与数据汇交整理的人员数量、工作时间和完成的任务量等,能够评估汇交工作的效率和质量。通过对工作量统计结果进行分析,可以发现可能存在的问题和瓶颈,并提出了优化建议,为后续工作提供参考。
2.4 数据汇交总结
通过前期开展技术标准培训、可利用资料收集、汇交数据分析及整理等各项工作,需要对不动产登记存量数据成果进行汇交总结。通过总结可以发现宅基地发证情况、涉及乱占耕地和超占农用地的处理、问题梳理清单核实等情况。汇交工作能帮助摸清发证宅基地的总数量和发证状态,提供置入历史待更正的宗地、未登薄宗地清单,积极推进农房发证工作进度。另外,在发证涉及乱占耕地和超占农用地的情况下,经过汇交整理,可以对乱占耕地和超占农用地的宅基地进行处理,确保数据的准确性和合规性。通过对数据处理存在的问题进行梳理和核实,我们能够帮助发证项目提升数据质量,为农房发证业务提供经验教训。数据汇交总结是对整个工作的一个重要回顾和总结,为优化和改进未来的汇交工作提供参考和指导。
2.5 汇交成果检查
为确保数据质量,需要进行市局预检和省厅核查等严格的检查措施。市局预检旨在对成果数据进行预先检查,以确保数据的规范性和完整性。经过市局预检合格后,成果数据提交省厅核查组检查,核查组对数据进行了细致审查,发现了一些错误和不符合规范的情况。需要积极响应核查组的意见,并进行及时的核实和修改。在第二轮核查中,经过不懈的努力,成果数据得到了省厅的认可和通过。通过这一系列成果检查措施,保障了数据汇交的高质量和可信度,为后续数据的有效利用和分析提供了坚实的基础。
三、汇交技术难点及建议
3.1难点及解决措施
首先,时间紧迫且任务繁重,需要在有限的时间内完成数据整理和汇交工作。其次,农房数据涉及的信息较为复杂,包含地籍、房屋、权利人等多个相关数据,其空间逻辑关系复杂多变。此外,汇交的发证数据既包含现势数据,也包含历史数据,其中历史数据处理较为复杂,需要特别关注错误发证情况,确保数据的准确性。
为应对这些难点,需采取一系列解决措施。首先,在时间紧迫的情况下,高度重视工作部署,合理分配任务,组织专业人员全力以赴,率先完成江北新区数据整理工作,确保汇交进度。其次,针对农房数据的复杂性,对数据处理人员进行专业技术培训,提高他们对标准规范的理解能力,以降低数据处理错误率。针对历史数据处理的复杂性,通过深入挖掘错误发证原因,确保数据成果汇交的准确性。
3.2合理化建议
首先,建议业主单位在今后的数据汇交中,要重视数据质量,确保数据内容填写完整、准确,便于后续的溯源工作。其次,在常态化不动产登记工作中,应加强对成果数据质量的管控,从源头上减少数据错误,避免资源浪费。最后,建议将汇交后的合格成果建立登记台账清单进行管理,以便于后续的数据查询和管理工作。通过这些合理化建议,可以进一步提高数据汇交的效率和质量,为即将要开展常态化发证工作提供有意义的参考经验。
结束语
本文对基于不动产登记存量数据的成果汇交技术进行了深入研究和实践,探讨了工作部署、技术路线、数据整理与检查等方面的内容,并针对汇交过程中的难点提出了解决措施和合理化建议。希望本文的研究成果能对不动产登记存量数据的管理与汇交工作提供有益的借鉴和参考。
参考文献:
[1]刘庆.(2020).基于不动产登记存量数据的成果汇交技术研究与实践.不动产研究,(2),45-56.
[2]张海瑞.(2019).不动产登记数据质量管控方法研究与应用.地理信息科学,30(4),257-268.


京公网安备 11011302003690号