- 收藏
- 加入书签
基于PLC的交流异步电动机故障预估与保护系统设计
摘要:三相异步电动机工业生产中电能转化为机械能的重要单元,为人类的进步和发展做出了不可磨灭的贡献。自变压变频技术和设备成熟以来几乎完全取代了直流电机全面进入到了人们的生产生活中来。虽然三相异步电动机价格相对低廉、结构性能稳定,但其工作的可靠性也慢慢进入到大家关注的视野。本文针对应用最为广泛的鼠笼型三相异步电动机,以工业应用成熟的PLC为控制器,通过对电动机定子电压、定子电流、电机转速、电机震动等运行参数的采集和判定,展开鼠笼型三相异步电动机的故障预估与保护系统的研究和设计,对电动机安全运行具有重要意义。
关键词:PLC;电机;故障预估与保护
电动机自问世以来就在社会生产和人们生活中扮演着重要的角色[1-2]。电动机就电源类型而言可分为直流电机和交流电机。交流电机又分为单相电机和三相异步电机。三相异步电机按转子类型又分为绕线式转子异步电动机和鼠笼型转子异步电动机,后者因结构简单、价格低廉而被广泛应用。伴随着变压变频调速技术和设备的不断成熟和发展,三相异步电动机几乎全面进入到了人们的生产生活中来。对于企业而言系统和设备的稳定可靠才是最重要的指标。但由于电源质量、电机制造本身、维护保养等问题,三相异步电动机也频繁出现故障影响生产生活[3-4],本文针对这一问题开展了以下研究工作。
1鼠笼型三相异步电动机故障分类与统计
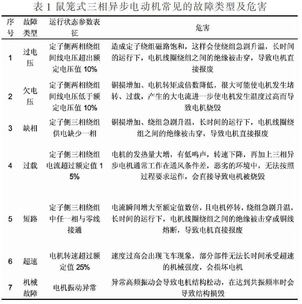
电机故障主要分为电气故障和机械故障,每种故障的发生都伴随有相应的运行参数异常变化。从上世纪60年代开始对于电机故障诊断技术的研究至今已经有近60年的时间了。通过对大量的电机故障分析发现,定子绕组的故障占了绝大部分,其中短路故障占比超过了50%,其他还包括转子故障,气隙故障,轴承故障等。
经过调研和统计分析,鼠笼式三相异步电动机常见且对应运行状态参数可测的故障类型及危害统计如表1所示。
2 鼠笼型三相异步电动机故障预估与保护系统设计
2.1 数据采集系统设计
依据上节所列故障类型和运行状态参数表征可知,七类故障类型对应到运行参数可分为:电压、电流、温度、振动和转速。
2.1.1 温度检测
当电机小幅过载时,电流达不到保护动作值,这时需要借助温度传感器将实时温度传给PLC,当温度过高(一般超过155℃)时通过程序控制使电机停止。
本文选用SIN-P202型温度传感器作为电机温度检测装置。温度传感器检测范围为-50~350℃,温度变送器的输出值S在0到10V之间变化。
温度传感器的输出信号传递到PLC模拟量输入模块进行A/D转换,当输入信号在0-10V之间变换时,对应的模拟量寄存器内的值将在0~32000之间。
2.1.2 转速检测
本文选用E3C-LS3R反射型光电传感器作为电动机转速检测装置,光电转速传感器是开关式传感器的其中一种类型。其工作原理是利用光电转速传感器来测定电动机的转速,在电动机转轴上固定一个反光点,也可根据实际情况设定多个反光点。当转轴转动到设定好的反光点与光电传感器对应位置时,光电元件接收反射光信号,没有照射到反光点时,光电元件不接受反射光。光电传感器输出方式为开关量,将此开关量信号送到PLC,采用PLC的计数模块进行计数,通过数据运算,以此求得电动机的转速。
3鼠笼型三相异步电动机故障预估与保护程序设计
本文基于与S7200系列PLC配套的STEP7Micowin软件进行交流异步电动机故障预估与保护程序设计。
电机运行过程中,PLC采集状态信号,检测到过电流信号时,过电流报警指示灯亮,电机自动停止。检测到缺相时,即任意一相电压为0时,发出报警信号,缺相指示灯亮,电机立即停止。检测到速度高于设定值时,发出转速过高报警信号,电机立即停止。检测到电压低于设定值时,表示欠压,发出报警信号。检测到电机过热时,发出报警信号。检测到电机过热和过电流同时存在时,电机立即停止。检测到短路时,发出报警信号,电机立即停止。监测到振动超出范围时,发出转子扫膛或结构松动报警信号,电机立即停止。按下复位按钮,故障信号指示灯复位。
4 结论
本文通过工业应用成熟的PLC控制技术设计了鼠笼型三相异步电动机故障预估与保护系统的硬件结构部分和软件控制部分,实现了对电机过电压、欠电压、缺相、过载、超速、短路和机械故障等7类状态参数直接可测故障的预估和保护。具有一定的工业实用和推广价值。但实际上电机故障种类远不止以上所述,故障表征也繁复纷杂,本文将继续在电机故障预估和保护方向展开深入研究,为提高电机的使用可靠性不懈努力!
参考文献:
[1]王昊,彭运猛,郑全新.浅谈三相异步电动机电路保护[J].农业技术与装备,2019(05):89+91.
[2]刘远.基于机电一体化中的电机控制与保护[J].数字通信世界,2020(03):80.
[3]何朝阳.基于PLC电机故障诊断系统[J].科学技术创新,2019(27):177-178.
(作者单位:新疆维吾尔自治区特种设备检验研究院)

京公网安备 11011302003690号