- 收藏
- 加入书签
浅谈基于核心素养的高中生物学课程思政教学
摘要:紧扣课程标准聚焦核心素养,将思政元素渗透在高中生物教学中,符合新时代教育理念,能够更好地实现生物学科的育人功能,落实立德树人的根本任务。针对高中生物教学特点和学生的身心发展状况,提出渗透对策:深度分析学情,贴合学生实际进行渗透;基于核心素养的课程思政渗透;改进教学评价方式,促进学生全面发展。
关键词:课程标准;核心素养;课程思政
新版修订的《普通高中生物学课程标准》指出,高中生物教学以提高学生的生物学核心素养为宗旨,集中体现了学科的育人价值,通过树立社会主义核心价值观,实现立德树人的根本任务。课程思政的目标是通过学科教学,实现学科知识的传授和学生素养的培养,着重在所有课程中渗透学生三观的培养和塑造过程,在学科教学的全过程中渗透思想政治教育,在课堂教学中切实贯彻“育人”的精髓,把学科知识的传授和思想品德教育有机结合起来,真正做到“教书育人”。“课程思政”理念与生物核心素养的育人价值相一致,“课程思政”渗透到高中生物教学中,符合《课程标准》的指导思想,有利于核心素养与课程目标的实现,能够更好地实现生物课程的育人功能。高中生物课程目标与课程思政的育人理念相契合,深化课程目标,聚焦核心素养的发展能够更好地提升课程思政的渗透效果。虽然高中生物课程属于自然科,但它也包含了丰富多样的思政元素。结合高中学生的身心发展规律和生物学科特点,从深度分析学情、紧扣核心素养要求、改进评价方式三个方面提出高中生物教学思政元素渗透的实践策略,希望有助于促使教师转变教学理念,深入理解和挖掘生物课程思政元素教学内容,促进教师和学生地共同发展。
一、深度分析学情,贴合学生实际进行渗透
深度分析学情,有利于教师了解学生的身心状况、学习情况,进而针对不同的学情准备不同的渗透内容。由于新疆哈密的地理位置特点,多个民族的学生混合编班学习,不同民族的学生,家庭成长环境存在差别,学生的学习情况具有很大差别,对思政教育的感知能力也有很大差异。所以对不同民族的学生可能有不同的学情,生物教师十分有必要了解学生的学习情况。此外,生物教学课思想政治渗透的开展,需要教师对学生思想政治觉悟发展水平的了解。在生物教师了解学生知识基础、思政基础之后,才能有针对性的渗透,育人才能更加有效。
教师在进行生物教学课程思想政治渗透的过程中,要根据课程标准和教学目标,选择能够激发学生学习兴趣的、有利于培养学生发散思维的、有利于提高学生生物素养的案例,在愉悦的情感中开展生物学习,对学生能够理解和熟知的情景进行有选择性的创设。教师尽可能选取接近学生生活实际的例子作为切入点,可以通过创设真实的情境,密切联系生活实际,使学生置身其中,调动学生参与到问题中来。
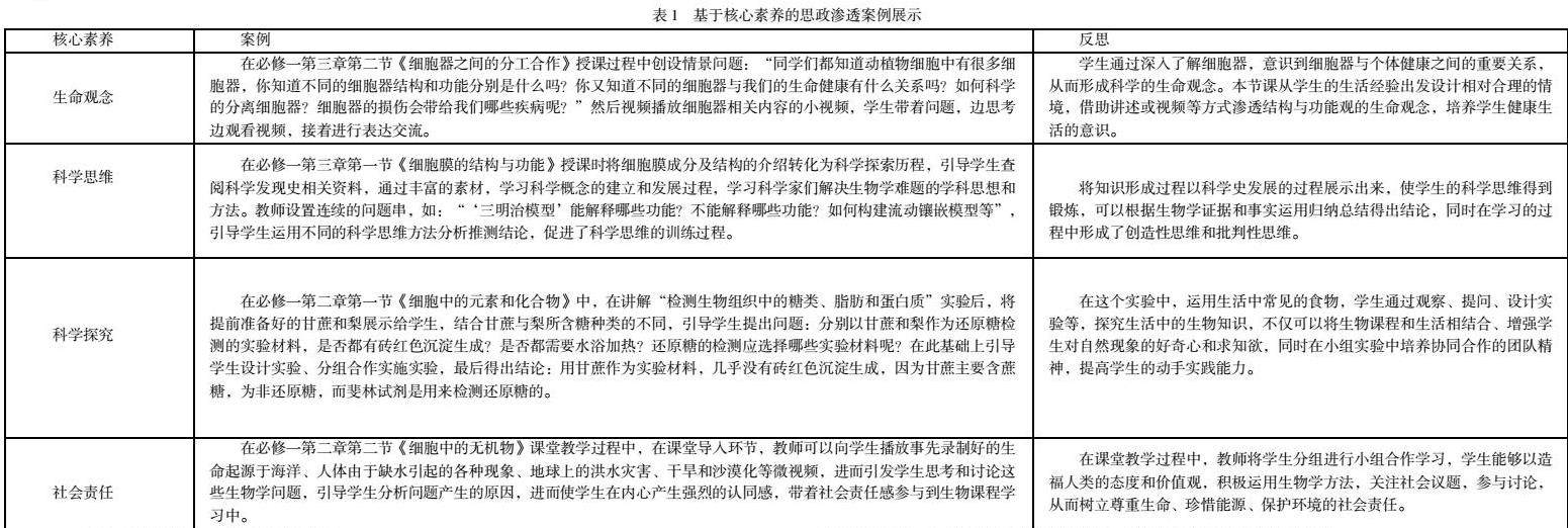
案例:在设计必修一第一单元第一课《细胞是生命活动的基本单位》时,首先以新冠病毒的来源、特征、传播源为导入,引起学生兴趣,进行新课讲授。然后,让学生分组搜索新冠病毒的相关信息,每个小组一个主题。学生通过搜索信息了解到新冠病毒的传播途径以及预防方法,抗击疫情中涌现出的众多英雄。最后,教师向学生放映我国科研工作者对病毒的研究历程,让同学们讨论从事科学研究工作具备的条件,引导学生热爱祖国、热爱社会,发扬创新探索精神,不畏困难,坚持不懈的奋斗精神。
反思:教师紧跟时代发展,选取学生现下最关心的事例,激发学生的好奇心,让学生产生学习兴趣。然后通过信息搜索,不仅让学生了解了新冠病毒,而且还用抗疫中涌现出的英雄事迹培养学生的家国情怀,利用科学研究过程激发学生的创新精神。
二、基于核心素养的课程思政渗透策略
新课标中明确列出了生物学学科核心素养的四个要素,而这四个要素中都有思政内容的体现。所以思政教育渗透到生物教学中,体现了新课标思想的要求。学生形成的正确价值观念、必备品格和关键能力的核心途径——生物学科核心素养,是生物学科育人价值的高度体现。生物学学科核心素养包括生命观念、科学思维、科学探究和社会责任。
三、改进教学评价方式,促进学生全面发展
评价方式影响着学生思想道德水平的提高,以往的高中生物教学评价方式重教书轻育人,已不符合时代发展的需要。评价应以学生的发展为本,以课程内容和学业质量标准为依据,关注高中生物学科核心素养,对教师的教和学生的学产生积极作用。我们可以通过科学设定高中生物教学评价内容、形成促进学生全面发展的评价方法来完善思政育人的高中生物教学评价。对于促进中学生全面发展的评价而言,高中生物教师理应根据不同学生的发展情况设定评价内容,将评价内容科学的进行划分类别,采取鼓励性的评价理念,让具有不同学情的学生在不同的评价内容中,建立起学习生物的自信,激发学生学习的内驱力。让学生、教师、家长等都可以参与到评价过程中,对学生的学习进行全面、多角度的评价。
案例:在高一年级必修一第三章《细胞的基本结构》学习结束后,教师发布三个不同内容的评价任务,有生物膜流动镶嵌模型的建构,分泌蛋白合成和运输过程的描述、克隆技术利与弊的分析,学生根据自己的兴趣爱好,自由选择评价内容成立小组,小组内成员分工合作,发挥各自特长共同完成任务。教师组织学生对成果进行分享交流,针对任务完成情况组内自评,小组间学生互评,教师整体评价。
反思:通过这样的评价内容划分,使学生在科学思维、动手实践能力、科学发展意识方面得到不同程度地提升,使生物核心素养在不同水平上得到发展。在教学中,教师要尊重和理解学生个体差异性,在保证教学目标的实现的基础上,允许学生运用不同的方式完成学习任务,肯定每个学生的成功,进而激发学生的学习兴趣,增强学习动机。
参考文献:
[1]滕晓焕.高中生物教学中渗透人文教育的策略[J].科学咨询(教育科研),2020(04):222.
[2]孙雨.张洪.高中生物教学中融入思政理念的探索[J].教育观察,2019,8(42):18-20.
[3]朱峰.生物教学中学生社会责任感的培养策略[J].中学生物教学,2017(10):24-25.
[4]李金玉.王茹.赵惠新.旨在提升核心素养的课程思政实践.[J].教育教学坛,2021(09):37.
[5]王明芬.孙国忠.浅谈高中学科教学中思政教育的有效渗透[J].科学咨询(教育科研).2019(07):127.

京公网安备 11011302003690号