- 收藏
- 加入书签
基于大单元整体设计的初中道德与法治教学策略研究
摘要:当前教育改革背景下,“大单元整体设计”已成为深化初中道德与法治学科教学的重要理念。其核心在于打破碎片化的教学方式,结合系统设计与统领性目标构建整体化的学习体验。本文深入探讨了基于大单元整体设计的初中道德与法治教学策略,提出了明确教学目标、优化课程内容、创新活动设计三个方法,旨在为学生构建递进式的认知结构,提升其实践探究能力,培养其综合素养。
关键词:大单元整体设计;道德与法治;教学策略
引言:当前,初中道德与法治教师在教学中仍存在内容割裂、教学目标不够系统、学生参与度不足等问题,导致学生在实际生活中缺乏对道德与法治的系统性理解与有效应用。以往的教学模式中,教学目标零散,教学活动缺乏关联,学生对知识的内化效果有限。而基于大单元整体设计的教学策略能够解决这些问题,为教师提供了系统的教学框架,要求教师明确教学目标,设计层层递进的教学内容,引导学生在整体性学习中实现知识内化。
一、明确大单元教学目标,奠定系统学习基础
明确大单元教学目标,旨在通过系统化、层层递进的目标引领,帮助学生在整体性学习中获得深入的知识理解和核心素养发展。基于大单元整体设计,教师需要在单元教学规划中依据教材编写意图,结合学生的实际情况,制定符合认知发展规律的具体教学目标,并保持这些目标的前后一致性。本单元的教学目标分为三个方面:①帮助学生顺利适应初中生活,初步建立对新环境的积极认知。②引导学生全面认识自我,形成客观的自我接纳意识。③激发学生树立个人梦想,让其学会将宏大的目标转化为具体的行动计划。
以七年级上册《少年有梦》单元教学为例,教师根据三个教学目标开展大单元整体教学,引导学生适应初中生活、认识自我特质和树立梦想意识。课堂开始阶段,教师在黑板上写下“初中生活与小学生活的不同”作为引题,并用引导性问题“你发现了哪些新变化?”调动学生思考。随后教师分发“变化清单”表格,要求学生填写其观察到的不同点。在小组汇报时,教师引导学生从“时间管理”“自主学习”“人际交往”三个方面讨论如何有效应对这些新变化。讨论结束后,教师让学生在学习手册中写下个人适应初中生活的初步计划,将小组讨论的内容转化为具体行动。围绕认识自我特质教学目标,教师在第二课组织学生进行“自我画像”活动,填入兴趣、特长、优点等内容,引导学生发现自己的潜力。教师设定“我的成长清单”,让学生选择同伴相互评价,帮助学生更加全面地看待自身优点与不足。针对树立梦想意识教学目标,教师带领学生将梦想分解成具体的目标和行动步骤,并设计“梦想时间表”,让学生设定具体的短期目标并记录进展。为激励持续努力,教师引导学生在“未来信件”环节中书写一封“给未来的自己”的信,将个人梦想和期望记录下来,作为内在驱动力。
二、整合大单元课程内容,构建递进认知结构
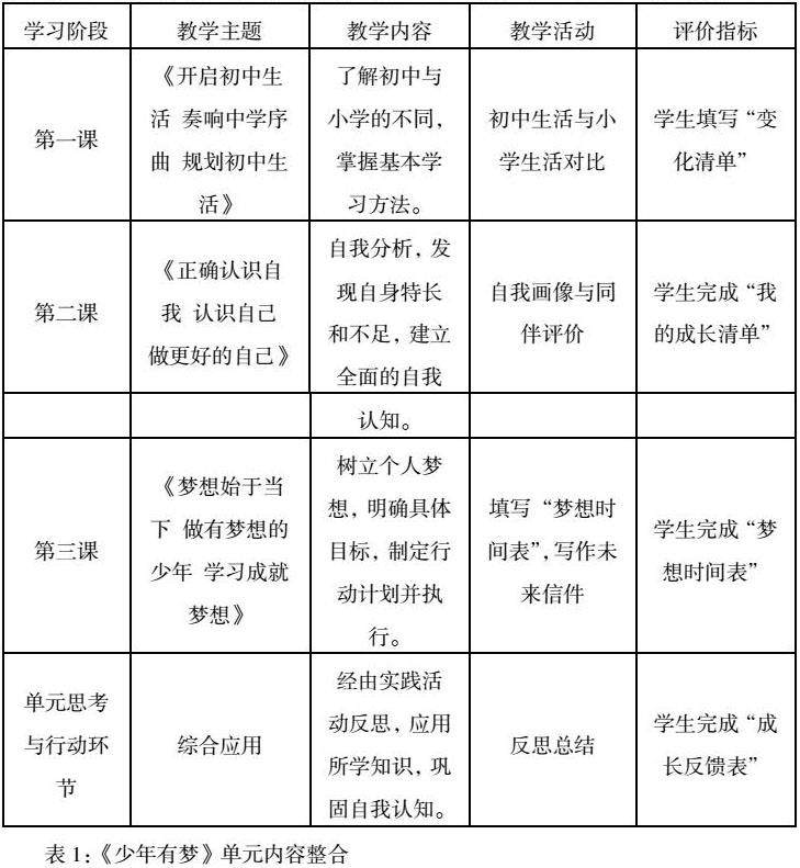
整合大单元课程内容,意在教师系统规划单元课题,将相关主题内容递进式地分布于整个单元教学中,使学生能够在学习过程逐步深入,构建完整的认知体系。教师需要从单元整体目标出发,将内容设计为相互关联的模块,以符合学生的认知发展规律。在整合内容时,教师还需结合单元主题细化各阶段的学习重点,合理分配知识难度,并在课堂中采用适当反馈等方式,引导学生从浅显认知向深度理解转化。见表1。
学习阶段 教学主题 教学内容 教学活动 评价指标
第一课 《开启初中生活 奏响中学序曲 规划初中生活》 了解初中与小学的不同,掌握基本学习方法。 初中生活与小学生活对比 学生填写“变化清单”
第二课 《正确认识自我 认识自己 做更好的自己》 自我分析,发现自身特长和不足,建立全面的自我认知。 自我画像与同伴评价 学生完成“我的成长清单”
第三课 《梦想始于当下 做有梦想的少年 学习成就梦想》 树立个人梦想,明确具体目标,制定行动计划并执行。 填写“梦想时间表”,写作未来信件 学生完成“梦想时间表”
单元思考与行动环节 综合应用 经由实践活动反思,应用所学知识,巩固自我认知。 反思总结 学生完成“成长反馈表”
表1:《少年有梦》单元内容整合
教师整合《少年有梦》单元课程内容,使学生在逐步深入的学习过程中建立系统认知。每个学习阶段层层递进,保证学生对各个知识点形成深刻理解,形成完整的成长框架,培养其自我管理能力。
三、创新大单元活动设计,提升实践探究能力
丰富的教学活动可以有效提升学生的学习兴趣,培养其主动探究的能力。教师需从单元主题出发,将知识与活动相结合,设计与学生生活紧密相关的任务,让学生在真实情境中应用知识。教师需要精心设置问题情境,引导学生观察思考,以激发其创新能力。教师还需在活动设计中注重反思环节,以巩固学生的实践体验,使其在探究中内化知识。以《少年有梦》单元“树立梦想”教学活动为例,教师引导学生将理想转化为具体目标。在课堂开始阶段,教师播放“梦想起航”短片激发学生对未来的憧憬,引出个人梦想的主题。播放结束后,教师要求学生思考并在笔记本上写下自己的梦想,并围绕“梦想实现的具体步骤”进行小组讨论。接着教师发放“梦想地图”模板,模板中分为短期目标、长期目标和行动计划等部分,帮助学生梳理目标。在填写过程中,教师提出问题:“实现短期目标需要哪些资源”“长期目标如何与学习相结合”。活动接近尾声时,教师让学生举手上台展示自己的“梦想地图”,教师引导学生将梦想地图粘贴在教室的“成长墙”上,已达到长期激励的目的,用可视化方式鼓励学生在未来学习中不断前进。
结束语:大单元整体设计作为教育教学的创新理念,应用于初中道德与法治课堂中优化了教学结构,促进了学生综合素养的全面发展。借助系统规划的教学内容和多层次的活动体验,学生能够在探究过程中逐步深化对道德与法治的理解,形成成熟的认知体系。以大单元为核心的教学策略塑造了学生的道德判断力和法治意识,更培育了其面向未来的独立思考能力与社会责任感。
参考文献:
[1]王有平. 单元整体教学背景下初中道德与法治教学设计——以“共筑生命家园”为例 [J]. 新课程, 2024, (26): 135-138.
[2]张圆. 以大单元教学设计开启核心素养培育坦途——基于初中道德与法治大单元教学 [J]. 中学政治教学参考, 2024, (31): 47-49.
[3]郑小龙. 聚焦“大概念” 落实“大单元”——大概念视域下初中道德与法治单元整体教学策略 [J]. 天津教育, 2024, (22): 183-185.
[4]章影影. 主题引领,整体设计——素养导向下的初中道德与法治大单元作业设计策略 [J]. 学周刊, 2024, (18): 118-120.

京公网安备 11011302003690号