- 收藏
- 加入书签
应用型本科《微观经济学》课程思政的教学创新与路径探索
摘要:《高等学校课程思政建设指导纲要》指出,推进课程思政建设,价值观引导嵌于知识传授和能力培养之中,帮助学生塑造正确的世界观、人生观、价值观。“微观经济学”是经济管理类专业的基础课程,是西方经济学的重要组成部分,如何将西方经济理论与本国经济发展实践相结合,培养学生的正确三观,是课程改革的重中之重。本文根据应用型高校的培养模式提出了一个以学生为中心,依仗两个重要支撑:教师和教学资源,三个平台有机结合、四种思维导向相互衔接、多主体多维度评价融合、模块化知识与思政元素挖掘”的微观经济学课程思政建设路径,以其实现专业课与思政的紧密融合。
关键词:课程思政;微观经济学;教学改革;文化素养
《微观经济学》是经济学类、管理学类专业的基础必修课程。通过贯彻“知识传授、能力塑造和价值引领”三位一体的育人理念,以学生为根本,以德育为首位,以教学为中心,以爱党、爱国、爱社会主义、爱人民、爱集体为主线将政治认同、家国情怀、文化素养、道德修养等多元化的思政元素潜移默化的、润物细无声的、自然的、恰当的融入《微观经济学》的教学中,引导学生增强政治认同、思想认同、情感认同,传承中华文脉,增强职业责任感,实现立德树人根本任务,增加知识传授、能力塑造和价值引领“三位一体”的《微观经济学》课程思政的知识性、人文性,提升引领性、时代性和开放性。
一、传统微观经济学课程教学面临的主要问题
传统的微观经济学课程教学,是以教师为主导的教学模式。教师在面对微观经济学抽象的理论内容以及复杂的数理推导时,首要关注的是如何在有限的课时内讲授完课程内容并使之符合学生的应试需要。由此引致了以下三大问题:
(一)教学内容重理论轻实践、缺乏价值引领
微观经济学作为一种“舶来品”,其相应的配套教材不论编写思路与教学内容都深受西方社会文化思想的影响,并源于西方社会生产的实践。因而,微观经济学的教材内容严重脱离中国具体的经济实际与文化背景。这就要求广大教师的教学功夫不应简单停留于书本理论的阐释,而应结合中国当下的社会经济状况,运用经济学理论来解释当下的经济现象。然而,以教师为中心的传统教学理念偏重理论讲授,加之缺乏合适的实践教学激励机制,完成书本知识的讲授成为了教师省时高效的最优选择。其直接结果便是学生能够理解经济理论,但缺少理实结合的锻炼机会,运用微观经济学理论解释经济社会现实的能力没有得到有效提升。对学生缺乏价值引领,学生的政治认同、思想认同、情感认同未得到有效提升。
(二)教学方法重讲授轻引导
传统的微观经济学课程教学,强调知识传授的效率,而忽视学生长期的思维培养以及知识迁移与运用能力的开发。从学生的个人成长与社会发展需要看,往往后者更为关键。再者,学生的兴趣是影响其思维培养和能力开发的重要因素。而课堂是教学的主阵地,是连接教师与学生的主要媒介。因此,如何激发学生的积极性要落实到转变课堂教学的方法与形式上来。传统的以教师为中心的单一授课形式,教师主要依靠讲授法直接向学生灌输知识,缺乏师生间的交流反馈,使得学生处于被动学习的状态,难以调动其学习的积极性,不利于培养学生学习的兴趣。
(三)教学评价重结果轻过程
传统的微观经济学课程教学评价体系,主要通过学生的课程期末考试成绩和平时成绩进行综合考察。 期末闭卷考试的卷面成绩占70% ,试卷以具有标准化答案的理论知识点为主,考察学生发散性思维的题很少。平时成绩占30% ,主要依据学生平时的作业完成情况、出勤情况及课堂回答问题情况等进行综合测算。 这一终结性评价方式便于不同班级之间学习效果的横向比较,是检验教学成果的一个重要手段。然而,终结性评价忽视了学生学习过程中经济学思维能力的培养,忽视了学生学习过程的评价与反馈。因而,导致教学评价的导向、反馈和激励作用无法有效发挥。
二、 微观经济学课程思政的现状及瓶颈
以“应用型技术人才”的培养为目标,应用型人才的培养要求更多体现在精神层面,不仅需要学生具备高应用能力和适应能力,还看重其综合素养和道德理念。微观经济学开设多年,也经历了多番教学改革,尝试了多种教学方式,并形成了部分成果,但课程思政的建设一直是较为薄弱的部分。
(一)专业教师对课程目标把握不准
尽管《高等学校课程思政建设指导纲要》指出,推进课程思政建设,要价值观引导嵌于知识传授和能力培养之中,帮助学生塑造正确的世界观、人生观、价值观。但是,很多老师还未把这一要求落实到实际的课堂教学中,教师们大多认为经济学课程的侧重点应在知识的传授和学生能力的培养,其主要的手段就是教学技术手段的创新,而非重点关注思想政治元素探讨。究其主要原因是:教师们未能真正理解《微观经济学》课程的培养目标,对于应用型本科而言,该课程“三位一体”的培养目标:经济学理论知识的传授、利用经济理论解决经济问题的能力塑造和社会主义核心价值观的价值引领。缺乏对价值引领目标的认知,所以,在备课阶段就缺乏对价值引领展开思考,也就不会去挖缺课程重点的思政元素。而是开始重视在教学内容和方式上的多样化以达到提高学生课堂积极性、增加学生知识吸收性的目的,缺乏对学生价值观的引导。
另一方面,高校教师队伍中还有一部分老师不是党内人士,对党的理论了解不多。就算是党员教师,由于缺乏全面系统的党的理论学习、思政理论高度不够、运用党的理论解决实践问题的能力不强,这也一定程度上成为了课程思政顺利实施的障碍。
(二) 案例教学资源缺乏,思政元素融入不恰当
中西方文化差异和经济体制的不同都会成为学生认识和应用微观经济学的瓶颈,教学的“西式中化”就显得尤为重要。教学中,课程教材中并无思政教学案例的配备,难以直接从教程中找到挖掘的切入点。在目前的教学资源中,也难以找到现存的,比较完备的课程思政教学案例。很多老师都是根据个人的教学经验、教学思考零星地融入一些思政元素。部分教师更是为了跟从新时代教学理念为“思政”而“思政”,生搬硬套地融入思政要素而非有机融合,造成教学内容与思政元素契合度不够、学生理解吃力等现象。
(三)学生专业基础及学习能力限制了课程思政的深入
《微观经济学》理论性强的特征在一定程度上会造成学生在知识理解和实际应用中的困难与偏差,再加上学生经济学课程基础相对欠缺,在分析经济学模型时会稍显吃力。另外,课程学习需要学生具有抽象思维能力,而文科背景的学生在此方面略显不足。 学情使得培养过程停留在基本的知识的传授和能力的提升上,限制课程思政的深入,难以体现其价值引领的作用。
三、微观经济学课程思政建设的路径
为了转变传统课堂教学思路、突破当下《微观经济学》课程思政的瓶颈,搭建一个系统化、条理化的课程思政建设思路是解决问题的关键,其建设路径概括为“一个中心,两个支撑,三平台有机结合、四种思维导向相互衔接、多主体多维度评价融合、模块化知识与思政元素挖掘”体系,将在教学中实现其课程思政全过程全面覆盖和融合。
(一)以学生为中心
重视学生在学习过程中的主体地位,打破只关注教师教什么,而不关注学生学什么的传统教育模式,建立以学生为中心的学生成果产出教育模式,在教学过程中,教师由课堂的主导者转变为课堂的组织者与学生学习的引导者。根据专业人才培养目标,重构学习目标,高等学校的改革和发展归根到底是根据社会发展对不同类型人才的需求差异,结合学生的个体差异与优势,培养得到社会认可,被社会接纳,并为社会需要的各类人才。因此,学校办学定位一方面对接社会需要,另一方面承载学生个人的发展。
(二)两个重要支撑:教师、教学资源
专业教师是教学的引导者,教师首先要具备较高的专业知识水平,其次,为保证微观经济学课程思政高效有序开展,专业教师还需要过硬的政治素质。教师要坚持用科学理论武装头脑,不断学习和传播党的创新理论成果,深学细悟习近平新时代中国特色社会主义思想,在常学常新中感悟思想伟力,指导实践,推动工作。不断提高教师特别是党员教师的政治判断力、政治领悟力、政治执行力。最后,专业教师还应当具备适应课程思政开展的育人能力,必须加大培训力度,引导教师主动学习思政内容、参与思政讲座、旁听思政课堂、关注思政热点,真正将思政元素融入微观经济学教学任务中。
教学资源是教师教学的重要载体。教学资源的应用也是能否做好微观经济学思政拓展的关键。国外教材配套案例大多为西方国家的发展背景,与中国国情不符,为了更好地将融入思政元素,引入“马工程”教材,更加符合思政教学改革。 教师在教学过程中不仅要利用好各种教学平台上的思政教学案例,更应该在教学过程中、深入思考、加强教学研究,不断补充教学中的思政案例,形成符合本校学生的案例集。
(三)“三平台”有机结合
基于信息化平台和数据化资源,实现课前、课中、课后组成的教学闭环,实行双线同步教学,打通线下平台、线上平台和实践平台“三位一体”的学习途径。课前,利用线上平台慕课资源,学生进行预习,实现学生自主学习,利用平台小测试,检查学生预习效果,精确掌握学生学情,教师根据学生的预习进度与预习反馈情况,预估学生的掌握情况,并及时调整之后的课堂教学。线下课堂以“学生为中心”,引入“对分课堂”,课堂时间一分为二,一半教师讲授,一半学生讨论,老师结合时政热点和思政元素抛出案例,学生进行讨论。“教法”与“学法”对立统一,结合老师讲授与学生讨论,调动积极性、提升参与感、培养学生自主学习能力;实践平台是课后检验学生应用所学知识能力的重要手段,学校建立宏观经济运行仿真平台,学生将在系统中建立企业模拟进行生产实践,企业运行业绩将是检验学生将知识转化为能力的重要指标。实践平台鼓励学生以赛促学、在实践中探索理论,通过竞技平台和日常生活找寻相关案例、应用相关知识。
(四)四种思维导向相互衔接
以学生为主体的课堂需要专业教师围绕学生结合思政要素开展教学,而不是单纯将理论知识抛给学生,需要考虑到学生的基础程度、难以理解的知识点以及课堂的学习目标,即需求导向;在具体讲解课程内容时,要结合中国国情和经济发展融入微观经济学的教学,落实思政元素进入课堂,授课过程中,可针对当下的时政热点问题与学生进行交流讨论,例如,在新冠肺炎疫情防控期间,在习近平总书记的亲自指挥部署下,中国的疫情防控成绩举世瞩目,坚定同学们的民族自信心和自尊心,即内容导向;不拘泥于单向灌输,先适度讲解关键知识点,以向学生提问的方式引发其思考、增加课堂讨论和分析环节,让学生将其想法反馈给专业教师,形成共同探讨,即行为导向;根据学生课堂互动情况、作业完成正确率、知识点吸收程度 等对以后的教学作出更新调整,形成一个反馈,即效果导向。高效的知识吸收不仅需要老师的教学输入,更需要学生的有效输出,教学相长才会达到较好的教学效果。
(五)“多主体、多维度融合”考评机制
传统的课堂,以教师考评作为考评主体,为了增强考核主体的公正、公平行,本课堂拟采用学生自评、小组互评和教师主评的模式;学生自评占总成绩的10%,学生通过自评报告:阐述自己在学习微观经济学课程中的付出、收获(其中包括自己知识、思想素质上的提高),以此来给自己打分。此举主要的目的是增强学生在学习此课程的卷入程度,增强学习本课程的学习体验。小组互评占总成绩的20%,本门课程安排1次小组作业,分别从报告和成果展示两个方面打分,小组作业的设置重点考查学生利用所学知识解决实际问题的能力和团队合作能力。小组评分分为组内成员互评和组间互评。教师的评价占总评的70%,其中,平时占30%,期末占40%。平时的考核主要依据课前分享(每节课前5分钟的经济新闻分享)、课堂活跃度、个人作业完成、课中小测验和思政效果(学生在课程思政教学实践中的效果主要通过学生自评报告来评判。 )来对学生学习过程情况进行考查,期末试卷考核占40%。如下图所示:
(六)深度挖掘知识模块的思政元素
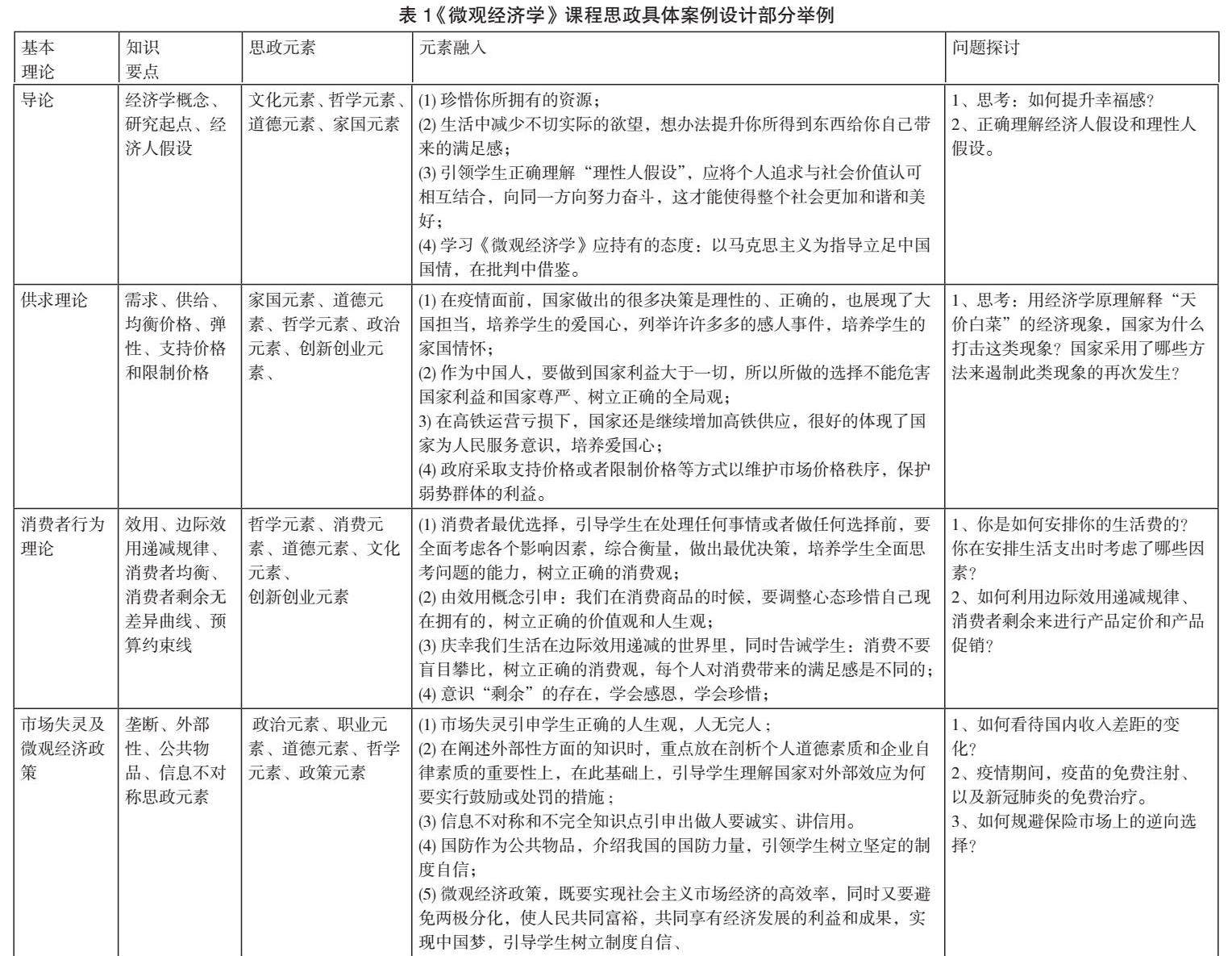
充分融入思政元素对理论知识的重塑是课程思政的核心任务,本课程主要以马列思想体系为核心,将西式经济学中国化,系统地讲授微观经济学的价格理论、效用论、生产理论、市场理论、分配理论以及经济政策,在几大核心经济理论的基础上融合了大学生的价值观、消费观、创新创业观、政策观、国情观和大局观,进一步将经济学经典理论与中国国情联系起来,并且强化中国特色社会主义市场经济的特色秩序。因此教学中将以立德树人为中心,通过理论课堂和实践课堂两个抓手,围绕思政育人、课程育人、实践育人三条主线展开,实现红专并进,培养一代拥有红色基因的大学生。
结 论
《微观经济学》的西式中化,具有十分深远的意义, 在教学中应当与本国实际国情相符合。微观经济学课程中包含大量“思政元素”,从“课程思政”的角度来突出专业课学习中所蕴含的育人功能,是发挥好立德树人价值的重要环节。在教学实践中,一方面,专业教师传道授业解惑应关注微观经济学内容与思想政治理论同向同行,构建综合全面的教学体系形成协同效应;另一方面,从多个角度培养学生的分析判断及创新思维能力,使其在充分掌握理论的基础上建立正确看待当代中国经济发展的新视角,增强国家荣誉感、民族自豪感。
参考文献:
[1]陆佳,新课标理念下教学目标设计的原则与陈述方法[J]教育参考,2015( 5) : 99 - 104.
[2]张荃香,OBE 教育理念下应用型会计人才培养研究[J]周口师范学院学报,2017( 4) : 148 - 150.
[3]李定珍,高有堂,朱清慧,基于 OBE 模式的学生创新能力培养研究[J]教育现代化,2018( 4) : 40 - 41.
[4]韩莉,傅巧灵,赵睿,基于 OBE 理念的课程教学设计———以《国际金融》课程为例[J]金融教育研究,2020( 1): 67 - 74.
[5]闫春晓,对微观经济学课程改革与提高学生的思维能力的分析,[J]教育时空2019.(30):100-101
[6]郑慕强,徐宗玲,杨程玲. 基于整合思维培养的《微观经济学》课堂教学方法改革与实践[J]广西教育学院学报,2015( 01).
[7]汤勃,孔建益,曾良才,等.“互联网+”混合式教学研究[J]高教发展与评估,2018,34(3):90-99,117-118.
[8]孙晓芳,赵红梅,闫永琴,创新型人才培养的混合式教学实践:《微观经济学》课程案例[J].山西财经大学学报,2020,42(S2):123-124,139.
[9]傅斌,陈衍涛,张婉怡,等.利用“MOOC+翻转课堂”手段提升理工类专业课课程思政教学质量[J]教育教学论坛,2020(43):70-71.
[10]袁益梅.以情动人、以文化人、立德树人:大学语文课程思政的教学实践与思考[J]名作欣赏,2020(24):155-158.
[11]吴印佳、毛雅茜,《微观经济学》课程思政的教学创新与路径探索,(C)1994-2023 China Academic Journal Electronic Publishing House.
[12]翁世洲,王超,朱俊.课程思政视角下的微观经济学案例化教学研究[J]农村经济与科技, 2021(17):323-325.
[13]王立国,李子晗.微观经济学教学中课程思政的实践探索[J].牡丹江师范学院学报(社科版),2021(5):104-106.
[14]程栋,周洪勤,韩平.课程思政视角下微观经济学教学理念创新探析[J].高教论坛,2022(05):42-46.
[15]陈美玲.《微观经济学》课程教学创新实践[J].普洱学院学报,2022,38(02):125-128.
1、数智化背景下重庆应用型本科财经类专业人才培养模式转型研究——基于地区经济服务,高等教育协会,教研教改项目,项目编号:cqgj23140C
2、数智背景下应用型本科教学质量研究,院级课题,项目编号:CRKGS202409


京公网安备 11011302003690号