- 收藏
- 加入书签
“成长不烦恼”:培养小学生积极心理品质的校本课程探索与实践
摘要:在儿童成长的过程中,常常会受困于生活、学习中的各种烦恼。文章以江苏省吴江实验小学教育集团苏州湾实验小学的育人课程为例,根据集团“积极生长者”的三大维度六个方向,围绕“成长不烦恼”提出培养小学生积极心理品质的课程育人的实施路径:开设培养学生积极心理品质的主题电影课程;开设培养学生积极心理品质的亲子生活课程;开设培养学生积极心理品质的同伴读写课程;开展培养学生积极心理品质的主题班会活动;开展培养学生积极心理品质的专题培训活动。通过多个维度、多项策略,培养小学生的积极心理品质。
关键词:积极心理品质;时代背景;基本内涵;意义作用;实施路径;评价体系
在儿童成长过程中,烦恼在所难免。如何引导孩子们正确面对烦恼、解决烦恼,这是教育者应思考的问题。“成长不烦恼”课程,旨在帮助学生加强自我认知,正确地审视自己和他人的角色和处境,促使消极因子向积极因子转化,从而解决烦恼,积极生长。“成长不烦恼”课程旨在帮助学生加强自我认知,正确审视自己和他人的角色和处境,解决烦恼,积极生长。
一、培养小学生积极心理品质的课程育人实践的时代背景
(一)适应时代发展的呼唤
在国务院新闻办公室9月26日举行的“推动高质量发展”系列主题新闻发布会上,教育部相关负责人表示,要全面培养学生的积极心理品质。关心青少年的心理问题并解决他们的烦恼是必要的、刻不容缓的。为与国家政策相契合,适应国家教育改革的趋势,“成长不烦恼”课程应运而生。本课程以新时代心理健康教育方针为指引,解决学生的心理健康问题,提升学生的情绪调节能力,树立学生正确的人生观、世界观和价值观,增强学生的素质教育。
(二)满足儿童成长的需要
不同气质类型的学生,受困于生活中、学习中的各种烦恼。本课程通过走近儿童的身边,聆听儿童的烦恼,指导儿童正确分析烦恼产生的原因,并选择和掌握合适有效的解决方式,进而帮助儿童自发疏导焦虑、郁闷等不良情绪。学生可以通过课程活动的开展,感受来自家庭、班级和社区等团体的关怀、爱护和理解,满足儿童成长对归属和爱的需要,同时也为学生提供了实践平台,有利于满足儿童自我实现的需要。
(三)基于存在的现实问题
成长不烦恼课程以儿童为中心,来源于学生、服务于学生,课程解决的都是孩子们自己学习、生活实际遇到的烦恼。这些烦恼可能是困扰所有学生时期的儿童的共性问题,如校园交往中的如何与同学交朋友,或者是当代出现的、个别儿童会有的个性问题。
二、 培养小学生积极心理品质的课程育人实践的基本内涵
培养小学生积极心理品质的课程育人实践,指的是依据吴江实验小学教育集团培养“积极生长者”的教育理念,以主题式内容为导向,以探究式学习为主体,走近每一个孩子的跨学科主题学习课程——“成长不烦恼”。
本课程旨在倾听孩子们的烦恼,引导孩子对自身实际进行观察反思,注重帮助孩子们解决成长过程中形形色色的烦恼,强调孩子与同伴之间的互相帮助,从而提升学生的情绪调节能力、人际交往能力,逐渐树立正确健康的人生观、世界观和价值观,增强自我认知意识,形成积极人格。课程开发与实施前,学校向全校学生开展了一次大规模调查问卷,共回收3272份问卷结果,从中发现学生在成长过程中存在的各种不同类型的烦恼,比如弟弟妹妹来了的烦恼、同学交往的烦恼、亲子关系的烦恼……为了切实解决学生的烦恼,引导学生转化积极因子,健康成长,开发了校本课程“成长不烦恼”。
三、培养小学生积极心理品质的课程育人实践的意义作用
1. 提供知识能力“一体化体验”的平台。课程将各学科知识、学校教育与社会经验整合为一体,践行了杜威提倡的“教育即生活”的教育理论,使课程学习、儿童生长、实践体悟形成一个整体。
2. 构建全员参与“一致性成长”的环境。课程致力于构建一种全员参与的学生成长环境,包括课内课外一体化(课内的校本课程学习和课外的课程实践活动)、校园家庭一体化(校内课程学习和家庭生活体悟)、全校学生、各学科教师、学生家长和社会相关人员等不同群体一起参与课程,调动了社会不同部门的资源。
3. 促进儿童成长“全人大目标”的实现。课程给予学生观察自身生活实际,思考自身所学所得的契机进而深化学生个体的自主意识,强调学生独立人格的独特价值,突出对学生情绪调节能力、人际交往能力、公民意识、社会责任感、自我认知意识的培养。学生通过课程的开展更加懂得沟通与体谅、理解和合作的意义,了解自身特点,深化与同伴亲友的亲密关系,进一步认识社会生活。
4. 实现消极因子向“积极因子”的转化。指向儿童生长的教育,是以“生命的优质生长”为根本追求,不仅要明晰生命生长的主体是儿童,还要尊重儿童的生长规律、引导生长方向,挖掘生长潜能,为生命生长培植一片沃土。每一个人的内心深处,存在一个带有消极倾向的我与一个持有积极态度的我,本课程重在实现两者的转化。
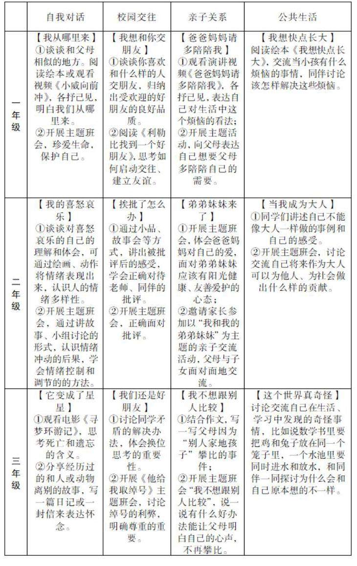
四、培养小学生积极心理品质的课程育人实践的具体内容
五、培养小学生积极心理品质的课程育人实践的实施路径
1.开设培养学生积极心理品质的主题电影课程
整理出十二部经典的心理主题电影,组织学生观影,围绕不同的主题开展画电影情节思维导图、写观后感或影评等相关活动,感受影片中的心理因素,培养积极心理品质。学期末评出“观影小达人,加以表彰。
2.开设培养学生积极心理品质的亲子生活课程
举办亲子运动会、亲子阅读、真心话大冒险、农场采摘活动等,每次活动结束,各家庭可以畅谈活动中遇到的沟通问题,彼此敞开心扉,畅所欲言,进行思维碰撞。保证每个家庭在亲子课程的相关活动中有参与、有所思、有所得,加上老师的引领总结,帮助家长们习得正确的沟通方式。
3.开设培养学生积极心理品质的同伴读写课程
学校筛选出十二本经典书籍,每个学期围绕一本书开展同伴共读活动,主要以共读、共聊、同写、同绘、同演等形式展开。通过阅读,体会书中的积极心理因素,培养自身的积极心理品质。指定细则,评选“书香家庭”。
参考文献:
[1]孟万金,中国小学生积极心理品质测评量表研发[J],中国特殊教育,2014(10).
[2]顾卫红,提升小学生积极心理品质的全息育人实践策略[J],班主任,2024(7).
[3]班华,心育论[M].合肥:安徽教育出版社,1994.

京公网安备 11011302003690号