- 收藏
- 加入书签
“双减”背景下城市小学家校社协同育人体系实践探索
【摘要】在“双减”政策背景下,城市小学家校社协同育人体系的构建成为深化教育改革、促进学生全面发展的重要路径。本文以协同育人理论和交叠影响理论为支撑,结合政策要求与实践需求,探索家校社协同育人的有效机制与实践模式,打造目标一致、教育同向、资源共建、成果共享的家校社育人新格局,提升育人水平和教育质量。
一、家校社协同育人的内涵及理论应用
在“双减”政策背景下,家校社协同育人体系的构建以提升育人效能、促进学生全面发展为核心目标。家校社协同育人强调家庭、学校、社会三方通过资源整合、角色互补与责任共担,形成目标一致、行动协同的育人共同体。家校社协同育人机制的构建,能让家庭从“被动配合”转向“主动参与”,学校从“单一主导”转向“开放协作”,社会从“旁观者”转化为“支持者”,从而更好地形成教育合力,为学生的良好发展奠定坚实基础。
理论层面,协同育人理论与交叠影响域理论为实践提供了重要支撑。家校社协同育人是指家庭、学校和社会三方都要参与和担负起教育的职责,在紧密合作下共同促进学生全面素质的培养与发展 [1],协同教育理论认为,家庭、学校和社会受到相同的教育原理的支持,成为一个协同系统,相互影响又相互合作,产生协同效应。
二、“双减”背景下,家校社协同育人体系的特点与现状
家校社协同育人体系,是指形成由学校主导,家庭参与,社会延伸三位一体的协同育人体系,家庭教育、学校教育和社会教育三大教育共同发挥系统协同作用,促进学生全面发展。家校社协同育人体系建设的关键在“协同”,目标在“育人”。其特点为:
1. 多方主体角色重构与协同化
家校社协同育人强调打破传统教育边界,构建家庭、学校、社会“三位一体”的育人共同体。“双减”背景下,育人重心的转变赋予了家庭、学校、社会新角色,三者从独立、游离的状态转变为互为一体、互相支撑。家庭、学校、社会三者在教育中承担着不同的教育职责,三者之间互相协同。
2. 资源整合与创新性实践
“双减”背景下,家校社协同育人注重社会资源的深度挖掘与创新性应用。在教育过程中,全面整合家校社三方资源,改变原有的教育方式,实现学生的全面发展。
3. 数字化平台赋能
数字技术成为家校社协同育人的重要支撑。多地学校通过家校沟通App、线上家长课堂、学生成长平台等数字化工具,实时调整协同育人的重点,提升协作效率。
学校、家庭与社会协同的合作关系能够营造终身学习的氛围,多样化的合作模式为学生提供创新的环境和丰富的资源,有助于学生学习发展、心理健康、人际交往、社会参与等整体素质的提高,受到了教育界广泛关注。但目前仍有进一步研究空间,一是立足“双减”等时代背景对家校社协同育人的内涵及外延探索不足;二是在家校协同方面研究成果较多,与社会协同较少;三是实施路径探索多,但构建全面、系统的家校社协同育人体系少。鉴于此,本文以“双减”为背景,主要聚焦于城市学校层面家校社育人体系的建构,以期促进家校社协同育人的规范化、制度化,推动协同育人从“松散合作”向“生态共建”转型,真正实现“ 1+1+1>3 ”的育人效能。
三、“双减”背景下,家校社协同育人体系的实践策略
“双减”政策对家校社协同育人提出了系统性要求,需通过顶层设计、机制创新与资源整合,构建“目标一致、教育同向、资源共建、成果共享”的协同育人生态。基于政策导向、理论支撑与实践经验,本文提出以下实践策略:
1. 顶层设计:构建“三位一体”协同框架
以政策为引领,明确家庭、学校、社会权责边界,建立“政府统筹—学校主导—家庭尽责—社会支持”的联动机制。比如通过区域联席会议制度整合资源,制定家校社协作清单,确保目标一致、教育同向。
2. 课程融合:打造协同育人实践载体
开发“家校社一体化”课程,将学科知识与社会实践结合(如研学课程、社区服务等),打破资源壁垒,实现知识学习与素养培养的深度融合。
3. 智慧赋能:搭建数字化协作平台
通过家校沟通 App、线上家长课堂、协同教育智慧端等平台,实现家校社三者之间的信息共享与资源共建。
四、“双减”背景下,云锦小学构建家校社协同育人体系
云锦小学通过课程重构、资源整合与机制创新,构建了“家校社三位一体”的协同育人体系,形成了以学生个性生长为核心的特色化实践路径。其探索既体现了政策导向与教育创新的融合,也为城市小学协同育人
提供了可借鉴的参考。
1. 家校社协同育人体系框架
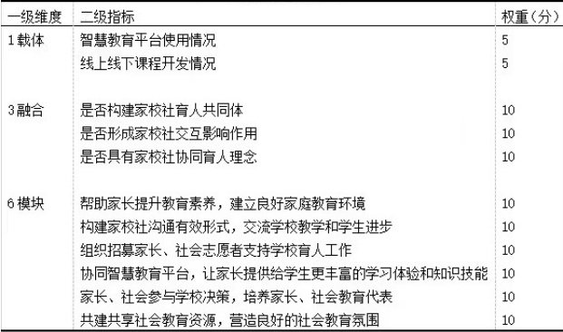
云锦小学以“双减”为时代背景,以科技赋能搭建智慧协同教育平台,以学校为主场融合家庭、社会优质教育资源,基于协同教育理论及交叠影响阈理论构建 6 大模块,以 4 个梯队教师为核心推动力量,建构形成“1 平台、3 融合、6 模块、4 梯队”家校社协同育人框架。
1 平台:以智慧协同教育云平台为载体。云锦小学通过校信 App 实现课程安排、作业反馈的即时共享,借助五育评价智慧端记录学生成长画像(成长数据),依托智慧书法教室、锦心艺术馆等场馆,扩大社会教育资源覆盖面。
3 融合:以家庭、学校、社会三方融合创新为动力。融合家校社三方资源,共同形成教育合力。融合家长资源,开展大咖课堂、红岩课程展演,习惯课程、学科课程家校协作,推动家庭教育与学校教育的同频共振。融合社会资源,开设研学课程,引进个性社团,实现知识学习与社会体验的深度融合。
6 模块:以“锦心携手·当好家长”“锦囊智库·玩转学习”“锦采众长·共商决策”“云畅沟通 ·相互交流”“云集相约 ·志愿服务”“云汇协同·共享资源”为六大基本实施模块。在此过程中,云锦小学借助校级家委会、家长开放日、专家讲座、跨学科课程等形式,与家长共商决策,共同交流沟通,共享育人资源,推动学生全面发展。
4 梯队:以教育专家、专业人员、优秀校长、骨干教师为 4 个核心师资梯队。
2. 家校社协同育人评价体系
云锦小学同时建立了基于“双减”背景下的家校社协同育人的理解设计评价指标体系。通过家长满意度调查、学生成长数据追踪、学生综合素质表现等多元评价方式,形成“设计—实施—反馈—改进”闭环管理机制,形成“学校主导、家庭尽责、社会支持”的协同育人生态。

云锦小学的实践为“双减”背景下城市小学家校社协同育人提供了三点建议:其一,需以课程为载体打通三方资源壁垒;其二,需以技术为支撑构建高效协同网络;其三,需以制度为保障推动责任共担。研究发现,只有将政策要求转化为可操作的实践路径,建构完整可行的育人体系,才能实现“减负”与“提质”的双重目标,真正赋能学生全面发展。
参考文献
[1] 顾理澜 , 李刚 , 张生 , 等 .“双减”背景下数字化赋能家校社协同育人研究 [J]. 中国远程教育 ,2022(4):10-17.
注:重庆市教育科学“十四五”规划 2022 年度一般课题“双减背景下城市小学家校社育人体系构建与实践研究”(课题批号K22YG139652)阶段性研究成果。
京公网安备 11011302003690号