- 收藏
- 加入书签
结合GCN 与向量嵌入的智能航空调度与航线配置优化
摘要:针对传统航空调度优化方法在处理大规模航线网络复杂拓扑结构及高阶依赖关系时的局限性,提出一种结合图卷积网络(GCN)与多视图向量嵌入的智能机场节点重要性建模与资源配置优化方法。首先,基于 2019 年 FlightAware 全球航班数据构建航空网络图,利用有偏随机游走策略(Biased Random Walk)捕获节点间的微观拓扑结构与共现关系,生成富含语义信息的结构化节点序列;其次,构建双流嵌入模块,分别通过可学习的线性变换层将稀疏的属性特征映射为 256 维稠密向量,并通过 Skip-gram 模型学习 256 维结构向量,两者融合形成 512 维的初始节点表征;最后,设计三层 GCN 模型聚合多跳邻域信息,实现对机场节点的精准分类与特征表征。实验结果表明,在处理包含 3,245 个节点与 57,892 条航线的真实数据集时,所提模型(GCN-3L)的分类准确率达到 86.7% ,F1-Macro 得分为 0.859,显著优于 DeepWalk、Node2Vec 等基线方法。消融实验进一步证实了随机游走引入的结构化特征对提升模型在稀疏连接区域鲁棒性的关键作用。该方法能够有效识别枢纽机场,为基于拓扑重要性的航空资源预配置与抗干扰调度提供了新的技术支撑。
关键词:航空调度;图卷积网络;随机游走;向量嵌入;航线优化;节点分类
中图分类号:[U8] 文献标识码:A
一、引言
航空运输系统的核心在于高效协调航班时刻、机队资源与机组排班。随着全球航空流量的持续增长,航线网络呈现出高度的复杂性与非线性特征。早期的研究多集中于单个子问题的独立优化,例如 Abara 率先应用混合整数线性规划(MILP)解决机队分配问题 [1],而 Barnhart等人则建立了机组排班的经典列生成模型。然而,孤立的优化策略往往忽略了子系统间复杂的相互依赖性,导致存在明显局限 [2]。
为了克服这一缺陷,Sherali[3] 等人提出了集成优化框架,试图联合优化航班计划设计与机队分配,以提升全局效能。尽管集成模型在理论上更为完备,但在面对大规模网络时,其模型复杂度和计算时间呈指数级增长,难以满足实际运营中对于快速响应的需求。特别是在涉及干扰管理(Disruption Management)的场景下,Clausen[4] 等人指出,开发高效的实时恢复策略依赖于对网络关键节点的快速识别与资源重组。传统的基于统计指标(如度中心性)的方法虽然计算简单,但无法捕捉节点在网络中的高阶语义关系与传播动力学特征。
近年来,数据驱动的方法展现出巨大潜力。Clarke[5] 等人探讨了利用历史运行数据提升调度模型鲁棒性的可行性。而在技术层面,图神经网络(GNN)为非欧几里得空间的数据建模提供了强有力的工具。Kipf等 [6] 提出的 GCN 能有效利用图结构与节点特征,但大规模稀疏图计算复杂度高。Perrozi 等 [7] 的 DeepWalk 基于随机游走与 Skip-gram 学习节点表示,但可能无法充分表达高维语义。Grover 等 [8] 的 node2vec 通过灵活游走策略平衡局部与全局信息,但仍依赖随机游走。Veličković 等的GAT 引入注意力机制,但大图计算仍具挑战。
早期 GCN 研究集中于基于拉普拉斯特征值的滤波器设计。Defferrard 等用切比雪夫多项式近似滤波器,提升了计算效率。Wu 等分离聚合与特征变换,减少参数量并加速训练。Gasteiger 等的 APPNP解耦神经网络预测与图传播。针对过度平滑问题,Chen 等的 GCNII 引入残差连接与身份映射;Min 等提出的 ScatterGCN 结合低通与带通滤波器;Li 等则构建图高斯卷积网络以增强多跳信息融合。然而,上述方法仍普遍面临过度平滑与特征过度压缩的挑战。
二、方法
2.1 节点嵌入与图结构学习融合框架
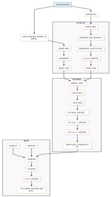
本研究提出的框架核心在于“双流嵌入初始化”与“多层图卷积特征聚合”的协同训练机制。传统方法在处理大规模航空网络时,往往难以兼顾节点自身的稀疏属性特征与高阶拓扑依赖关系。为此,本模型首先通过带重启的有偏随机游走(Biased Random Walk withRestart)捕获局部网络动力学,随后利用多层图卷积网络(GCN)进行全局拓扑信息的深度聚合,实现宏观与微观网络特征的统一表达整体流程如图1 所示。
图1 整体流程图

为了使生成的节点序列既能反映航班实际的流动性,又能避免在密集枢纽节点中陷入局部循环,本模型在生成序列时引入了带重启机制(Restart)的有偏随机游走策略。给定航空网络图 G=(V,E,W) ,其中W 为以航班频次作为权重的邻接矩阵。从节点 u 转移到邻居节点 v 的转移概率 P(v|u) 定义为:

其中, α∈(0,1) 为重启概率,确保游走有一定几率返回初始节点 ustart ,从而强化局部邻域特征的权重; wuv 为边权重;为归一化因子; 为控制游走倾向(类似于Node2Vec 中的返回参数和进出参数)的偏置系数。
生成游走序列后,利用 Skip-gram 模型学习其结构嵌入向量histruct∈R256 。Skip-gram 的优化目标为最大化上下文节点的共现概率:

同时,通过线性映射将稀疏的属性特征(度数、介数、接近中心性等)映射为 hiprop∈R256 ,并将两者拼接得到初始节点表
。
2.1.1 初始节点向量生成(属性 + 结构)
为了全面表征机场节点,设计了包含显式属性特征与隐式结构特征的双流嵌入机制:
1. 属性嵌入(Property Embedding):
输入:每个机场的原始特征向量 xi∈RF ,包含度中心性(Degree)、介数中心性(Betweenness)和接近中心性(Closeness)等统计指标。
变换:通过一个可学习的全连接层(Linear Layer)将 F 维稀疏特征映射到一个固定的 dp=256 维空间,公式如下:
hiprop=Wp×i+bp
输出:256 维的属性嵌入向量。
2. 结构嵌入(Structural Embedding via Random Walk):
图构建:以机场为节点,若两机场间有直飞航班则连边,边权重可设为航班频次。
随机游走序列生成:为每个节点启动多次有偏随机游走。游走策略倾向于选择边权重高的邻居(即航班往来更频繁的机场),以此生成反映实际调度流动性的节点序列。
Skip-gram 训练:将生成的节点序列输入 Skip-gram 模型。优化目标是最大化给定中心节点 u 时,其上下文节点 NS(u) 出现的对数概率:

输出:训练完成后,提取隐层权重作为结构嵌入向量
,其中 ds=256
3. 向量融合(Fusion):
将属性嵌入与结构嵌入进行拼接(Concatenation),得到初始节点表示 :
Hi(0)=Concat(hiprop,histruct)∈R512
这一融合步骤确保了模型既能利用先验的统计特征,又能保留通过学习获得的潜在拓扑语义。
2.1.2 半监督训练与优化
为利用可能存在的部分机场标签数据(如枢纽等级),并提升嵌入的判别性,采用半监督训练策略:
监督信号:对于有标签的节点,计算其预测标签与真实标签之间的交叉熵损失(Cross-Entropy Loss)。
伪标签(Pseudo-Labeling):对于无标签节点,使用当前模型的预测结果中置信度最高的类别,作为其临时“伪标签”,并同样计算交叉熵损失。这一过程在训练中迭代进行,逐步利用全图信息。
联合损失函数:模型的总损失由三部分加权求和: ① Skip-gram 的无监督损失(用于结构嵌入)、 ② 有标签节点的监督损失、 ③ 无标签节点的伪标签损失。通过反向传播联合优化所有参数。
2.2 图卷积网络(GCN)实现
经过 2.1 节处理,得到了每个机场的初始化特征向量 H0 以及图的邻接关系 。接下来,使用GCN 来聚合多跳邻居信息。
1. 图卷积层(GCN Layer)实现:
输入:上一层的节点特征矩阵 H 和归一化的邻接矩阵
(对 A 进行了自连接和度归一化处理)。
操作:每一层的计算可表述为: 
解释:
:这是消息传递(Message Passing)的关键步骤。每个节点将其特征向量发送给所有邻居,并同时聚合来自所有邻居的特征。归一化保证了数值稳定性。 ∘Wl :这是一个可学习的线性变换矩阵,对聚合后的特征进行维度变换与特征提取 LℜLU :非线性激活函数,增加模型表达能力。
堆叠:通常堆叠 2-3 层这样的 GCN 层。第一层聚合直接邻居(1-hop)信息,第二层聚合邻居的邻居(2-hop)信息,以此类推,使每个节点的最终表示能感知到图中更广阔区域的上下文[10]。
2. 输出与分类头(Output&Classifier Head):
最后一层 GCN 的输出 H(l) 即为经过图结构增强的最终节点表示。为了完成节点分类任务(如机场功能分类),在 ∇⋅H(l) 后接入一个全连接层(分类器),将节点表示映射到目标类别数量维度,最后通过 Softmax 函数输出属于每个类别的概率。
通过这一工程化流程,模型能够端到端地学习从原始机场特征和航班网络到高级调度语义表示的映射,为后续优化决策提供支持。
2.3 GCN 传播模型与层数设置
经过融合初始化的特征向量矩阵 H(0) 输入至 GCN 模块。为了充分聚合多跳邻居信息并避免图神经网络常见的过平滑(Over-smoothing)问题,本模型设计了 3 层 GCN 网络架构(GCN-3L)。三层架构能够使每个节点不仅感知直接连接的邻点,还能捕获“航线 - 中转 - 枢纽”这种三阶拓扑关系。
GCN 的第 层特征传播与聚合公式如下:

其中:
表示加入了自环(Self-loop)的邻接矩阵,保证在聚合特征时保留节点自身的原始信息。
为
的度矩阵,即
。乘积
实现了对称归一化,防止度数过大的枢纽机场在特征聚合中占据绝对主导导致梯度爆炸。
W(l) 为第 层的可学习权重参数矩阵。
σ(⋅) 为非线性激活函数(本文采用ReLU)。
经过三层传播后,最后一层的输出 H(3) 通过 Softmax 函数转化为类别概率分布 Z :
Z=Softmax(H(3)Wout)
2.4 GCN 与随机游走模型的协同训练及损失函数
为实现端到端优化,本研究设计了联合优化的协同训练机制。总损失函数 LTotal 由 GCN 的有监督 / 半监督分类损失与随机游走的无监督结构损失构成,从而保证嵌入向量既具备分类判别性,又保有拓扑结构的保真度。
LTotal=λ1LGCNsup+λ2LGCNpseudo+λ3LRW
其中:
为有标签节点集合 YL 上的标准交叉熵损失。
为无标签节点集合 YU 上基于伪标签 \
\ S$ 的交叉熵损失。
LRW 为前述Skip-gram 的结构对数损失。
λ1,λ2,λ3 为平衡系数。
三、实验设计
3.1 数据集
3.1.1 节点特征构建
本研究采用 FlightAware 全球航空数据集(2019 年度版本)进行模型训练与评估。该数据集覆盖 2019 年 1 月 1 日至 12 月 31 日全球主要商业机场的完整航班记录,共包含 3,245 个机场节点(Nodes)、57,892 条有效航线连接(Edges,定义为年度航班频次 ⩾10 次的航线)以及 12,847,563 条航班运营记录,平均每日航班量为 35,199 班次。所有航班记录包含起飞机场、降落机场、航班编号、机型等字段,经筛选后保留数据完整且航班频次达标的航线用于图构建。数据预处理的关键步骤包括节点特征的构建、图结构的建立和标签的生成。具体而言,为图中每个节点(机场)构建了一个三维特征向量,包含以下维度:
(1)度中心性(Degree Centrality):计算每个节点的度(即与其直接相连的边数),表示为 Λ|di=|N(vi) ,其中 N(vi) 表示节点 vi 的邻居集合。该特征反映了节点的直接连接规模。
(2)介数中心性(Betweenness Centrality):衡量节点在网络中作为桥梁的重要性,计算为所有最短路径中经过该节点的比例:

其中 σst 表示节点 到节点 + 的最短路径总数, σst(vi) 表示经过节点$\$ 19$ 的最短路径数。
(3)接近中心性(Closeness Centrality):评估节点到网络中所有其他节点的平均距离,反映其信息传播效率:
其中 d((vi,vj)) 表示节点 vivj 之间的最短路径距离。
将所有节点的这三类特征组合成特征矩阵
,其中 N 为节点总数。随后应用标准化处理:

最终,机场的节点特征向量包括三个维度:度数、介数中心性和接近中心性。将这些特征合并成一个特征矩阵,并对其进行了标准化处理,确保每个特征的均值为零,方差为一。标准化后的特征转换为张量,作为图神经网络的输入。
3.1.2 标签生成策略
由于原始数据缺乏真实的机场类别标签,本研究采用无监督聚类方法生成伪标签,以支持后续的半监督学习任务。具体流程如下:
首先基于标准化后的节点特征,采用 K-means 聚类算法将机场划分为不同的功能类别。聚类数目 K 根据数据规模自适应确定:

其中 m 为每个类别所需的最小样本数(本研究设定 m=5 ),确保类别划分的合理性。聚类过程最小化以下目标函数:

其中 Ck 表示第 K 个簇, μk 为该簇的质心。
为解决可能出现的类别不平衡问题,设计了标签重平衡机制:对样本数少于阈值 m 的类别,将其节点重新分配到样本数较多的邻近类别中,确保每个类别都有足够的样本支持模型训练。
每个机场的节点与其他机场的节点通过航班连接形成图的边。在构建图的过程中,首先提取了每一条航班记录的起飞机场和降落机场,并将这两个机场作为图中的连接节点,形成图的边。所有的机场节点和航班连接构成了图的拓扑结构,供后续图神经网络使用。通过上述步骤,成功地将航空航班数据转换为一个图结构数据集,其中包含节点特征(机场的度数、介数中心性和接近中心性)和标签(机场的票价类别)。这一数据集为后续的图神经网络训练和评估提供了基础。
3.2 基线与高级方法对比
在本研究中,比较了基线方法(DeepWalk、Node2Vec、LINE)和高级方法(GCN、GraphSAGE、GAT),全面评估了不同图嵌入算法在机场节点分类任务中的表现。实验结果表明,基线方法在类别不平衡和复杂关系下表现有限,例如 LINE 的 F1 分数仅为 0.2000,显示出其难以有效刻画航线网络的复杂结构。
图 2 DeepWalk 混淆矩阵和 GAT 混淆矩阵

与此相比,基于图神经网络的高级方法在利用航线网络的拓扑特征方面展现出显著优势。GCN 通过多层卷积聚合邻居信息,有效结合局部与全局结构,使得机场分类准确率和 F1-Macro 指标稳定提升。在类别 0节点上,其 F1 分数达到 0.8727,远超基线方法,表明 GCN 能更好地识别重要枢纽机场,进而为航线优化和枢纽分配提供科学依据。GraphSAGE在部分场景下表现优于 GCN,例如在少数类(类别 1)节点上的 F1 分数为 0.6316,说明其在小型或区域性机场的识别上具有潜力。而 GAT 通过自注意力机制,为不同邻居航点分配差异化权重,在 F1-Macro 和 F1- 加权指标上取得最高值,特别适合在需要考虑机场间非均质连接强度的航线规划与调度中使用。
结合实验结果可见,GCN 在整体上更为稳健,尤其在面对航线网络中节点数量庞大、类别分布不均衡的情况下,能够持续保持较高的准确性与泛化性能。因此,在机场调度与航线配置优化的应用场景下,GCN提供了一种可靠的建模工具,能够帮助航空管理者在保障主干航线高效运转的同时,合理调配区域航线资源。而 GraphSAGE 与 GAT 则在特定任务中展现了灵活性,可作为针对性补充手段。总体而言,GCN 在本研究中被验证为最为优选的方法,为未来智能化航线优化和枢纽机场调度提供了坚实的技术支撑。
表1 算法性能详细对比表

3.3 实验设置
模型训练基于 PyTorch 深度学习框架,使用 Adam 优化器进行梯度下降迭代。根据数据集特性,初始学习率(Learning Rate)设置为0.005,Weight Decay 设定为 5×10-4 以执行 L2 正则化,防止模型过拟合。GCN 隐含层采用 Dropout 机制,丢失率设为 0.5。最大训练轮次(Epochs)设定为 200 轮,并采用 Early Stopping 策略(耐心值设为20)。
超参数寻优(Hyperparameter Tuning):
为了获取最佳的模型表现,本研究采用网格搜索法(Grid Search)对关键超参数进行了系统性寻优:
重启概率 α :在 [0.05,0.1,0.15,0.2] 范围内寻优,最终确定 α=0.1 时,节点序列能最均衡地反映全局航线网络与局部枢纽特征。
损失函数权重 λ :通过对比验证集F1-Macro 得分,最终设定协同训练的权重配比为 1λ1=1.0,λ2=0.5,λ3=0.2 ,表明在迭代后期,主分类任务起决定性导向作用。
嵌入维度 D :进行了 64 维、128 维、256 维和 512 维的敏感性分析实验。结果表明,在包含 3,245 个节点与 57,892 条航线的网络中,512 维模型虽然参数量达到 331.8K,但过拟合间隙增大(0.038);而256 维嵌入在模型参数量仅为 166.1K 的情况下,验证集准确率达到最佳的 86.0% ,F1-Macro 得分为 0.849,在表达能力与计算复杂度之间取得了最优平衡。
在本实验中,对不同模型的性能进行了对比分析(见图 7 和图 8),重点考察了图卷积网络(GCN)及其与传统机器学习方法(如支持向量机,SVM)的结合效果。实验设置包括多层 GCN 模型的性能对比、去除随机游走特征的消融实验,以及 GCN 与 SVM 组合模型的评估。结果表明,单独使用传统方法在刻画复杂航线网络关系时表现有限,而引入 GCN 后,模型能够更好地捕捉机场之间的拓扑关联。尤其是在多层 GCN 结构下,模型对主要枢纽机场的识别更加精准,能够支持航线布局的整体优化。
消融实验进一步验证了随机游走特征对模型的辅助作用。当去除该特征时,分类精度显著下降,说明节点间潜在连接模式在航线调度和次级机场资源分配中同样不可忽视。另一方面,将 GCN 嵌入表示输入到SVM 分类器的组合方法在部分任务上实现了性能提升,体现了深度学习与传统方法互补的潜力。这种结合方式在实际机场调度中具有重要意义:深度模型可捕捉复杂的网络结构,而SVM 能够提供稳定的决策边界,从而在多机场运行调度和航线优化中实现更为均衡的资源分配与鲁棒调度策略。
首先,比较了不同层数的图卷积网络(GCN)模型在机场节点分类任务中的表现,包括2层和3层GCN模型。实验结果如表2所示,GCN-3L(3层GCN)模型表现最佳,准确率达到了 86.7% ,并且在 F1-Micro(0.867)和 F1-Macro(0.859)等指标上优于其他模型。三层 GCN 模型能够更好地捕捉机场之间的复杂关系和深层次的拓扑信息,尤其在涉及多个节点和航线之间的交互时展现了显著优势。GCN-2L(2 层 GCN)次之,准确率为 85.2% ,虽然性能较好,但略低于三层 GCN 模型。将 GCN 与传统机器学习模型 SVM 结合的 GCN-SVM 模型,尽管在准确率上为 83.9% ,但由于SVM 无法充分利用图结构信息,其性能稍逊色于纯GCN 模型。
从图 9 和图 10 中的实验结果可以看出,GCN 模型,尤其是 3 层GCN,在机场调度和航线优化任务中展现了强大的性能,能够有效捕捉节点(即机场)之间复杂的相互关系。与基线方法(如 DeepWalk、Node2Vec 等)以及去除随机游走特征的消融实验相比,GCN 能够更精准地理解机场之间的高阶拓扑结构信息,这对于航线规划和机场资源调度具有至关重要的意义。尽管 GCN 与 SVM 的组合方法在准确率上有所提升,但由于 SVM 未能充分利用图结构信息,其性能不如单独使用 GCN模型。
因此,结合深层 GCN 架构与图结构信息传递,能够显著提升航线优化和机场调度中的模型性能。三层 GCN 模型,能够更好地捕捉不同机场之间的复杂依赖关系,在规划航线时可以帮助决策者识别关键枢纽机场,优化航班的分配和调度。此外,GCN 也能够有效应对类别不平衡的问题,确保主要航线和次级航线资源得到合理调配,提升整个航班网络的运行效率。
表2 主要模型性能对比

3.4 嵌入维度敏感性分析实验
对于所使用的航空网络数据集规模,256 维嵌入是更优选择。它提供了足够的表达能力以捕捉复杂的节点与拓扑特征,同时有效控制了模型复杂度,抑制了过拟合。
基于嵌入维度敏感性分析实验结果,本研究最终选择 256 维作为节点嵌入的维度。该维度在验证准确率(0.860)与 F1-Macro 分数(0.849)上均达到峰值,同时将过拟合间隙控制在较低水平(0.028)。相比于 512 维模型,256 维在参数量减少约 50% 的情况下取得了更优的泛化性能,有效避免了因维度冗余导致的过拟合风险。这一选择在模型表达能力与复杂度之间取得了最佳平衡,为后续航线配置与机场调度任务提供了稳健且高效的节点表示基础。
四、结果与讨论(Results and Discussion)
4.1 模型性能对比
为验证所提方法的有效性,在包含 3245 个节点与 57892 条航线的真实数据集上进行了实验。结果表明,所提出的三层GCN 模型(GCN-3L)表现最优,准确率达到 86.7% ,F1-Macro 为 0.859,显 著 优 于 GCN-2L( 85.2% 准确率,0.843 F1-Macro)及 GCN 与 SVM 的组合模型( 83.9% 准确率,0.830 F1-Macro)。这说明更深层的图卷积能有效聚合多跳邻域信息,更好地捕捉机场间的高阶拓扑依赖,从而提升分类精度。
4.2 特征重要性分析
为探究各模块贡献,进行了消融实验。移除随机游走结构特征后(GCN-NoRW),模型准确率下降至 81.5% ,F1-Macro 降 至 0.806,相 比GCN-3L 降低了约 5.2 个百分点。这证实了有偏随机游走所捕获的微观拓扑结构与节点共现关系,对于增强模型在稀疏连接区域的表征能力与鲁棒性至关重要,有效补充了度数、介数等宏观统计指标的不足。
4.3 与基线方法的比较
将所提 GCN-3L 与 DeepWalk、Node2Vec、LINE 等经典图嵌入基线及 GAT、GraphSAGE 等先进 GNN 变体进行对比。GCN-3L 在准确率和 F1-Macro 上均超越所有基线方法(如相比 DeepWalk,F1-Macro 从 0.600提升至 0.859)。虽然 GAT 在 F1- 加权指标上略优,但 GCN-3L 展现了更稳定的整体性能,尤其在处理类别不均衡时表现突出,表明其在复杂航线网络建模中的优越性。
4.4 随机游走与GCN 的融合效果
通过对比 GCN-3L 和 GCN-NoRW 的实验结果(见表 2),发现引入随机游走特征后,模型在准确率、F1-Micro 和 F1-Macro 指标上均有显著提升。这一结果表明,随机游走能够有效捕捉节点间的复杂关系,增强了模型在航线优化和机场调度中的适应性和精度。
4.5 嵌入维度敏感性分析
实验对比了 64、128、256 和 512 维四种设置。256 维模型在验证集上取得最佳性能(准确率 86.0% ,F1-Macro 0.849),并在模型参数量(166.1K)与过拟合间隙(0.028)间实现了最佳平衡。512 维模型虽训练准确率更高,但验证性能下降,过拟合加剧,表明 256 维是本任务中最优的维度选择,既能充分表达复杂特征,又有效控制了过拟合风险
五、结论与展望
本研究提出了一种结合图卷积网络(GCN)与多视图向量嵌入的智能航空调度与航线配置优化方法。通过双流嵌入融合节点属性与随机游走捕获的结构特征,并利用三层 GCN 聚合高阶拓扑信息,模型在真实全球航班数据集上实现了 86.7% 的节点分类准确率。实验结果充分验证了该方法在识别枢纽机场、捕捉复杂网络依赖关系方面的有效性,为基于拓扑重要性的航空资源预配置与抗干扰调度提供了新的技术支撑。
尽管取得了积极成果,本研究仍存在改进空间。未来工作将聚焦于以下方向:引入动态图神经网络,以应对航班网络随时间变化的动态特性;融合天气、空域流量等多源异构数据,提升模型在干扰管理中的实时性与鲁棒性;探索更高效的图采样与训练策略,以增强模型在大规模路网上的可扩展性。
参考文献 (References)
[1]ABARA J.Applying integer linear programming to the fleet assignment problem[J].Interfaces,1989,19(4):20-28.
[2]VANCE P H,BARNHART C,JOHNSON E L,et al.Airline crew scheduling:A new formulation and decomposition algorithm[J].Operations Research,1997,45(2):188-200.
[3]SHERALI H D,BAE K H,HAOUARI M.Integrated airline schedule design and fleet assignment:Polyhedral analysis and Benders'decomposition approach[J].INFORMS Journal on Computing,2010,22(4):500-513.
[4]CLAUSEN J,LARSEN A,LARSEN J.Disruption management in the airline industry—Concepts,models and methods[J].Computers&Operations Research,2010,37(5):809-821.
[5]LAN S,CLARKE J P,BARNHART C.Planning for robust airline operations:Optimizing aircraft routings and flight departure times to minimize passenger disruptions[J].Transportation Science,2006,40(1):15-28.
[6]KIPF T N,WELLING M.Semi-supervised classification with graph convolutional networks[C]//Proceedings of the 5th International Conference on Learning Representations.Toulon,France:ICLR,2017.
[7]PEROZZI B,AL-RFOU R,SKIENA S.Deepwalk:Online learning of social representations[C]//Proceedings of the 20th ACM SIGKDD International Conference on Knowledge Discovery and Data Mining.New York,USA:ACM,2014:701-710.
[8]GROVER A,LESKOVEC J.node2vec:Scalable feature learning for networks[C]//Proceedings of the 22nd ACM SIGKDD International Conference on Knowledge Discovery and Data Mining.New York,USA:ACM,2016:855-864.
作者简介:谭晰文(2000-),男(满族),辽宁省抚顺市人,硕士研究生,主要研究领域为数字化飞机制造技术,邮编:113000
曲学军( 1969- ),男(汉族),辽宁省沈阳市人,教授,硕士研究生导师,主要研究领域为数字化飞机制造技术,邮编:110000
京公网安备 11011302003690号