- 收藏
- 加入书签
基于价值共创视角
——汽车4s店服务质量提升策略研究
摘 要:汽车4s店作为汽车市场主要经营渠道,汽车销售端利润不断被挤压,汽车后市场成为兵家必争之地,服务质量也将成为汽车4s店生死存亡的关键。本文以汽车4s店为研究对象,针对汽车4S店服务质量中存在的问题,结合互联网背景下,提出“价值共创—服务质量分析模型”,价值共创理念为4s店服务质量提升提供新的思路和参考意见,本文的研究不仅是服务质量理论研究的补充,对提高4s店盈利和市场竞争力有重要启示作用,对4s店经营者也有一定借鉴意义。
关键词:汽车4S店;价值共创;服务质量
研究背景:
所谓4s店是指:整车销售(sale)零部件供应(spare parts)售后服务(service)信息反馈(survey)。汽车4s店是将这四项功能集于一体(简称四位一体),汽车销售服务型企业。
近年来,汽车后市场行业竞争加剧,伴随着互联网巨头企业不断搅局汽车后市场,给汽车连锁维修店注入新的动能,使得汽车4s店盈利能力连年下降,有的品牌甚至是入不敷出,濒临倒闭;互联网信息技术普及,也促使消费者获取汽车知识渠道变宽,汽车后市场已经从卖方市场到买方市场的转变。汽车4s店 提高服务质量已经成为当务之急,通过现有文献的梳理,作者发现服务质量影响因素的文献研究较多,从价值共创的视角研究服务质量的理论虽然被学者提起,但是理论比较少,从价值共创视角研究4s店服务质量的研究更是少之又少。作者认为价值共创理念为汽车4S店提高服务质量提供新思路,本文着重介绍了,当前汽车4s店服务质量存在哪些问题?价值共享理念如何给汽车4s服务质量提供新思路的?在互联网背景下和价值共创理念指导下,针对汽车4s服务质量提升,提供哪些参考建议?
相关理论及综述
一、服务质量综述:
服务质量作为评价客户满意度的重要指标,企业将无形服务和有形产品混合在一起提供给顾客,顾客根据服务质量及总体满意度来感受服务,并且给予评价,因此服务质量对于企业的生存和发展具有重要意义。关于服务质量的研究,不同的学者有其不同的见解,整理如下:
Parasuraman、Zeithaml和Berry(1985)提出服务质量差距模型,即顾客接受到的服务和他们预期的服务之间的差距。奥利弗(Oliver,1981)认为服务质量不同于满意度,是顾客对于事物的一种延续性评价,而不是一种暂时性的反映。格罗鲁斯(Christian Gronroos ,1983)认为顾客对于服务质量的评价是由他们预期的服务和实际接收的服务之间差距决定的。Brown&Swartz(1989)认为顾客感知的服务质量由顾客所得的结果和服务过程中互动在内的服务传递过程共同作用决定的。罗赫巴(Rohrbaugh,1981)提出服务质量由人品质量,过程质量和结果质量三个部分组成。格罗鲁斯(1982)提出服务质量包括技术质量(服务结果)和功能质量(服务过程)两部。鲁斯特和奥利弗(Rust&Oliver,1994)将服务质量分为技术质量和功能质量和环境质量。Parasuraman、Zeithaml和Berry(1985)将服务质量评价标准要素集中为服务质量的5个维度:分别为可靠性(准确可靠的执行所承诺服务的能力),响应性(帮助客户提供便捷服务的能力),保证性(雇员的知识和谦恭态度及其能使客户信任的能力),移情性(给予客户的关怀和个性化的服务),有形性(服务的实体设备,服务场所,设备和人员)。杨锴(2010)用定量研究方法,曾指出影响服务质量的前置因素,分别为顾客层面的因素,服务员工层面的因素,组织层面的影响因素,管理行为方面的影响因素。
文献评述
虽然众多学者从不同视角对企业服务质量研究,无非是将服务质量分解为技术质量,功能质量,人品质量,环境质量等可测量的维度分析,或者从顾客层面,员工层面,组织层面,管理行为层面等视角对服务质量进行研究,但是本人认为Parasuram、Zeithaml和Berry(1985)提出的服务质量评价标准5个纬度分析模型理论虽然适应于4s店服务质量的分析,但是作者认为对于提高汽车4s店服务质量,这5个维度并不是孤立存在的,相加的过程而是相互影响相互作用的过程,并且认为汽车4s店企业服务质量的提升实际是企业与客户保持持续互动过程。
二、价值共创综述:
Prahalad和ramaswamy(2004)提出生产领域价值共创观点,并且认为企业为了适应环境的变化,需要从管理和运营模式上做调整,并且重新定位客户角色(49)vargo和lusch提出服务主导逻辑的观点,将企业从生产到销售延伸到与客户合作和互动过程中,企业应该吸引客户积极参与,并且主动为客户提供互动环境和媒介,以客户体验为主进行价值共创。陈晓红(2019)基于B2B背景,进行了价值共创动因,价值共创过程,价值共创结果分析。楼芸,丁剑潮(2020)根据价值共创的领域划分为,生产领域价值共创,消费领域价值共创,虚拟品牌社区价值共创。Maglio和spohrer(2008)提出了服务科学的价值共创概念。Vargo和Lusch(2010)提出基于服务生态系统的价值共创。
文献综述及评述
根据前部的整理不难发现,学者们虽然从不同的视角分析价值共创,但是价值共创理念是一致的,企业为了了解客户在产品和服务差异化需求变化,企业和客户保持动态信息沟通和行为互动,通过企业资源整合,实现彼此利益和价值,使得企业和客户达到双赢,或者利益相关者共赢的目的。互联网背景下,价值共创视角正好能解决当前4S店服务质量存在的问题,于是生成了本文的价值共创—服务质量分析模型:
三、汽车4s店服务质量评价维度及服务质量现状
汽车4s店服务质量评价维度:
根据Parasuraman、Zeithaml和Berry(1985)提出的服务质量评价标准5个纬度分别为可靠性,响应性,保证性,移情性,有形性,我认为同样适用于4s店的服务质量评价。
1.可靠性:是准确可靠的执行所承诺服务的能力。
主要表现在如下几个方面:
1.1 服务流程标准化;汽车4s店服务有其标准化的流程,从服务预约-服务准备-客户接待-执行维修-终检-结账-跟踪等,即使不同4s店细节要求或者称呼不一样,但是大概流程基本相同。
1.2 服务承诺准守性,包括对客户提前预约,准许客户的维修时间,配件订购时间等,一定要信守承诺,以确保时间的准确性。
1.3 配件品质的保证性,4s店给客户提供的配件一定是原厂配件,对于客户更换的汽车配件,承担一定质保期。
1.4 服务收费的稳定性:不论是工时费还是材料费,应该按照汽车生产厂家定价标准和市场标准合理定价,而不是随意随性定价。
1.5 服务水平的一致性:按照一定的维修标准,维修工艺,注重效率的同时更要确保维修质量,服务和接待客户过程中,确保每位客户受到公平性待遇。
2. 响应性;
2.1 电话接触:电话接触是比较普遍的沟通方式,无论是电话预约保养维修,车辆救援还是车辆使用过程中出现故障咨询,续保咨询等情况几乎都是通过电话沟通解决,所以我们应保证接电话的及时性。
2.2 面对面接触:对于预约客户,或者未预约直接进店的客户,汽车4S店应该合理分配优化配置资源,提高维修效率,确保客户满意度。
2.3 远程接触:汽车4s店可以通过公司网站,数字化网络设备等与客户保持高频互动,了解客户车辆使用情况。
3. 移情性:企业给予客户的关心和个性化的服务。当前4S店与客户的沟通时刻一般为CRM或者服务顾问电话回访,或者客户的被动联系。
4. 保证性:体现企业员工知识技能表现谦恭态度和获得客户信任。员工的技能是服务质量提升最基本的前提。
5. 有形性;企业服务中出现工具设备,人员书面材料等。
汽车4s店当前服务质量现状:
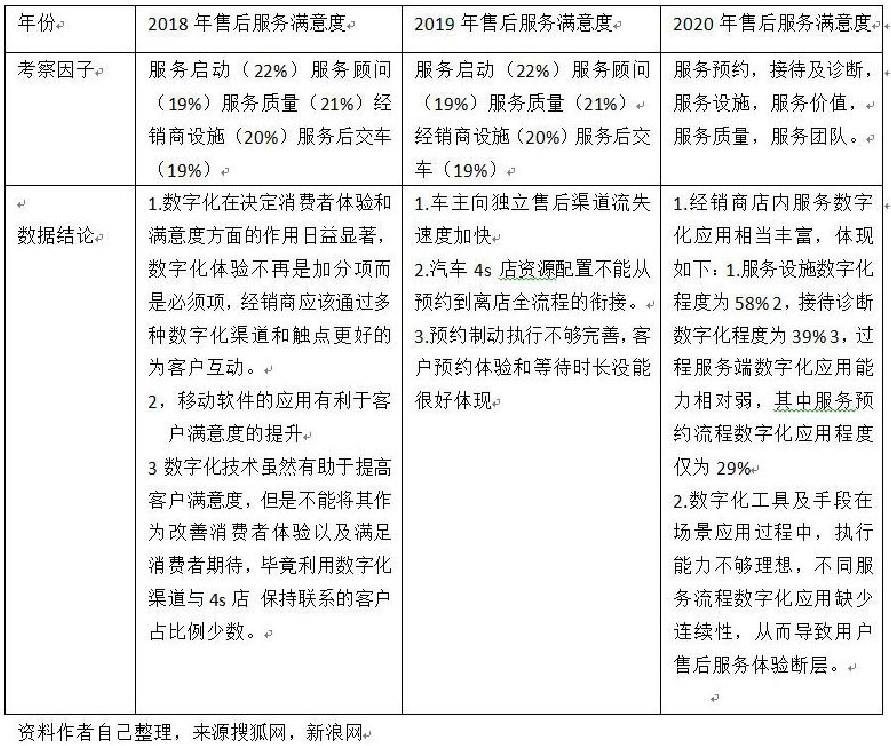
汽车服务质量作为客户满意度的重要指标,在业内,汽车授权经销商的服务水平调研数据来源于权威数据世界知名的调研公司J.D.POWER,J.D.POWER亚太公司公布的售后服务满意度调研数据,是通过对服务满意度的几大因子及权重研究获取,虽然几年来对于影响服务满意度的因子略有调整,但是服务质量因子却一直没有改变,可见服务质量对于售后满意度分量。通过整理近三年数据分析结果,发现汽车4S店在服务质量方面存在如下问题:
根据J.D.POWER的官方数据分析结果可知,汽车4s店服务质量在响应性,移情性,保证性存在问题,具体表现为:
响应性:企业给予客户服务方式比较单一,如电话接触和面对面接触,利用远程互联网及数字化技术与客户互动效果不佳。
移情性:企业没能给客户提供差异化的服务和客户接触过程中缺少互动。伴随着互联网普及,企业组织机构显得比较僵持,不够灵活,原有流程不够完善略显陈旧。
保证性:汽车4s店要想提高服务质量,人才培养显得尤为关键,包括技术人才和管理人才等复合型人才。
四、汽车4s店价值共创-服务质量基本理念:
当市场环境和消费者需求的发生变化,企业对内外部资源进行识别,通过信息技术平台,将消费者需求和市场变化传递给企业各部门,进行信息共享,企业将内部资源和外部资源整合协同,反作用于客户,使得企业-客户,企业-企业,消费者-消费者保持持续动态互动过程,企业提高服务质量赢得利润和市场竞争力的同时与客户形成价值共创,实现企业客户双赢和相关利益者共赢局面。企业通过价值共创提高服务质量,人才和灵活的组织机构将成为基础保障。
汽车4s店价值共创-服务质量提升策略:
1. 线上线下共创:运用互联网技术和大数据营销理念提高服务质量响应性。4s店打造信息技术共享平台,利用信息技术重构公司生态圈,信息节点形成网状关联通道,不管是客户还是公司都将获得完成真实的信息,企业负责平台参与者利用自身技术知识和能力,保证线上线下需求整合以确保提高服务的响应性,能够提供环环相扣的闭环服务。如企业增加与客户远程沟通方式,除了通过电话保持沟通外,应该植入数字化网络模式,利用公司网站,公司公众号等互联网工具,保持与客户多维多频互动。
2. 客户-企业价值共创;对于服务质量的移情性从企业组织结构改变阐述。互联网背景下,汽车4s店 组织结构应该由原来的垂直层级变成小范围团队的网状组织,能够灵活和快速的动态的洞察和适应客户需求变化,为消费者提供适销对路的服务产品,组织流程的改变和客户协同平台的搭建,能够从组织信息上,技术上对客户服务策略提供有力支撑和保障,同时为企业和客户多维互动提供支持,从移情性角度提高服务质量。如对于互联网背景下组织结构的改动,应该保证最基本人员配置及分工明确,流程清晰。
3. 人才培养:对于提高服务质量的保证性从企业人才培养角度改善。汽车本身为耐用品,但是随着科学技术的进步,智能化电气化技术在汽车上的频繁使用,专业性技术型人才和复合型人才尤为重要,它更是提高服务质量的基础。如增加员工专业知识的培训,企业文化的培训,给予员工适当人文关怀,创造良好的工作环境,增加员工归属感,对于公司企业文化有认同感。互联网环境下,企业管理者,应该站在更高的视角,去考虑企业的经营,经营模式更应该与时俱进。
4. 服务资源整合:服务资源整合是价值共创的核心。企业为根据客户需求变化,协同整合内外部资源,并且合理配置,与客户保持动态多维互动。如对于预约高峰期,企业采用削峰填谷的策略,企业对内将服务前台,车间部门,配件部门有机串联起来,外部客户需求的触发点能够带动内部流程和组织机构的变化,企业为了响应消费者的需求,快速整合服务资源。
结论:
互联网背景下,无论是汽车4S店组织机构还是人员技能,都不能及时响应客户的需求变化,本文利用价值共创-服务质量模型分析汽车4s店的服务质量问题,基于价值共创理念,站在企业-客户共赢的视角,通过线上线下共创,企业-客户价值共创,服务资源整理,人才培养等策略提升4s店服务质量。在激烈竞争的市场环境下,价值共创视角也为企业重新找到盈利点,提高服务质量和市场竞争力提供新的思路。
未来研究展望
本文以4s店为研究对象,用价值共创理念指导4s店提高服务质量,虽然对4s店经营者提供新思路和有一定的帮助,但是价值共创如何影响服务质量?还需要实证研究进一步论证,这将是未来的研究方向。关于本文提出的企业-客户价值共创理念即服务主导逻辑理念,是否会推动4s店供应链体系思维变革,形成服务生态系统价值共创思维转变,推动整个汽车后市场整体服务水平和竞争水平,也需要进一步研究。
参考文献:
[1] Parasuraman A., Zeithaml V.A., Berry L.L.. A conceptual model of service quality And its implications for future study research. Journal of Marketing,1985,49(fall):41-50.
[2]Oliver,R.A Cognitive Model of the Antecedents and Consequences of Satisfaction Decisions. Journal of Marketing Reserch,1980(17):460-469.
[3]Gronroos C. Strategic Management and marketing in the service sector.US:Marketing Service Institute,.1983,33-46.
[4]Brown,S.A.Creating a service culture.Canadian Banker,1990(5):40-42.
[5]杨锴.服务质量的影响因素研究[J].现代管理科学,2010(11):113-115.
[6]Prahalad C K,&Ramaswamy V Co-opting customer competence[J]. Harvard business Review,2000,78(1):79-90.
[7]Vargo S L, Lusch R F. Evolving to a new dominant logic for marketing[J].Journal of Marketing,2004,68(1):1-17.
[8]陈晓红. 基于价值共创的A公司客户服务研究[D].北京交通大学,2019.
[9]楼芸,丁剑潮.价值共创的理论演进和领域:文献综述与展望[J].商业经济研究,2020(08):147-150.
中国人民大学—技术经济及管理 郜忠伟


京公网安备 11011302003690号