- 收藏
- 加入书签
基于职业能力培养的《数字图像处理》课程模块化建设研究
基金项目:本文系2022年度江苏食品药品职业技术学院第二轮模块化课程《数字图像处理》示范项目研究成果, 2022年度中国陶行知研究会“十四五”规划“职业教育”专项课题(中陶会2022ZY0019)研究成果,2022年度江苏食品药品职业技术学院新形态教材《数字图像处理》研究成果
摘要:《数字图像处理》课程在专业建设中占有重要的地位,是高职学生素质教育的重要课程之一,重点培养学生的实践动手能力和审美水平。基于《数字图像处理》课程的模块化建设,首先明确了课程建设目标,分析专业、岗位与课程能力的需求,提出了一是培养具备产、教、研能力的教学团队,二是包含知识点、教法、学生情况三个部分的课程模块的规划,三是包含“课堂时间”和“教学内容”的教学实施模块化,课程模块化通过一轮实施,提高了学生学习灵活性和效果,提升学习的个性化和实践性,取得了预期效果。
关键词:数字图像处理;职业能力;模块化;教学实施
1. 研究背景
随着数字化时代的到来,图像处理软件已经成为人们日常生活和工作中必不可少的工具之一。作为最知名和广泛使用的图像处理软件之一,Adobe Photoshop 在设计、摄影、艺术等领域发挥着重要的作用。然而,由于Photoshop软件功能极其强大且复杂,对于初学者来说,学习和掌握它面临困难。 为了解决这个问题,全球各大教育机构和培训机构纷纷推出了Photoshop课程,以帮助学生快速上手和掌握Photoshop的基本功能。然而,很多传统的Photoshop课程存在着一些问题,例如内容安排混乱、难度不梯度、教学资源不充足等,导致学生学习效果不佳。 为了改进传统的Photoshop课程体系,提高学生学习效果和满意度,本研究将采取模块化建设的方法。模块化建设是一种将课程拆分为多个小模块的教学方式,每个模块都专注于一个具体的技能或主题,使学生可以根据自己的需求选择学习内容,灵活安排学习进度,从而提高学习效果和学生满意度。此外,模块化建设还可以提高教学资源的使用效率,使得教师可以更好地针对学生的需求进行教学。
以Photoshop为主要软件的《数字图像处理》课程是数字媒体专业和艺术设计专业学生的专业基础课,该课程在专业建设中占有重要的地位,是高职学生素质教育的重要课程之一,重点培养学生的实践动手能力,提升学生的图形图像处理核心能力,提升学生的艺术修养。
2. 课程建设目标
在职业教育课程开发的过程中,职业能力的角色最为关键,它既是沟通工作体系和教育体系的重要媒介,同时也是从基于岗位的内容到基于人的内容的过渡环节。学校教育更加关注知识、技能和素养之于个体的整体性,尤其是目前在应用型人才培养中广泛应用的“成果导向”“目标导向”教育理念,本质上就是希望学校教育聚焦学生最终的学习成果和实际表现,用能力形成替代知识灌输。职业能力和课程体系关系如图1所示。
2课程模块化建设思路
通过课程团队教师到企业熟悉一线的工作岗位要求,与企业专家和课程开发专家联合,企业任务,按教学化的工作过程,由简单到复杂重构了课程模块。《数字图像处理》模块由“知识点模块”、“教法模块”和“学生情况模块”三部分组成,模块的各部分之间既彼此独立又相互关联,一旦其中某一模块发生变化,其他模块也会随之发生变化。
1)知识点模块
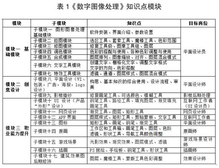
《数字图像处理》课程重构知识点模块由基础模块、创意设计模块以及职业能力提升模块三部分组成。每一模块下面又分若干子模块,模块设置以及知识点对应关系见下表。
2)教法模块
《数字图像处理》模块化教学要求教师在教学方法上做到因人而异、因地而异、因时而异,所以教法也是多样的,需要认真去研究,这看似“虚”的教法模块是模块化教学中的难点,这一模块细化为三部分:知识点教法模块、学习方式教法模块、实践能力教法模块。知识点教法模块又包括讲授法、演示法、讨论法、游戏法等。学习方式教法模块主要是培养学生良好的学生学习方式,学习方式教法模块主要包括作业法、奖励法、游戏法、主动学习法等。实践能力教法模块在实施上具有一定的难度,主要是提升学生的操作实践能力,但前提需要提升学生的《数字图像处理》基础理论知识水平。教法模块是一个不断变化的环节,需要在《数字图像处理》教学过程中随时调整,不断充实,使教法真正成为一门艺术。
3)学生情况模块。
高职学生生源具有多样性以及更多的复杂性,生源主要来源单招、统招、高考、中职;地域上,又有中、东部学生和少数民族学生,对于学生的基础能力具有不稳性,尤其对于艺术文化方面的基础,两级分化比较严重。不同专业的学生情况各有不同,即使是同一个班级,不同学生的学习能力也是各不相同,这就要随时了解学生的情况,并根据学生的实际情况及时调整教学知识点和教学方法。学生情况模块发生变化,知识点模块和教法模块也会相应发生变化。学生情况模块的最终实现通过课程实施来体现:不同层次学生挑选不同模块组合,创设不同的教学情境,任务实现有不同的要求,“六措并举”实施中的条目也不同。
4. 教学实施模块化
课程模块化建构之后,课程的教学实施也要相应的模块化,具体体现在一下三个方面:
1)“课堂时间模块化”
把一节课设置为几个单元块,在单元时间内,让学生动起来,目的是形成优秀学生前面跑,落后学生奋力追的局面,要想达到这样的效果,老师要提前备好课,设置课堂每个单元时间内的具体任务并做好反馈。要想实现课堂时间模块化,老师就必须能精确把握学生的接受能力,并做出适时的调整,提高课堂效率。
提高教学成绩,课堂是主阵地。实施课堂“模块化教学”有利于课堂效率的提高,课堂效率的提高,才是教学成绩提高的前提。
2)“教学内容模块化”
根据专业特点和学生特点,针对表1《数字图像处理》课程模块,选择不同模块或者子模块重组,培养对接不同领域的专业技术岗位要求的高端技能型专门人才。
5.结论
《数字图像处理》模块化,每个模块都专注于一个特定的主题或技能,学生可以根据自己的学习需求和兴趣选择适合自己的模块进行,实现了灵活性的持续性的学习选择,提高了学生的学习效果。
下一步团队会根据学生的需求和市场的变化,不断更新和扩展模块内容,以满足学生对于新技能和知识的需求。基于学生的学习情况和兴趣,开发个性化的学习推荐系统,加强与实际应用的联系。总之,基于《数字图像处理》课程的模块化建设在提高学习灵活性和效果方面具有潜力,未来可以进一步优化和丰富模块内容,提升学习的个性化和实践性。
参考文献:
[1]陶静.“岗课赛证”融通视域下高等职业教育模块化课程建设研究——以旅游电子商务课程为例[J].天津职业大学学报,2022,31(05):63-70.
[2]杨淑莲,刘兰娟,林清丽.探索需求导向的模块化在线课程建设实践——以Blackboard网络教学平台为例[J].信息系统工程,2020(07):159-160.
[3]孙海玲,欧军珺.建筑学专业模块化课程体系建设研究[J].教育现代化,2019,6(41):72-74.
[4]白雪.“互联网+”视域下的版式设计模块课程教学创新与思考[J].美术教育研究,2017(15):164-165.



京公网安备 11011302003690号