- 收藏
- 加入书签
基于新型P-BOPPPS模型融入专业课程思政的教学模式
——以《特种设备安全》课程为例
摘要:在当前高等教育改革与课程思政建设背景下,为更有效在专业课程教学中贯彻立德树人的教育理念,并提升专业课程在思政教育方面的成效与深度,本文基于原有BOPPPS为教学模型,增加了准备(Preparation)环节,提出了P-BOPPPS新教学模型;详细阐述了新模型对于各环节的课程思政,构建了基于新模型融入专业课程思政的教学模式;以《特种设备安全》课程为例,探索了利用该模型将思政元素与课程内容的紧密结合,实践结果表明:通过学生对新型教学模式的满意度、吸引学生的部分、思政元素融入、学生思政素养和社会责任感影响等方面调查均取得了显著成效。对提升教学质量、培养德智体美劳全面发展的建设者和接班人具有重要作用,也为类似各行业专业课程提供了宝贵借鉴意义。
关键词:新型BOPPPS模型;课程思政元素;教学模式;特种设备安全;高等教育
在当今教育领域下,教学模式的创新与变革已成为提升教学质量和高阶人才培养的关键[1]。随着信息技术的迅猛发展以及教育理念的不断更新,各种新颖教学模式(如线上线下或翻转课堂等)“应运而生”,满足了不同学科和不同层次学生的学习需求[2]。在众多的教学模式中,部分教学工作者针对不同领域及学科提出了相关教学设计模型,其中BOPPPS模型作为教学设计环节中最重要的构建模型之一,因科学合理的结构和而备受关注,为教学模式的有效改进提供了清晰框架和有效指导[3-4]。然而,在实际应用中,该模型逐渐暴露出一些不足之处,比如,在专业课程的教学筹备和预习环节上可能存在规划不够细致的问题,影响了整体的学习效果[5]。因此,对该模型进行改进显得尤为重要。
同样,随着社会对专业人才需求的不断变化,不仅要求学生具备扎实的专业知识,还强调其应具备高尚的职业道德、社会责任感和爱国情怀[6]。其需求的转变,使其能够更好地适应复杂且多变的教学环境以及学生需求,尤其是能够将思政教育自然而然地融入教学过程,从而提升教学质量,培养出综合素质优秀的学生。在当今高等教育体系中,专业课程与思政教育的融合已经成为一种必然趋势[7]。
然而,如何改进BOPPPS模型并将课程思政融入至改进后新模型中是逞需解决的一大难题。基于此,本文在原有BOPPPS模型基础上改进,将新改进提出的教学模型加入专业课程思政化元素中,以我校安全工程专业省级一流课程“特种设备安全”为例进行改进后模型融入思政元素的教学模式探索,定量评价其教学模式效果,以期为各类基础课程及专业课程提供了多样化需求及重大的借鉴意义。
一、BOPPPS模型的理论基础与改进
BOPPPS是一种由导入(Bridge-in)、目标(Objective)、前测(Pre-assessment)、参与式学习(Participatory Learning)、后测(Post-assessment)和总结(Summary)组成的标准化教学设计模型,符合各类人才培养的目标要求,因此在各类专业课程的教学中得到了广泛应用[8-9]。在教学过程中,教师首先需要构建学生与课程内容之间的桥梁,明确教学目标,并在教学开始前进行先前评估,以了解学生的现有知识水平。其次,在教学中强调学生的主动参与,激发学生踊跃加入讨论环节,并动手实践,以此深化学习体验。最后,通过练习和总结,巩固学生的学习成果,更好地掌握课程内容。
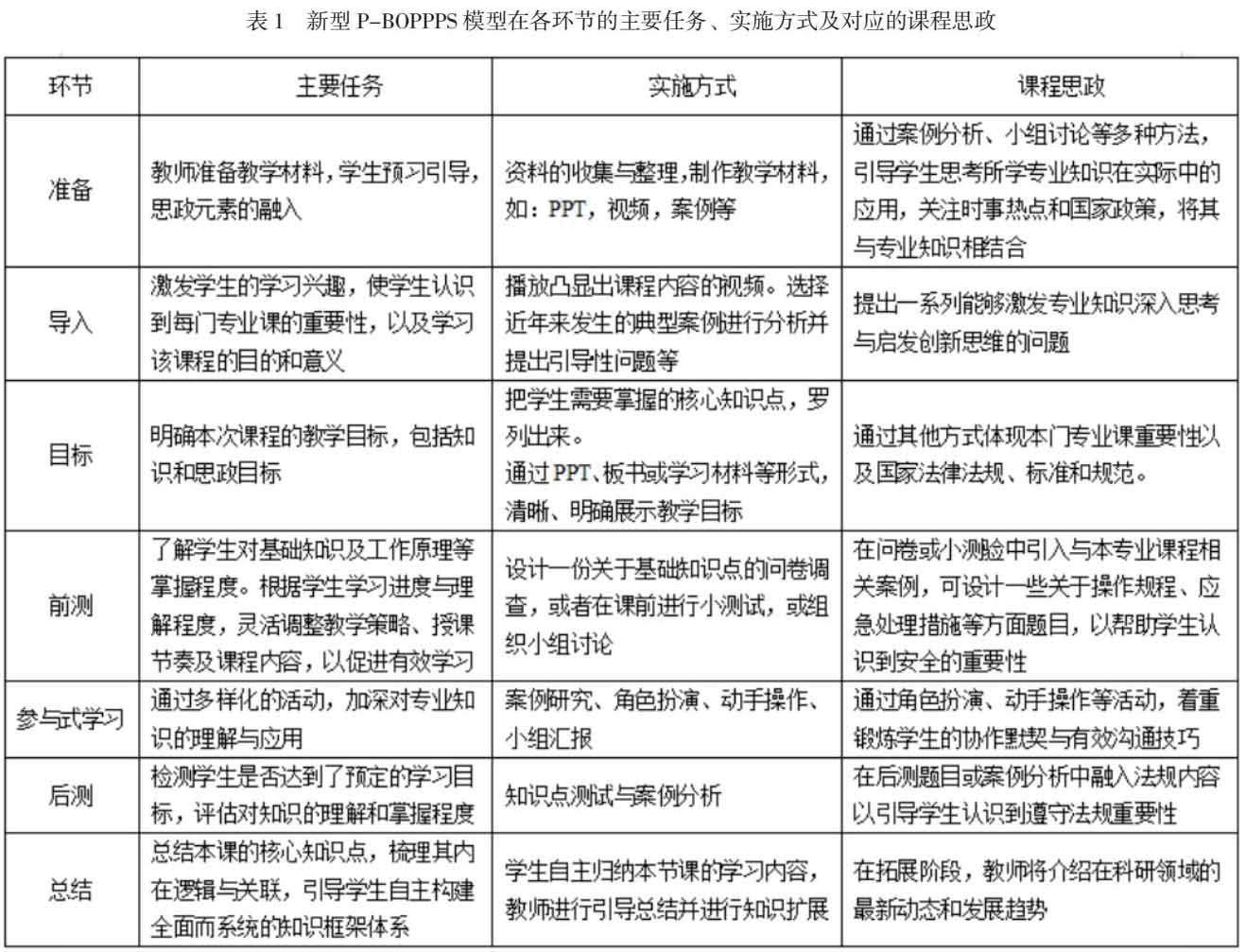
尽管BOPPPS模型在多方面表现出显著成效,但在教学筹备与学生预习环节上仍有待加强和优化。为弥补现有不足,在原有模型基础上,增设“准备阶段(Preparation Phase)”,具体措施见表1,主要原因是教师和学生在课前准备方面的不足可能影响教学的深入和效果,教师可能因时间紧迫而未能充分准备教学材料,而学生则可能因缺乏预习而难以在课堂上迅速进入状态,因此提出了一种P-BOPPPS新模型(图1),并将其置于教学流程的最前端,以教师和学生在教学活动开始前的准备工作,为课堂上的高效互动、深入学习和知识的有效传递奠定坚实基础。
二、新型P-BOPPPS教学模型融入课程思政的教学模式
课程思政是将思想政治教育元素融入专业课程教学中,使专业课程与思政课程同向同行、协同发力、潜移默化地影响学生的价值观和人生观,以达到立德树人根本目的。依托新型P-BOPPPS模型,将多方面的课程思政融入教学设计中,不仅强化了知识的传递与技能的培养,更在无形中滋养了学生的道德情操与社会责任感。通过新型P-BOPPPS教学模型融入各环节的主要任务、实施方式及对应的思政元素进行了总结(表1),构建出新型模型与课程思政融入的模式,具体如下:
(1)引入时政热点,激活思政课堂
在提前准备阶段(Preparation Phase)及引入(Bridge-in)过程,教师提前准备精选与课程内容紧密相关的时政热点作为切入点,通过视频、案例分析或小组讨论等形式,引导学生实时关注国家大事、社会热点,激发学生的爱国情怀和时代担当。
(2)深化学习目标,融入思政要求
在目标(Objective)设定时,除了明确知识与技能的学习目标外,还应清晰界定思政教育的目标。通过具体、可衡量的思政目标设定,确保课程思政内容在教学过程中得到有效落实,促进学生全面发展。
(3)创新教学方法,强化思政体验
在前测(Pre-assessment)、参与式学习(Participatory Learning)及后测(Post-assessment)环节,教师应积极采用案例分析、角色扮演、项目式学习等多样化教学方法,让学生在参与和实践中深刻体验思政教育的内涵。
(4)总结反馈评价,升华思政感悟
在总结(Summary)阶段,教师应引导学生对所学知识及思政感悟进行归纳总结,鼓励学生分享个人见解和体会。同时,通过反馈机制,及时了解学生对课程思政内容的接受程度和反馈意见,以便调整教学策略,优化教学效果。此外,教师还可以设置一些开放性思考题或作业,引导学生将所学思政知识应用于日常生活和社会实践中,进一步升华其思政感悟。
(5)构建思政体系,促进持续发展
为了全面评估课程思政的教学效果,需要构建一套科学合理的评价体系。该体系应涵盖知识掌握、技能提升、思政素养等多个维度,采用过程性评价与终结性评价相结合的方式,确保评价的全面性和客观性。同时,通过评价结果的反馈与指导,帮助学生明确自身在思政方面的优势与不足,促进其持续发展和自我完善。
总之,新型P-BOPPPS教学模型与课程思政的深度融合,是新时代高等教育改革的重要方向。通过不断创新教学方法、丰富教学内容、完善评价体系,还可以更好地实现知识传授与价值引领的有机结合,为培养德智体美劳全面发展的社会主义建设者和接班人贡献力量。
三、新模型融入于《特种设备安全》课程思政的实践教学探索
《特种设备安全》是我校安全工程专业的省级一流课程之一,涉及到工业安全及化工安全领域。特种设备共计2大类8种,其中锅炉与压力容器作为两个极具代表性的承压类特种设备,是供本专业同学学习。该课程共分为32个学时,均为授课讲解。在以往的教师授课过程中,大多数采用“多媒体教学”方式,并未出现类似视频和图例法讲解,更多情况下是靠文字或“念”的形式,根本达不到学生学习的根本驱动。鉴于此,在相应教育界及专业院校开展并融入思政元素的同时,建立了本课程利用新P-BOPPPS教学模型融入思政元素的内在联系(图2)。
以安全21-5~安全21-7班为例,通过本学期教学,将P-BOPPPS新教学模型的理念贯穿于课程教学的各个环节,总结章节内容,此外注重了归纳教学总结、挖掘思政元素,具体包括教学内容的设计、教学方法的选择、教学过程的实施以及教学效果的评价等;通过引入案例分析、小组讨论、角色扮演等多种教学手段,激发学生的学习兴趣,培养其独立思考和解决问题的能力。同时,还注重植根课程体系,将思政教育融入课程教学的全过程,旨在无缝对接专业知识传授与思想政治教育,通过引导学生关注锅炉压力容器(特种设备安全)领域的政策法规、行业标准以及社会热点等问题,培养其法律意识、规范意识和责任意识,充分将每一章知识展示在教学内容中,引导学生树立正确的价值观和职业观,鼓励其积极参与社会实践和志愿服务活动,为社会贡献自己的力量。
将思政元素融入特种设备安全专业课程中,能够显著提升课程的教育价值。强化学生的安全意识和社会责任感,深刻认识到个人行为对公共安全的影响。同时,具体实践上科研教学融合,显著丰富了课程内容,不再局限于传统教材,而是引入了更多贴近学生生活、反映社会现实的案例和素材。通过视频教学、模拟演练、在线互动等多样化的教学手段,成功地增强了课程的吸引力和学生的参与度。全面的培养方式为学生们的未来发展奠定了坚实的基础,使学生们能够在复杂多变的社会环境中保持清醒的头脑和坚定的信念。
四、教学模式效果
针对该课程,共有87名学生填写调查问卷,旨在了解学生对新型教学模式的满意度、吸引学生的部分、思政元素融入、学生思政素养和社会责任感影响等方面的看法。调查采用单选题、多选题的形式进行综合评价,以全面了解受访者的观点和态度。
(1)新型教学模式的满意度
通过图3调查结果显示,47.83%的学生表示非常满意,43.48%的学生表示满意。一般的比例为8.7%,表明了大多数人对新型教学模式持有积极的态度,其中有近一半的人表示非常满意,证明了新型教学模式的满意度整体较高。
(2)吸引学生部分
图4所示可知,吸引学生的部分为“思政元素与专业知识结合紧密”(70.59%),其次是“参与式学习提高了学习兴趣”(66.67%)和“导入环境新颖有趣”(60.78%)。相对而言,“前后测设计合理,有助于检验学习成果”(54.9%)和“总结环节有深度,有助于巩固知识”(43.14%)的吸引力较低。吸引点主要集中在思政元素与专业知识结合紧密和导入环境新颖有趣,表明了新型教学模式的设计在激发学生兴趣方面取得了一定成效。
(3)思政元素融入方面
图5调查显示,超过90%的同学认为该教学模式在思政元素融入方面做得较好或非常好,仅有1.96%的同学表示几乎没有感受到思政元素。整体来看,该教学模式在思政元素融入方面得到了较高的评价。
(4)学生思政理论水平
图6数据显示,绝大多数学生认为此教学模式对其思政素养和社会责任感有所增强或显著增强,其中有所增强占56.86%,显著增强占39.22%。有1.96%的学生认为变化不大,有1.96%的学生认为没有增强。因此可以得出,该教学模式对大多数受访者的思政素养和社会责任感有积极的影响。
(5)新型教学模式总体评价
根据图7显示,针对该新型教学模式的总体评价结果如下:以满分5分为基准,评分为3的比例为9.8%,评分为4的比例为43.14%,评分为5的比例为47.06%。综合来看,大部分学生对新型教学模式持较为积极的评价。
总体来说,新型P-BOPPPS模型在教学实践中巧妙融入了专业课程的思政精髓,不仅极大地激发了学生的学习兴趣和课堂参与度,还深刻促进了专业知识与思政教育的无缝对接与深度融合。此教学模式的推行,对学生综合素质的整体提高,尤其是思政素养和社会责任感的明显增强,起到了积极的促进作用,为全面提高学生的综合素质奠定了坚实的基础。
五、总结
本文基于原有BOPPPS为教学模型,增加了准备(Preparation)环节,提出了P-BOPPPS新教学模型,在此基础上,阐述了新模型对于各环节的课程思政并构建了基于新模型融入专业课程思政的教学模式。以《特种设备安全》课程为例,利用该模型将思政元素与课程内容的紧密结合,并通过学生对新型教学模式的满意度、吸引学生的部分、思政元素融入、学生思政素养和社会责任感影响等方面调查均取得了显著成效。验证了新型P-BOPPPS模型融入思政元素的教学模式的有效性和可行性,同时也为其他专业课程开展思政教育提供了宝贵的经验和启示。
参考文献
[1] 张小红,宋瑞南.大学公共英语分层教学模式初探[J].开封教育学院学报,2008(1):107-109.
[2] 程阳,章韵.基于MapReduce-HBase的Apriori算法的改进与研究[J].南京邮电大学学报(自然科学版),2018,38(5):91-99.
[3] 纪飞凤.课程思政视域下高校体育教学与思政教育融合[J].快乐阅读,2023(8):64-66.
[4] 孙博,周晖,刘瑞卿,等.课程思政理念下BOPPPS教学模式在物理化学教学中的应用——以“表面张力”为例[J].大学化学,2024(07):1-7.
[5] 石玉荣,梅传忠,耿建,等.新时代课程思政协同育人的路径探索[J].锦州医科大学学报(社会科学版),2020,18(03):76-80.
[6] 王美,郇超,刘浪,等.以学生为中心的轻度混合式教学设计与实施[J].高教学刊,2023,9(22):110-113.
[7] 蔡中宏,魏源.论新时代高校思想政治理论课教师的使命担当[J].兰州交通大学学报,2022,41(5):138-143.
[8] 李席,朱林林,李良,等.应用型本科院校《特种设备安全》课程教学探索与实践[J].山东化工,2020,49(18):209-210+212.
[9] 金丹.服装生产管理课程思政融合教学改革探索[J].化纤与纺织技术,2023,52(05):219-221.








京公网安备 11011302003690号