- 收藏
- 加入书签
基于计算思维三维框架的中小学创客课程分析
摘要:计算思维是一种科学思维,与理论思维和实证思维并列为三大科学思维,是人工智能时代每个公民都需要具备的高阶思维。目前,培养计算思维是我国中小学信息技术课程教学实施的重点。创客教育作为新兴的教育热潮,其解决问题的能力和跨学科融合的理念与计算思维的内涵不谋而合。本文基于美国麻省理工学院媒体实验室构建的计算思维三维框架融入到中小学信息技术课程的三维目标中,通过对国内外相关文献梳理分析,构建中小学创客课程教学框架,对其主要步骤进行阐述。并对创客课程开发与实施过程中遇到的问题进行分析,提出相应的解决措施。
关键词:创客课程;计算思维;计算思维三维框架
人工智能时代的到来促使国家和社会需要越来越多的复合型和跨界思维的人才,具备团队合作意识和市场敏锐性必不可少。这让具有创新、设计、合作、技术、跨学科交融等时代特征理念的创客教育成为热潮。
在新一轮基础教育课程改革中,国家明确要求学校应培养具有信息意识、计算思维和社会责任的数字化公民。计算思维作为信息技术核心素养的重要内容,在过去通常应用在大学计算机程序教学中,近年来才步入中小学信息技术教师的视野中。创客教育的兴起让创客课程走进学校,以其丰富的教学内容、活跃的课堂氛围和创新实践能力吸引了教师和学生的兴趣。那么如何在创客课程中体现出中小学信息技术核心素养,培养计算思维呢?现有的创客教育课程在理论探究方面颇具成效,在培养计算思维方面各个地区学校实施的方式不同,创客课程缺乏统一的系统教学。因此,以培养计算思维核心素养为目标,构建清晰的创客课程教学框架,还需各相关人员的不断探索和实践。
一、基于计算思维概念对创客课程的理解
(一)计算思维概念
什么是计算思维?21世纪以来,人工智
能时代的开启让计算思维步入我们的视野中,逐步渗透进教育的领域,与计算机科学也联系密切。卡内基·梅隆大学的周以真(Jeannette M.Wing)教授于2006年首次提出“计算思维”一词,并将计算思维定义为:计算思维是指运用计算机科学的基础概念和思维方式进行问题求解、系统设计以及理解人类行为等的一系列思维活动[1];2011年,周以真又对计算思维进行了重新定义:计算思维是用以提出问题并解决问题的思维过程,能清晰、抽象地将问题解决方案用信息处理所能有效执行的方式表述出来[2]。我国学者李国杰认为计算思维是人类的基本思维方式,帮助人们基于计算机科学的基础概念求解问题、设计系统和理解人类行为,选择最有效的办法对遇到的问题求解[3]。
计算思维尚未有明确的定义,各学者都有不同的理论研究观点,本文主要是基于周以真教授的“问题解决说”观点进行阐述。
(二)计算思维视角创客教育兴起的必然性
人工智能时代,为了提升综合国力和国际竞争力,国内外对高技术创新型人才的需求量急剧扩大。计算思维作为选择最有效解决问题方法的工具,成为国家大力推行的一种新的学科思维方式。但如何在中小学信息技术课程中培养计算思维,还在不断探索研究中。创客教育理念因为与计算思维相通的地方,也被开发成为培养计算思维的重要途径之一。
理念上,创客教育集“创新、实践、协作、共享”为一身;在目标上,创客教育致力于培养具有创新意识、创新能力、创新思维的新时代学生,体现的是一种全人发展观;在路径上,创客教育围绕“创新—实践—分享”展开。祝智庭教授认为,创客教育是让学生在创作过程中实现对知识和技能的体验、内化与巩固,最终实现“心理的创造”与“手脑双全”;其最终目的是为了培植众创文化,实现对个人、对社会的创新精神培育,进而为国家提供所需要的智慧性人才。
中国早期的创客教育是少数学者和教师自发探索,并集中在信息技术等学科领域;之后在政府的支持和经济市场的影响下,创客教育开始在中小学和大学中探索实施。
(三)基于创客课程培养计算思维的必要性
其一,理念的互通。创客课程是学校实施创客教育的载体,它不单是指一门课程,而是由低阶到高阶的一系列课程组合,是对在创客空间的支持下,对创客教育的理念、目标、、教学活动、评价策略等的规划和设计。创客课程是以多学科的综合知识与技能为基础,集合跨界师资和开放资源让学生“从做中学”的课程。研究者从宏观的课程论视角出发,认为创客课程应以培养学生“通过设计制造以解决问题”的核心素养为目标,定位于融合各学科的工程类综合实践课程。计算思维面向全人类、兼具数学与工程思维的概念化等特征[5],与创客课程开发的跨学科交融、培养解决问题能力的理念相契合。
其二,课程开发的适配性。创客课程内容要与现实生活中的问题相联系,让学习者在制作物品的过程中培养创造力、实践力,点燃对科学、技术、艺术以及跨学科知识的兴趣,区别于当前学校的信息技术教育、STEAM教育等课程的相似之处,创客课程的开发要构建全新的创新教育模式,更新内容与方案。计算思维在过去常被用于大学程序教学设计中,编程对于中小学学生来说略显枯燥,创客课程注重从实践中获取知识,编程设计简单生动,学生学习积极性高,有利于培养计算思维。
二、基于计算思维三维框架的中小学创客课程分析
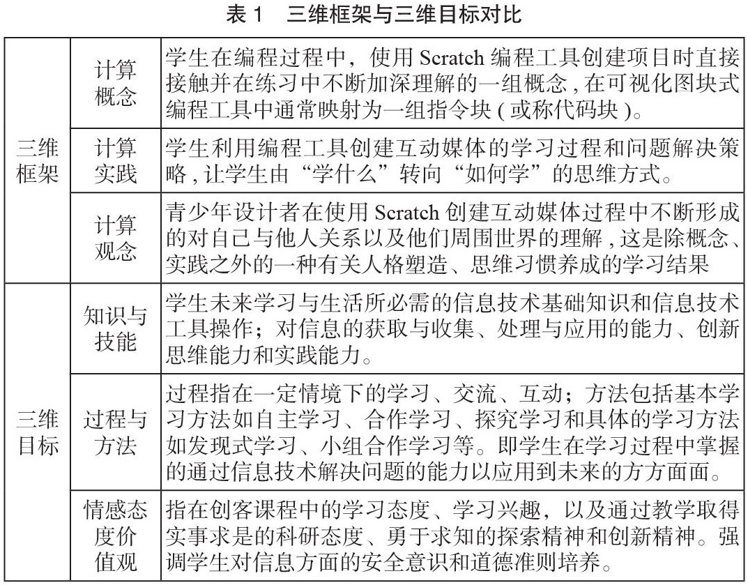
(一)计算思维三维框架
2012年,美国麻省理工学院媒体实验室[7](MIT)在多年研究Scratch相关项目的基础上开发了一个计算思维三维框架,即:计算概念、计算实践和计算观念。创客课程教学所采用的编程技术便是Scratch趣味编程,对计算思维的培养也主要是在编程过程中进行。
计算思维三维框架与我国教师所熟知的中小学信息技术三维目标即知识与技能、过程与方法和情感态度价值观相呼应。比较计算思维三维框架和中小学创客课程三维目标的共同之处如表1所示,在学习目标上加深两者之间的联系。
与传统信息技术课程评价学生学习效果不同,MIT研究小组在多年探索中总结了三种基于计算思维三维框架的评价方式。
(1)项目组和分析法(Project Portfolio Analysis):将制作完成的Scratch作品传送到专门分析Scratch编程代码使用频度的可视化工具Scrape中,进行用户分析,由此来研究计算思维发展历程和代码块使用偏好。
(2)基于编程作品的访谈法(Artifact-Based Interviews):研究人员设置了背景、作品创建、在线社区和未来展望四组访谈问题对Scratch网站用户随机抽样进行访谈,了解被访者的使用目的、想法、解决问题的过程以及是否与他人合作等信息,详细了解被访者的计算实践方面。
(3)情景设计法(Design Scenarios):基于三种不同复杂度的预设情景或项目进行采访观察。研究人员要求被访者选择其中一个项目来完成展示选择原因、评价拓展、调试错误和增加创新点这四个任务。
以上三种在基于创客课程中评价计算思维的方式都有缺陷,评价的侧重点不同,但对于创客教学框架的构建有其重要意义。
(二)基于计算思维的三维框架的创客课程教学框架
MIT在分析使用Scratch编程的青少年中发现,计算思维不仅是应用在编程、原理知识方面,更值得关注的是他们表现出来的在学习过程中交流合作和超越算法的分析与解决问题的能力。
计算思维三维框架融合了学生在编程过程中培养的计算概念、计算实践、计算观念,为我们的创客课程教学提供了系统的理论框架。对此教师可以根据内容进行教学设计,通过“在真实的情景中提出问题,引入课程教学”、“对学情进行分析,制定学习目标”来培养学生的计算概念;“寻求团队合作搭建合适的模型,设计流程图进行程序编写”来培养学生的计算实践能力;最后通过“评价总结和拓展思维的创新,达到学习迁移的效果”来培养计算观念。将这三维目标内容转变为具体框架如图1所示:
图1:创客课程教学框架
该框架主要分为四个步骤:问题的提出、模式的搭建、逻辑的编程、评价与拓展。
(1)基于真实情境提出问题。教师创设真实的情境,与生活实际结合,通过启发式的设问帮助学生理解本节课的学习目标和重点,提出的问题难度要适合学生现有知识水平,激发学生求知欲,让学生带着问题进入学习思考中。
(2)根据问题搭建适用的模型。创客课程需要动手操作,采用合适零件搭建出模型,将学生进行小组划分,形成一个团队,在团队中合作学习,分解零件,搭建模型,学生可以在这过程中加入自己的创新,教师需要以学生为主体地位,不过多干涉,加以引导便可。
(3)运用Scratch编程工具进行编程。Scratch编程工具中的模块众多,教师可以引导学生建立适合的流程图,根据流程图编辑程序,锻炼逻辑思维能力和解决问题的能力。
(4)对计算思维学习结果的评价。因为国内外研究学者对计算思维培养的维度和框架还没有明确的划分,所以如何对学生的计算思维进行统一量化评价仍在探索中。在基于计算思维三维框架构建完整的创客课程环节中,教师将基于编程问题的访谈法和情景设计法相结合,让学生在任务拓展环节中发挥自己的创新能力和实践能力,展示自己的学习效果,让学生掌握“如何学”的方法。
三、中小学创客课程教学挑战与解决措施
(一)创客课程面临的挑战
创客教育的发展才刚兴起,在创客课程教学方面有许多不足之处。
其一,课程资源短缺,教师备课压力大。创客课程目前还没有统一的教材,教师要承担教学内容设计者和教学过程组织者双重角色,无疑会增加教师的负担。课程资源的弹性不够或开放性不足,也让教师需要根据学生不同层次的学习需要,通过搜集和整理资料增加课程内容的弹性,为学生提供探究和创新的空间。这些对教师的备课和授课能力都是一种挑战。
其二,课程碎片化严重,不利于技能掌握和能力发展。创客课程时长短、作品完成快。课程之间缺乏关联,教学主题与内容较为发散。学校中常以兴趣班的方式开设创客教学,学生单次学习时长较长,学习频次低,两次兴趣课的任务可能完全不同。这让学生难以在短期内提高学生的计算思维能力和对知识技能的巩固与应用。
其三,课程伸缩性不够,不能适应学生技能和学校环境差异大的特点。创客课程对于程度不同的学生的适应能力和不同技术环境的适应能力不足,教师在教学过程中面临学生的技能水平差异较大,有的学生早早就接触的编程,而有的学生是初次接触。一些学校也不具备课程所需的工具和材料,导致课程内容无法实施。
创客课程的局限性不便于计算思维的培养,课程的三维目标没有系统的构建会导致课程教学的程序性混乱,对知识的建构体系有很大影响,计算思维的三维框架和创客课程的融合受到阻碍。
(二)措施
如何有效解决系列问题,从根本上推动中小学创客教育,是摆在当前的艰巨任务。
其一,打造创客空间特色。政府和高校的扶持、校外企业或机构的合作、创客专家的指导、学生关注热点的征集、校内各部门的协同以及场地设备资源的整合等各方面都需要综合考虑。创客空间的构建需要将场地建设与功能分区相结合,搭建教学活动区和创新实践区,学校需要根据具体情况对人工智能、3D打印等新科技进行有选择、有步骤、有重点的建设,突出自身创客空间的特色和亮点。
其二,完善创客课程体系。首先,学校应围绕“创意激发—创新训练—创业实践”阶梯式层级来搭建由低到高的课程体系,确保课程的系统性、阶段性和延展性,以实现“知识—能力—情感”三个维度逐层上升的情感教育目标。其次,要推动课程深度融合,实施跨学科知识相融,培养学生计算思维和综合实践能力。
其三,科学规划专业创客教育师资队伍建设,壮大师资队伍,提升教师素养。鼓励教学型教师转型,聘用拥有创新意识和过硬技术水平的技能型教师,丰富师资队伍结构。另外,可以聘请创客教育、创新创业等领域专家担任创客教师,对校内教师进行专业培训和指导[8]。
四、结语
计算思维是近年来深受国内外研究学者和社会上各种教育机构关注的热点话题,计算思维面向全人类和所有地区,是我们通过计算机培养解决问题能力的重要途径。计算思维的培养不是一蹴而就的,中小学阶段处于心理发展的关键时期,对于思维的培养至关重要。中小学信息技术课程将计算思维作为信息技术的核心素养,在理解计算思维概念内涵的基础上,我们需要深入探究分析如何将计算思维融入到创客课程中,让学生在课程教学三维目标的学习过渡到计算思维三维框架的建立中去。中小学创客课程区别于传统的书本教学,它对于学习资源、教师能力和课程实施的要求较高,鼓励学生勇于创新、探索实践。国内的创客课程还在研究进步中,需要每一位教师的积极参与,共同构建新型创课课程教学。
参考文献
[1] WingJM.ComputationalThinking[J].CommunicationsoftheACM,2006(03).
[2] 朱广菁,李国杰.计算思维不仅仅属于计算机科学家[N].大众科技报,2009-08-02(B01).
[3] 王佑镁,钱凯丽,华佳钰,郭静.触摸真实的学习:迈向一种新的创客教育文化——国内外创客教育研究述评[J].电化教育研究,2017(02).
[4] 祝智庭,雒亮.从创客运动到创客教育:培植众创文化[J].电化教育研究,2015(36).
[5] 杨现民.建设创客课程:“创课”的内涵、特征及设计框架[J].远程教育杂志,2016(03).
[6] 王旭卿.面向三维目标的国外中小学计算思维培养与评价研究[J].电化教育研究,2014(07).
[7] 李蓓,张士兵.高校创客教育的问题及对策研究[J].教育理论与实践,2020(40).
作者简介:唐慧玲(1999-),女,重庆市人,硕士研究生。


京公网安备 11011302003690号