- 收藏
- 加入书签
高职院校课程思政赋能电子商务专业课程的探索与思考
——以《网店运营与管理》为例
摘要:专业课课程思政是通过在专业课程进行知识传授和能力培养的过程中引入思想政治教育,实现三者有机融合,不可分割。本文以《网店运营与管理》课程为例,先阐述了实施课程思政的教育意义,围绕思政目标、切入途径、教学手段、师资建设和考核机制五个方面构建专业课课程思政的探索途径,为高职院校课程思政赋能电子商务专业课程提供一些理论与实践思考。
关键词:课程思政;网店运营;高职院校;电子商务
2016年习近平总书记在全国高校思想政治工作会议上指出:高校要坚持把立德树人作为中心环节,把思想政治工作贯穿教育教学全过程,实现全员、全程、全方位育人的三全育人目标[1]。2020年教育部《高等学校课程思政建设指导纲要》中指出高校必须将价值塑造、知识传授和能力培养融为一体,不可分割[2]。同时,该纲要中明确了课程思政建设是全面提高人才培养质量的重要任务,并对课程思政建设的目标和内容重点进一步进行了明确,提出高校需要科学设计课程思政教学体系,结合专业特色分类推进课程思政,将课程思政融入课堂教学建设全过程的要求。
一、《网店运营与管理》课程介绍
电子商务专业致力为培养思想信念坚定,德、智、体、美、劳全面发展,具有一定的科学文化水平,良好的人文素养、职业道德和创新意识,精益求精的工匠精神,较强的就业能力和可持续发展的能力,掌握本专业知识和技术技能,面向互联网和相关服务业、批发业、零售业等行业的销售人员、商务咨询服务人员等职业群,能够从事营销推广、运营管理、客户服务等工作的高素质技术技能人才。
《网店运营与管理》是电子商务专业核心课,该课程以网店运营实际工作流程为主线开设的一门综合性强的理论+实践的课程。通过该课程的理论学习和实践操作,让所学者面向网店运营助理工作岗位,培养选品开店、网店装修、基本操作、客服管理、流量转化、数据分析的网店基础运营能力,为今后就业或互联网+创业奠定基础。
二、《网店运营与管理》实施课程思政的教育意义
(一)落实立德树人任务
电子商务专业致力为培养思想信念坚定,德、智、体、美、劳全面发展的社会主义电子商务事业的高素质技能型人才。追溯本专业课程育人目标,除了培养娴熟的专业技术,还要引领理想信念、家国情怀、社会责任、个人价值等方面的发展。对于新时期高等职业院校的十七八岁的学生来说,他们正处于世界观、人生观和价值观形成的关键时刻。《网店运营与管理》是电商专业十分重要的思想政治教育阵地,对该课程实施课程思政改革,将思政教育贯穿教学全过程,是贯彻落实立德树人的根本工作任务。
(二)提高学生就业能力
随着社会经济的发展,电子商务行业对人才需求也提出了新的要求。《网店运营与管理》课程依据行业需求和岗位能力确定课程培养目标,根据网店运营主线任务构建课程内容体系,实行“专业课程+课程思政”双培养对学生来说既获得了扎实的专业技能,又培养了了良好的职业素养和道德水平,让所学者在错综复杂的经济环境和激烈的就业环境下具有更强的竞争力,以更快适应未来的职场或创业行动中。
(三)促进教育价值提升
《网店运营与管理》是电子商务专业核心课,是专业能力的重要支撑,是学生将来的就业方向,很多学生都将其作为毕业后的安身立命之本,在学习过程中也比较重视。把具有价值导向的课程思政元素融合入专业课程中,一方面专业课程为课程思政提供了厚实的载体平台,赋予了思想政治教育的生命力,另一方面面课程思政为提高专业课程的教学质量、职业素养和道德观念提供了重要的源泉,两者相辅相成,同向同行,协同育人,突破了单一的知识传授,实现了教育价值提升和增量[3]。
三、《网店运营与管理》课程思政改革探索与实践
(一)重塑课程思政目标
《网店运营与管理》课程主要围绕“开店装修”、“上架销售”、“运营分析”三个核心,以工作岗位及岗位技能要求为依据,构建课程模块体系。全课程分为“选品开店”、“网店装修”、“基本操作”、“客服管理”、“流量转化”、“数据分析”六个课程模块,沿着“卖什么”、“怎么卖”、“如何卖得更好”为逻辑结构,整合成一条清晰的目标主线。除了传统的知识目标、能力目标外,还应该旗帜鲜明地在素质目标中加入思政目标。从法律层面、职业层面、行业层面深挖课程专业知识中蕴含的思政元素,重塑课程思政目标,把“诚信经营、民族自信、工匠精神、创新思维、家国情怀”作为本课程的课程思政重点。通过教学载体、教学内容、教学方法、教学团队、课程考核等途径培养学生团队合作、服务地方经济、参与乡村振兴、报效家乡的情怀,让学生逐步具备一个电商从业人员的基本职业素养。
(二)挖掘课程思政途径
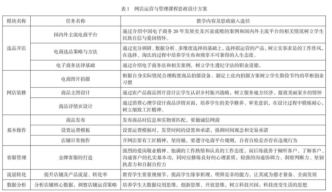
课程思政元素是课程思政实施的基础,课程思政教学改革的成败,课程思政目标的达成与否取决与是否充分、合理、科学提炼出课程内容中蕴含的思政元素。《网店运营与管理》课程分为6个模块,每个模块又分为多个任务,每个任务下面设置教学活动。经过教学模块、任务、知识点的梳理和重构,挖掘蕴含的思政元素充实教学内容,设置教学案例,科学设计思政元素融入课程的实现形式,构建课程思政教学设计方案,具体见表1所示:
(三)创新课程教学方法
专业课的课程思政效果与目标的实现离不开教学方法的使用,随着课程思政元素的融入,传统的教学方法已经不适应了。由于高职院校学生学情上存在一定的差别,任课教师应充分利用《网店运营与管理》课堂阵地,结合课程教学目标、技能要求和思政元素,在课堂教学过程中灵活运用多种教学方法,采用多元化的教学模式[4]。如情境模拟、成果导向、案例分析、研讨启发、分组实践等,充分利用教学资源库和信息化教学平台采用线上+线下混合式教学,将课程思政元素潜移默化传递给学生,最终实现“价值塑造、知识传授、能力培养”的目标,该课程常用的教学方法与应用场景见表2所示 。
(四)加强课程团队建设
课程思政归根到底取决于任课教师思政育人意识和水平。当前电子商务专业教师多为理工科或经管专业出身,甚至很大一部分来自企业一线,为确保课程思政培养目标取得良好的效果,必须提高教师政治站位、思想水平、师德师风和思政教学能力,在教学过程中时刻牢记立德树人根本任务,改变以往偏重知识和技能,忽略价值传播的育人方式,在传授学生理论知识和专业技能的同时,更要注重学生职业素养和道德的培养,塑造学生的品格、道德和价值观,坚持言传身教,成为学生做人的一镜子,潜移默化地影响着他们的成长。
(五)改革课程考核机制
以往的《网店运营与管理》课程的考核主要是对学生知识和技能的考核,很少涉及到学生的德育评价。在全面落实立德树人的根本任务下,教师需要对课程建立科学的考评机制,结合课程思政教学目标,融入和突出对学生思政学习效果进行考核的过程性考核指标。由单一的知识与技能的考核变成了“德、能、勤、绩”多元化考核,着重考核学生掌握理论知识和专业技能的同时,是否具有良好的职业道德、较强的竞争意识和团队协作精神,树立正确的人生观、世界观和价值观。
以《网店运营与管理》为例的专业课课程思政项目改革,探索了“专业教育”和“思政教育”深度的融合的课程育人模式。教师和学生在教学中都有了积极向上的变化和收获。将课程内容与思政教育的结合,将电子商务专业知识融入社会主义核心价值观以及行业、职业素养,教学效果更佳[5]。学生既获得了扎实的专业技能,又培养了了良好的职业素养和道德水平,树立了正确的人生观、价值观和世界观。但是,思政教育并不是一朝一夕可以实现的,这是一个具有长期性和系统性的工程。借助一个校级项目的方式对课程进行课程思政的教育教学改革,在具体的教学过程中采用量化的切入点,略微显得单薄。后期还需要通过课程标准、教学设计、教学手段、教学方法、教学内容、考核评价、资源建设等方面进行系统的课程思政研究。
参考文献:
[1] 漪川.高校思政教育工作创新与实践探索[J].中学政治教学参考,2021(45):I0006.
[2] 王博.全人教育视角下的高校"课程思政"建设[J].辽宁工业大学学报:社会科学版,2020,22(6):3.
[3] 丁晶龄.高职园林类计算机辅助设计(AUTO CAD)课程思政的探索与实践[J].现代园艺,2019(21):4.
[4] 任华.电商运营课程思政改革和实施路径[J].现代商贸工业,2022,43(22):2.
基金项目:云南林业职业技术学院2021年提质培优项目课程思政典型案例研究成果(编号:2021TZ25)
作者简介:蒋求名(1980—),男,汉族,湖南衡阳人,本科,讲师,研究方向:教学管理、信息化、电子商务。
(作者单位:云南林业职业技术学院)


京公网安备 11011302003690号