- 收藏
- 加入书签
混合教学模式下高职商务英语“成果导向+全程多元量化”教育考核评价体系理论构建探索
摘要:本文旨在探究混合教学模式下高职商务英语课“成果导向+全程多元量化”教育评价体系理论,希望能为高职商务英语课程教育改革提供一定的参考。
关键词:混合教学,成果导向,多元量化,教育评价,理论构建
一、前言
高职商务英语课程是培养应用型人才的重要课程之一。随着社会经济的快速发展,商务英语已经成为了跨国企业和国际贸易中必不可少的语言工具。因此,对高职商务英语课程的教学质量进行评价,对于保障教学质量、提高人才培养质量具有重要意义。如何建立一种全面、多元、科学的教学评价体系,成为了当前高职商务英语教学中亟待解决的问题。为此,我们在混合教学模式下,以“成果导向+全程多元量化”教育评价体系为基础,探索高职商务英语课程的教学评价模式。在课程教学环节为主线的基础上,我们构建了线上线下混合式教学模式,充分发挥了线上线下教学的优点,形成有机结合的运行机制。通过动态多元化测评体系,实现课程教学成果时时跟踪功能,及时修订教学内容和教学方法,并建立了课程教学成果目标达成度评价计算方法,以实现持续改进。
二、核心概念界定
(一)混合教学模式
混合教学模式是指基于互联网技术的远程教育和传统面授教育模式的有机结合,利用信息技术手段实现学习资源的共享、学习者的互动和教学管理的实时监控与评估,达到更好的教学效果。混合教学模式可根据教学内容、学习者特点、学习环境等因素进行分类。
(二)成果导向评价理念
成果导向教学模式是指教学过程中,通过既定的学习目标和考核标准,将学生学习的结果作为评价学生学习成果的核心依据,并以此为基础设计和实施教学活动。它强调的是学生在学习过程中所取得的成果,而不是仅仅注重教师说教的教学方式。
(三)全程多元量化教育评价体系
全程多元量化教育评价体系主要由多个构成要素组成,包括教学成果、态度、参与度、课堂表现以及教学技巧等方面,这些要素的量化评价可直接反映出学生对课程的掌握程度、学习态度、课程参与度等方面的情况,有利于准确地评价学生的综合能力。
三、相关研究文献综述
随着商务英语课程的广泛开设,越来越多学者开始关注混合式教学模式在高职英语教学中的应用。其中,杨双(2019)进一步探究了基于混合教学模式的高职英语教学实践,并认为该模式有助于提高学生学习主动性和独立思考能力。同时,评估混合教学模式在高职英语教学中的效果也日益受到关注,邹幸居,刘娟(2019)依托“蓝墨云班课”教学平台构建了基于 OBE-Eportfolio 的高校商务英语课程评价体系,“对学生的阶段性学习成果作出真实评价、为学生和教师提供可靠的反馈信息”。范春香(2021)则通过探索高职英语混合式教学模式下的多元测评方式,旨在更有效地评价学生的学习成果。
综合来看,混合式教学模式在高职英语教学中的应用已经得到了广泛探讨和实践。从学习效果和多元评价体系两个方面来看,该教学模式具有优异的表现,可以有效增强学生的自主学习能力和实践应用能力。未来,需要进一步探讨该模式的研究对象、研究方法和研究范畴等问题,以更好地推进混合教学模式在高职英语教学中的应用和评估。
四、“成果导向+全程多元量化”教育评价体系的构建
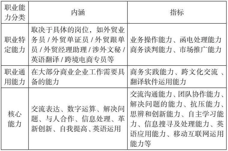
(一)商务英语专业学生职业能力界定
通过问卷调查和走访行业企业,了解新形势下高职商务英语专业学生职业能力的新内涵,从“德育”和“智育”两个层面重新界定商务英语专业学生职业能力,作为学生学习成果的衡量标准。
(二)“成果导向+全程多元量化”教育评价体系理论框架构建
针对传统商务英语教学评价体系中存在诸多问题,开发创新型“成果导向+全程多元量化”教育评价理论体系以解决教学难题。评价体系将从自主学习、参与意识、成果产出为显性目标,思政引导为隐性目标,360度考查学生意识形态、学习态度、知识和技能等。新评价体系基本框架如下:
五、小结
在前人研究的基础上,商务英语教学团队以学生职业能力为教学成果考核依据,开发设计“成果导向+全程多元量化”教育评价理论体系以期提升教学效果。作为课题阶段性研究成果之一,希望本文为后续实践研究奠定基础。
参考文献:
[1] 杨双.基于混合教学模式的高职英语教学实践探究[J].辽宁省交通高等专科学校学报,2019:95-97.
[2] 邹幸居,刘娟.基于OBE-Eportfolio商务英语课程评价体系的构建[J].石家庄铁道职业技术学院学报,2019(2):106-108
[3] 范春香.高职英语混合式教学模式下的多元测评方式探究[J].校园英语,2021:2
基金项目:本文系河北省教学科学“十四五”规划课题 “混合教学模式下高职商务英语课教育评价体系改革创新实践研究”(编号:2202016)的阶段性研究成果。
作者简介: 代艳莉(1982—),女,副教授,研究方向:商务英语教学及实践研究。张伯玮(1981—),男,副教授,研究方向:商务英语教学实践及管理。王海波(1978- ),男,副教授,研究方向:商务英语实践教学研究;白兰(1984—),女,讲师,研究方向:混合教学模式研究、现代化网络教学技术研究。


京公网安备 11011302003690号