- 收藏
- 加入书签
特殊教育戏剧之表演式绘本康复课程如何康复沟通与交往实施探索
——以绘本康复课《小车嘀嘀嘀》教学设计为例
摘要:在欧美国家,教育戏剧是一种非常重要的培养学生全面素质和能力的教学方法,甚至被认为是最好的一种教学手段。中国的教育戏剧也越来越被重视,但是在特殊教育学校开展教育戏剧帮助学生康复沟通与交往的研究凤毛菱角,在此背景下,我校提出绘本与康复结合,以绘本为教材依托,以表演绘本为主要教学手段,实现康复沟通与交往目标的校本康复课程,探索特殊教育学校如何开展特殊教育戏剧,并总结以下教学经验,以绘本康复课《小车嘀嘀嘀》为例展开。
关键词:特殊教育戏剧;绘本表演;沟通与交往
一、特殊教育戏剧的必要性
1.特校教材多自选自编
新课标发布后,紧跟着特殊教育各学科教材相继出版,但是特殊教育教材的编写从低年段、中年段到全年段覆盖需要几年的时间,其中沟通与交往课程只编写了聋生专用教材,培智学校学生的沟通与交往课程需要教师根据新课标自选教材。同时,特需儿童的个性大于共性,个别化教学需求导致已有教材只能是方向性参考,针对具体学生的具体教学,需要教师根据学情增删教材。
2.特校学生认知低幼
除去无法教育的送教学生,能在特殊教育学校接受教育的在校学生主要是孤独症和智力障碍学生,他们的智力发展水平大致在普通儿童智商标准的0-4岁区间(不及普通儿童的先学前期)。其中孤独症类型学生的识记通过刻板训练可以达到普通孩童3-4岁水平,但是观察力、专注力与想象力水平不及2岁普通儿童,同时不乏行为问题、情绪问题等严重干扰因素并存。智力障碍学生的识记水平弱于孤独症类学生,观察力、专注力和想象力则较强,各项均能达到普通儿童的幼儿期(1-3岁)。综上所述,根据皮亚杰认知理论,特殊教育学校的学生的认知发展水平处于感知运动阶段和前运算阶段。
3.特殊教育需要戏剧教育
特殊教育教学内容困境与特殊教育学生的特殊性与戏剧教育的特性不谋而合:在戏剧活动中,教师不需要担心学生会不会表演,只需要把重点放在设计丰富的“戏剧游戏、戏剧扮演活动”使所有参与者,“可以通过排练活动,在没有负面压力的情况下完成表演任务,获得成功的体验和知识、技能、社会交往等多方面的成长”[1]。
二、特殊教育戏剧的实施
1.特殊教育戏剧的绘本选择
相比传统的特殊教育教材,绘本作为专门写给儿童的书,以贴近儿童世界的具体图像来表情达意,取代传统教材中以抽象文字为主要形式的生硬分科内容,更利于特校学生多元智能发展,特别是沟通与交往是一种需要在具体综合活动情境中训练的技能。绘本的新颖性、趣味性、丰富性,给了特教老师更多生动选择。但是适合康复课程的绘本,有三个注意要点:首先考虑绘本是否符合学生生理和心理特点,其次考虑绘本是否适合表演,最后确定学生是否喜欢这一绘本。比如,获奖绘本出人意料的故事情节和创意的表达形式往往更需要想象力和理解力。所以根据特校学生低幼的认知特点及已有经验,吃喝拉撒主题的绘本,围绕爸爸、妈妈为主角的绘本优于获得凯迪拉克等国际大奖的优秀绘本。情节简单,文字朗朗上口,围绕家庭生活和吃喝拉撒的绘本更适合特校学生。
本案例《小车嘀嘀嘀》改编自《婴儿画报》,绘本共两个部分:小车摘果子,翻过了五座山,摘了五颗果子,简单又有规律的情节,文字部分朗朗上口。第二部分是小车满载而归后点数都摘了什么果子,复习了点数和辨认颜色。最后,朋友们共享劳动所得。伙伴集体劳动和分享的情境易创设,可表演,利于沟通与交往的目标达成。
2.特殊教育戏剧的绘本表演生成
3.特殊教育戏剧生成的支持策略
根据儿童戏剧教育中的理论:儿童的认知能力有限,戏剧经验不够丰富,有时候无法提供剧情框架,需要成人在实践中给予适时帮助和引导[2]。针对特殊学生开展的特殊教育戏剧教学策略主要是:变式情境教学和表演式体验策略。因为特校学生的认知特点集中在运动感知阶段和前运算阶段,所以通过递进的情境设计,让学生通过动作表演感知体验。自我感受,生成体会,丰富情感,达到沟通与交往目标。
本案例根据绘本创设了三个变式情境。工作情境,让学生获得工作很劳累的职场体验;并在教师的引导组织下,体验到团结互助能战胜一切困难;检验劳动成果情境,让学生感受到自身的价值,收获成就感;分享情境,引导学生分享劳动成果,在分享情境中进一步感受自己所创造的价值可以分享,获得加倍的成就感。层层递进的不同情境,给予学生的沟通与交往能力训练的变式情境,同时不断丰富学生的情感体验,传递积极的职场工作态度,和伙伴相处的团结意识等正确的价值观,健康有效的融入社会。
三、特殊教育戏剧的教学设计经验总结
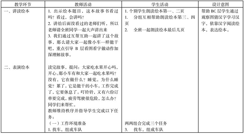
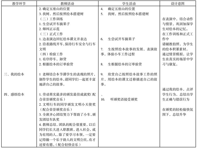
本案例的教学设计共四部分:讲读绘本,表演绘本,我的绘本,感悟绘本。每个环节都是根据特校学生特性设计,不同的绘本或不同的课时都可固定这四个环节推进,具有一定程度可复制性。
1.讲读绘本
阅读是个人通过大脑中的原有知识,积极主动的获取信息,从材料中(图画或文字)建构意义的过程。所以阅读绘本是一种主动学习的过程。老师利用绘本具体生动的图画,配合口头语言解释绘本中少量的书面文字,或者正是学生在生活情境中沟通与交往需要掌握的口语表达。所以绘本讲读环节不仅仅是为表演环节打基础的辅助环节,也是发展学生沟通与交往的必须环节。而每一课时以讲读绘本开始,无论是第一次还是第n次阅读,都是一个整体感知情境的过程,第一次是新奇,第n次是熟悉带来的安全感,每一次重复,学生都有新的收获。
2.表演绘本
通过讲读,学生完整感知绘本后,每一课时根据学生的掌握情况,对绘本的理解进程,选择绘本中适合表演的内容进行探讨和表演。比如本案例中的工作环境搭建,其实是表演前的角色安排,道具选择。这些都是表演活动课程自然产生的沟通情境。学生在沟通中理解绘本,在沟通中确定如何表演绘本,沟通的具体内容根据绘本的内容而不断改变。注意不是每一节课都把绘本完整表演,可以是某一场景,同时,其他不适合表演的绘本内容,可以是老师或者学生旁白完成。
3.我的绘本
我的绘本环节设计是根据孤独症学生典型自我中心特点设计。因为让孤独症学生换位思考或经验迁移是比较困难的目标,但是通过在课堂中表演绘本,把他人的经验变成孤独症学生自己的经验,留下课堂照片制作成可以反复阅读的绘本,学生不仅具体感知了,生成体验了,还生成了孤独症学生能理解的学习教材。任何绘本上到这一环节都是各类学生回答最好的环节。
4.感悟绘本
感悟绘本环节是无论是选择什么样的绘本,最后都设计一个把绘本所学的能力落实到日常生活场景的环节,即表演必须能应用到生活的目标。对于普通儿童,绘本的升华可能是深刻的人生道理,结局的奇思妙想带来的想象力训练。对于特校学生,绘本的升华如果是真实地帮助他们适应社会的具体场景,具体的沟通表达、与人交往,应该是更迫切要达成的目标。
总结
特校学生是高度异质而多样化的群体,除智力障碍之外,多数伴有运动、感知觉、沟通与交往、情绪与行为等障碍,其个体间差异及个体内差异较为显著。以绘本为教材,表演为手段,以此四个环节为一个整体的展开是我校针对学生个性开展特殊教育戏剧形式的绘本康复课程的共性经验总结。
参考文献:
[1]周翔.儿童绘本戏剧教育活动案例[M].南京:南京师范大学出版社,2016.
[2]范煜辉,顾竹盈.儿童教育戏剧的可能性:概念、实践、理念[J]美育学刊,2016(4):83-83.


京公网安备 11011302003690号