- 收藏
- 加入书签
“三全育人”理念在“3+2”学前教育专业高职阶段学前教育专业探索与实践
课程思政是“三全育人”的重要体现,也是高职院校思想政治教育的重点。本团队从情怀育人,弘扬中华民族优秀传统美德等四大模块构建学前教育专业两年制学生课程思政案例库,为推进学前教育专业两年制育人路径提供思政案例。
一、建设背景
推进课程思政是构建“三全育人”格局的关键一环。就我系而言,如何针对两年制学生因材施教是教学中的难点。
(一)时代需求
习近平总书记在全国高校思想政治工作会议上强调,要用好课堂教学这个主渠道,实现思政教育与专业教育的有机融合,将课程思政贯穿于人才培养全过程,从而形成全方位协同育人格局。《学前教育专业两年制专业人才培养方案》(以下简称为“两年制人培方案”)明确将“践行‘三全育人’理念”作为毕业要求之一。
(二)实践需求
教师对来自五所学校的学生进行统一授课,在课程连贯性上势必会形成短板,加之学生在我校仅有一年半的学习时间,这就很难保证他们专业素养水平。青年教师囿于幼儿园实践不足或缺乏学生管理经验,自行查找的案例往往针对性不强。
基于以上需求,本团队尝试依据毕业要求,打破各门学科彼此间的孤立,加强资源融合,创建案例库,探索育人路径的条件保障。
二、“三全育人”视角下人才培养的基本内涵
教育乃国之大计,习近平总书记提出全员、全过程、全方位育人,即“三全育人”举措是有效推进高校育人体系构建,提升人才培养质量的重要抓手。育人是指对受教育者进行德、智、体、美等方面整体和谐的进行教育的过程,是高校的根本任务和工作目标,“三全育人”能够将人,时间、空间因素紧密结合,充分发挥各方面优势,整体协调,系统推进,从而更好地完成人才培养任务。全员育人体现主体性、主导性要求,全过程育人体现了时间性.持续性要求,全方位体现了空间性和保障性要求,三者是“人.时、空”的辩证统一。基于“三全育人”的学前教育人才培养是指遵循学生成长规律,发挥全体教师(含专任教师﹑辅导员﹑幼儿园导师等)的育人积极性和主动性,通过管理,服务、环境、文化等隐性教育机制,融合儿童文化和高校文化,形成全员、全过程、全方位育人的格局,培养理想信念坚定、师德优秀、知识渊博、专业能力强的卓越幼儿教师。
(一)人才培养是凝聚各类资源,共同参与的全员育人过程
学前教育人才培养以培养师范生的实践能力为核心目标,遵循教师实践性知识的生成机制,在育人过程中强调理论与实践穿插交融,在时间维度上根据不同学习阶段的学习任务变化有不同的侧重,依据学生的发展需求划分育人过程为三个阶段,是一种具有层次性﹑整合性、全程性的立体化培养模式。
(二)人才培养是融合理论、实践于一体的全过程育人过程
学前教师职前培养可大致分为课程理论学习和实习实践操作两方面。理论学习方面,构建基于幼儿教师工作过程的课程体系,深化和完善对岗施教和对证施教,基于幼儿园教师专业标准,按职业岗位需要确定职业岗位专业能力要求,幼儿园及幼教机构专家参与人才培养全过程,设计理论与实践结合的学习过程,将素质培养融入以实际工作任务为目的的教学中,从实际工作过程出发构建课程体系。实践操作方面,人才培养坚持职业性、开放性和实践性的原则,以培养专业能力为重点,以岗位工作任务分析为依据,选取教学内容,创设学习情境,将学生投放在诸多的“真实情境”中,以幼儿教育活动、生活环节等将学生所处的实际环境自然而然地划分为若干个学习任务单元,这种嵌人实际环境的学习情境可以使学生深人其中,充分了解幼教工作的内容、特点以及幼儿的发展特点等内容。
(三)人才培养是促进学生综合能力全面提升的全方位育人过程
教育部印发的《幼儿园教师专业标准(试行)》中将“能力为重”定位为幼儿园教师必须秉持的一个基本理念。不难发现,现代社会对于学前教师的要求已经由“会上课、上好课"逐渐向尊重儿童、理解儿童、创造环境、提供支持、对话互动的价值取向转变。因此,作为准学前教师,学生需要将课堂中所学的专业知识和理念转化为多元化的专业能力,如观察和了解幼儿的能力、计划组织教育教学活动的能力、沟通与合作能力、反思与评价能力、教育研究能力等。此外,教育实习有助于学生增强发现、分析、应对、解决问题的能力,逐步夯实从事幼教事业的专业技能。
三、研究的重要性
(一)职业道德教育是教师教育的关键
教师作为道德的传播者,学生良好品德的塑造者,首先,教师自身不仅要拥有丰富的专业知识,强烈的道德责任感.而且要作践行道德规范的表率。其次,教育是创造性的工作,教育成效较大程度依赖于教师主观能动性的发挥。教师的责任意识,职业态度决定教师面对学生教什么,怎么教。师德高尚的教师能时刻心系学生,关爱学生,精心备课,认真授课,注重激发学生学习热情,启发学生主动思考,不断追求教育效果的最大化。再次,教师高尚的道德情操,本身就是一种教育力量,彰显教师的人格魅力,无形之中增强教育的说服力,诚如古人所说“亲其师,亦信其道,信其道,亦循其步”。
(二)良好的职业道德是做新时代合格幼儿园教师的根本前提
学生活泼好动,自制力,理解力,表达力弱,需要教师付出极大的爱心和耐心。幼儿处在社会学习,终身学习的起点,这个时期形成的认知、情感、良好习惯等对幼儿将来个性形成.品格发展会产生深远影响。所以幼儿教师不仅要照顾好幼儿的生活,还要研究幼儿身心发展规律与特点、选择科学有效的教育方法,帮助幼儿健康成长。由此可见,职业道德对于幼儿教育工作者来说,愈加至关重要。近年来,国家出台一系列文件进一步规范幼儿园教师职业行为,对幼儿园教师职业道德提出了更高要求。良好的品格不会一蹴而成,需要日积月累地养成,学生通过在校系统的理论学习,实践体验,为今后形成良好的职业道德奠定坚实基础。
四、典型做法
团队中有“英才入石”的青年教师,有具有企业实践经验的中年教师,他们都有一定的学生管理经验,工作中能结合自身成长道路与教学教学经验,构建处了从情怀育人,弘扬中华民族优秀传统美德案例库;课程育人,扩宽学科精神与创新意识案例库;文化育人,增强爱国情怀与文化自信案例库;实践育人,构筑职业道德与职业精神案例库。从四个模块、16个维度构建出学前教育专业两年制学生课程思政案例库的雏形。
(一)确定四个模块
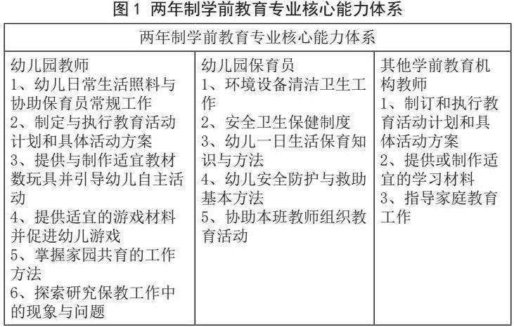
针对“两年制人培方案”梳理出了学生核心能力体系。结合培养目标的四个指标点和六项毕业要求最终确定案例库的四个模块,以期全方位满足多学科育人案例需求。
(二)明确十六维度
针对两年制学生课程设置,结合思政教育目标,明确十六个维度,以期多角度组织案例。其中有陶行知、陈鹤琴等伟大教育家的事迹,有张春炬的成长历程,还有教师顶岗日志。
四模块、十六维度的案例,将专业知识和价值引领融为一体,以增强思政育人的感染力。
五、建设成果
在半年时间内,团队围绕“两年制人培方案”,对标“学前教育师范类专业认证”,突出对学生职业道德和职业理想教育,已完成总计五十余篇案例,后附两年制学前专业课程思政案例设计及举例。
(一)理论成果
在各模块中渗透仁爱孝悌、尊老爱幼,勇于探索、求真务实等维度,通过理论与实践紧密结合,融价值塑造、知识传授和能力培养于一体,助力学生成为具有教师职业道德,具有良好的人文科学素养,能够胜任城乡各级各类学前教育工作的高素质技术技能人才。
(二)应用成果
案例库的建设为两年制学前教育提供了丰富实用的案例及素材资源,为综合育人和课程思政深度融合积累了宝贵素材。教师可快速引用这些素材,有机融入专业教学中,从而提高专业教师的课程思政育人能力。
六、远景规划
案例库的建设是一个连续的过程,需要有规范的管理。后期应围绕以下工作进行。
第一,规范案例编写体系。在案例结构、编写基本步骤、案例库保存形式等做统一标准。第二,拓宽案例收集渠道。在满足具备典型性、针对性、客观性的前提下,扩宽两年制学生、幼儿园一线教师等渠道。第三,提高案例撰写质量。在系部范围内开展教学资源共享,推进案例收集常态化、长效化。

京公网安备 11011302003690号