- 收藏
- 加入书签
新质生产力与乡村振兴耦合发展的路径研究
摘要:全球化和信息化背景下,新质生产力作为新引擎,与乡村振兴深度融合对国家发展和全球可持续发展至关重要。国际上,发达国家通过农业现代化和智能化创新推动乡村经济转型,为我国提供了借鉴。在国内,乡村振兴战略自2017年提出以来,持续强调农业农村现代化和科技创新。本文通过详细论述新质生产力与乡村振兴的耦合机制与理论逻辑,分析了二者要素之间的相互关联是如何作用于乡村振兴发展,进而针对其发展现状和挑战做出具体的政策建议。当前新质生产力已经成为我国经济高质量发展的重要引擎,文章的创新点在于,基于新质生产力的视角,着力寻求新质生产力与乡村振兴在农业现代化,乡村特色产业和产业之间良好的适配点,以健康可持续的方式推进我国乡村全面振兴。
关键词:新质生产力 乡村振兴 耦合机制
一、引言
在全球化和信息化的时代背景下,乡村振兴跃升为国家全面现代化进程的战略要地。新质生产力,作为驱动经济社会发展的新引擎,其与乡村振兴的深度融合,不仅是国家发展的核心所在,更是全球可持续发展目标实现的关键驱动力。国际视角下,乡村振兴与新质生产力的融合成为全球焦点。欧美、日本等发达国家凭借农业现代化与智能化创新,显著推动乡村经济转型。智能化农业、物联网技术、产业链优化及新兴产业探索,为其乡村产业振兴提供了坚实支撑,展现了多元化与可持续发展的路径。这些国际经验为我国提供了宝贵借鉴。在国内,乡村振兴战略作为新时代农村发展的重要方向,已经引起了广泛关注。继2017年10月首次提出乡村振兴战略后,持续围绕全面推进乡村振兴、坚持农业农村优先发展、加快实现农业农村现代化等主题做出战略部署;2018年,相关文件明确提出要加快推动科技创新与农业现代化的战略要求;2021年相关文件再次提出要加强农业科技创新,从而加快农业农村现代化发展;2022年相关部门提出要推进智慧农业发展,促进信息技术与农机农艺融合应用、拓展农业农村大数据应用场景;2023年明确提出要强化农业科技和装备支撑,指出要完善农业科技领域基础研究稳定支持机制;2024年相关文件强调要在农业领域强化科技和改革双轮驱动,切实把现代农业发展的动力转换到科技创新上来。
新质生产力,作为新一轮科技革命和产业变革的具体体现,引领先进生产力的发展方向。2023 年相关会议提出:“要以科技创新推动产业创新,特别是以覆性技术和前沿技术催生新产业、 新模式、新动能,发展新质生产力。” 新质生产力的特点是创新,关键在质优,本质是先进生产力。新质生产力作为创新来源、技术支撑和动力基础,从多方面赋能乡村文化振兴。在乡村振兴战略中,新质生产力的引人和应用显得尤为重要。焦方义、张东超(2024)[1]指出,新质生产力能优化农业产业结构,提升生产效率,为乡村经济高质量发展提供支撑,其引人将促进农业科技创新,推动农业生产智能化、精准化;延伸农业产业链,增加农产品附加值,提升市场竞争力;优化农业生产组织,推动规模化、集约化、专业化发展;促进农业生产、农产品加工业、农产品市场服务业的一二三产业融合,形成新产业发展格局。因此,新质生产力是乡村振兴战略实施的关键动力。
研究新质生产力与乡村振兴的关系,有助于丰富和发展现代农业经济理论,为乡村振兴战咯提供理论支撑。同时,通过分析新质生产力的内涵特征及其在乡村振兴中的作用机制,深化新时代农业农村发展规律的认识和理解。从实践价值上讲,研究新质生产力如何推进乡村振兴,可以为政府制定相关政策提供决策参考,推动农业农村现代化进程。本文旨在深人探讨新质生产力要素在乡村振兴中的作用机制和实施路径,为乡村振兴战略的实施提供理论支撑和政策建议。
二、国内外相关文献综述
(一)国内研究现状
1.新质生产力相关研究
生产力是人类社会发展的根本动力,也是一切社会变迁和政治变革的终极原因。随着科技的快速发展和全球经济的深刻变革,新质生产力已经成为推动经济社会发展的核心力量。自新质生产力提出以来,国内许多学者对其研究逐渐增多,涉及理论探讨、实证分析、政策建议等多个方面,从不同角度为新质生产力的理论体系提供了重要支撑。
生产力的研究最早可以追溯到马克思的早期著作,基于人本主义框架从社会生产的具体形式中抽象出了生产力的本质规定及多种形式。自第一次工业革命蒸汽机的问世,技术和创新能力就被认为是一种渗透性力量嵌入到复杂结构体系中,在变革中及时调整要素重组以形成新的驱动力量。秦敬云、杨虎涛(2011)[2]指出20世纪80年代以后,信息技术与传统生产方式整合,并受到经济全球化和区域经济一体化进程的影响,资源和信息技术开始在全球市场流动,进一步加速了全球“价值链”的构建。新质生产力是马克思主义生产力理论的创新与发展,也是对我国生产力发展规律的新的认识,对于新质生产力的理解和研究,相关学者也注重对其理论的延伸。郭冠清(2024)[3]提出新质生产力将生产力的发展看成一个吐故纳新的过程。方敏、杨虎涛(2024)[4]认为,新质生产力完成替代和破坏,需要加快传统劳动方式和生产部门做出适应性调整。王勇(2024)[5]指出,即使是最传统的农业,如果能通过革命性技术进行生产要素的创新组合,也能形成新质生产力。但同时也应该认识到,生产力是生成的力量。万长松(2024)[6]提出新质生产力又不完全等于“新”生产力,自然界和人类社会总是不断发展的,我们要始终坚持科技创新,充分挖掘并发挥“新”潜力,为社会进步积累力量。
2.乡村振兴相关研究
2017年,我国创新提出了“实施乡村振兴战略”,明确要乘势而上开启全面建设社会主义现代化强国的新征程,须实施乡村振兴战略。
关于乡村振兴方面的研究,王艳秋(2017)[7]就该战略的实施意义进行研究,提出它是解决农村新型“乡村病”的客观需要,是解决农村产业发展过程中存在的严峻问题的客观要求。何仁伟(2018)[8]从城乡融合发展角度展开研究,提出缩小城乡差距,促进城乡均衡发展,实现城乡居民生活质量等值,是乡村振兴和城乡融合发展的重要目标。随着新一代数字技术的蓬勃发展和乡村振兴战略的全面推进,我国正加快推进数字乡村建设,袁银传、康兰心(2022)[9]提出要全面振兴乡村产业、助力乡村振兴战略的实现就必须用信息化带动农业产业化,运用好互联网与大数据因地制宜地发展绿色高效的产业。蔡文伯、贺薇宇(2023)[10]指出我国乡村振兴发展水平空间分布不平衡,区域间差异问题显著。陆岷峰(2024)[11]提出在推进乡村振兴过程中,需要以基础设施建设作为智慧农业和新质生产力的硬件支撑,从而实现乡村振兴。
三、新质生产力与乡村振兴耦合发展的理论机理
(一)新质生产力的概念与特征
1.新质生产力的概念
新质生产力是数字时代技术崛起的产物,唯物史观指出:人类社会发展的最终决定性力量来自于生产力。科技是第一生产力,通过生产工具的不同表现形式,可以直观了解当时的生产力状况,区分不同的历史阶段。代表了生产力的质的跃迁,是马克思主义生产力理论的创新和发展呢。它是由技术革命性突破、生产要素创新性配置、产业深度转型升级而催生的当代先进生产力。这种生产力以劳动者、劳动资料、劳动对象及其优化组合的质变为基本内涵,以全要素生产率提升为核心标志。新质生产力有别于传统生产力,它涉及领域新、技术含量高,依靠创新驱动是其中关键。新质生产力代表一种生产力的跃迁,是科技创新在其中发挥主导作用的生产力。
2.新质生产力的特征
(二)乡村振兴战略概念与作用
乡村振兴战略的目的在于解决“三农”问题,推动农业农村现代化,顺应了新时代社会主要矛盾的变化要求,充分体现了国家对“三农”问题的深刻认识、对世情国情变化的深入把握和对广大农民群众的深切关怀。
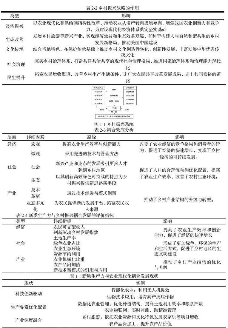
乡村振兴战略是解决我国新时代主要矛盾的重大举措,是弥补我国发展短板的重要抓手,是我国在新时代建设现代化强国的重大战略构想。“乡村振兴战略”以“产业兴旺、生态宜居、乡风文明、治理有效、生活富裕”为总要求,是对社会主义新农村建设的全面发展和超越,是新时代中国特色社会主义思想的重要组成部分,为新时代中国乡村发展指明了方向、提供了遵循。乡村振兴战略的实施对于我国乡村发展有着极其重要的作用,主要体现在以下几方面,如表2-2所示。
四、新质生产力与乡村振兴耦合发展的机制与效应分析
(一)耦合发展的概念和机制与效应分析
1.耦合机制分析
耦合源自物理学概念,在经济学领域用于描述不同系统或因素之间的协同互动关系。
新质生产力为我国经济发展提供了重要引领,是解决我国未来产业发展问题的关键。首先,它以科技创新为核心动力,通过智能化、信息化手段提高全要素生产率,为新时代乡村建设赋能,倡导绿色低碳发展模式确保可持续发展,促进生产要素的自由流动,并得到了政府的坚实支撑,共同推动了乡村经济的繁荣与发展。其次,新质生产力的发展和实现乡村振兴之间具有良好的适配性。在这个过程中,新质生产力不仅能为乡村振兴注入科技力量,提升生产效率,而且乡村地区所拥有的丰富自然资源和充沛劳动力资源,也为新质生产力的进一步拓展提供了无限可能与广阔空间。尤为重要的是,新质生产力所强调的绿色发展和资源高效利用理念,与乡村振兴战略中对生态环境保护及产业转型升级的迫切需求不谋而合。最后,新质生产力为乡村振兴提供新动能,而乡村振兴则为新质生产力提供实践平台,共同推动我国经济社会的可持续发展。
2.耦合效应分析
耦合效应,也称为互动效应或联动效应,它描述了两个或多个个体、系统或要素之间通过相互作用、彼此影响而联合起来产生增力的现象。而在新质生产力与乡村振兴的相互关系中,耦合效应体现在经济、社会、产业三个方面,如表2-3所示。
(二)新质生产力与乡村振兴耦合发展的评价指标
经济、社会、产业三个方面构成了乡村振兴战略的基本框架,是评价乡村振兴成效的重要依据,如表2-4所示。
五、新质生产力与乡村振兴耦合发展的现状和挑战
(一)新质生产力与乡村振兴耦合发展的现状
1.新质生产力与农业现代化耦合并进
首先,新质生产力与农业现代化正紧密耦合、协同并进。科技创新成为推动农业现代化的核心驱动力,据统计,智能化农业设备和生物技术的应用使得农业生产效率提升了约30%,农产品质量也得到了显著提升。其次,生产要素的优化配置进一步加速了农业现代化进程。通过数据化农业管理和农业物联网的应用,土地利用效率提高了20%以上,粮食产量增加了15%左右(图1-2),为农业可持续发展奠定了坚实基础。最后,产业深度融合、劳动者素质提升和政策的大力支持也为农业现代化提供了有力保障。据统计,乡村旅游、农产品深加工等新兴业态的年收入增长率超过了10%,为农民增收开辟了新渠道,农村居民人均可支配收入大幅增加(图1-3)。同时,政府每年投入大量资金用于农业科技创新和人才培养,出台了一系列政策措施,为农业现代化提供了良好的发展环境和条件。
2.乡村特色产业耦合发展助力振兴
首先,乡村特色产业耦合发展在助力振兴方面展现出强大的活力,乡村特色产业之间形成了紧密的耦合关系,促进了农业、林业、畜牧业等传统产业与乡村旅游、文化创意等新兴产业的深度融合。通过产业耦合,乡村特色产业的附加值显著提高,为乡村经济带来了新的增长点。产业的发展为农民提供了更多的就业机会,乡村个体就业人数大幅增加(图1-4),有助于提高农民的收入水平和生活质量。其次,这种发展模式有效提升了乡村经济的整体竞争力,为乡村地区带来了显著的经济增长和社会进步。最后,尽管乡村特色产业耦合发展在助力振兴方面取得了显著成效,但仍存在一些不足之处(见表1-2)。如产业规模小、资金和技术支持不足、以及市场渠道不畅等问题,这些问题仍需进一步努力解决,以推动乡村特色产业耦合发展助力振兴取得更大成效。
3.乡村振兴与产业耦合发展
乡村振兴与产业耦合发展在政策推动下成效显著。首先,农业内部融合模式不断深化,通过优化种植结构、推广绿色生态农业等方式,提高了农产品的附加值和市场竞争力。 其次,功能拓展模式和多业态复合模式也在乡村地区广泛实践。通过挖掘乡村文化、生态等资源,发展起了文化创意、休闲观光等新兴产业,为乡村经济注入了新的活力。然而,值得注意的是,在乡村振兴与产业耦合发展的过程中,仍面临一些挑战和问题。如部分乡村地区在产业规划、资源配置等方面存在不足,导致产业发展不够均衡;同时,基础设施与公共服务设施的建设仍需加强,以满足乡村产业发展和居民生活的需求。最后,乡村振兴与产业耦合发展正处于快速发展阶段,但仍需不断优化和完善相关政策措施,加强资源整合和利用,推动乡村产业的高质量发展。
(二)新质生产力与乡村振兴耦合发展的挑战
首先,产业载体方面,现代农业和乡村产业体系的滞后性是制约新质生产力深度渗透的关键因素,乡村产业结构单一化和农业生产能力弱化等因素都限制了新质生产力在乡村地区的广泛应用与效能发挥。此外,乡村产业体系与城市产业体系的结合不严密,也阻碍了现代生产要素的有效流入与整合。
其次,基础设施滞后也是制约乡村振兴耦合的重要因素。如图1-5所示,城镇与农村地区物联网普及率差值较大,且农村互联网普及率较之前相对有所下降,这不仅使得农民在日常生活中难以享受数字化带来的便利,也阻碍了现代农业的发展和产业转型升级。
然后,创新驱动方面,农业科技创新能力不足和科技成果转化率低是制约新质生产力发展的关键因素。近年来在农业领域虽然取得了如基因编辑技术、智能化农机装备等方面的显著进步,但与发达国家相比,我国农业整体创新能力依然滞后,且农业科技研发投入占比较低。与此同时,创新环境的不完善和激励机制的缺失,也抑制了创新活力的释放。
六、新质生产力与乡村振兴耦合发展的路径与政策建议
(一)推进产业融合发展,驱动乡村振兴。
首先,实现新质技术和新质产业在乡村落地,要充分发挥政府作用,改善乡村数字环境,搭建推动城乡联系、虚实融合的新质媒介,完善我国乡村地区的信息服务系统和数据平台建设。借助新兴技术优势,开发乡村新质资源,打通产业链和供应链融合发展。其次,要促进农业与二三产业的融合发展,充分挖掘农业的多维功能,推进农村产业链转型升级和推进城乡发展一体化解决农村的硬件软件设施不足问题,同时,为农民持续稳定增收提供更加坚实的农村产业支撑。
(二)发挥科技创新优势,促进乡村振兴。
充分发挥科技创新在农业产业现代化发展中的引领作用,可以实现农村发展的弯道超车效应,形成促进乡村产业增长的新动力。首先,政府要出台鼓励研发的相关政策,对与数字经济相关的技术研发给予必要的政策补贴,加大农业科技资金投入力度,为企业研发创新保驾护航,鼓励龙头企业进行新质生产力的研发,实现科技创新与传统农业深度融合的有效形式,依靠科技创新激发农业农村发展新活力。其次,促进物联网、数字技术等现代技术与农业农村的生产生活生态密切融合,让农民充分享受现代科技成果,并运用现代科技成果实现乡村振兴,促使农民和现代农业生产有效衔接,实现乡村产业升级发展。
(三)吸引人才回流,引领乡村振兴。
乡村振兴离不开带头人、领路人,新质生产力落地乡村,关键在于通过政府和企业引领。首先,以配套政策激励更多优秀的大学生返乡创业,支持和鼓励农民就业创业,为乡村产业兴旺培养优秀人才。其次,政府和社会应该加大对农民数字素养和技能提升的支持力度,打造乡村科技人才队伍,依靠科技人才,吸收现代科技成果改造传统农业和农村,推广现代数字经济专业知识和技术,依靠现代科技发展现代农业,拓宽就业渠道,提升农民收入水平,对乡村振兴具有重要意义。
七、结论与未来展望
纵观人类发展历程,每一次科技革命都使人类社会的整体生命力、发展动能等一系列内部构成因素发生飞跃式的质变。“乡村振兴”是我国全面建设社会主义现代化国家的重大历史任务,而发展新质生产力是一个复杂的系统工程,更要立足乡村振兴和高质量发展的内在要求,把发展新质生产力作为夯实乡村发展基础的核心引擎,以新质生产力健康发展推进乡村全面振兴。
参考文献
焦方义,张东超.发展战略性新兴产业与未来产业加快形成新质生产力的机理研究.湖南科技大学学报(社会科学版),2024,27(1):110-116.
秦敬云,赵东初. 基于资本主义生产方式发展历程的区位理论综述[J]. 合作经济与科技,2011(7):20-21.
郭冠清.新质生产力的科学内涵及其原创性贡献[EB/OL].中国社会科学报.(2024-03-22).
方敏,杨虎涛. 政治经济学视域下的新质生产力及其形成发展[J].经济研究,2024,(3):20-28.
王勇.新质生产力:中国创新发展的着力点与内在逻辑[M].北京:中信出版社,2024.
万长松,徐志源,柴亚杰. 新质生产力论[J]. 河南师范大学学报(哲学社会科学版),2024,51(2):1-6.
王艳秋. 乡村振兴战略的理论思考[J]. 当代旅游,2017(7):291.
何仁伟. 城乡融合与乡村振兴:理论探讨、机理阐释与实现路径[J]. 地理研究,2018,37(11):2127-2140.
袁银传,康兰心. 论新时代乡村振兴的产业发展及人才支撑[J]. 西安财经大学学报,2022,35(1):98-107.
蔡文伯,贺薇宇. 我国乡村振兴发展水平综合评价研究[J]. 重庆大学学报(社会科学版),2023,29(1):102-116.
陆岷峰. 中国式现代化中的新质生产力与乡村振兴融合创新政策研究[J]. 河南社会科学,2024,32(8):10-19.
基金项目:郑州师范学院大创项目(编号:202412949011)。
作者简介:齐璐明(1988—),女,河南郑州人,讲师,硕士研究生,研究方向:公共管理;石梦冉(2004—),女,河南郑州人,在读本科生;李怡燃(2003—),女,河南郑州人,在读本科生;杨以琳(2004—),女,河南郑州人,在读本科生;廖星宇(2003—),女,河南郑州人,在读本科生;吴嘉仪(2004—),女,河南郑州人,在读本科生。





京公网安备 11011302003690号